故事背景
《逍遙三國志》的時代在東漢末年,此時漢室衰弱,天下群雄並起,割據為王,內有黃巾之亂,外有四夷窺我中原。在這個時代中三國歷史上曾經出現的各路英雄豪傑也跨越時空齊聚一堂。而您也將誕生在此時。您將扮演漢朝的臣子,舉復興漢室的旗幟,為立足諸侯之列與各路英雄爭霸天下。
遊戲特色
《逍遙三國志》不需要像以前玩過的那些傳統網遊一樣時刻控制自己的角色,只要滑鼠輕輕一點,下達相關建設、升級、出征等指令,系統就會自動完成相關操作。
即使您關掉遊戲,系統也會繼續完成您所發出的指令,有空的時候再來關注遊戲,完全不會影響正常的工作、生活。
官爵職位
《逍遙三國志》文職:
文職是朝廷根據對玩家的信賴程度進行的官職封賜,可以提高君主的武將數量。文職通過[眷顧]的增加獲得,[眷顧]通過完成相關的任務獲得。
武職:
武職時朝廷根據玩家戰鬥功勳進行的武職封賜,可以提高玩家擁有的部隊總數。武職通過[武勛]的增加來獲得,武勛通過戰鬥中消滅他人部隊來提高。
爵位:
朝廷根據玩家的聲望賜予爵位,使您可以有更多的城池。
聲望,通過玩家建設建築,研發技術,招募軍隊花費的費用折算銀兩獲得。
操作說明
《逍遙三國志》主線(任務)是遊戲進行中必須要完成的(任務),如果不完成,無法遊戲的下個內容(任務)。
目前我們的主線任務以教學為主,所以一般來說主線任務玩家在遊戲過程中自然的就完成了。
主線任務的各種觸發條件都比較特殊基本都是個例,需要單獨程式實現。
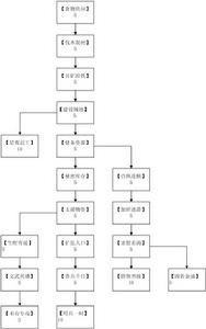
《逍遙三國志》——任務結構圖食物供應
任務名稱:食物供應
任務前提:無,新用戶立即獲得該任務
任務說明:充足的食物是立足於這個世界的根基,需有足夠的資源養活自己的臣民。你現在立即把城外的農場進行升級,擴大食物的產量。
任務目標:農田等級1
任務獎勵:食物100眷顧值5
任務提示:點擊城門外的“田野”圖示就可以到城外了,點任意的農場按提示進行升級就可以完成建設了。
從城外界面的下方您可以看到資源的小時產量會根據資源田的等級提高而增加。
《逍遙三國志》任務名稱:伐木製材
任務前提:完成主線任務(食物供應)
任務說明:怎么養,農場建設的還順利吧?您城池的食物每小時產量已經增加了。有了食物的供應,那么一切都好辦了,現在我們需要建設林場(圖),讓城池的木材(圖)、產量提高,這樣才有足夠的材料搞城池的土木建設。
任務目標:林場(圖)等級1
任務獎勵:木材100眷顧值5
任務提示:木材(圖)是進行城池建設的必備物資,前期發展非常需要。
《逍遙三國志》任務名稱:開礦冶鐵
任務前提:完成主線任務>砍伐木材
任務說明:開挖鐵礦,獲得的鐵礦石將被冶煉成鐵錠(圖),有足夠的鐵錠您才有可能組建一隻裝備完善的軍隊。
任務目標:鐵礦(圖)等級1
任務獎勵:鐵錠(圖)100眷顧值5
任務提示:招募軍隊需要耗費大量的鐵錠。
《逍遙三國志》任務名稱:建設城池
任務前提:完成主線任務>開礦冶鐵
任務說明:官邸(圖)是城池的管理中心,官邸等級提高城池所有的建築和資源田的建設速度都會被加快,趕緊把你的官邸再升級一下吧。
任務目標:官邸(圖)等級2
任務獎勵:趕工令(圖)1個眷顧值5
任務提示:進行升級的時候,把滑鼠放置在建築的圖示上可以看到建築的具體效果。
《逍遙三國志》任務名稱:星夜趕工
任務前提:完成主線任務>建設城池
任務說明:所有都工作都必須您的武將消耗時間去完成,其實您只需任務列表的“加速”按鈕輕輕一點,使用一個(趕工令)(圖),在您的領導之下所有的問題都將迎刃而解,工作可以瞬時完成。
任務目標:使用(趕工令)
任務獎勵:趕工令(圖)1個眷顧值10
任務提示:進行升級的時候,把滑鼠放置在建築的圖示上可以看到建築的具體效果。
《逍遙三國志》任務名稱:儲備資源
任務前提:完成主線任務>建設城池
任務說明:不得了,您的城池已經開始生產越來越多的物資,遲早要日進斗金,現在趕緊擴大您的倉庫(圖)容量吧,否則資源把倉庫存滿的時候生產就停止了!
任務目標:建立倉庫等級1
任務獎勵:銀兩(圖):100眷顧值5
任務提示:建造的時候你會在事件欄看到任務正在進行,可以使用“加速”功能讓建築時間立即縮短。
《逍遙三國志》任務名稱:秘密庫存
任務前提:完成主線任務>儲備資源
任務說明:在您還沒有軍隊武裝自己前,您還是悄悄的開挖密庫(圖),部分的物資被自動保存在密庫里,如果周圍有人派兵搶奪您的資源,密庫中的資源也不會被搶走。
任務目標:密庫(圖)等級1
任務獎勵:道具:支援令(圖)1個眷顧值5
任務提示:密庫讓每種物資都有部分不會被掠奪。
支援物資
任務名稱:支援物資
任務前提:完成主線任務>秘密庫存
任務說明:木材經常是不夠用得,不過只要有(支援令)道具,就可以跟朝廷要點資源支持。你的(支援令)存放在道具>“我的道具”里。
任務目標:使用(支援令)兌換1000木材(圖)。
任務獎勵:道具:支援令(圖)1個眷顧值5
任務提示:(支援令)兌換的物資立即會出現在當前城池的倉庫里。
《逍遙三國志》任務名稱:求賢若渴
任務前提:完成主線任務>加官進爵
任務說明:自古以來當老大的最缺的是什麼?——人才!當今亂世沒有三五個手下你就不敢跟人說你也是一方豪強,趕緊建個酒館(圖),去找幾個能人加入你的麾下吧。
任務獎勵:逍遙鎧甲(圖)1個眷顧值5
任務提示:你每多一個手下就可以同時多做一件工作,人多力量大啊。
《逍遙三國志》任務名稱:將領晉級
任務前提:完成主線任務>求賢若渴
任務說明:雜七雜八的建設工作做了很多,現在有小弟了輕鬆許多了吧?剛才的建設應該獲得了不少經驗你的等級應該提升了,每次升級都有一個屬性點可以讓你分配的。屬性的提高可以加快你的工作效率和效果,還等什麼趕緊去分配點數吧。
任務目標:給自己分配屬性點。
任務獎勵:疾風馬(圖)1個眷顧值10
《逍遙三國志》統御:移動速度提高、部隊防禦力提高;
勇武:徵兵速度提高、部隊攻擊力提高;
智略:技術研發速度提高、刺探成功率與效果提高;
政治:城池建設速度提高、生產速度提高、擔任都督時提高產量。
擴張人口
《逍遙三國志》任務前提:完成主線任務>支援物資
任務說明:在這個亂世,人口是不嫌多的。有足夠多的人力來勞動是建設新的建築的前提。
任務目標:居民區(圖)等級1
任務獎勵:食物200眷顧值5
任務提示:規劃你的城池建設時,一定把人口考慮進去,這個時代流民失所,只要建立民居區就立即有人口(圖)入住的。
生財有道
《逍遙三國志》任務前提:完成主線任務>支援物資
任務說明:城池的資源田建設好後,資源就按源源不斷的放進了你的倉庫,不過各種資源的用途不同,而且很多時候銀兩這種硬通貨是必不可少的。你現在應該建立您的貿易系統,可以把物資出售給系統或其他玩家換取銀兩,也可以用銀兩從其他玩家手中購買您急需的資源。
任務目標:商會等級1在商會出售木材(圖)100換取銀兩(圖)。
任務獎勵:趕工令(圖)1個眷顧值5
任務提示:出售給系統的資源可以立即換取銀兩(圖),出售給玩家的資源必須拍賣等其他玩家購買,購買後需要一定的運輸時間您才可以收到錢。
《逍遙三國志》任務名稱:養兵千日
任務前提:完成主線任務>擴張人口
任務說明:亂世之中,有武力才有發言權。你的將領已經迫不及的希望率領部隊出征了。趕緊建立自己的軍隊吧。
任務目標:軍營等級1
任務獎勵:長戟兵(小圖)1個甲士(小圖)1個射手(圖)1個眷顧值5
任務提示:軍隊是要吃飯的,請注意部隊的每小時食物消耗(圖),食物不足的時候部隊會被系統裁軍的。
《逍遙三國志》任務名稱:用兵一時
任務前提:完成主線任務>養兵千日
任務說明:看來你已經有隻小部隊了,從軍事選單選擇>地圖,就可以到野外了,在任意的平原野地點以下滑鼠就可以選擇“攻擊”在這快野地里讓你的將領率領部隊找些野獸打獵。
任務目標:在“等級1”的平原上打獵並獲勝。
任務獎勵:破山劍(圖)1個眷顧值10
任務提示:派出一隻小部隊,在平原地形消滅一些野獸,您不僅會得到少許資源,武將還將獲得升級用的經驗值,運氣好還會獲得裝備喔。
《逍遙三國志》任務名稱:固若金湯
任務前提:完成主線任務>求賢若渴
任務說明:堅固的城牆可以讓城池在防守戰中減少自己部隊的損耗,而城池的箭塔則是小股敵人部隊的噩夢。
任務目標:城牆等級1箭塔等級1
任務獎勵:鐵錠200眷顧值5
任務提示:城牆在戰鬥中會抵消敵人的傷害,箭塔可以對敵人射箭攻擊。這兩種建築戰鬥後都是會自動修復的。
合縱連橫
任務名稱:合縱連橫
任務前提:完成主線任務>儲備資源
任務說明:自戰國以來“遠攻近戰”是亂世建立霸業的不二法門。立即建設盟館,開始你的外交工作吧。
任務目標:盟館(圖)等級1加入或創建家族或軍團把任意玩家加為好友並傳送一條訊息箭塔等級1
任務獎勵:銀兩(圖)200眷顧值5
加官進爵
《逍遙三國志》任務前提:完成主線任務>合縱連橫
任務說明:漢朝皇帝是至高無上的,無論當今軍閥如何混戰,只有擁護漢室才能高舉大義之旗,以討伐不義之名掠奪其他諸侯。皇帝也會對效忠的諸侯的能力進行評價,賞賜官職爵位。
任務目標:文職里長
任務獎勵:道具:支援令(圖)1個眷顧值5
任務提示:文職提高可以增加麾下的武將總數;武職提高可以增加擁有的軍隊總數;爵位提高可以增加建立新城池的總數。
《逍遙三國志》任務名稱:文武興盛
任務前提:完成主線任務>生財有道
任務說明:要壯大自己的力量,文化和軍事是必須加強的,快把你的城池建立成一個文人墨客、武夫勇者聚集的聖地吧。
任務目標:武館等級1學社等級1
任務獎勵:道具:逍遙頭盔(圖)1個眷顧值5
任務提示:武館和學社是研究新技術的場地,並且可以讓城池招募到更有能力的武將。
《逍遙三國志》任務名稱:術有專攻
任務前提:完成主線任務>文武興盛
任務說明:灌溉、冶煉、醫藥的發展增加的生產力,騎兵戰術、攻城器械也改變了戰爭的進程,因此科學研究在任何時代都不能被忽視。立即開始研發新技術吧。
任務目標:輪作技等級1
任務獎勵:道具:逍遙披肩(圖)1個眷顧值5
任務提示:學社和武館都可以提高各自的研究速度,這個效果是所有城池的該建築總和。內政技術可以增加城池的資源產量和工作效率,軍事技術會產生一些部隊戰鬥中的新戰術。同時也是一些新兵種的出現前提。
遊戲截圖
![]() | ![]() |
![]() | ![]() |
相關詞條
戰爭策略類網頁遊戲
| 戰爭策略類網頁遊戲是比拼你的智慧的,把戰爭搬到遊戲裡,搬到網頁里,方便大家玩,絲路、烽火大家都知道,但除了騰訊還有很多公司在這方面也有這方面的遊戲...... |





