商行簡介
晉商銀行 晉商,肇始於虞舜,鼎盛於明清,稱雄商界,縱橫亞歐,創無數金融第一,領中國商業與金融革命,成山西為中國金融發源地。晉商所創造的賬局、票號等金融機構被西方人稱為“山西銀行”。
晉商銀行經中國銀監會批准成立的一家股份制商業銀行,為省屬大型金融企業,總行設在山西太原。組建晉商銀行,是山西省委、省政府振興山西經濟,實現科學發展,重振晉商雄風,再創晉商輝煌的一項戰略舉措,是社會各界多年的願望,也是歷史上晉商的銀行的傳承和發展。2008年8月6日,山西省政府成立晉商銀行組建領導小組,全面啟動組建工作;同年12月30日中國銀監會批覆同意;2009年2月5日,晉商銀行股份有限公司股東大會成功召開;2009年2月28日正式掛牌。
傳承晉商精神、弘揚晉商文化、塑造晉商品牌。在山西省委、省政府的正確領導和人民銀行、監管部門的指導幫助下,晉商銀行緊緊圍繞“打造民族品牌銀行”的發展願景和“三步走”的發展戰略,按照“扶持小微企業、支持優勢企業、服務城鄉居民”的市場定位,不斷強化管理,最佳化服務,形成了以“以義制利”誠信文化推進小微業務的特色經營模式,取得了驕人業績和矚目成就。2011年,在全國147家城商行的排名躍升至33位,進入英國《銀行家》全球前1000家銀行行列。先後被評為“中國十大最具影響力商業銀行”、“中國城商行最具競爭力民族品牌”、“中國最具競爭力中小銀行”、“中國品牌100強”、“中國信用品牌”,“山西省百姓喜愛的銀行”。截至2011年末,總資產接近800億元、存款接近600億元、貸款接近280億元,實現淨利潤超過10億元。
站在新起點,晉商銀行將繼續傳承晉商金融文化,弘揚現代經營理念,朝著企業確立的十二五發展目標奮力邁進,在金融市場天地間展翅飛翔,書寫晉商金融大業的燦爛輝煌
組建過程
揭牌現場晉商銀行成立,政府主導支持是前提,監管部門有效引導全力相助是保證。
醞釀組建晉商銀行工作從2005年開始,2006年被列入省委、省政府的工作重點。從提出構想到成立,走過了三年時間,經歷了調查論證、決策、實施和收官四個階段。
2007年,省政府工作報告中明確提出“整合地方金融資源,探索建立晉商銀行”。2008年1月28日,省政府工作報告中指出:“加快推進晉商銀行組建工作”。2008年1月至5月,省委、省政府多次召開專門會議,研究相關事宜。8月6日,省政府成立了晉商銀行組建領導小組和籌備組,籌備工作正式展開。11月5日,省政府正式下發了由山西銀監局提交的《山西省組建晉商銀行工作方案》。
實現重組更名,獲得《金融許可證》,處置不良資產,完成增資擴股是重中之重。這次重組方案採取政府主導、市場運作和自身消化多策並舉的方式,省、市兩級財政和有關方面共同運用50多億元財務資源消化不良資產,實現增資擴股。太原市商業銀行由過去的5級銀行變成3級銀行。政府注資後,該行總股本達6.05億元,資本充足率達到29.7%,合乎銀監會規定的資本充足率必須達到6%以上的監管要求。
經過方方面面的努力,2008年12月30日,中國銀監會印發《關於太原市商業銀行更名的批覆》檔案,標誌著晉商銀行的誕生。2009年2月6日,獲發《金融許可證》。至此,組建工作宣告結束,掛牌運營進入倒計時。
組建的晉商銀行成為省屬金融企業,意在以銀行為支撐,傳承晉商文化,實現興晉富民的目標。確立扶持中小企業、參與重大項目、支持優勢企業、服務城鄉居民的市場定位。三年內在省內各地市設立分支機構,或整合省內其他城市商業銀行,在經濟較發達的縣、市設立分支機構,實現全省城市商業銀行的資源整合。與此同時,積極在省外設定機構,加快向全國性股份制商業銀行邁進的步伐。
企業文化
戰略願景:積極完成省區域網路點布局,逐步向省外拓展輻射,擇機在境內外公開上市。把晉商銀行打造成:資本充足、內控嚴密、運營安全、服務和效益良好的,根植三晉、服務山西、面向全國、走向世界的,具有較強競爭力和影響力的民族品牌銀行。
市場定位:扶持中小企業,支持優勢企業,參與重大項目,服務城鄉居民。
企業文化:傳承晉商金融文化,弘揚現代經營理念,敬業、守紀、和諧、創新、發展。 晉商銀行從歷史中走來,在改革中誕生,並必將在傳承和創新中不斷走向成熟和強大!
歷史背景
晉商是指山西(中國中原地區的一個省)商人,山西的簡稱為“晉”。晉商首創了中國歷史上票號。“票號”是當時商人通商的一種方式,商路遙遠,匯通天下,曾在中國歷史上顯赫一時。直至如今還傳頌著“山西人善於經商、善於理財”的說法。
山西商人的活躍,古代文獻多有記載,到明代(1368年-1644年)已在全國享有盛譽。清代(1644年-1840年)初期,山西商人的貨幣經營資本逐步形成,不僅壟斷了中國北方貿易和資金調度,而且插足於整個亞洲地區,甚至把觸角伸向歐洲市場,從南自香港、加爾各答,北到伊爾庫茨克、西伯利亞、莫斯科、彼得堡,東起大坂、神戶、長崎、仁川,西到塔爾巴哈台、伊犁、喀什噶爾,都留下了山西商人的足跡。
當時中國從陸路對俄貿易最早最多的是山西人,在莫斯科、彼得堡等十多個俄國城市,都有過山西人開辦的商號或分號。在朝鮮、日本,山西商人的貿易也很活躍。
舊時曾有人說:“凡是有麻雀的地方,就有山西商人。”他們的足跡遍布大江南北,他們在商界以群體的形式活躍五個多世紀,經營範圍十分廣泛,上至綢緞,下至蔥蒜,他們在清初即創建中國最早的銀行―――錢莊,執中國金融界之牛耳。今天,人們將他們統稱為“晉商”。
山西晉商有著官商的特點,而皇商盛行也是在那一時期、那一地區得以發展起來的。山西離北京地理位置很近,當時進關出關都很方便,茶、私、鹽、糧有著得天獨厚的交易便利。也就是當時在山西得以實現便利的“物流”。山西商人也很有特點,就算再有錢、再驚天動地,他們也是這塊泥土地上的人,他們誠信待人,有很多純樸的特色。《喬家大院》主要人物身上有很多山西商人代表性的有意思的東西,比如,再有錢他們也很土,很摳門,很簡樸。他們遵循儒教精神,用以德服人的方式去處理經商的關係、家族內外部的關係。
晉商文化有許多值得表現的地方。晉商成功的根本在於儒商精神。當時受儒家文化影響很深的晉商,有著很進步的經商理念。儒商精神的根本在“誠信”二字,這可能也是現在社會上比較缺失的一種價值觀念。
企業標誌
晉商銀行標識“誠信為本,縱橫歐亞九千里;以義制利,稱雄商場五百年”。晉商做為中國近代歷史上的第一大商幫,有著深厚的文化積澱。所以晉商銀行的標誌首先能夠表現其獨到的文化底韻。標誌的主體造型呈一個“晉”字,既是晉商銀行的第一個字,又是山西的簡稱.準確的表述出銀行的地域特徵。晉字與象徵錢幣的圓又共同構成了一個印章。象徵了晉商精神,即,誠實、信用。同時配以鮮明的紅色,又像一副剪紙作品,有著濃郁的山西地方特色。晉字的上半部運用了一個中國古老的計算工具――算盤的造型,隱喻晉商是中國銀行業的“開山鼻祖”這一歷史事實與文化特色;晉字的下半部取“銀行”英文單詞BANK的第一個字母B為造型,準確的表達了該標誌的行業特徵。中西合璧的“晉”字,表達了晉商人跨越歷史,面向未來的精神面貌與企業理念。整副標誌圖形簡潔、色澤明快、喻意深刻,處處彰顯出了晉商的文化內涵與經營理念。錢幣外形符合中國銀行業的傳統特色,其間融入英文元素,又有別於傳統。繼承先人商道,開拓創新迎接未來挑戰也符合新形勢下的新晉商精神。
業務種類
個人業務:公告發布、儲蓄業務、個人貸款業務、晉商銀行借記卡、理財業務、代理業務、貴賓增值服務、晉商銀行信用卡、貴金屬業務。
個人貸款
機構名稱:晉商銀行 機構種類:小額貸款銀行
貸款種類:純信用無抵押貸款 適合人群:其他職業,國有企業員工,公務員,律師,教師
貸款幣種:人民幣 貸款額度:1-50萬
貸款利率:0.60%-0.70% 其它費用:無其他收費
貸款期限:1-36個月 還款方式:分期還款
辦理時間:5天 貸款用途:個人消費貸款
適合地區:太原市
產品介紹:
個人信用貸款是晉商銀行貸款人向資信良好的借款人發放的無擔保的人民幣貸款(不含信用卡透支)。貸款額度最高為50萬元,最低為1萬元。個人信用貸款期限最長不超過3年。個人信用貸款利率執行人民銀行同期同檔次期限利率,並按規定適當上浮。
產品優勢:
1、無需抵押無需擔保;
2、貸款的額度高;
3、還款方式靈活。
貸款條件:
(一)具有完全民事行為能力的中國公民,年齡在18(含)到60(含)周歲之間;
(二)具有合法有效的身份證明及有效居留證明(或固定住所證明);
(三)具有穩定的收入來源和有償還貸款本息的能力;
(四)具有良好的信用記錄和還款意願,無任何違法行為及不良記錄;
(五)在晉商銀行開立個人結算賬戶;
(六)晉商銀行規定的其他條件;
(六)為晉商銀行優質法人或機構客戶中,高級管理人員及高級專業技術職稱人員;
(七)晉商銀行私人銀行、白金卡客戶。須持有我行白金卡1年(含)以上,且近1年內本人名下在我行金融資產價值季度日均餘額在20萬元(含)以上;
(八)在晉商銀行非質押類個人貸款累計金額100萬元(含)以上,且最近連續2年(含)以上沒有逾期記錄的客戶(含貸款已結清客戶);
(九)借款人家庭(限本人、配偶和未成年子女)擁有淨資產(不動產和金融資產)達300萬元(含)以上,或近6個月持續擁有且日均金融資產在50萬元(含)以上的客戶;(十)個人稅前年收入20萬元(含)以上客戶。
申請資料:
1、個人身份證或者其他相關身份證明材料;
2、個人工作證明;
3、個人收入證明;
4、銀行規定的其他相關證明材料。
公司業務:存款業務、融資業務、結算業務、資金業務、貸款業務、票據業務、中間業務、貿易融資業務。
國際業務:對公外匯業務、對私外匯業務。
中小企業業務:根據小企業客戶“散、小、多”的特點和在融資方面“短、頻、急”的需求特點,晉商銀行建立專門的小企業信貸業務流程、業務管理流程和授信審查、審批機制,每筆貸款從提出申請,到最終獲得審批,程式簡單,擔保方式靈活,符合小企業的信貸融資需求。小企業金融部的目標客戶為銷售額或者資產1000萬-5000萬的小型企業。“授人魚不如授人以漁”,晉商銀行小企業金融服務中心將竭誠為廣大小企業客戶提供信貸資金支持服務,助您企業成長。
管理層
1、董事長上官永清,女,1963年出生,中共黨員,高級經濟師,畢業於山西財經學院。1978年9月至1982年7月山西財經學院財政金融系學習。1982年8月參加工作,先後任臨汾地區工商銀行副行長、黨組成員,工商銀行榆次分行行長、黨委書記,工商銀行晉中分行行長、黨委書記,中國華融資產管理公司太原辦事處副總經理、黨委副書記、總經理、黨委書記,省農村信用社聯合社黨委書記。2009年2月至今晉商銀行董事長。曾獲三八紅旗手,優秀黨務工作者稱號。
2、晉商銀行行長閻俊生,男,1961年出生,中共黨員,高級經濟師,畢業於上海財經大學,工商管理碩士。1976年12月至1987年4月在北京衛戍區服役,1987年5月先後任太原市人民政府辦公廳副處級秘書,太原市城信社聯合社副理事長、副主任兼營業部經理,太原市商業銀行黨委委員、董事、副行長,上海浦東發展銀行太原分行黨委委員、紀委書記、副行長。2009年2月至今晉商銀行副董事長、行長。
3、晉商銀行副監事長呂福貞,女,1956年出生,中共黨員,高級經濟師,大學本科。1976年參加工作,先後任人民銀行太原分行金融管理處副處長,人民銀行太原分行金融市場經理、計畫處處長,太原市商業銀行副行長、黨委委員,行長、黨委副書記,董事長、黨委書記。2009年2月至今晉商銀行副監事長。歷任太原市第八屆、九屆黨代會代表,太原市第十一屆、十二屆人大常委。
4、晉商銀行副行長栗建強,男,1958年12月出生,中共黨員、高級經濟師、經濟法學碩士研究生,現任晉商銀行董事、副行長。1979年12月參加工作,先後曾任工商銀行太原分行副行長、黨組成員,工商銀行山西省分行營業部副總經理、黨委委員,工商銀行大同分行黨委書記、行長,工商銀行運城分行黨委書記、行長,太原市商業銀行行長、副董事長、黨委副書記。2009年2月至今晉商銀行董事、副行長。中國工商銀行EMBA核心課程研究生班,獲畢業證書。榮獲太原市人民政府授予勞動模範和特級勞模,榮立山西省、太原市勞動競賽委員會命名的個人一等功,山西省人民政府授予省級勞動模範,並參加全國勞動模範大會,大同市人大代表,大同市人大常委會財經委員,山西省第十一屆人大代表,太原市總商會副會長。
5、晉商銀行紀委書記吳黎正男,1962年6月生,中共黨員,本科學歷,高級政工師。1980年12月參加工作,歷任中國人民銀行黎城縣支行行長、金融總支書記,中國人民銀行潞城市支行行長、黨組書記,中國人民銀行長治市中心支行副行長、黨委委員,山西省農村信用聯社長治辦事處主任、黨組書記;2009年3月調入晉商銀行工作,現任晉商銀行股份有限公司黨委委員、紀委書記、工會主席、機關黨委書記。
6、晉商銀行行長助理王培明男,1960年9月生,中共黨員,研究生學歷,高級經濟師。1976年參加工作,歷任中國工商銀行長子支行、長北支行行長,長治分行黨委委員、行長助理,中國工商銀行榆次分行黨委委員、副行長,中國工商銀行運城分行黨委副書記、副行長,黨委書記、行長,中國工商銀行長治分行黨委書記、行長,2009年5月調入晉商銀行股份有限公司總行工作,現任晉商銀行股份有限公司行長助理。榮獲山西省“五一”勞動獎章,特級勞模,優秀青年企業家,優秀黨務工作者,中國工商銀行“百名人才”稱號等。
7、晉商銀行財務長楊增軍。男,1966年3月生,中共黨員,本科學歷,高級會計師。1988年7月參加工作,歷任中國工商銀行長治分行會計科科長、支行行長、計畫財務部經理,上海浦東發展銀行太原分行資金財務部負責人、資金財務管理部副總經理(主持工作),渤海銀行財務部高級經理兼太原分行財務團隊負責人。
2009年3月晉商銀行股份有限公司總行資金財務部工作,現任晉商銀行股份有限公司財務長。
8、晉商銀行首席風險官張雲飛。男,1971年3月生,中共黨員,本科學歷,經濟師。1994年7月參加工作,歷任中國工商銀行山西省分行營業部工商信貸處副處長,中國工商銀行長治市分行行長助理,中國工商銀行山西省分行信貸管理部副總經理,中國工商銀行山西省分行信貸管理部副總經理兼小企業金融業務部總經理。2009年8月調入晉商銀行股份有限公司總行工作,現任晉商銀行股份有限公司首席風險官。
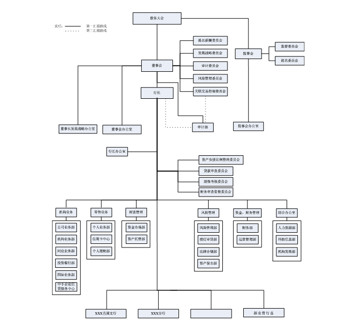
組織架構
組織架構 |
發展規劃
一、長期發展願景
力爭把晉商銀行打造成根植三晉,服務山西,面向全國,走向世界,治理完善、資本充足、內控嚴密、服務和效益良好,具有較強競爭力和影響力的民族品牌銀行。
二、2011~2015年戰略目標
把晉商銀行打造成以服務山西轉型、跨越發展為宗旨,資本充足,內控嚴密,治理完善,服務優良,在中西部有影響力的上市銀行。
三、業務線戰略
未來五年,將著力培育大中企業業務、小微企業業務、零售業務和資金業務四大利潤中心。
大中企業業務:力爭成為本地化、專業化的大中企業業務專家。要深入進行行業研究,通過系統化解決方案、專業化服務團隊和產品包大力拓展非授信業務,增加大客戶錢包份額。
小微企業業務:迅捷、專業化地服務小微企業,依託準事業部機制形成有競爭力的特色產品服務體系;借力行業研究和大企業光環效應開展供應鏈和集群式多維度特色行銷。
零售業務:以貼心專業的服務、優勢的網點覆蓋做深太原本地優質家庭客戶;以特色的個貸業務為突破,交叉銷售為帶動開展山西省內零售業務;以私人銀行為先導,拓展省外高淨值人群業務。
資金市場業務:依託先進的資金業務風險管理體系,打造城商行中領先的以債券投資為特色的資金業務;逐漸打造代理業務和資金產品開發能力拉動全行其他業務發展。
四、支撐體系戰略
著力打造以戰略為導向的,流程化、集約化、精細化的支撐體系。
公司治理:以搭建城商行中領先的公司治理體系為目標,實現在組織治理架構、職責邊界、決策規則和程式、激勵和監督機制、信息披露透明度、社會責任、加強股東持續承諾等方面的提升。
人力資源管理:通過透明、雙通道的晉升機制、有競爭力的薪酬機制和系統性的培訓體系吸引、激勵、培養高素質人才,使其與銀行共成長。
風險管理和財務管理:在以建設全面風險管理體系孕育優質風險文化,為高速業務發展保駕護航;以精細化、科學化的財務管理支持戰略決策和推動業務條線化經營,實現財務管控垂直化、財務核算集中化並打造推動業務發展的預算流程和考核體系。
運營管理和信息科技:以發展運營集中為核心,以構建業務操作流程體系和全面運營管理體系為支撐,打造有效支持全行發展的大運營管理框架;建立以戰略為導向的全行信息科技規劃,並基於規劃精細化、系統化、流程化地推動信息科技工作,使其逐漸成為業務發展的牽引者。
企業文化和品牌管理:將“以懂得信義為宗旨,以結利疲帳定功過”作為核心價值觀,貫穿企業文化宣傳;將晉商精神融入品牌理念,形成“以義制利,匯通天下”的品牌形象,為客戶提供誠信、專業和創新的產品服務;以晉商品牌聯繫天下晉商,力助晉商復興。
五、總體戰略重點
在未來五年,晉商銀行將以“做實一個區域、做強一類客戶、做深六大行業”為戰略重點。
做實一個區域:2013年之前做實山西省市場,大幅提高市場占有率和市場地位;2015年前形成以山西省為核心,輻射中西部重點省市,輔以部分東部發達城市的區域化經營格局。
做強一類客戶:將中小企業客戶作為未來核心目標客戶,為中型企業、小型企業和微型企業提供獨特的產品服務模式。
做深六大行業:抓住山西國家資源型經濟轉型綜合配套改革試驗區建設的契機,結合自身客戶資源和區域行業特點,深挖採礦業,礦產加工和設備製造業,批發零售業,信息傳輸、計算機服務和軟體業,租賃商務服務業和水利、環境和公共設施管理業六大行業。
大事記
二○○五年
2005年,山西各界開始呼籲組建晉商銀行。一些科研機構和高校學者進行了相關的專題研究。
二○○六年
2006年,晉商銀行的組建工作被列入山西省委、山西省人民政府的工作重點。山西銀監局就重組改造地方性商業銀行,多次到全國各地調研,進行專項考察,多次向省政府與中國銀監會匯報,得到了認可和支持。
3月23日上午,山西省委常委、太原市委書記申維辰,太原市委副書記、代市長張兵生,太原市委常委、常務副市長張璞,太原市委常委、秘書長、統戰部長張貴元等認真聽取了而太原市商業銀行完善法人治理結構進展情況等工作匯報。之後,申維辰對市商業銀行發展提出明確要求。他強調,要認清形勢,抓住機遇,全面改革創新,打造晉商銀行,用三年左右時間,使太原市商業銀行成為業內有影響的股份制銀行。
4月13日,山西省委常委、太原市委書記申維辰,就太原市如何落實科學發展觀、實現率先發展作了題為《太原要努力服務全省,影響全國,吸引世界》的講話。其中講到:“以‘晉商銀行’件事為龍頭,以五大國有銀行和保險公司為支柱,以民生、光大等民營銀行和保險公司為輔助,以各級各類證券營業部為依託,將太原市建設成為山西的金融中心。加快城市盛業銀行改制步伐,依託晉商品牌,儘快組建成立晉商銀行,引領金融中心建設。”
7月,中國銀監會唐雙寧副主席在監管二部和合作部有關領導陪同下到山西調研。山西省委常委、常務副省長范堆相就山西組建晉商銀行的工作與唐副主席進行了交流。唐副主席對此項工作給予了肯定,要求進一步加快晉商銀行組建步伐。
12月,山西銀監局向省政府提交了《山西省城市商業銀行聯合重組晉商銀行實施方案》。其後,按照聯合重組的方案積極推動了太原、大同城市商業銀行的風險處置和陽泉、晉中城市信用社的改制工作。
二○○七年
2007年,山西省《政府工作報告》提出“要整合地方金融資源,探索建立晉商銀行”。
11月,山西銀監局向銀監會和省政府就組建晉商銀行事宜進行了匯報,確立了太原市商業銀行風險處置和太原市商業銀行更名為晉商銀行同步進行,並在此基礎上做大做強晉商銀行的思路。
12月13日,山西銀監局副局長趙金童、太原市常務副市長李俊明、太原市商業銀行高管組成的工作組,就太原市商業銀行風險處置工作及組建晉商銀行事宜向銀監會銀行監管二部作了專題匯報。
二○○八年
2008年1月15日,在山西銀監局的督促指導下,太原市商業銀行召開了股東大會,決定增資擴股,確立了太原市政府的控股地位。
1月28日,山西省《政府工作報告》指出:要“加快推進晉商銀行組建工作”。
1月至5月,中共山西省委常委、山西省政府常務副省長薛延忠,多次召開專門會議,聽取山西銀監局、中古人民銀行太原中心支行等有關部門關於組建晉商銀行的工作匯報,研究相關事宜。
8月6日,山西省人民政府辦公廳引發了《關於成立晉商銀行組建領導小組及籌備組的通知》(晉政辦函[2008]122號),指定申聯彬(省委常委、常務副省長)為領導小組組長,鄧智毅(山西銀監局局長)、毛金明(中國人民銀行太原中心支行行長)、鄭建國(省財政廳廳長)、李俊明(太原市常務副市長)為副組長,陳躍剛(省委組織部副部長)、楊波(省委宣傳部常務副部長)、劉榮華(省監察廳副廳長)、楊培岳(省勞動保障廳副廳長)、牛來有(省國土資源廳副廳長)、高愛平(省審計廳副廳長)、朱成基(省國資委副主任)、薛維棟(省工商局副局長)、王德平(省國稅局副局長)和張澎涌(省地稅局副局長)為領導小組成員;指定鄧智毅(山西銀監局局長)為籌備組組長,趙金童(山西銀監局副局長)、郭保民(中國銀行太原中心支行副行長)、上官永清(省農村信用聯社原黨委書記)和閆俊生(上海浦東發展銀行太原分行原副行長)為副組長,馬平衡(山西銀監局現場檢查四處處長)、呂福貞(太原市商業銀行董事長)和栗建強(太原市商業銀行行長)為成員。
9月5日,山西省委常委、省政府常務副省長、晉商銀行組建領導小組組長申聯彬,主持召開了晉商銀行組建領導小組及籌備組工作會議,審議通過了《山西省組建晉商銀行工作方案》和《太原市商業銀行不良資產處置及晉商銀行增資擴股方案》。
9月8日,山西省委常委、省政府常務副省長申聯彬主持召開了由省屬8戶國有企業參加的晉商銀行增資擴股座談會。
9月28日,山西銀監局現場檢查四處馬平衡處長帶隊,晉商銀行籌備組副組長上官永清、閆俊生及太原市商業銀行董事長呂福貞一同前往銀監會銀行監管二部就晉商銀行組建工作進行了匯報。銀監會原則同意了《山西組建晉商銀行工作方案》。
10月9日,晉商銀行籌備組召開了第一次工作會議。會議宣布了《晉商銀行籌備組工作職責及工作制度》及晉商銀行籌備組工作人員名單,決定下設綜合協調組、財務重組組(分增資擴股和制度設計兩個小組)和風險控制組(分經營穩定、不良資產處置和解決歷史遺留問題三個小組)三個職能部門,進行了職責分工。
10月,山西銀監局出台了《太原市商業銀行重組更名期間的風險控制辦法》和《太原市商業銀行重組更名期間突發重大風險應急預案》;晉商銀行組建籌備組制訂了《太原市商業銀行重組更名期間的風險控制辦法實施細則》和《太原市商業銀行重組更名期間突發重大風險應急預案實施細則》;山西銀監局局長鄧智毅兩次赴銀監會就晉商銀行組建工作進行匯報。
10月31日,受申聯彬常務副省長的指示和委託,省政府副秘書長李建功主持召開了落實晉商銀行國有法人股股份會議。省國資委主任張崇慧,山西銀監局副局長趙金童,山西國際電力集團公司董事長常小剛等8家省管重要骨幹企業有關負責人,晉商銀行籌備組副組長上官永清、閆俊生及籌備組成員馬平衡等參加了會議。
11月4日,晉商銀行籌備組召開了第二次工作會議。會議聽取了各工作小組前一段工作情況匯報,統一太原市商業銀行擬定提交董事會和第二次股東大會的五個議案,審議通過了《晉商銀行籌備組工作任務分解及時間進度表》。
11月5日,省政府辦公廳下發了《山西省組建晉商銀行工作方案》(晉政辦發[2008]91號)和《太原市商業銀行不良資產處置及組建晉商銀行增資擴股工作方案》(晉政辦發[2008]92號)。
11月14日,申聯彬常務副省長帶隊赴京與中國銀監會副主席王兆星就晉商銀行組建工作進行了會談。銀監會銀行監管二部樓文龍主任、周民源副主任、辦公廳夏令武副主任、山西省政府副秘書長李建功、山西銀監局局長鄧智毅,晉商銀行籌備組副組長郭保民、上官永清、閆俊生,銀監會銀行監管二部相關處室負責人、山西銀監局馬平衡處長參加了會談。
11月25日,晉商銀行籌備組馬平衡等赴銀監會銀行監管二部就晉商銀行組建工作進展及太原市商業銀行不良資產處置、增資擴股方案修改情況進行了匯報。晉商銀行籌備組閆俊生、呂福貞、王小軍參加了會談。
11月26日,晉商銀行籌備組召開了第三次工作會議。會議通報了25日赴銀監會匯報情況,聽取了各工作小組前一段工作情況匯報和下一步工作計畫。
11月26日,在山西省財政廳廳長、晉商銀行組建領導小組組長鄭建國同志親自安排和督導下,省財政4.2億資本金及9.8億用於處置太原市商業銀行不良資產的資金全部到位,為晉商銀行增資擴股奠定了基礎。
11月29日,太原市商業銀行股份有限公司召開臨時股東大會。會議審議通過了《關於對太原市商業銀行股份有限公司章程修改的議案》等8項議案。
12月3日,山西銀監局局長、晉商銀行籌備組組長鄧智毅向申聯彬常務副省長匯報了晉商銀行組建工作的最新進展。
12月8日,山西銀監局副局長、晉商銀行籌備組副組長趙金童主持召開了太原市商業銀行不良資產處置工作會議,籌備組副組長上官永清及籌備組成員馬平衡、呂福貞出席了會議。風險控制小組全體工作人員參加了會議。
12月11日,山西銀監局連續召開了局長辦公會和行政許可會議,審議通過了《關於太原市商業銀行變更10%以上股東初審意見的報告》、《關於實施太原市商業銀行股份有限公司重組更名為晉商銀行股份有限公司總體方案的批覆》、《關於太原市商業銀行增資擴股方案的批覆》等檔案。
12月12日,山西銀監局現場檢查四處馬平衡處長等赴銀監會銀行監管二部報送《關於太原市商業銀行變更10%以上股東初審意見的報告》等材料。
12月18日,省委常委、常務副省長申聯彬,主持召開晉商銀行組建領導小組正副組長會議,要求有關部門採取更有力措施,確保12月底取得銀監會同意組建晉商銀行的批覆。
12月20日,太原市商業銀行33.93億元不良資產剝離工作全面完成。剝離後,太原市商業銀行總資產223.7億元,各項存款183.4億元,各項貸款91.4億元,不良貸款率2.91%,資本充足率30.33%,撥備覆蓋率128.35%,各貢指標均達到了監管要求。
12月25日,太原市商業銀行增資擴股工作圓滿完成。增資擴股後,太原市商業銀行新增股本17.87億元,總股本達到23.919億元。增資擴股後的股本結構為:山西省財政出資4.8億元認購新增的4.8億股股票,占股本總額的20.07%;太原市財政局保留原股本3.2億股,占股本總額的13.38%;法人股東43戶,持股15.13500735億股(其中,新法人股東受讓太原市財政局及原法人股東所持股份1.53億股,保留原法人股本0.5210億股),占股本總額的63.23%;保留原自然人股本0.7944億股,占3.32%。
12月29日,山西銀監局向中國銀監會提交了《關於太原市商業銀行重組更名為晉商銀行的初審報告》。鄧智毅局長帶隊赴銀監會進行了申報工作匯報。
12月31日,銀監會印發了《關於太原市商業銀行更名的批覆》(銀監復[2008]569號)檔案,同意“太原市商業銀行股份有限公司”更名為“晉商銀行股份有限公司”,簡稱“晉商銀行”;英文名稱變更為“JINSHANGBANKCO.,LTD.”,簡稱“JINSHANGBANK”。
二○○九年
2月28日,晉商銀行總行大樓奠基。
2月28日,晉商銀行股份有限公司舉行隆重的揭牌儀式。
3月6日,首次行長辦公會在金蓉家園酒店會議室召開,行長閻俊生主持了會議
3月12日,晉商銀行首次面向社會公開招聘總行部門經理、總行部門職員、客戶經理及櫃員
3月18日,晉商銀行黨委成立
3月20日,晉商銀行召開管理軟體招標會
3月28日,經山西省新聞出版局批准,《晉商銀行》報創刊號正式出版
3月31日,總行營業部為山西天然氣股份有限公司發放流動資金貸款。此筆貸款是我行掛牌後發放的第一筆貸款。
4月18日,晉商銀行召開案件專項治理工作會議。
4月19日,晉商銀行召開“更換門頭標識”招標會
4月22日,總行授信部與中介機構建立聯繫,進行授信測算模型的開發工作。
5月6日,晉商銀行股份有限公司第二屆董事會、監事會2009年第二次會議。
5月9日,晉商銀行董事會“關於同意設立晉商銀行中小企業金融服務中心的決議”
5月11日,首期新聘員工培訓開班典禮在省軍區教導大隊舉行。
5月18日,晉商銀行開展自我排查風險,充分暴露案件動員大會。
5月19日,桂林市商業銀行來我行考察學習
5月20日,晉商銀行首批新聘員工上崗
5月22日,山西晉商文化交流協會主辦、晉商銀行協辦“2009新晉商、新機遇、新形象發展論壇”大會在金港大廈成功舉行。
5月24日,我行績效管理系統(一期)正式投產運行,
5月30日,績效管理系統上線。
6月4日,晉商銀行股份有限公司2008年度股東大會。6月6日,晉商銀行召開太原市內機構調整動員大會
6月6日,晉商銀行將宣布成立解放中路直屬行。晉商銀行宣布成立并州北路直屬行(暫定)晉商銀行。
6月9日,新一代核心業務系統項目推進會
6月20日,晉商銀行召開加強櫃檯風險防範工作會議
7月6日-13日,晉商銀行第二期138名新聘員工在省軍區教導大隊接受崗前培訓。
7月17日,晉商銀行解放中路支行正式更名為晉商銀行太原并州支行。并州北路直屬行正式更名為晉商銀行太原龍城支行。
7月21日,人力資源部代表晉商銀行總行與公司業務團隊各位總經理及其助手共同在總行七樓會議室簽訂了“晉商銀行崗位、行員登記及薪酬待遇協定書”。
7月23日,晉商銀行與山西省經濟和信息化委員會在迎澤賓館隆重舉行戰略合作簽約儀式。
7月25日,我行績效管理系統(二期)成功上線。
7月27日至28日,晉商銀行股份有限公司第二屆董事會、監事會2009年第三次會議在麗華大酒店成功召開。
7月31日,晉商銀行與運城市人民政府在迎澤賓館隆重舉行戰略合作簽約儀式。
8月2日-6日,總行召開“晉商銀行2009年發展改革研討會”,閻俊生行長主持研討會。
8月12日,晉商銀行紀委成立。
8月14日,上官永清同志任晉商銀行股份有限公司黨委書記,閆俊生同志任晉商銀行股份有限公司黨委副書記,呂福貞、栗建強同志任晉商銀行股份有限公司黨委委員。
8月18日,總行正式啟動貸記卡系統項目。
8月26日、27日,總行召開“晉商銀行全轄支行行長工作會議”。
9月1日至9月4日期間,栗建強副行長帶隊一行五人先後赴天津銀行和北京銀行進行考察、學習。
9月2日至3日,晉商銀行股份有限公司第二屆董事會2009年度第二次臨時會議以書面提案方式召開。
9月8日,晉商銀行與中國工商銀行股份有限公司山西省分行簽署全面業務合作協定。
9月9日,山西省委常委、組織部長湯濤等一行三人來我行調研。
9年9日,總行召開年中個人及卡業務專業會議。
9月10日,公司業務部召開了“晉商銀行客戶經理管理辦法”和“晉商銀行客戶經理考核辦法”的研討會。
9月9日,晉商銀行中小企業服務中心與科技局、高新科技園區召開智慧財產權融資座談會。
9月18日,晉商銀行卡名、卡樣、廣告語設計方案評審會。
9月22日,晉商銀行成立後召開第一次信貸審查委員會。
9月25日,總行召開“晉商銀行深入學習實踐科學發展觀活動動員大會”。
9月27日,由山西省銀行業協會主辦,晉商銀行承辦的山西省銀行業迎國慶“晉商銀行杯”毽球比賽在太原市濱河體育中心開幕。晉商銀行代表隊榮獲冠軍獎盃。
10月1日,晉商銀行全國客服電話95105588正式開通運行。
10月12日,總行領導領導及部分員工參觀山西省展覽館舉辦的《輝煌60周年——山西省慶祝新中國成立60周年成就展》。
10月15日,由山西銀行業協會舉辦的新中國成立60周年攝影展在景峰國際隆重揭幕。晉商銀行選送的攝影作品《三亞風光》(張霖)榮獲銅牌獎。
10月25日18時,晉商銀行新核心業務系統的順利成功上線,標誌著我行在現代商業銀行建設中有了一流的IT支撐體系。
10月27日,總行成立信用卡項目領導組。
10月28日,總行公司業務部召開了“國內經濟形勢、行業政策研討會”。
10月30日下午,總行在麗華大酒店四層會議室舉辦了晉商銀行重點公司客戶講座、答謝晚宴及座談會。
11月1日,晉商銀行田瑞璋獨立董事赴總行調研。
11月3日,晉商銀行中小企業服務中心與山西商融擔保有限公司召開銀保座談會。
11月4日,晉商銀行在太原市麗華大酒店四樓第二會議室組織召開全省城市商業銀行業務合作研討會。
11月5日,總行舉辦晉商銀行深入學習實踐科學發展觀活動專題講座。
11月5日,晉商銀行中小企業服務中心與朝陽街服裝城集團召開銀企業務促進會。
11月13日,晉商銀行中小企業服務中心與科技局、知識產權局研討科技型中小企業智慧財產權評估暨投融資研討會。
11月15日,總行機關黨委舉行晉商銀行學習實踐科學發展觀活動演講比賽。
11月16日,晉商銀行中小企業服務中心與中聯鋼擔保有限公司召開銀保座談會。
11月19日,總行召開晉商銀行深入學習實踐科學發展觀活動第一階段總結暨第二階段動員大會。
11月20日,晉商銀行與中遠國際貨運有限公司簽署“存貨融資質押監管合作協定”。
11月20日,晉商銀行召開公司信貸產品推介暨研討會。
11月27日,晉商銀行隆重召開“新一代核心業務系統項目建設總結暨先進集體和先進個人”表彰大會。
12月5日,呂梁分行招聘。
12月7日,總行開展“送溫暖、獻愛心”捐助活動。
12月10日,晉商銀行中小企業服務中心與運城市政府召開合作支持中小企業發展對接座談會。
12月10日——11日,晉商銀行股份有限公司第二屆董事會、監事會2009年度第四次會議在海南省三亞市華宇皇冠假日酒店順利召開。
12月17日,吳黎正同志任晉商銀行股份有限公司黨委委員。
12月18日,吳黎正同志任晉商銀行股份有限公司紀委書記。
12月18日下午,中央深入學習實踐科學發展觀活動領導小組成員、中國人民銀行黨委書記、行長周小川等一行9人蒞臨晉商銀行調研指導。省委常委、常務副省長申聯彬、省政府副秘書長王純、太原中心支行行長毛金明、山西銀監局局長鄧智毅、省直工委副書記郭康鋒、省深入學習實踐科學發展觀領導小組辦公室指導檢查組組長安雅文等人陪同調研。
12月25日,晉商銀行與山西省國新能源發展股份公司銀企戰略合作框架協定簽約儀式在迎澤賓館舉行。
12月27日,晉商銀行與晉城市商業銀行簽署山西省城市商業銀行全面業務合作協定。
12月29日晚,2010年晉商銀行元旦聯歡晚會在全晉會館二樓多功能廳隆重舉行。
12月31日,總行授信部對我行授信規模進行了全面的統計和規模控制。
12月31日晚,總行領導深入總行營業部、數據中心、晉陽支行、龍城支行、并州支行、中小企業金融服務中心及轄內支行對一線幹部員工進行親切慰問。
12月31日,新核心繫統上線後的首次年終決算工作順利完成。標誌著我行新一代核心繫統各項功能得到全面驗證。
二○一○年
1月5日—13日,總行舉辦第三期新聘員工崗前培訓。
1月15日,總行召開2009年全年工作總結匯報會。
1月28日,晉商銀行2010年個人及信用卡業務專業會議在天瑞商務酒店隆重召開。
2月3日—5日,晉商銀行2010年全轄支行行長工作會議暨案件防控和黨政廉政建設工作會議在山西財經大學國際交流中心召開。
2010年2月5日,晉商銀行全轄“案防攻堅年”動員大會在財稅專科學校報告廳召開。
2月7日,晉商銀行在尖草坪批發市場、煤炭博物館、山西世貿中心舉辦“早春炫彩大禮”大型行銷宣傳活動。
2月8日,總行領導深入離退休幹部、特困員工家庭進行年終慰問。
2月9日下午,總行“2010同心同力趣味運動會”在濱河體育中心羽毛球訓練館拉開了帷幕。
2月10日,晉商銀行2010年公司信貸工作會議在迎澤賓館召開。
2月25日,以“傳承融合創新夢想”為主題的“晉商銀行成立一周年暨2010年年會”在太原市工人文化宮隆重舉行。
3月3日,晉商銀行召開全行經營工作分析會,上官永清董事長、閻俊生行長出席會議並作重要講話。
3月3日,晉商銀行召開深入學習實踐科學發展觀活動第二階段小結暨第三階段動員大會。
3月12日,晉商銀行成功發行首隻法人理財產品。
3月11日至13日,閻俊生行長深入呂梁市離石、交城、柳林、孝義等縣區調研考察。
3月15日,王培明行長助理帶領總行機構發展部、科技信息部有關人員赴呂梁分行籌備組指導工作。
3月16日,晉商銀行召開“開展學習貫徹貸款新規活動”動員大會。
3月18日,上官永清董事長前往寶馬汽車金融(中國)有限公司進行考察。
3月22日,上官永清董事長主持召開晉商銀行發展戰略研討會。總行領導班子成員和田瑞璋獨立董事出席會議。
3月22日,山西銀監局、山西省銀行業協會督查組就我行“三個辦法一個指引”的學習貫徹情況、“三新杯”貸款新規知識競賽的組織開展情況和《銀行業金融機構從業人員職業操守指引》的貫徹落實情況進行督查。
3月23日,楊增軍財務總監一行到龍城支行檢查指導工作。
3月23日,閻俊生行長一行赴晉陽支行調研指導工作。
3月24日,晉商銀行股份有限公司第二屆董事會2010年度第三次會議順利召開。
3月25日,晉商銀行與省司法廳聯合舉辦“加快建設社會主義法制國家”專題講座,邀請中央黨校研究生院院長、博士研究生導師卓澤淵教授主講。
3月27日,晉商銀行舉行2010年首期個人客戶經理培訓班開班儀式。
3月28日,晉商銀行舉行第一期公司條線客戶經理培訓班開班儀式,閻俊生行長出席儀式並作重要講話。
3月30日,中國書法家協會會員、夏縣人大常委會主任張有道先生向上官永清董事長贈送書法作品,祝願晉商銀行明天更美好。
3月31日,總行組織全體員工在麗華大酒店四層會議室觀看“金融案件警示教育片”。
4月1日—2日,由重慶銀行承辦的全國城市商業銀行發展論壇第十次會議在山城重慶召開,中國銀監會主席劉明康出席會議。我行黨委書記、董事長上官永清和黨委副書記、行長閻俊生應邀出席會議。
4月8日,總行行長閻俊生赴并州支行開展工作調研。
4月11日,山西省委常委、常務副省長李小鵬出席晉商銀行發展戰略座談會,就晉商銀行發展戰略和發展方向與我行獨立董事、外部監事進行了座談。
4月11日上午,晉商銀行第二期公司條線客戶經理培訓班開班典禮在省軍區教導大隊五樓會議室舉行,閻俊生行長出席。
4月13日,晉商銀行召開深入學習實踐科學發展觀活動總結大會,省直工委書記劉傳旺、副書記郭康鋒、組織部副部長韓波、指導檢查組成員崔永河、元文出席會議。總行黨委書記、董事長上官永清作總結報告,劉傳旺書記作重要講話。
4月13日,晉商銀行2010年核心業務系統操作員培訓班開班儀式在科技部數據中心四樓會議室舉行,正式拉開了為期20天共10批次培訓學習的序幕。
4月13日,我行信貸風險管理系統成功上線。
4月15-16日,晉陽、并州、龍城支行分別召開2010年一季度優質文明服務檢查通報會。
4月23日,晉商銀行召開2010年一季度經營分析會。上官永清董事長、閻俊生行長出席會議。
4月24日凌晨,晉商銀行網上銀行系統成功上線。
4月24日至30日,總行保衛部組織全行綜合崗員工80餘人分兩批參加了太原市公安局在太谷梅苑山莊組織的“省城金融機構安全保衛培訓班”。
4月25日,由中國金融網、中國金融研究所、中央電視台聯合主辦的以“全球低碳經濟革命與中國低碳金融之路”為主題的“第六屆中國金融(專家)年會暨2009年度中國金融年度人物頒獎典禮”在北京舉行,我行黨委書記、董事長上官永清被評為“2009中國銀行業年度人物”。
4月27日,由運城市人民政府主辦的2010年銀保企“洽談會”在運城市召開,我行栗建強副行長應邀出席洽談會。
4月27日,晉商銀行股份有限公司2009年度股東大會勝利召開。
4月27日,全新改版的晉商銀行入口網站正式上線。
4月28日,總行財務部和人力資源部共同舉辦稅務知識培訓。
4月29日,山西省勞動模範表彰大會在山西財稅專科學校舉行,上官永清董事長被授予“山西省勞動模範”榮譽稱號。
4月30日,晉商銀行在財稅專科學校成功舉辦了“公文及新聞寫作”培訓班,閻俊生行長出席開班儀式並作重要講話。
5月1日,總行召開2010年一季度工作總結匯報會,總行黨委書記、董事長上官永清主持會議並作重要講話。
5月7日,晉商銀行與華潤集團公司銀企合作洽談會在並舉行。晉商銀行上官永清董事長、閻俊生行長出席洽談會。
5月7日至9日,“晉商銀行企業文化整合共識營”研討班在平遙國際金融家俱樂部成功舉辦。
5月11日下午,深圳發展銀行珠海分行行長助理蔡錚等一行四人來我行進行業務合作洽談,栗建強副行長主持洽談會。
5月26日至27日,閻俊生行長赴長治市、運城市和臨汾市等市企業考察調研。
5月29日20:30,總行數據中心技術人員先後對儲蓄(電子式)國債系統、電話銀行及客戶呼叫中心、大小額前置系統進行了主備機切換應急演練。
6月1日,晉商銀行中層幹部大會在總行第二會議室召開。總行黨委書記、董事長上官永清主持會議並作重要講話。
6月1日,受晉商銀行委託,由山西晉通拍賣有限公司主辦的大型拍賣會在郵電學校會議廳順利舉行。
6月3日下午,晉商銀行與山西省鋼材商會戰略合作推進懇洽會在總行第二會議室召開。
6月1日至3日,晉商銀行與大同市政府召開銀證企座談會。
6月7日,總行與山西省中小企業信用擔保有限公司《中小企業信用擔保合作協定》簽訂儀式在山西世貿大廈舉行。
6月8日,晉商銀行太原龍城支行隆重舉行開業慶典。
6月9日,晉商銀行太原迎澤支行舉行盛大開業慶典。
6月9日,晉商銀行在太原花園國際大酒店國賓廳隆重召開了主題為“融資融信融通相知相與相共”的晉商銀行鋼材商戶業務推進會。
6月12日,晉商銀行借記卡金卡、白金卡首發儀式暨個人金融產品推介會在迎澤賓館晉澤軒隆重舉行。
6月28日,晉商銀行首筆電子銀行承兌匯票成功簽發,標誌著晉商銀行電子商業匯票系統正式上線。
6月29日,總行在泰瑞國際商務大酒店召開“七.一”表彰大會,隆重表彰晉商銀行先進基層黨組織、優秀共產黨員和優秀黨務工作者。
7月6日,晉商銀行2011-2015年發展戰略規劃項目啟動會在太原銀海賓館多功能廳召開。
7月12日,晉商銀行股份有限公司二○一○年年中工作會議在晉商國際大酒店四層國際會議中心召開。
7月14日至17日,張雲飛風險總監一行赴運城市鹽湖區、聞喜、夏縣、臨猗、永濟等縣區企業進行考察調研。
7月14日,總行行長助理王培明一行赴運城市進行調研。
7月25日下午,上官永清董事長一行赴臨汾市就臨汾分行選址進行調研,並深入相關企業作實地考察。
7月30日,總行個人業務部與新業務發展部攜手舉辦了首次客戶理財沙龍活動。
8月2日,陽光財產保險股份有限公司山西分公司領導及相關部門負責人一行12人來我行就雙方業務合作暨產品推介進行座談。
8月3日,總行黨委書記、董事長上官永清分別主持召開黨委擴大會議和中層幹部大會,傳達貫徹省委書記袁純清在全省黨員幹部大會上所作的題為《以轉型發展為主線,為實現山西經濟社會跨越發展努力奮鬥》的重要講話。
8月8日,晉商銀行運營骨幹人才培訓班開班典禮在總行培訓教室舉行,楊增軍財務總監出席開班典禮並作重要講話。
8月12日,晉商銀行門市綜合服務力提升項目啟動會在總行第二會議室召開,吳黎正紀委書記出席會議並作重要講話。
8月15日,我行被授予“中國城商行最具競爭力民族品牌”榮譽稱號,我行上官永清董事長被評為“中國金融業改革創新十大傑出巾幗”。
8月16日-17日,上官永清董事長主持召開晉商銀行五年發展戰略規劃項目第一階段成果匯報會。
8月21日,晉商銀行股份有限公司第二屆董事會2010年度第四次會議在太原順利召開。
8月26日,張雲飛風險總監等一行5人赴呂梁市考察調研。
8月26日,首屆全國銀行行長大會在杭州落下帷幕,我行榮獲“中國十大最具影響力商業銀行”榮譽稱號,閻俊生行長被評為“中國十大最具社會責任銀行家”。
8月30日,總行紀委組織召開晉商銀行弘揚“右玉精神”加強作風建設推進會,專題傳達貫徹全省興起學習弘揚右玉精神新高潮大會的有關精神。會議由總行紀委書記吳黎正主持,總行各部門負責人及各直屬機構負責人參加了會議
8月31日,總行在太航商務酒店二層會議室成功舉辦了晉商銀行綜合條線人員職業化培訓班,王培明行長助理出席開班儀式並講話。
9月4日,“晉商銀行2010年新聘櫃員運營知識及核心業務系統培訓班”在我行新建成的培訓中心圓滿結束,126名新入行櫃員分3批參加了這次為期近50天的培訓。
9月10日,晉商銀行品牌金首發儀式在山西國貿大飯店金色大廳隆重舉行。
9月18日,總行行長閻俊生、副監事長呂福貞、副行長栗建強、財務總監楊增軍、風險總監張雲飛等一行參觀了第三屆中國(太原)國際能源產業博覽會。
9月18日,晉商銀行“反洗錢業務”培訓在晉商國際大酒店四層會議大廳舉辦,張雲飛風險總監參加培訓並作重要講話。
9月25日,由總行審計部組織,運營管理部、監察保衛部、科技信息部、新業務發展部等相關部門協同配合,在事先未告知的情況下,派出審計組進駐新民街支行,對該行實施“接管式”審計。
9月28日,上官永清董事長前往新民街支行對總行接管式審計工作開展情況進行視察指導,張雲飛風險總監陪同視察。
10月10日,晉商銀行在山西漳澤商務酒店召開“弘揚右玉精神加強隊伍建設促進全行跨越發展”動員大會。
10月11日,晉商銀行與江南信託股份有限公司信託計畫受益權之收益權交易順利完成資金交割。
10月12日,總行閻俊生行長親臨太原迎澤支行督導第四季度存款行銷工作。
10月13日,總行楊增軍財務總監對龍城支行近期經營工作進展情況進行了調研。
10月14日,總行栗建強副行長一行深入并州支行進行工作調研並召開座談會。
10月15日,晉商銀行反洗錢聯席會議在麗華大廈七層第三會議室召開,張雲飛風險總監出席會議。
10月15日,第七屆中國國際金融論壇在滬舉行,我行上官永清董事長出席論壇,作了題為“發揮品牌優勢激活民營資本推動山西經濟轉型跨越發展”的重要講話。
10月19日,總行副監事長呂福貞一行到總行科技信息部對我行科技信息風險管理情況進行專題調研
10月19日,我行2010年新聘櫃員運營業務知識上崗考試順利結束,共有89名新聘櫃員取得了運營條線上崗資格證。
10月23日,晉商銀行呂梁分行隆重舉行開業慶典。呂梁分行是晉商銀行在省內開設的首家異地分行,也是山西省城市商業銀行首家異地分行機構。
10月26日,總行閻俊生行長、栗建強副行長出席了興業銀行組織的2010年銀銀平台合作論壇暨中國商業銀行可持續發展戰略研討會。
10月26日-27日,總行王培明行長助理參加了由中國銀監會與中國銀行業協會共同主辦的第一屆中國銀行業信息科技風險管理年會。
10月27日,晉商銀行個人業務CRM系統培訓在總行數據中心電教室舉行。
10月29日—31日,崛起中原新晉商大會暨世界晉商共建中原經濟區高層峰會在河南省鄭州市召開,我行上官永清董事長出席會議並發表重要講話。
11月1日,晉商銀行與太原市住房公積金管理中心在國貿大廈隆重舉行戰略合作協定簽字儀式。
11月3日,新浪網邀請我行董事長上官永清做客新浪聊天室,就區域銀行的發展之道進行了深入探討。
11月4日—5日,晉商銀行董事長上官永清、行長閻俊生、風險總監張雲飛帶領總行授信審查部、小企業金融部、微小企業金融部相關負責人前往浙江泰隆商業銀行考察學習。
11月5日,由總行個人部主辦、并州直屬支行協辦的“晉商銀行<商立貸>產品推介會”在朝陽街同至人購物中心八層舉行。
11月7日,上官永清董事長、閻俊生行長帶領總行機關中層以上幹部和直屬機構領導班子成員一行50人赴右玉縣實地考察學習、接受教育。
11月9日,總行召開首次視頻貸審會。呂梁分行將正式開業之後上報總行的第一批信貸業務首次通過視頻形式向總行進行了匯報,總行貸審會參會委員與具體業務人員進行了及時有效的溝通和答覆,順利完成了全部審議項目。
11月10日,晉商銀行微小企業首筆貸款簽約儀式在大營盤支行四樓會議室隆重舉行,總行上官永清董事長、閻俊生行長、張雲飛風險總監出席儀式。
11月14日,“骨幹齊聚堂,晉商更輝煌”2010年晉商銀行運營骨幹培訓結業匯報聯歡會在運營培訓教室舉行。總行上官永清董事長、閻俊生行長、楊增軍財務總監出席並觀看了文藝演出。
11月15日,總行召開領導班子民主生活會。
11月19日,總行個人金融業務部牽頭組織召開了“自主創業小額擔保貸款推動會”。
11月22日,晉商銀行首期個人外聘客戶經理培訓班隆重開班,王培明行長助理出席開班儀式並作重要講話。
11月29日,晉商銀行穩盈5號法人理財產品到期。至此,我行共發行5期“穩盈”系列法人理財產品,金額7億元人民幣,已全部到期,累計實現中間業務收入近八百萬元。
12月3日,晉商銀行股份有限公司第二屆董事會2010年度第五次會議在太原麗華大酒店召開。
12月3日,晉商銀行股份有限公司第二屆監事會2010年度第三次會議在太原麗華大酒店順利召開。
12月3日,晉商銀行風險條線後備人才培訓班開班典禮在總行第二會議室舉行,張雲飛風險總監出席開班典禮並作重要講話。
12月5日,晉商銀行運營管理人員培訓班開班典禮在總行培訓教室舉行,上官永清董事長出席開班儀式並作重要講話。
12月28日,晉商銀行召開案防攻堅年總結表彰大會。
12月28日,晉商銀行在山西全晉會館隆重舉行“我與晉商銀行共成長”2011年元旦聯歡晚會。
二○一一年
1月2-3日,晉商銀行在忻州頓村召開2011-2015年發展戰略研討會。
1月5日,晉商銀行運城分行隆重開業。運城分行是晉商銀行在省內開設的第二家異地分行。
1月9日,晉商銀行2011年新春筆會在太原迎澤賓館晉澤軒隆重舉行。上官永清董事長出席會議並致詞,閻俊生行長、吳黎正紀委書記和來自省內的31位知名書畫家、作家會聚一堂,交流書畫藝術,共抒晉墨情懷。
1月19日-21日,晉商銀行股份有限公司第二屆董事會2011年第一次會議、第二屆監事會2011年第一次會議在三亞召開。
1月23日至24日,晉商銀行股份有限公司2011年工作會議在太原隆重召開。總行領導、各部室負責人,各分支行行長及一線工作人員共1200餘人參加了會議。人民銀行太原中心支行黨委副書記、副行長、山西省金融辦公室籌備組組長郭保民,山西銀監局法人機構現場檢查一處處長馬平衡應邀出席會議並講話。省委常委、常務副省長李小鵬專門為本次會議發來了賀信。
1月23日,我行網上支付跨行清算系統成功上線。
1月25日,呂梁市委常委、常務副市長吳志國率領呂梁市有關部門負責人來我行慰問。
12月22日晉商銀行獲評“2010年山西省金融網運維先進單位”。
2月26日晉商銀行成立兩周年慶典在太原工人文化宮隆重舉行。
3月6日晉商銀行總行舉辦“塑美麗形象做魅力女性”美容知識講座。
3月21日晉商銀行舉辦首期金融理財師(AFP)培訓班。
3月28日晉商銀行成功中標省級財政2011非稅收繳改革代理銀行。
3月30日晉商銀行網上銀行二期項目正式啟動。
4月8日,晉商銀行榮獲“山西省銀行業協會2010年度信息宣傳工作一等獎”。
4月14日晉商銀行組織總行各部室負責人及各分支機構負責人、分管行領導、運營管理部經理、各支行行長、營業室經理等總計70餘人參觀了“全國檢察機關懲治和預防瀆職、侵權犯罪巡展(山西)展覽會”。
4月26日晉商銀行臨汾分行隆重開業。
4月30日晉商銀行召開文明和諧單位創建活動動員大會暨全轄支行行長工作會議。
4月30日“晉商銀行鋼貿業務情況通報會”在山西國貿大酒店隆重舉行。
5月11日晉商銀行首筆擔任財務顧問的集合資金信託計畫宣告成立。
5月15日晉商銀行2011年首批運營條線人員上崗考試順利舉行。
5月15日晉商銀行在國貿大廈金色大廳舉行鋼材特色支行揭牌儀式。
5月16日晉商銀行舉行慶祝建黨90周年“黨在我心中”主題演講比賽。
5月22日晉商銀行總行機關開展地震應急演練活動。
5月24日南內環支行理財經理徐琦成功行銷出晉商銀行第一筆保險業務——“陽光普照D”,取得了開門紅的成績。
5月26日隨著第一筆非記名黃金預購業務在迎澤支行正式辦理成功,標誌著晉商銀行黃金非記名預購業務正式上線。
5月29日晉商銀行小企業業務條線崗前培訓班順利結業。
5月30日《晉商銀行報》榮獲第五屆全國城市商業銀行“最佳攝影獎”。
6月2日為慶祝中國共產黨成立90周年,晉商銀行組織總行機關黨員開展重溫入黨誓詞活動,總行黨委副書記、行長閻俊生在宣誓儀式前做了重要講話。
6月5日晉商銀行首期金融理財師(AFP)培訓班順利結業。
6月8日晉商銀行被授予太原市“納稅信譽A級企業”、“2010年度納稅先進單位”等稱號,並榮獲“十一五”期間稅收貢獻獎。
6月10日晉商銀行推進金融服務工作動員會在太原召開。
6月29日上官永清董事長一行親臨鋼材特色支行調研督導工作。
6月29日晉商銀行組織員工參觀山西省反腐倡廉成果展。
6月30日晉商銀行舉辦VI(企業視覺識別系統)規範套用培訓。
7月2-5日晉商銀行在總行第二會議室召開2011年上半年經營分析會。
7月7日閻俊生行長一行親臨迎澤支行調研督導。
7月10日晉商銀行中小企業金融服務銀企座談會在清徐縣召開。
7月14日日照銀行副行長王永健一行來我行考察學習
7月19日總行組織各分支行、大同、朔州分行籌備組機構建設工作負責人開展了機構建設集中培訓工作。
7月19日晉商銀行2011年個人金融行銷人員培訓班正式開班,全行共69名大堂經理、理財經理參加。
7月22-23日總行閻俊生行長一行赴臨汾、運城進行考察調研。
7月27-28日晉商銀行舉辦專題培訓。羅蘭貝格公司西班牙合伙人Ricardo和杭州銀行個人金融部總經理趙衛星分別就中外資銀行中小企業金融服務模式、外資銀行財富管理與私人銀行業務模式,以及如何打造特色零售銀行等進行了講解。
7月28日晉商銀行上半年案防工作分析會在並召開。
8月4日“火紅夏日榮耀壹壹”晉商銀行與泰康人壽保險業務啟動會隆重召開。
8月5日晉商銀行工會成立暨第一次會員代表大會勝利召開。大會選舉產生了晉商銀行工會第一屆委員會委員11名,第一屆經費審查委員會委員5名,第一屆女職工委員會委員5名。吳黎正當選為第一屆工會委員會主席。
8月6日晉商銀行2011年年中工作會議在麗華大酒店召開。
8月9-12日2011年銀行間市場資金聯合投資項目二季度例會在並召開,來自全國32家城商行,5家農商行共37家金融機構的102名代表參加。
8月15日由省委統戰部、省工商聯和晉商銀行共同主辦的山西省民營企業晉商銀行合作發展座談會在省城召開。省委常委、統戰部長聶春玉出席並講話。
8月19日晉商銀行召開“迎中博、促服務、創一流”活動推動會,總行黨委委員、紀委書記、工會主席吳黎正出席會議並講話。
8月27日晉商銀行圓滿完成核心業務系統應急演練工作,核心繫統及各類外圍系統按預定計畫恢復正常對外營業,演練收到了預期效果。
8月31日晉商銀行組織召開存款風險滾動排查安排工作會,總行閻俊生行長,楊增軍財務總監出席會議並講話,總行運營管理部負責人、助理、各分行分管運營行長和運營部負責人參加會議。
8月30日晉商銀行與中國農業銀行山西省分行舉行《全面合作協定》簽字儀式。
9月2日晉商銀行成功辦理首筆貴金屬產品定製業務。
9月3日晉商銀行正式開通支付寶卡通業務。
9月6日晉商銀行召開黨務公開推進會,總行黨委委員、紀委書記、機關黨委書記吳黎正出席會議並講話。
9月2日廣西北部灣銀行黃心煌監事長一行來晉商銀行交流考察。
9月1-25日晉商銀行開展“喜迎中博晉享未來——晉商銀行邀您暢遊金秋”刷卡抽獎活動。
9月8日晉商銀行全面開展徵信廣場主題宣傳日活動。
9月23日晉商銀行國際業務正式開辦,首日外匯現鈔存取款業務順利開展。
9月24日-10月16日晉商銀行舉辦“喜迎中博盛會共鑄晉商輝煌”籃球聯誼賽。
9月27日晉商銀行董事長上官永清應邀接受山西電視台科教頻道“大美中博”高端訪談欄目記者的電視專訪。
9月28-29日“山西省銀行系統外匯管理法規知識競賽”在山西忻州頓村舉辦,晉商銀行取得了筆試競賽第三名的好成績,並榮獲“山西省銀行系統外匯管理法規知識競賽優勝獎”。
9月29日晉商銀行銀企對賬管理系統成功上線。
9月30日晉商銀行2011年貫徹落實貸款新規、推進信貸精細化管理專題會議在晉商國際大酒店召開。
10月16日晉商銀行舉辦高端客戶極品羊絨答謝專場活動。
10月18日晉商銀行2011年三季度經營分析會召開。
10月22日晉商銀行舉行運營條線啟航班開班典禮。
11月3日上官永清董事長出席2011新晉商聯盟大會暨晉商論壇開幕式並致開幕詞。
11月12日晉商銀行黨委書記、董事長上官永清主持召開黨政聯席會議,就進一步加快轉變發展方式,推進全行轉型跨越發展提出十二點意見。
11月16日晉商銀行董事長上官永清應邀做客新浪網,就中國金融業發展的內在動力與規範發展這一話題進行了深入探討。
11月21日英國《銀行家》雜誌最新公布的2011年全球前1000家銀行排名榜顯示,晉商銀行躋身全球1000家大銀行之列,排名第798。
11月25日普益財富2011年第三季度銀行理財能力排名報告顯示,晉商銀行首次進入銀行理財能力排名榜單併名列第33名。
11月26-27日由金融時報社和全國地方金融論壇主辦,晉商銀行承辦的“誠信助推小微企業金融服務論壇暨《中小企業金融知識讀本》首發儀式”在山西麗華大酒店舉行。上官永清董事長和閻俊生行長分別在論壇和首發儀式上致辭。
11月30日晉商銀行與寶馬(BMW)戰略合作簽約儀式在並舉行。
12月4日清徐晉商村鎮銀行股份有限公司召開了創立大會暨第一次股東大會。
12月4日上官永清董事長出席中國企業經濟發展論壇暨企業資源共享太原洽談會並發表重要講話。
12月6日閻俊生行長帶領總行公司業務部總經理和迎澤支行負責人參加了由徽商銀行主辦的“中小商業銀行國內貿易融資合作研討會”。
12月7日山西省永昌晉商文化基金會招募座談會召開。
12月7日總行閻俊生行長、王培明行長助理、楊增軍財務總監帶領有關人員赴朔州分行進行開業驗收。
12月12日山西省政協常務副主席郭良孝一行赴晉商銀行就地方金融機構如何為中小企業服務進行調研和視察。
12月14日晉商銀行信息系統災備建設方案專家論證會在麗華大酒店召開。
12月20日晉商銀行獲評“2011年山西省金融網安全運維優秀單位”。
12月21日晉商銀行榮膺2011年度山西省“百姓喜愛的銀行”,並排名第二。
12月23日上官永清董事長就小微企業金融誠信文化建設接受金融時報、中國金融雜誌、地方金融雜誌、中國信用合作報、華夏時報、地方金融網等多家媒體訪談。
12月26日“晉商銀行與太平人壽山西分公司電銷業務2012年開門紅啟動會”成功召開。
12月26日晉商銀行工會被山西省總工會金融工委評為“先進基層工會”。
12月28日晉商銀行被山西省人民政府授予“2011年支持地方經濟發展突出貢獻獎”。
12月29日晉商銀行召開金融債券項目啟動大會。
12月29日山西省工商聯代表大會隆重召開,會議選舉產生了新一屆執委會及領導班子。上官永清董事長以全票當選為山西省工商聯副主席。
月26日,上官永清董事長、閻俊生行長、呂福貞副監事長、吳黎正紀委書記帶領總行有關部門負責人慰問老幹部。
二○一二年
1月2-4日晉商銀行--JTC“成長心連心”青年訓練營在麗華大廈舉行。
1月5-6日晉商銀行2012年工作會議隆重召開。
1月11-15日晉商銀行“誠信,為心出發——群策群力共識營”在全行範圍內全面展開。
1月13日晉商銀行資金交易及風險管理系統成功上線。
1月17日晉商銀行被授予“2011中國品牌100強”榮譽稱號,上官永清董事長被評為“2011亞洲(行業)品牌十大創新人物”。
2月7日晉商銀行召開領導班子和領導人員2011年度考核會議。
2月8日全國政協委員、省政協主席薛延忠率在晉全國政協委員來晉商銀行進行調研,並召開在晉全國政協委員座談會。
2月10日晉商銀行召開二○一二年案防工作動員大會。
2月26日晉商銀行舉辦成立三周年年會。
貸款種類
晉商銀行個人存單/國債質押貸款
貸款機構:晉商銀行
機構種類:小額貸款銀行
貸款種類:抵押貸款
還款方式:分期還款
貸款額度:0.10-50.00萬
適合地區:太原市,大同市,朔州市,運城市,臨汾市,呂梁市
貸款幣種:人民幣
適合人群:其他職業,國有企業員工,公務員,律師,教師,企業法人,個體工商戶,自由職業者
貸款利率:0.60%-0.70%
貸款期限:1.00個月-36.00個月
辦理時間:5天
貸款用途:個人消費貸款,短期周轉貸款,個體戶經營貸款,裝修貸款,創業貸款,旅遊貸款
其它費用:無其他收費
產品介紹:
個人存單/國債質押貸款是指借款人以由貸款人開具的未到期的定期儲蓄存款存單或卡下無單折定期存款、未到期的憑證式國債作質押,向貸款人申請取得人民幣貸款的業務。貸款額度:個人存單/國債質押貸款額度起點為1000元,以人民幣存單質押的,每筆貸款應不超過質押存單面額的90%。貸款利率:個人存單/國債質押貸款利率,原則上按貸款契約生效日相應檔次、且不低於貸款基準利率的標準執行。貸款期限:個人存單/國債質押貸款期限不得超過質押存單的到期日。若為多張存單質押,以距離到期日時間最近者確定貸款期限,分筆發放的貸款除外。擔保方式:以借款人或第三人所有的存單/國債質押的擔保方式。
產品優勢:
1、貸款條件低,只需在晉商銀行有個人存單即可作為抵押申請貸款
2、貸款的期限不限定,按照存單的期限作為最長的貸款期限
3、貸款額度不限定,最高貸款額度為質押存單面額的90%
4、還款方式靈活,可以隨借隨貸
貸款條件
1、需要提供晉商銀行的存單作為抵押方可申請貸款
2、貸款的額度不得超過抵押的存單面值的90%
3、貸款期限不得超過存單的期限
申請資料:
1、個人在晉商銀行的賬戶信息
2、個人身份證或者其他身份證明材料
3、個人工作證明
4、個人收入證明
5、個人一個月的消費清單
6、貸款用途證明
7、晉商銀行規定的其他相關證明材料
盤點農村商業銀行
| 農村商業銀行(Rural commercial bank)是由轄內農民、農村工商戶、企業法人和其他經濟組織共同入股組成的股份制的地方性金融機構。本批次主要是盤點農村商業銀行。 |
知名城市商業銀行
| 城市商業銀行是中國銀行業的重要組成和特殊群體,其前身是20世紀80年代設立的城市信用社,當時的業務定位是:為中小企業提供金融支持,為地方經濟搭橋鋪路。 |

組織架構