固態電子器件
正文
利用固體內部電子運動變化原理製成的具有一定功能的電子器件。在室溫下,就導電性能來說,固體可分為絕緣體、半導體和導體三類。絕緣體內部自由電子非常少,電阻率在1022 ~1010歐·厘米範圍內。導體內部的自由電子密度不僅很大,而且不受環境溫度的影響,電阻率一般在10-4~10-6 歐·厘米範圍。半導體內部的自由載流子密度受外界環境的影響很大,電阻率介於絕緣體和導體之間。半導體的電學性能很容易受各種因素的控制。絕大部分的固態電子器件是用半導體材料製成的,因而有時也稱為半導體電子器件。在極低溫度下,某些固體的電阻率會突然接近於零,這種材料稱為超導體。用超導體製成的固態電子器件簡稱為超導器件,在探測器、計量標準和高速元件方面有很重要的套用前景。
從固體的導電機構來看,半導體中可移動的帶電粒子可以是電子、空穴或離子。電子是帶負電荷的粒子,空穴是帶正電荷的準粒子,離子可以帶負電荷或帶正電荷。離子導電的半導體一般簡稱為離子導體。離子導體在導電過程中伴隨著本身成分的化學變化,因而不宜作電子功能器件。
電子導電的半導體稱電子型半導體,簡稱N型半導體。空穴導電的半導體稱空穴型半導體,簡稱P型半導體。如果半導體中同時存在等量的電子和空穴則稱為本徵半導體。
固體中電子的能量分布一般分成若干個能帶。半導體中的外層價電子常處於價帶或導帶之中,價帶和導帶之間有一定的間隔稱為禁帶。價帶基本上被價電子所填滿,有時也存在少量空額,即上述的空穴。導帶中可以有少量自由電子。導帶中的電子密度和價帶中的空穴密度不僅受外界溫度、光照等的影響,而且受半導體材料中微量雜質、晶體缺陷等的影響也很大。鍺、矽半導體材料中摻入微量的磷、砷或銻就成為N型半導體;摻入微量的硼、鎵或鋁,就成為P型半導體。
N型半導體和P型半導體連線在一起就成為一個PN結。PN結是許多半導體電子器件的基本單元結構。PN結具有整流特性,通電流時,一個方向的電阻很小,另一個方向的電阻很大。反向偏置時,PN結還可以和一個電容器等效。正向偏置時,P型半導體中的空穴注入到N型半導體中去,而N型半導體中的電子注入到P型半導體中去,這稱為PN結的少子(少數載流子)注入效應。
光照在半導體表面時,可以在半導體內部激發出自由電子、自由空穴或電子空穴對。這是許多半導體光電子器件的最基本的工作機理。
發展簡史 固態電子器件是20世紀40年代發展起來的一類器件,但就其研究工作來說,可追溯到19世紀。1833年,M.法拉第最早發現硫化銀的電導率隨溫度升高而上升,這和一般的金屬導體的性質正好相反。1833年,W.史密斯發現在光照下硒的電導率會改變,這是第一次發現半導體的光電導效應。一年以後,K.F.布勞恩發現硫化鉛和一個觸針接觸可以產生整流效應,在早期的無線電實驗中用作有效的檢波器。1876年,J.C.亞當斯等發現硒的光電池效應。這些都為後來固態電子器件的發展起了先導作用。
對半導體材料的大量實驗性研究工作開始於19世紀中葉。雖然當時發現了許多新奇的效應,但實驗的數據往往不能重複,這些效應的機理長期得不到確切的解釋。這使半導體電子器件在早期未能很快發展。量子力學建立後人們才對半導體的電學性能有了比較深刻的了解。1900年,M.普朗克提出量子的概念,以後經過許多科學家的努力,弄清了電子和光子具有波動和粒子的二重性。1927年,F.J.M.斯特拉特首先指出電子能量在晶體內部的周期性電場下將形成能帶。1930年,L.N.布里淵對能帶的結構作了進一步分析,使半導體的許多電學、光學和光電性質得到了滿意的定性解釋,但當時定量的分析還十分困難。第二次世界大戰後,由於半導體材料工藝的發展,許多理論和實驗的定量分析才得到比較滿意的結果。
30年代末,固體的能帶理論已比較成熟。當時英國的莫特,蘇聯的達維多夫和德國的W.H.肖特基幾乎同時發展了金屬和半導體接觸的整流理論。這時,許多科學家想進一步在固態整流器的基礎上探索一種固態放大器。1935年,O.海爾建議用一個控制電極來控制一層半導體薄膜中的電流,從而構成一個固態放大器。1939年,W.B.肖克萊根據肖特基結中空間電荷區的寬度隨反向電壓改變的概念,肯定認為可以利用這個效應來製造一個固態放大器。他們曾用氧化亞銅作為材料,但未成功。第二次世界大戰後,肖克萊等人決定改用鍺和矽單元素半導體材料作為研究對象,繼續探索製作固態放大器的可能性。這個選擇研究對象的改變,在發展固態電子器件的歷史上有著重要的意義。第二次世界大戰前,固態電子器件發展遲緩的一個重要原因是研究對象分散,而且是許多複雜的化合物半導體。化合物半導體材料製備水平不容易提高,實驗數據難以控制,進展也必然緩慢。1947年年底,W.H.布喇頓和J.巴丁在肖克萊的建議下,在研究控制表面態上的束縛電荷的過程中,終於發明了第一個固態放大器──點接觸電晶體。這在固態電子器件的發展過程中,是一個劃時代的事件。1948年貝爾實驗室正式宣布此事。不久,G.K.蒂爾在拉制鍺單晶的過程中製成了比點接觸電晶體性能穩定得多的第一個結型電晶體。50年代中期,隨著各種新工藝的發展,各種類型的電晶體,如合金結電晶體、表面勢壘電晶體、合金擴散電晶體、雙擴散電晶體、台面電晶體等相繼問世。1960年前後,仙童公司的J.A.霍爾尼研究成功一種矽平面型電晶體工藝,簡稱平面工藝。製成的矽平面電晶體性能穩定,可靠性高,成為以後矽電晶體主要發展方向。平面工藝的發展促進了積體電路的發展。
在電晶體發展的同時,1954年G.L.皮爾遜發明了矽太陽電池;1957年,江崎玲於奈發明隧道二極體;1963年,J.B.耿發明耿氏二極體;1965年,R.L.約翰斯頓發明了碰撞雪崩渡越時間二極體。此外,在光電器件方面,1962年出現了砷化鎵(GaAs)雷射器,以後又發展成雙異質結雷射器,為光電子學開闢了新的領域。1962年,第一次成功地在矽表面上用SiO2作絕緣層製成了金屬-氧化物-半導體結構的絕緣柵場效應電晶體,簡稱MOS電晶體,為發展大規模積體電路提供了技術基礎。
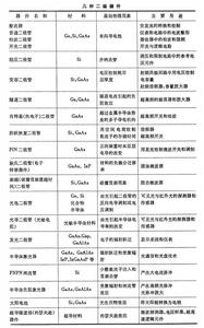
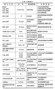
分類和套用 從器件結構來看,固態電子器件大致可分為二端器件和三端器件兩大類。絕大部分的二端器件(有時稱二極體)的基本結構是一個PN結,但用途則很不相同。耿氏二極體和光導二極體(光敏電阻)都是由整塊半導體材料製成的,並沒有PN結。肖特基二極體有一個金屬和半導體接觸的肖特基結,其電流-電壓特性與PN結類似。PNPN閘流管有三個相串聯的PN結,由於PN結的少數載流子注入效應使其具有閘流管性質。表中列出了主要幾種二端器件(包括二極體)的特性和用途。
固態電子器件場效應電晶體是靠垂直電場改變一薄層半導體的電阻來獲得放大信號的功能。半導體薄層的兩端各接一個電極稱為源和漏。控制垂直電場的電極稱柵。場效應電晶體在工作過程中只有一個極性的多數載流子參加導電,因而稱為單極型。場效應電晶體中施加垂直電場的方式可以有三種:①通過反向偏置的PN結,稱為結型場效應電晶體;②通過反向偏置的肖特基結,稱為MES場效應管;③通過絕緣柵,稱為MOS電晶體。結性場效應電晶體一般用於較低頻率範圍。MES 場效應管宜用砷化鎵材料,而MOS電晶體在矽大規模積體電路中用得最為普遍。
電晶體根據使用範圍的不同,可分為功率電晶體、微波電晶體和低噪聲電晶體等。
除了作為放大、振盪、開關用的一般電晶體外,還有一些特殊用途的電晶體,如光晶體三極體、磁敏電晶體。場效應感測器等。這些器件既能把一些環境因素(光、磁、氣等)的信息轉換為電信號,又有一般電晶體的放大作用,能把信號放大,得到較大的輸出信號。
此外,還有一些特殊器件,如單結電晶體可用於產生鋸齒波;可控矽(可控閘流管)用於各種大電流的控制電路;電荷耦合器件可用作攝像器件或信號存儲器件等。利用半導體的其他特性製成的器件還有熱敏電阻器、壓敏元件、霍爾器件、溫差致冷元件和表面波器件等。
展望 固態電子器件的理論基礎是固體物理,技術基礎是材料科學。30年代固體電子論的進展和40~50年代鍺、矽材料工藝的進展,奠定了後半個世紀固態電子器件飛速發展的基礎。Ⅲ、Ⅴ族化合物半導體材料,尤其是砷化鎵材料工藝日趨成熟,新的固態電子器件隨著材料質量的提高和對材料物理的深入研究而不斷出現。在微波電晶體方面,從已有的MES場效應電晶體發展到調製摻雜高遷移率電晶體,使電路的開關延遲縮短,頻率回響又有很大提高。此外,用異質結製做電晶體時,由於異質發射結的注入效率高,基區電阻小,可使頻率回響提高很多,也有很大前途。當器件尺寸不斷縮小時,熱載流子可以不受碰撞飛過有源區,因而將出現利用彈道效應的高速、高頻電晶體。InP 材料的電子負微分遷移率效應比砷化鎵更為顯著,閾值電場更低,因此用InP將做出性能更好的電子轉移器件。另外,利用分子束外延等新技術可以製備超晶格材料、空間調製摻雜材料、各種理想的異質結等新結構的材料。

