簡介
螢光燈 傳統型螢光燈內裝有兩個燈絲。燈絲上塗有電子發射材料三元碳酸鹽(碳酸鋇、碳酸鍶和碳酸鈣),俗稱電子粉。在交流電壓作用下,燈絲交替地作為陰極和陽極。燈管內壁塗有螢光粉。管內充有400Pa-500Pa壓力的氬氣和少量的汞。通電後,液態汞蒸發成壓力為0.8 Pa的汞蒸氣。在電場作用下,汞原子不斷從原始狀態被激發成激發態,繼而自發躍遷到基態,並輻射出波長253.7nm和185nm的紫外線(主峰值波長是253.7nm,約占全部輻射能的70-80%;次峰值波長是185nm,約占全部輻射能的10%),以釋放多餘的能量。螢光粉吸收紫外線的輻射能後發出可見光。螢光粉不同,發出的光線也不同,這就是螢光燈可做成白色和各種彩色的緣由。由於螢光燈所消耗的電能大部分用於產生紫外線,因此,螢光燈的發光效率遠比白熾燈和鹵鎢燈高,是目前節能的電光源。 螢光燈管中是壓力約為0.8Pa的汞蒸汽,在電場作用下放電,在放電過程中,汞原子的價電子不斷地從原始狀態被激發成激發態,同時又激發態自發的返回到基態,將價電子的為能轉化為電磁輻射能,並輻射初3.7nm的紫外線(另外還約有10%的85nm的短波紫外線)。載波管內壁上的螢光粉吸收353.7nm的紫外線,把它轉化為可見光。無極螢光燈即無極燈,它取消了對傳統螢光燈的燈絲和電極,利用電磁耦合的原理,使汞原子從原始狀態激發成激發態,其發光原理和原統螢光燈相似,是現今最新型的節能光源。有壽命長、光效高、顯色性好等優點。
發光原理
螢光燈 螢光燈即低壓汞燈,它是利用低氣壓的汞蒸氣在放電過程中輻射紫外線,從而使螢光粉發出可見光的原理髮光,因此它屬於低氣壓弧光放電光源。
螢光燈內裝有兩個燈絲。燈絲上塗有電子發射材料三元碳酸鹽(碳酸鋇、碳酸鍶和碳酸鈣),俗稱電子粉。在交流電壓作用下,燈絲交替地作為陰極和陽極。燈管內壁塗有螢光粉。管內充有400Pa-500Pa壓力的氬氣和少量的汞。通電後,液態汞蒸發成壓力為0.8Pa的汞蒸氣。在電場作用下,汞原子不斷從原始狀態被激發成激發態,繼而自發躍遷到基態,並輻射出波長253.7nm和185nm的紫外線(主峰值波長是253.7nm,約占全部輻射能的70-80%;次峰值波長是185nm,約占全部輻射能的10%),以釋放多餘的能量。螢光粉吸收紫外線的輻射能後發出可見光。
螢光粉不同,發出的光線也不同,這就是螢光燈可做成白色和各種彩色的緣由。由於螢光燈所消耗的電能大部分用於產生紫外線,因此,螢光燈的發光效率遠比白熾燈和鹵鎢燈高,是目前最節能的電光源。
發明過程
螢光燈的發光機制可見,螢光粉對螢光燈的質量起關鍵作用。
20世紀50年代以後的螢光燈大都採用鹵磷酸鈣,俗稱鹵粉。鹵粉價格便宜,但發光效率不夠高,熱穩定性差,光衰較大,光通維持率低,因此,它不適用於細管徑緊湊型螢光燈中。
1974年,荷蘭飛利浦首先研製成功了將能夠發出人眼敏感的紅、綠、藍三色光的螢光粉氧化釔(發紅光,峰值波長為611nm)、多鋁酸鎂(發綠光,峰值波長為541nm)和多鋁酸鎂鋇(發藍光,峰值波長為450nm)按一定比例混合成三基色螢光粉(完整名稱是稀土元素三基色螢光粉),它的發光效率高(平均光效在80lm/W以上,約為白熾燈的5倍),色溫為2500K-6500K,顯色指數在85左右,用它作螢光燈的原料可大大節省能源,這就是高效節能螢光燈的來由。可以說,稀土元素三基色螢光粉的開發與套用是螢光燈發展史上的一個重要里程碑。沒有三基色螢光粉,就不可能有新一代細管徑緊湊型高效節能螢光燈的今天。但稀土元素三基色螢光粉也有其缺點,其最大缺點就是價格昂貴。
種類
(1)直管形螢光燈。
螢光燈 這種螢光燈屬雙端螢光燈。常見標稱功率有4W,6W,8W,12W,15W,20W,30W,36W,40W,65W,80W,85W和125W。管徑用T5,T8,T10,T12。燈頭用G5,G13。
目前較多採用T5和T8。T5。顯色指數>30,顯色性好,對色彩豐富的物品及環境有比較理想的照明效果,光衰小,壽命長,平均壽命達10000小時。適用於服裝、百貨、超級市場、食品、水果、圖片、展示窗等色彩絢麗的場合使用。T8色光、亮度、節能、壽命都較佳,適合賓館、辦公室、商店、醫院、圖書館及家庭等色彩樸素但要求亮度高的場合使用。
為了方便安裝、降低成本和安全起見,許多直管形螢光燈的鎮流器都安裝在支架內,構成自鎮流型螢光燈。
(2)彩色直管型螢光燈。
常見標稱功率有20W,30W,40W。管徑用T4,T5,T8。燈頭用G5、G13。彩色螢光燈的光通量較低,適用於商店櫥窗、廣告或類似場所的裝飾和色彩顯示。
(3)環形螢光燈。
螢光燈 除形狀外,環形螢光燈與直管形螢光燈沒有多大差別。常見標稱功率有22W,32W,40W。燈頭用G10q.。主要提供給吸頂燈、吊燈等作配套光源,供家庭、商場等照明用。
(4)單端緊湊型節能螢光燈。
這種螢光燈的燈管、鎮流器和燈頭緊密地聯成一體(鎮流器放在燈頭內),除了破壞性打擊,無法把它們拆卸,故被稱為“緊湊型”螢光燈。由於無須外加鎮流器,驅動電路也在鎮流器內,故這種螢光燈也是自鎮流螢光燈和內啟動螢光燈。整個燈通過E27等燈頭直接與供電網連線,可方便地直接取代白熾燈。
(5)螢光棒
還有一種螢光燈叫螢光棒,也可用於照明,而且不需要電源,不需要外力,是一種安全的光源。它利用兩種化學物質在一定的催化劑和染料的作用下,發出五顏六色的光,既可以用於照明,對可以娛樂作用。
按管徑大小分
(一)、直管型螢光燈管按管徑大小分為:T12、T10、T8、T6、T5、T4、T3等規格。規格中“T+數字“組合,表示管徑的毫米數值。其含義:一個T=1/8英吋,一英吋為25.4mm;數字代表T的個數。如T12=25.4mm*1/8*12=38mm。
(二)、螢光燈管管徑與其電參數的關係:
1、螢光燈管,管徑越細,光效越高,節電效果越好。
2、螢光燈管,管徑越細,啟輝點燃電壓越高,對鎮流器技術性能要求越高。
管徑大於T8(含T8)的螢光燈管,啟輝點燃電壓較低。相對於220V、50Hz工頻交流電, 符合啟輝點燃電壓小於1/2電源電壓定律。可以採用電感式鎮流器,進行啟輝點燃運行。
管徑小於T8的螢光燈管,啟輝點燃電壓較高。相對於220V、50Hz工頻交流電, 不符合啟輝點燃電壓小於1/2電源電壓定律。不能採用電感式鎮流器,進行啟輝點燃運行。管徑小於T8的螢光燈管,必須匹配電子式鎮流器。由電子式鎮流器,產生啟輝高壓,將螢光燈管擊穿點燃。爾後,由電子式鎮流器,驅動螢光燈管點燃運行。
按光色分
(一)、直管型螢光燈管按光色分為:三基色螢光燈管,冷白日光色螢光燈管,暖白日光色螢光燈管。
(二)、螢光燈管光色與其技術品質的關係:
螢光燈管所塗螢光粉和所填充氣體種類不同,螢光燈管所表現的光色就不同。其技術品質也有很大差別。
1、螢光燈管塗鹵素螢光粉,填充氬氣、氪氬混合氣體。螢光燈管光色為:冷白日光色螢光燈管,暖白日光色螢光燈管。
這兩種光色的螢光燈管, 顯色性能較低, 顯色指數R值小於40。遠遠小於太陽光,顯色指數R=100的標準值。觀看彩色物體表面顏色,產生色偏。色彩偏青、偏灰,色彩暗淡不鮮艷。
這兩種光色的螢光燈管, 發光效率也比較低。 光效一般為每 W 電功率:30 流明(Lm)至40(Lm)。
這兩種光色的螢光燈管,光譜中含有較多的不可見光,有效瞳孔流明(有效視覺光效)倍數也比較低。有效光效較低,有效照度低。
這兩種光色的螢光燈管,螢光燈管啟輝點燃壽命也比較短,一般在5000小時至6000小時之內。
以上兩種光色的螢光燈管,不屬於高效節能電光源,不符合綠色照明技術要求。
2、螢光燈管塗三基色稀土螢光粉,填充高效發光氣體。螢光燈管光色為,三基色合成的高顯色性太陽光色。 和無極燈光色相近。
三基色稀土螢光粉螢光燈管,顯色指數R值大於80,接近太陽光色(太陽光的顯色指數R=100)。
三基色稀土螢光粉螢光燈管,發光效率也比較高, 光效一般為每W電功率65流明(Lm)以上。
螢光燈管實際光效高低,與所採用的鎮流器技術性能,和鎮流器與螢光燈管匹配程度等技術要素,有直接關係。現在網上有信息表明,直管螢光燈光效可做到100流明以上。
三基色稀土螢光粉(LVD無極燈也採用此類螢光粉)螢光燈管, 啟輝點燃壽命也比較長, 一般在8000小時以上。如匹配技術性能先進的高性能電子鎮流器,啟輝點燃壽命會增加至15000小時――20000小時。
工作三要素
燈管:陰極預熱啟動式。
啟輝器:控制燈絲加熱時間。
鎮流器:產生比電源電壓高得多的電動勢。
燈管標誌
我國螢光燈管上列印的標誌,除各生產企業或經銷商的品牌標誌及序號外,常出現的符號有表示螢光燈的種類、玻管直徑及色溫等,其含意如下:
1)表示螢光燈種類的符號
YZ:表示普通直管型螢光燈(Y—為“螢光燈”漢語拼音的第一個字母,Z—為“直”漢語拼音的第一個字母)
YK:表示快速啟動型螢光燈(K—為“快速啟動”)
YS:表示瞬時啟動型螢光燈(S—為“瞬時啟動”)
YG:表示高頻螢光燈
YDN:表示單端內啟動螢光燈
YDW:表示單端外啟動螢光燈
YH:表示環形螢光燈
YPZ:表示普通照明用自鎮流螢光燈
D:電子式(電感式自鎮流燈符號省略)
註:國外(IEC)表示方法為:PS:預熱啟動 RS:快速啟動,S:熱陰極單插腳式瞬時啟動。國外產品常用此類符號。
2)表示燈的玻管直徑的符號
用TX表示燈的玻管直徑。其中,T:指管型玻管;X:指玻管直徑的,為X/8in。
例:T12表示玻管直徑為12/8英寸。目前,國內型號命名中可直接用公制尺寸表示玻管直徑。
3)表示燈的色溫的符號
RR:表示日光色(色溫6500K)
RZ:表示中性白色(色溫5000K)
RL:表示冷白色(色溫4000K)
RB:表示白色(色溫3500K)
RN:表示暖白色(色溫3000K)
RD:表示白熾燈色(色溫2700K)
4)其它符號
CE:表示無線電騷擾符合要求。
此外,燈管上還會有額定電壓和功率等技術參數。
示例:
1) T8YZ36RR:表示的是管徑1in(英寸),功率36W,日光色普通直管型螢光燈。(如直接用公制尺寸表示玻管直徑,上例也可標為YZ36RR26,表示管徑為26mm。)
2) YK20RN32:表示的是管徑32mm,功率20W,暖白色快速啟動螢光燈。
3) YDN9-2U?RR:表示的是9W2U型日光色單端內啟動螢光燈。
4) YDW16-2D?RN:表示的16W2D型暖白光單端外啟動螢光燈。
5) YP220/13-3U?RL?D:表示的220V13W3U型冷白色普通照明因電子式自鎮流螢光燈。(螺鏇型自鎮流燈的結構用S表示,即用S取代3U即可)
發展
螢光燈是30年代末期問世的,經歷了60年的演變,有了很大發展。其發光效率已從一般燈管的50lm/W提高到800lm/W左右。一支8W的優質螢光燈的光通量已超過一個40w的合格燈泡的光通量,塗有三基色螢光粉的螢光燈的光效更高。
在獲得同等光通量的條件下,使用螢光燈照明比使用白熾燈泡要節約電能或電費二分之一以上。在國內、外電能都緊張的情況下,如何發展用螢光燈來取代白熾燈照明的問題受到世界各國的重視。為此,當今世界許多國家正在大力發展螢光燈。全世界的螢光燈管產量已超過了10億支。日本、美國的燈管產量均逐年增長。特別是蘇聯用了10多年時間,專攻螢光燈管的壽命關,使它從兩千小時提高到上萬小時。
70年代初.當世界性的能源危機以後,國外把螢光燈的研究重點放在發光效率、顯色性、流明維持率、壽命與節能,以及如何取代白熾燈等方面。結果管徑粗而長的螢光燈如今變得小巧玲瓏;接線複雜的螢光燈可以直接替換普通燈泡;多次閃動才能發光的螢光燈也能一開就亮。目前,國際市場上正流行緊湊型螢光燈,其品種琳琅滿目,其規格也很齊全,因此它被稱為當代電光源中的一個“寵兒”。
我國對螢光燈的發展也很重視,速度也很快。50年代前後,我國只有少數凡家廠靠修復舊管,或使用進口玻管、螢光粉生產少量的螢光燈管。195G年,國內鹵酸鹽螢光粉和人工吹制玻管試製成功後,才正式開始生產螢光燈。
到60年代,螢光燈的產量和質量都已大大提高。在螢光燈的光效、壽命、新的花色品補發展研究方面都取得了可喜的成就。螢光燈的關鍵材料——螢光粉的質量也有很大的改進,從而使螢光燈的光通量有很大提高。
目前,我國優質螢光燈的光通量已達IEC國際標準的水平。我國螢光燈的產量逐年上升,到1990年已達7000萬支。國際上大力發展的緊湊型螢光燈,我國雖然從1983年才開始研製,但進展也很快,全國生產廠家如雨後春筍,生產的品種規格繁多。國外流行的品種,我國都已研製成功並能生產。緊湊型螢光燈前景廣闊,它將以繁花似錦的未來,滿足廣大消費者的需要。
清潔與保養
說起螢光燈,大家都不會陌生,這種利用低壓汞蒸氣放電產生的紫外線激發塗在燈管內壁的螢光粉而發光的電光源現在在我們的生活中使用的非常普遍。那么如何進行螢光燈進行保養呢?
1、不要過於頻繁的開關燈。過於頻繁的點燈會導致燈管的兩端過早的變黑,影響燈管的輸出功率,而且要注意在關燈後重新啟動燈要等5—15分鐘。
2、如果電壓很低,燈管的兩級會在點亮的開始階段發射出鎢,從而讓燈管內部產生許多點狀的污染物,成為燈管損害的原因之一,所以,建議儘量在高電壓的條件下開燈。
3、螢光燈的線路較多,需要輔助器件,因此必須與相應的變壓器、電容器等配合使用,以保證燈管啟動到適合的功率。
4、注意要保持一個通風的環境,不只是帶走灰塵,也可以降低燈管的溫度,以便延長燈管的壽命。
而我們平時怎么清潔螢光燈呢?
1、螢光燈發熱容易吸引灰塵,準備清潔時要關閉電源,然後儘量讓室內空氣流通,用擰乾了的抹布沾上一點清潔劑輕輕的擦拭燈管,然後再使用乾淨的乾布把清潔劑擦乾淨。
2、如果條件允許,可以使用防靜電撣子來清除燈管表面的灰塵,然後用乾的抹布擦拭髒污,不可太過用力。
3、定期清洗螢光燈的送風機扇葉,可以取出來蘸水洗,然後用乾布擦去上面的水,讓送風機扇葉保持乾燥的安裝回去。
4、按照螢光燈的時候要用紙巾清潔好雙手,不要在燈管上留下痕跡,而平時也可以用酒精擦拭燈管的表面來保持清潔。
驅動電路
在照明套用電子變換器實現中,成本制約因素驅動著技術的選擇。除下文要介紹的創新的縱向智慧型功率(VIPower)解決方案外,市場上還存在另外兩種不同的經典方法。
第一種方法是基於IC器件,與若干個外部無源器件一起,驅動兩個高壓(通常高於400V)功率MOS電晶體,實現一個半橋變換器。
第二種方法基於兩個高壓雙極電晶體和大量的無源器件,但是只能實現前文提到的另外兩個解決方案集成的具體功能中的部分功能。雙極解決方案被用於成本極其低廉、性能中低的套用中。
相對於經典的方法,本文提出了一個創新的解決方案,它的成本具有很強的競爭力,而且性能也可得到增強。
VK06TL採用意法半導體(ST)獨有的智慧型功率VIPower M3-3製造技術,這項技術允許在同一晶片上集成控制部分和功率級。功率級是一個“發射極開關”,這個“發射極開關”通過在一個共射-共基放大器結構中放置一個雙極高壓達林頓電晶體和一個低壓MOS場效應電晶體製成的,因此,這個解決方案實現了雙極器件的低壓降與斷態時高擊穿電壓之間的平衡,以及MOS場效應電晶體的開關速度快的特性。
由於在關斷狀態時,雙極電晶體級處於共基極模式,因此,從雙極電晶體的基極抽出貯存電荷的負基極電流基本上是集電極電流,因為這個原因,這個“發射極開關”結構可以實現一個很高的頻率(200kHz左右)。
這個特性使共射-共基放大器結構的開關性能比一個標準雙極晶體高出很多,可與一個場效應MOS電晶體媲美。因此,我們說這個器件沒有電荷貯存效應。這項技術的控制部分是採用BCD(雙極-互補MOS-雙擴散MOS)單元庫實現的。
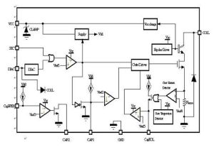
螢光燈鎮流器驅動器
在VIPower M3-3技術基礎之上,我們設計了一個螢光燈鎮流器專用的驅動器(VK06TL)。這個器件採用兩種不同的封裝:SO-16表面組裝封裝和ST19通孔組裝封裝。
在圖1的變換器半橋中,VK06TL被指定用於上橋臂和下橋臂,因為採用兩個VK06TL,幾乎無需外部器件,只用兩個二次繞組就可以導通一次側扼流圈,所以,設計一個效率極高而成本極低的螢光燈變換器是可行的。
圖1:M3-3 橫截面圖 這個變換器能夠恰當地管理一個高端螢光燈套用的全部必備的工作條件:啟動、預熱頻率和時長控制、點火和穩態階段。這個半橋可以實現過流保護(EOL:燈管壽命終止)、整流效應保護和過溫保護,從而創造一個全保護系統。如圖2:VK06TL的簡化塊圖所示,我們考慮到了以下幾個因素:
圖2:VK06TL簡化塊圖 功率級是由一個雙極高壓達林頓電晶體和一個低壓MOS場效應電晶體組成的共射-共基放大器,這個解決方案實現了雙極器件的低壓降與斷態時高擊穿電壓之間的平衡,以及MOS場效應電晶體的開關速度快的特性。這個功率級由雙極電晶體的基極上的固定電流供電,並由柵極端子控制。在導通狀態(Vg > Vthreshold),集電極電流可以通過MOS電晶體流向集電極,貯存階段開始。
在這個階段,發射極電流不再流動,而且集電極電流變成負基極電流。因為發射機開關操作,貯存時長降低到幾百納秒(無貯存效應)。一旦所有的基極電荷都被抽空,功率級就進入斷態。由於貯存時間短,功率級能夠以高於標準雙極電晶體的頻率工作(最高500KHz),同時還能維持一個很高的標準功率MOS無法達到的耐壓能力(最高1KV),而且導通損耗極低。
控制級和功率級都是由Vcc引腳供電,Vcc引腳通過一個電阻電容(R-C)網路與直流匯流排相連。在啟動階段,電容通過一個高阻值的電阻器充電,因此,只需幾百微安。由於功率雙極晶體貯存基極電流是在通過‘Vcc充電網路’連線Vcc引腳的電容上恢復的,因此,在工作階段,器件是自己給自己供電。
VK06TL這項特殊功能允許使用功耗更小的電阻器,而且上電橋臂電源無需充電泵。
必須從連線二次繞組的SEC引腳觸發、接通這個器件,同時,啟動振盪電路還需要一個二極體交流開關管的功能。通過SEC引腳,系統可以負載諧振頻率振盪,同時,通過CAP1、CAP2和CapPREH引腳管理預熱和穩態頻率。特別是,CapPREH引腳上的電容器用於設定預熱時長。
通過CapEOL引腳,系統可以確保燈管壽命終止(EOL)和過溫保護功能。如果檢測到這些故障功能中的任意一個,CapEOL電容器就會被充電,引起功率級關斷閂鎖。CapEOL的電容值用於設定保護時間。
值得再次強調的是,這個單片方法無需外部電阻器和連線器就實現了功率級電流檢測。此外,如上文所述,只需一個單片器件就可以集成一個溫度保護電路。
兩個高壓二極體用於續流和二極體交流開關管通道,直流匯流排上的典型電壓是400V,因為在多數套用中,需要連線一個PFC級(功率因數控制器),同時,這個器件的集電極-源極擊穿電壓保證在最高600V。
圖3:VK06TL套用原理圖 套用電路板
目前開發出了兩個參考板:一個使用SO-16封裝(表面安裝封裝),另一個使用SIP9封裝(通孔封裝)。兩個電路板都基於圖3所示的原理圖。
套用提示
為了測試電路板的目的,在輸入端子連線一個電解電容(10μF, 450V)十分重要,以便旁通直流電源電壓與電路板之間連線上出現的寄生電感。
預熱頻率必須固定,以確保電流值足以預熱陰極,而不會導致燈管點火。
參考電路板的預熱頻率大約59KHz,峰流大約800mA。由於諧振電容C=8.2nF,在預熱階段,它的電壓低於一個58W T8燈管的預熱額定電壓(350V峰壓)。預熱時長大約0.84s。
採用表面組裝封裝電路板上的主波形的穩態階段:工作頻率大約為34KHz,峰流大約為700mA。
參考電路板的熱分析
我們對圖3中電路板進行了熱分析,同時測量了器件的溫度。每個器件的散熱銅面積大約100mm2。溫度是通過在SO-16封裝頂部放置K型熱電耦測量的。測量環境有種不同的外界溫度:室溫(大約25oC)和外界溫度(50oC)測量結果見匯總表1:
表1:器件外殼溫度 結論
本文簡要介紹了ST開發的採用固定頻率半橋拓撲驅動線性螢光燈管的創新解決方案。
採用了系統晶片的方法:在同一個晶片上集成控制部分、保護電路和功率級。
由於採用這種單片電路的方法,系統可靠性得到了提高,此外,系統集成和超小型封裝還實現了更小、更便宜的套用電路板,向系統微型化邁出了一大步。
故障方法
燈管不發光 故障原因:1.電源沒有接通;2.燈管燈絲燒斷(針對電子鎮流器);3.燈具接外掛程式接觸不良;4.鎮流器損壞;5.燈管漏氣(針對冷陰極鎮流器);6.啟輝器損壞(針對電感鎮流器)。排除方法:1.檢查鎮流器是否獲得了220V電源,若沒有,檢查配電系統。2.用萬用表測量燈管的燈絲電阻是否正常,若不正常則說明燈管損壞,請嘗試更換燈管。3.檢查接外掛程式是否氧化,嘗試重新安裝這些零件。4.嘗試更換鎮流器。一般來說 電感鎮流器不太容易壞,而電子鎮流器的故障率相對較高。5.嘗試更換燈管。6.將啟輝器短路一下,燈管應該啟輝發光,這說明啟輝器發生了開路性故障,嘗試更換啟輝器即可。啟輝器接觸不良的現象也很常見。
燈絲立即燒斷 故障原因:1.鎮流器損壞;2.燈管漏氣
排除方法:1.檢查電路接線,看鎮流器是否與燈管燈絲串聯在電路中,否則會因電流過大而燒毀燈絲。如接線正確,再用萬用表檢查鎮流器是否短路,如短路,說明鎮流器已失去限流作用,無疑要燒毀燈絲,應更換或修復後再使用。2.若鎮流器末短路,通電後燈管立即冒白煙,隨即燈絲燒毀,說明燈管嚴重漏氣,應更換新的燈管。
燈管兩端亮.中間不亮
故障原因:1.燈管漏氣(針對電感鎮流器和常見的普通 電子鎮流器);2.啟輝器損壞(針對電感式鎮流器);3.諧振電容擊穿(針對常見的普通電子鎮流器);4.燈絲燒斷(針對電感鎮流器)。
排除方法:1.電感鎮流器,若出現燈管兩端存在閃爍的橙紅色光,則說明燈管嚴重老化或者漏氣,可以嘗試更換燈管;如果是電子鎮流器若兩端燈絲持續而穩定的發出橙紅色光,沒有 閃爍現象,則有可能是燈管漏氣,但也不排除是鎮流器諧振電容擊穿。可以嘗試更換 燈管。2.燈管兩端出現穩定的沒有閃爍的橙紅色光,並且通電情況下拆下啟輝器,燈管可以正常點亮,這說明啟輝器存在短路性故障(大多是啟輝器內雙金屬片粘連,或啟輝器內部電容擊穿),更換 啟輝器即可。3.這種故障在維修中非常常見,電子鎮流器出現燈絲髮紅但燈管不啟動現象大多是這種情況,可以嘗試更換鎮流器。諧振電容只有幾毛錢,應該首先嘗試更換這個電容修復鎮流器,不要因為這個幾毛錢的小元件而扔掉了整個 鎮流器,太浪費了。4.一端發光,另一端不發光,有可能是發光的這一端的燈絲已經燒斷了,此時的發光並不是燈絲在發光,而是燈絲斷裂處的氣體被擊穿從而發光,此時電流很小因此另一端燈絲可能不發光。這種情況需要更換燈管。
物理學知識1
| 光學(optics)是研究光(電磁波)的行為和性質,以及光和物質相互作用的物理學科。傳統的光學只研究可見光,現代光學已擴展到對全波段電磁波的研究。力學是研究物質機械運動規律的科學。自然界物質有多種層次,從宇觀的宇宙體系,巨觀的天體和常規物體,細觀的顆粒、纖維、晶體,到微觀的分子. |

