教育背景
1967年,獲得華盛頓大學計算機科學學士學位
1969年初,獲得華盛頓大學計算機科學碩士學位
1972年,獲得華盛頓大學計算機科學博士學位
職業背景
1972年-1976年,加入海軍
1976年,創辦星係數字研究所(很快改名為數字研究公司(DRI))
1991年,數字研究公司被Novell公司所兼併
蓋茨抄襲發家
大家都知道,PC的騰飛依靠兩個最主要的翅膀:微處理器和作業系統。這也是PC業中最大的兩棵搖錢樹。特德·霍夫發明的微處理器為英特爾種下了搖錢樹。基爾代爾的DOS作業系統則為微軟的霸業鋪下基石。英特爾和微軟成為PC業的最大贏家,而霍夫和基爾代爾則在貢獻了自己的智慧後,兩袖清風,而且在歷史的頁碼中始終受排擠。
錢是會說話的,它能編寫歷史;錢是有手的,還能改寫歷史。基爾代爾的朋友和崇拜者說:“每一位PC用戶都欠基爾代爾一份情,而比爾·蓋茨和他的微軟公司欠得比誰都多。”正如蓋茨對待自己的領路人羅伯茨一樣,為了掩蓋自己的“債務”,蓋茨的做法就是:淡化基爾代爾,並樹立另一位DOS之父,將他擠出歷史!
但是,歷史不可能用金錢徹底改寫,基爾代爾作為計算機軟體領域的主要人物之一,其地位不可動搖,蓋茨依靠基爾代爾的發明而起家的事實無法掩飾。
1973年,加里·基爾代爾(Gary Kildall)看到對個人計算機作業系統的需求,設計了CP/M作業系統(Control Program/Microprocessor or Microcomputer),CP/M作業系統有較好的層次結構。它的BIOS把作業系統的其他模組與硬體配置分隔開,所以它的可移植性好, 具有較好的可適應性和易學易用性。用基爾代爾的話說,CP/M“攜帶了基本的製造塊”,它使整個計算機業界的設備變得更加統一。很快,約2000家計算機公司使用了他的程式。到1979年,CP/M已經成為8位數微處理器計算機的實際標準。而隨後微軟推出的MS-DOS作業系統的BIOS程式,幾乎一位元不變地從基爾代爾的CP/M BIOS拷貝過去。
軟體不同部分之間的互動接口,就是所謂的API——應用程式編程接口。API的發明和發展大大促進了計算機產業的進步,它幾乎決定著計算機日常套用的各個方面。所有在套用上獲得成功的軟體或者Web套用無一不是首先在API的設計上滿足了用戶的需求。也是基爾代爾為微機首創了世界上第一個實用的軟體API。這個初生的API大致上有20多個對作業系統的簡單函式調用組成,這個作業系統就是CP/M——那時可是相當的簡單和粗糙,而同樣簡單的API卻讓整個計算機世界發生了重大變化。基爾代爾這個軟體天才希望自己設計的API能被其他科學工作者採用,而商用方面的考慮沒多想。而比爾·蓋茨認識到,API絕對是商業軟體獲得成功的關鍵之一,隨後微軟推出的MS-DOS作業系統全盤拷貝了CP/M及其API,並在這些API的基礎之上又增加了一些簡單特性,比爾·蓋茨將基爾代爾的發明變成了巨大的商業套用,並讓MS-DOS的API在軟體開發中占據了主導地位。
這大概是計算機天才的典型命運。雖然在軟體方面,比爾·蓋茨遠不是基爾代爾真正勢均力敵的對手,但蓋茨更鑽心於商業。而基爾代爾純粹是學者,從事計算機也純粹是滿足智力的好奇。他不贊同蓋茨的人生哲學,在他眼裡,“我要贏”還不如“我要幸福”。這種哲學下,基爾代爾的結局可想而知。
計算機人生
1942年5月19日,加里·基爾代爾出生於美國西北部的西雅圖,他在那裡生活到27歲。是蓋茨的同鄉。在高中,他並不是明星學生,他喜歡新奇的玩意兒和汽車。他設計製造過一個自動防盜報警器,一個用磁帶錄音機來使用摩斯代碼的機器,和一個觸發二進制轉換器。他喜歡長時間地擺弄電話裝置,其沉迷程度就像後來的黑客沉迷於計算機。
1960年初,在基爾代爾上大學前兩年,他在西雅圖他父親的航海學校任教。在那裡,他對數學產生了濃厚的興趣,但是航海是一個以老技術為主的領域。他去了華盛頓大學學習,本科念的是數學。剛進大學時,他選修了兩門計算機編程方面的課程,這決定了他的將來。他用老式手工計算器進行數字分析方面的研究,但當他學完課程時,他已經涉入FORTRAN程式。他被計算機的缺陷所困擾,整晚把時間花在大學的計算機中心。1962年,基爾代爾與多露西·麥克艾文結婚,他們的婚姻維持了20年,有兩個孩子。
越戰開始,基爾代爾應徵入伍。他加入了海軍預備隊,因此可以繼續完成學業。他在羅德島的軍官後備學校呆了兩個夏天。1967年,他獲得計算機科學學士學位,留在華盛頓大學學習計算機科學的研究生課程。在大學的計算機中心,基爾代爾晚上在Burroughs 5500計算機上工作,通過它,基爾代爾學到了許多有趣的新概念,包括塊存貯分配技術。深夜的時候,這台機器實質上是他一個人的。他為Burroughs 5500做ALGOL編譯,這為他提供了編譯經驗,這也是他研究生學習的主攻方向。
1969年初,在基爾代爾獲得碩士後,他應召為軍隊服務,他有兩個選擇:登上開往越南的驅逐艦或在加利福尼亞蒙特雷的海軍研究生院教計算機科學。“我只用了兩毫秒就做出了選擇。”他在美國海軍研究生院教了三年計算機科學,又開始了博士生學習,方向是編譯代碼的最佳化,他的論文題目是《總流量分析》,用來決定如何使機器代碼儘可能地簡潔。1972年,獲華盛頓大學計算機科學博士學位,參加了美國海軍,秋天被分到加州蒙特利的美國海軍研究生學院,擔任電腦講師,主要從事軟體方面的研究。
基爾代爾喜歡這個濱海城市的風光,青松籠罩著薄霧的環境很合他的喜好,他說話柔和,才智過人,穿著運動衫和緊身褲。當他想要表達什麼時,往往先找支粉筆或鉛筆,喜歡用圖解答是他一生難改的嗜好。
他喜歡教書,是位出色的教師,和學生關係融洽,出過幾本著作。他的工作也使他有時間編程式。可以說,學術界的氛圍讓他如魚得水。
微處理器
1972年,他偶然發現在華盛頓大學公告板上有一則廣告:“25美元賣一台微機”。因為教學需要,他買下了它,這是一台英特爾4004的4位微處理器,是第一台使用晶片的計算機。甚至當時沒有人認為微處理器有什麼用處,包括英特爾。此前,他一直用的是海軍學校價值300萬美元的IBM 360系統計算機。基爾代爾計畫用這個晶片製作一一個導航計算器,他父親一直想有一個可以計算導航三角形的設備。基爾代爾試著在4004上寫一些技術性的程式,但很快意識到指令到指令集很有限。他又詢問英特爾是否對他在4004上編的程式感興趣,雖然英特爾對導航套用並無特別興趣,但他們發現他的數學程式很誘人。
以往,計算機存儲數據、數據處理和數據控制三部分是分開的。微處理器的出現實現了使其三合一。因此程式也需要“微小化”。基爾代爾使用二級法,先在DEC的PDP—10小型機上為4004創建新的“微程式”。1973年,他參觀了英特爾的微機部,當時這家剛剛創辦的公司只有幾間破房屋。基爾代爾與英特爾的人很投緣,他用每周一天的休息日擔任英特爾的顧問。他不但喜歡上了新職務,而且也迷上了微處理器。不久英特爾又讓他試用新出爐的8008,只用了幾個月,基爾代爾創建了PC史上革命性的微處理程式設計語言PL/M,為微處理器賦予了真正的生命,打通了微處理器與微電腦的通道。它很容易被接受了,它用於大量的開發系統軟體如字處理器、編輯器和彙編語言。然後,基爾代爾開始為8080微處理器開發PL/m的不同版本,這個晶片取代了8008,並成為微型計算機革命的真正開始。
當時,英特爾覺得微處理器沒有什麼前景,當然對基爾代爾的程式也無動於衷。英特爾也失去了同時擁有微處理器和作業系統的大好機會。將另一半江山讓拱手讓給了微軟。
英特爾8008問世後,自製了幾台叫Intellec-8的微機。英特爾送了一台計算機作為基爾代爾的部分酬勞,他把這台機器放在教室後方,成為海軍研究生院的第一個微機實驗室。好奇的學生下課後都來滴滴答答玩上幾個小時。當8008升級為8080時,Intellec-8變成了Intellec-80,性能高出10倍。英特爾又加送了一台顯示器和一台高速紙帶閱讀機。基爾代爾和學生們大受鼓舞。這時,剛好遇上IBM發明8英寸軟碟的艾倫·舒加特,立刻和一位戈登·恩巴克斯的學生一起,開發微機和控制程式CP/M的作業系統,這是世界上第一個磁碟作業系統(DOS)。
當然,那時候沒有人能夠預見到未來PC業的輝煌。基爾代爾與英特爾的設計師一樣,覺得微機最終會套用在家用攪拌器、食物汽化器上。基爾代爾曾與幾名程式設計師為4004編寫了一個遊戲程式,他們找到英特爾的頭頭羅伯特·諾伊斯,來推銷這個程式。諾伊斯沒有同意。諾伊斯深信微處理器的未來在其他方面,他認真地說:“在鐘錶方面。”
CP/M的發展十分奇特。當時基爾代爾一邊教書,一邊參與本·庫珀搞的一個項目,準備做占星機。他倆對占星術既無興趣也不相信,都認為這是明顯的胡鬧。但斷定銷路會不錯。於是庫珀造機器,基爾代爾編程式。這種機器放在雜貨鋪,吃著25美分的硬幣,印出算命天宮圖,基爾代爾覺得這台機器簡直美得很。
兩位發明人把機器放在舊金山市內許多地方。可是顧客卻大為不滿,因為機器吃進去硬幣,紙就堵成一團。兩人不知怎么辦才好。後來基爾代爾說:“這在商業上完全是失敗。”
然而占星機還是讓基爾代爾的部分程式,即CP/M第一次受到了商業上的考驗。在此過程中,他還對調試程式和彙編程式的工具進行了改寫,這些都是作業系統的關鍵部分。他還創造了一種Basic語言彙編程式,符合指令碼的翻譯器。
70年代中期,微機領域比較有影響的公司有兩家,一是生產“Altair 8800”的MITS,另一個是今日早無聲息的IMSAI公司。兩個公司用的都是8080,於是開始在作業系統上比試。前者與蓋茨合作,蓋茨用Basic語言開發出一個很簡單的DOS,但很不好使,而且和別的微機不兼容。後者則找基爾代爾,以25000美元買下CP/M的許可使用權,馬上把蓋茨的“傑作”給蓋了。
學者企業家
基爾代爾並沒有想到自己寫了一個多么有價值的程式。他只是想,他怎么能寫出很有價值的程式呢?能使用他的軟體開發人員又有幾個人呢?顯然他缺乏蓋茨的商業眼光和商業手段。作為一名有所作為的大學教授,當然不可能像那班野心小子們一樣異想天開,當然事實證明,這班野小子們絕對是對的。
基爾代爾對硬體沒有特別的興趣,他更喜歡研究操作程式,找到一種方法使磁碟存貯管理與微處理器連線起來,因此他開始用PL/m語言編寫軟體,在大型計算機系統上模擬運行。這種軟體給磁碟提供高級存取,而且是一個緊湊的作業系統。在模擬中,作業系統可以工作,但基爾代爾在有控制器以前不能確定用軟碟是否起作用。1974年,他請他的朋友、後來數字微系統公司的總裁·托拉德爾的幫助,他剛剛在華盛頓大學取得了博士學位。托拉德爾成功地讓這台設備運轉起來。基爾代爾回到蘇格特公司,說服他們又提供了一個驅動器,他把它裝在了裝有控制器和開發系統的盒子中。當硬體界面完成時,整個系統運轉起來了,而且運轉得不錯。這就是第一個CP/M系統,它花了蘇格特一兩個月時間編寫,它的最大優點之一是只需要3K的記憶體。
基爾代爾知道單有一個作業系統還不足以進行程式開發,他又增加了額外的應用程式如文本編輯、動態糾錯和一個簡單的彙編器。直到1975年他才完成了CP/M的全套套用系統,包括用於拷貝檔案的PIP(外設互換程式)。CP/M使從磁碟上把數據傳到微型計算機上列印和使所有屬於物理操作功能的微型計算機系統的操作成為可能。
在妻子的鼓動下,1976年,基爾代爾離開海軍研究生院,與妻子多露西一起創辦了星係數字研究所,很快改名為數字研究公司(DRI)。由多露西負責經營。兩口子並沒有預計到會有巨大成功。多露西·麥克艾文說:“我們以前從沒有想過會擁有一家大公司。它就這樣發生了,似乎就是應該這樣做。1976年她曾懷疑公司能賺到的錢會超過1.5萬美元,而事實上它賺了60萬~80萬美元。在開始的五六年中,公司的收益每年都翻了一番,1981年銷售額達到520萬美元,三年後達到4460萬美元。
顯然,公司最早的主顧占了大便宜,例如最早以公司名義購買CP/M的托馬斯·拉夫勒,只化了90美元就買到了CP/M的使用權。而不到一年,搞一份CP/M許可證要花上萬美元。
1977年,與以姆賽(IMSAI)公司的契約是個轉折,他們以2.5萬美元購買了CP/M。以姆賽公司經理魯賓斯坦認為基爾代爾是個軟體天才,可做買賣卻象個不懂事的孩子。他認為自己幾乎是從作者那裡把作業系統偷過來。基爾代爾則十分知足,這筆生意使數字研究公司成了正式營業的公司。
那時,基爾代爾已經開發了5個CP/M版本,是專為裝有不同磁碟驅動器的不同計算機設計的。一天下午,他與一位以前的學生,現在是IMSAI雇員格蘭·埃文坐下交談。他說:“瞧,我要把這個小東西(CP/M)叫做Bios(基本記憶體輸入輸出系統),它將適用於任何人們希望的操作環境。”Bios成為通用部分,人們可以自己對它進行修改,使他們的磁碟驅動器可以與計算機匹配。這使得CP/M更容易被接受。IMSAI的購買後,訂單滾滾而來。在第一個100萬後,基爾代爾就再也不計算CP/M的銷售額了。他估計目前已經有2000萬套拷貝在使用。CP/M也成了70年代、80年代初最有影響的PC作業系統,到80年代中期,它將運行在300種計算機模型上,而且3000種軟體支持CP/M機,CP/M成了事實標準。
錯失最大生意
1980年,IBM PC正在醞釀之中,幸運之神降到比爾·蓋茨的頭上。但當時他根本沒有想到,自己會從磁碟作業系統(DOS)上大賺特賺,而且後來會以DOS牢牢控制整個計算機業。當時蓋茨真正在行的是編寫程式語言Basic。他只希望自己的Basic能掛在IBM的系統上。而且蓋茨並不看好DOS的前景,他認為程式語言才是真正的大錢眼。而且當時市場上已經有了最流行的CP/M DOS,它是由基爾代爾的DRI(數據研究公司)開發的。再說,蓋茨和數字研究公司有個不成文的協定,那就是他不能涉足作業系統領域,數字研究公司也不進入他的程式語言範圍,因此他慷慨地將IBM的代表介紹給了基爾代爾。雙方約好在蜿蜒海岸邊的一號高速公路旁,秀麗的加州太平洋林園見面。
關於基爾代爾如何錯失這筆本世紀最具價值的生意,流傳著許多版本。有的說這位電腦博士驕傲自大,所以當IBM帶著一生難遇的大生意找他時,他竟然駕著他的雙引擎小飛機兜風去了,留下當律師的太太和IBM打交道。面對IBM一大堆不泄密的限制協定,她不樂意了,一天的大部分時間都花在討價還價上,雙方達成的唯一協定就是要數字研究公司不泄露IBM來訪這件事。但基爾代爾斷然否定這種說法,他說上午去處理一件緊急事務,下午3點就趕回來以便和IBM的人見面。對於IBM要簽署的檔案,他贊同妻子的做法。對於失去這次機會,他也只是聳聳肩而已。基爾代爾猜想蓋茨“做出了他認為是最好的生意決定”。
IBM沒能與基爾代爾做成生意,蓋茨就自告奮勇攬下了這筆生意。但是編寫一個作業系統起碼要花一年時間,但IBM要求幾個月內就完成。蓋茨急得象熱鍋上的螞蟻。這時,保羅·艾倫發揮了極大的作用。他聽到風聲,知道有一套圈內人自編的QDOS。QDOS本意為快速而骯髒的作業系統(Quick and Dirty Operating System),意指借用了CM/P作業系統的構想和名稱,不過那時尚未出現巨額罰金的法律訴訟。程式設計師對非法拷貝他人作品還不以為然。艾倫把電話給QDOS的作者蒂姆·帕特森。最後,微軟付了大約7.5萬美元,連人帶產品一起買下,改名為MS-DOS。並倒手給了IBM,開始了微軟飛黃騰達之路。
1981年,IBM推出第一台帶有PC-DOS(微軟MS-DOS前身)的PC,“我對和CP/M的相似感到驚訝,它們太相像了,系統功能簡直一模一樣。我對IBM和微軟的做法非常憤怒。我們在這裡與IBM誠心誠意地談判,結果卻被他們敲了竹槓。毫無疑問,業內任何一個看到它的人都知道,它甚至連指令都跟CP/M一樣。我可以坐下來,完全不用任何說明就可以使用它。這簡直讓人難以置信。”
基爾代爾找上門來,提出可能危及IBM軟體計畫的訴訟。基爾代爾對IBM的人來說,他看到他們的產品了,它簡直是“徹頭徹尾的CP/M界面”,他告訴他們這不公平,“我不知道你們怎么可以毫無顧忌地把別人的發明拿來就用,而且基本上全盤照抄。”IBM回答說,根據基爾代爾所說的,它的人沒有意識到該作業系統與CP/M那么近似。(核查IBM對基爾代爾的回答,從IBM的項目主管約翰·H·麥可1987年3月的一封信中得知,“任何IBM不合法、不道德和不適當地為IBM PC獲取作業系統軟體使用權力的說法絕對是錯誤的。”)
IBM連忙派出幾位律師去找基爾代爾。見了面,才發現這個書呆子太容易擺平了。因為基爾代爾告狀的真正目的,只是希望IBM在PC中採用他下一版的CP/M。IBM當然樂於從命,壞事成了好事。微軟也躲過了致命的一劫。
為此IBM策劃了一個廣告,顯示標誌著DOS、CP/M和UCSD的三扇門,最後一種作業系統也是替PC編寫的,但從來未成氣候。更關鍵的是,基爾代爾不明白以超低級價格占領市場樹立事實標準的策略,他的CP/M售價大約是MS-DOS 40美元的6倍。而且在版本更新上也明顯落後於微軟。因此正像基爾代爾說的,“CP/M基本上中途就夭折了”。
IBM對PC市場的滲透影響了數字研究的作業系統市場。1983年底,數字研究推出了並行CP/M,其優點是計算機用戶可以一次做幾種操作。比如,在印表機列印時,他可以寫信。它賣得很好,因為當時IBM還沒人多任務作業系統。但是,由於它沒有PC-DOS的兼容性,因此銷售數量有限。後來,根據基爾代爾的建議,他們達成了一項重要決定:“如果這是人們的需要,我們將繼續下去……既然PC-DOS是CP/M的翻版,為什麼我們不回到原處,使CP/M與PC-DOS完全兼容呢?”因此誕生了並行PC-DOS,一個並行CP/M的多任務版。1984年問世時,它獲得了巨大的成功。
但到了80年代末,MS-DOS已經成為作業系統上的事實標準。
被金錢淹沒
1981年,數字研究公司收入600萬美元,基爾代爾本人財富1500萬美元。相比之下,當時的微軟和蓋茨還是小蝦米。但是,隨後,微軟的BASIC嵌入了IBM PC系統內部,微軟DOS已緊緊綁上IBM。1982年,基爾代爾還沒有真正被挫敗。他判斷作為一個產品,BASIC是個災難。在很大程度上他是對的。對初學者來說,BASIC並不是一種簡單易用的語言。作為編程大師的基爾代爾,準備開發一種比BASIC更簡單且視覺效果更佳的語言,這就是DR LOGO。不幸的是,這個傾注了大量財富和金錢的產品,從未真正流行起來。因為,此時人們對程式語言已經不再關心那么多了。市場的重心開始偏向套用軟體。
基爾代爾是個技術中人。他認為,如果他在自己的作業系統上開發出一套關鍵的套用軟體(對基爾代爾來說是駕輕就熟的事),那么就是不道德地與自己的客戶競爭,有昧自己的良心。因此,他決定不與編寫WordStar、VisiCalc之類的軟體公司進行一對一的直接競爭。這些軟體都依靠他的作業系統。這樣,基爾代爾的業務過於單一,十分危險。
而蓋茨則沒有這種內疚感。相反,他認為在套用軟體領域,必須心狠手辣,不擇手段。他一開始就著手部署,為一系列有利可圖的套用軟體打好堅實的基礎,而且這些軟體可以在各種平台上運行,包括基爾代爾的作業系統。這樣,有了雄厚的業務基礎,就可以更野蠻地在市場上衝殺。而且,蓋茨也得到了另一大啟示:軟體業中發現創新的產品和技術太容易了,而模仿起來也太簡單了。但是把它們轉化為市場的成功就需要另一種能力和手段。而這些手段基爾代爾永遠不可能學會。這就是為什麼沒有創新的微軟能夠橫掃天下,而一代軟體天才基爾代爾卻只能迅速走向衰弱的根本原因。
從占星機到CP/M錯失良機,再到最後的軟體定價,都說明了基爾代爾永遠不是商場中人。可以說,基爾代爾是電腦史上第一位全能的專家,同時在硬體和軟體上做出非凡的貢獻。尤其是他在最早的個人電腦Altair之前就準備好了作業系統,為PC業的噴發創造了條件。但他只是一個比較單純的技術天才,注定要被蓋茨踩在腳下。
被歷史淹沒
如今人們早已將基爾代爾淡忘了,甚至比爾·蓋茨在其暢銷書《未來之路》中大言不慚地將蒂姆·帕特森捧了出來,冠之於“DOS之父”的頭銜,而對基爾代爾隻字未提。
但是有一部分歷史是金錢和名望難以改寫的。因為是基爾代爾,而不是帕特森最早創造了磁碟作業系統(DOS),是基爾代爾劃定了今天人們廣為使用的A盤、B盤和C糟(CD-ROM)驅動程式的編寫者,基爾代爾也是圖形用戶界面(GUI)的先驅之一。他還開發了“Dr Logo”計算機語言。同時,在1974年,他和戈登·恩巴克斯一起,幫助創建了矽谷最富盛名的“家釀俱樂部”(Home Brew Club),成為計算機業餘愛好者交流的天堂,也是矽谷點燃PC革命的中心。基爾代爾的CP/M還被美國國防部用作飛彈制導系統的開發環境。
基爾代爾主要是在家裡工作(“只是因為工作環境安靜”),只到辦公室開會。他妻子多露西說:“他有技術頭腦,但沒有商業頭腦,他只專注於他研究的項目,而且很關善於鑽研。如果他得整晚工作,那沒關係,他一周工作100個小時,因為他太專注了,他所有的熱情都在這上面。”
基爾代爾在數學研究公司工作了10年,他先後擔任主席、總裁以及執行長。但自從1984年以來,他逐漸淡出。除了擔任董事會主席一職外,基爾代爾於1985年創建了另一家公司Knowledge-Set,這是最早為新興的大容量存儲介質CD-ROM開發套用軟體的公司。總是尋找技術突破口的基爾代爾看到了連線PC和磁帶播放器的未來。基爾代爾的新產品Vidlink把視頻播放器、彩電和PC連線起來,提供了一個非常巨大的存貯容量。一個獨立磁碟可容納180卷微型膠捲或54000幅靜止電視圖像。
另一個新產品是知識磁碟,它是一個視頻磁碟,可以用遙控裝置或視頻播放器控制。基爾代爾還研究了CDROM(小型磁碟唯讀存貯器),目的是在單磁碟里存放10本百科全書。“那很有趣”,他說。1985年,基爾代爾的公司最先提出他們的計畫,以CDROM的格式發行《格羅里爾(Grolier)百科全書》。
但基爾代爾還是賣掉了公司的大部分股份,轉而為視頻設計公司(VDG)生產商用和視頻內容。
隨著微軟的如日中天,基爾代爾的數字研究公司江河日下。1991年,數字研究公司被Novell公司所兼併。他本人也從矽谷搬到了德克薩斯州奧斯汀附近的一座小鎮,淡出人們的視野。開始將錢財和精力投入到兒童愛滋病受害者的援助工作中。
如今,大概只有極少數專業人員和發燒友還會擺弄一下CP/M。從80年代末,基爾代爾就變得有些壓抑和消沉。因為他發現自己,已被自己開天闢地的PC產業無情地拋棄了。基爾代爾開始借酒澆愁,成了不折不扣的酒徒,並和曾一同創業的妻子多露西離婚。
1994年7月,年僅52歲的基爾代爾在加州蒙特利的寓所里,頭部撞地,三日後不治身亡。一代大師淒涼離世,徹底告別了他愛恨交加的電腦業。
媒體只是輕描淡寫地提及了幾句,在如火如荼的產業中,作為多才多藝的飛行員、教師、軟體大師、作家和計算機先驅,基爾代爾徹底進了歷史,走入被人遺忘的角落。
真實與謊言
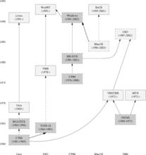
點擊查看放大全圖在PC行業中毫無創新的微軟卻能成為霸主,而技術天才卻最終被人遺忘和排擠。以下這副圖示就是對PC作業系統發展史的真正簡述。


