概述
屬中文名:兜被蘭屬
屬拼音名:doubeilanshu
屬拉丁名:Neottianthe
中國植物志:17:376
描述:Neottianthe Schltr. 兜被蘭屬,蘭科,6種,分布於歐洲至東亞,其中兜被蘭 N.pseudodiphylax(Kranzl. )Schltr.與二葉兜被蘭N. cucullata(L.)Schltr. 等4種亦產我國。陸生蘭,具塊莖;葉常2枚,近基生;總狀花序頂生,偏向一側;中萼片與花瓣靠合成兜狀;唇瓣3裂,基部有距,距常多少向前彎;蕊柱短;柱頭2,多少棍棒狀;花粉塊2,由許多小塊組成,有花粉塊柄和粘盤。利用光學顯微鏡和掃描電子顯微鏡觀察了中國兜被蘭屬12種植物葉表皮的微形態特徵,結果表明:該屬植物成熟葉片的上下表皮均具角質層,其表面紋飾有直線形、淺波形、深波形和網狀4種類型;有的種表皮細胞垂周壁明顯凸起;氣孔不具副衛細胞,僅分布在葉片下表面,氣孔的外拱蓋單層,表面光滑。
形態介紹:
地生草本,塊莖圓球形或橢圓形,肉質,不裂,頸部生幾條細長根。葉1或2枚,基生或莖生。花序頂生,總狀,常具幾條至多朵花,罕僅1-2朵花;花苞片直立伸展;花通常小,罕大,紫紅色、粉紅色或近白色,罕淡黃色或黃綠色,常偏向一側,倒置(唇瓣位於下方);萼片近等大,3/4以上緊密靠合成兜;花瓣線形、線狀披針形或長圓形,常較萼片稍短而狹,與中萼片貼生,罕與萼片近等寬;唇瓣向前伸展,從基部向下反折,常3裂,極罕在一株植物花序的某些朵花中唇瓣的側裂片再2裂,唇瓣成4裂或5裂,上面具極密的細乳突,中裂片線形、線狀舌形、長方形、披針形或卵形,側裂片常較中裂片短而窄,基部具距;蕊柱短,直立;花葯直立,長圓形或橢圓形,2室,先端鈍,藥室並行;花粉團2個,為具小團塊的粒粉質,具短的花粉團柄和粘盤,粘盤小,卵形、近圓形或橢圓形,裸露;蕊喙小,隆起,三角形,位於藥室基部之間;柱頭2個,隆起,多少呈棍棒狀,位於蕊喙之下;退化雄蕊2個,較小,近圓形,位於花葯基部兩側。蒴果直立,無喙。
花序本屬模式種:
Neottianthecucullata(L.)Schltr.(OrchiscucullataL.)
分布:
本屬約12種,主要分布於亞洲亞熱帶至北溫帶山地,個別種分布至歐洲。我國產12種,四川和雲南是其現代的分布中心和分化中心。
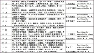
所有物種
側花兜被蘭 長圓葉兜被蘭 川西兜被蘭 大花兜被蘭 單吉兜被蘭 淡黃花兜被蘭 兜被蘭
兜被蘭屬 二狹葉兜被蘭 二葉兜被蘭 卵葉兜被蘭 密花兜被蘭 細距兜被蘭 一葉兜被蘭
檢索表:
檢索表1
檢索表2
