無機非金屬材料定義
以某些元素的氧化物、碳化物、氮化物、硼化物、硫系化合物(包括硫化物、硒化物及碲化物)和矽酸鹽、鈦酸鹽、鋁酸鹽、磷酸鹽等含氧酸鹽為主要組成的無機材料的泛稱。包括陶瓷、玻璃、水泥、耐火材料、搪瓷、磨料以及新型無機材料等。其中陶瓷一詞,隨著與陶瓷工藝相近的無機材料的不斷出現,其概念的外延也不斷擴大。最廣義的陶瓷概念幾乎與無機非金屬材料的含意相同。無機非金屬材料也和金屬材料以及有機高分子材料等一樣,是當代完整的材料體系中的一個重要組成部分。
分類
無機非金屬材料的名目繁多,用途各異,因此,還沒有一個統一而完善的分類方法。通常把它們分為普通的(傳統的)和特種的(新型的)無機非金屬材料兩大類(見下表)。
無機非金屬材料傳統的無機非金屬材料指以矽酸鹽為主要成分的材料並包括一些生產工藝相近的非矽酸鹽材料。例如,碳化矽、氧化鋁陶瓷,硼酸鹽、硫化物玻璃,鎂質、鉻鎂質耐火材料和碳素材料等。通常這一類材料生產歷史較長、產量較大,用途也較廣。
建築裝飾材料——玻璃但這種劃分也並非絕對,因為新型材料是從傳統材料逐漸發展起來的,有些材料的歸屬很難確定。習慣上,無機非金屬材料沿用傳統生產工藝分為陶瓷、玻璃、水泥、耐火材料、搪瓷、碳素材料等類,同時新型材料按其生產工藝、用途和發展狀況,又逐步形成一些新的材料類別,例如無機複合材料、無機多孔材料等。有些品種按習慣併入傳統分類中,例如:鐵電、壓電陶瓷併入陶瓷;微晶玻璃、光導纖維等併入玻璃等。有的還可按照材料中的主要成分分類,有矽酸鹽、鋁酸鹽、鈦酸鹽、磷酸鹽、氧化物、氮化物、碳化物材料等;根據材料的用途分,有日用、建築、化工、電子、航天、通信、生物、醫學材料等;根據材料的性質分,有膠凝、耐火、隔熱、耐磨、導電、絕緣、耐腐蝕、半導體材料等;根據材料的物質狀態分,有晶體(單晶體、多晶體、微晶體)、非晶體及複合材料等,還可以從材料的外觀形態分,有塊狀、多孔、纖維、晶須、薄膜材料等。
發展歷史
![]() |
| 最早的無機非金屬材料-天然石材 |
![]() |
中國古代的陶瓷藝術 |
舊石器時代人們用來製作工具的天然石材是最早的無機非金屬材料。在公元前6000~前5000年中國發明了原始陶器。中國商代(約公元前17世紀初~約前11世紀)有了原始瓷器,並出現了上釉陶器。以後為了滿足宮廷觀賞及民間日用、建築的需要,陶瓷的生產技術不斷發展。
公元200年(東漢時期)的青瓷是迄今發現的最早瓷器。陶器的出現促進了人類進入金屬時代,中國夏代(約公元前22世紀末至約前21世紀初~約前17世紀初)煉銅用的陶質煉鍋,是最早的耐火材料。鐵的熔煉溫度遠高於銅,故鐵器時代的耐火材料相應地也有很大發展。18世紀以後鋼鐵工業的興起,促進耐火材料向多品種、耐高溫、耐腐 蝕方向發展。公元前3700年,埃及就開始有簡單的玻璃珠作裝 飾品。
公元前 1000年前,中國也有了白色穿孔的玻璃珠。公元初期羅馬已能生產多種形式的玻璃制 品。1000~1200年間玻璃製造技術趨於成熟,義大利的威尼斯成為玻璃工業中心。1600年後玻璃工業已遍及世界各地區。公元前3000~前2000年已使用石灰和石膏等氣硬性膠凝材料。隨著建築業的發展,膠凝材料也獲得相應的發展。公元初期有了水硬性石灰,火山灰膠凝材料,1700年以後製成水硬性石灰和羅馬水泥。1824年英國J.阿斯普丁發明波特蘭水泥。上述陶瓷、耐火材料、玻璃、水泥等的主要成分均為矽酸鹽,屬於典型的矽酸鹽材料。
![]() |
| 建築材料——水泥 |
![]() |
無機非金屬材料用作電子器件 |
20世紀以來,隨著電子技術、航天、能源、計算機、通信、雷射、紅外、光電子學、生物醫學 和環境保護等新技術的興起,對材料提出了更 高的要求,促進了特種無機非金屬材料的迅速發展。30~40年代出現了高頻 絕緣陶瓷、鐵電陶瓷和壓電陶瓷、鐵氧體(又稱磁性瓷)和熱敏電阻陶瓷等。50~60年代開發了碳化矽和氮化矽等高溫結構陶瓷、氧化鋁透明陶瓷、β-氧化鋁快離子導體陶瓷、氣敏和濕敏陶瓷等。至今,又出現了變色玻璃、光導纖維、電光效應、電子發射及高溫超導等各種新型無機材料。
特性
普通無機非金屬材料的特點是:耐壓強度高、硬度大、耐高溫、抗腐蝕。此外,水泥在膠凝性能上,玻璃在光學性能上,陶瓷在耐蝕、介電性能上,耐火材料在防熱隔熱性能上都有其優異的特性,為金屬材料和高分子材料所不及。但與金屬材料相比,它抗斷強度低、缺少延展性,屬於脆性材料。與高分子材料相比,密度較大,製造工藝較複雜。
特種無機非金屬材料的特點是:①各具特色。例如:高溫氧化物等的高溫抗氧化特性;氧化鋁、氧化鈹陶瓷的高頻絕緣特性;鐵氧體的磁學性質;光導纖維的光傳輸性質;金剛石、立方氮化硼的超硬性質;導體材料的導電性質;快硬早強水泥的快凝、快硬性質等。②各種物理效應和微觀現象。例如:光敏材料的光-電、熱敏材料的熱-電、壓電材料的力-電、氣敏材料的氣體-電、濕敏材料的濕度-電等材料對物理和化學參數間的功能轉換特性。③不同性質的材料經複合而構成複合材料。例如:金屬陶瓷、高溫無機塗層,以及用無機纖維、晶須等增強的材料。
生產工藝
無機非金屬材料特種無機非金屬材料的原料多採用高純、微細的人工粉料。單晶體材料用焰融、提拉、水溶液、氣相及高壓合成等方法製造。多晶體材料用熱壓鑄、等靜壓、軋膜、流延、噴射或蒸鍍等方法成型後再煅燒,或用熱壓、高溫等靜壓等燒結工藝,或用水熱合成、超高壓合成或熔體晶化等方法製造粉狀、塊狀或薄膜狀的製品。非晶態材料用高溫熔融、熔體凝固、噴塗、拉絲或噴吹等方法製成塊狀、薄膜或纖維狀的製品。
展望
未來科學技術的發展,對各種無機非金屬材料,尤其是對特種新型材料提出更多更高的要求。材料學科有廣闊的發展前景,複合材料、定向結晶材料、增韌陶瓷以及各種類型的表面處理和塗層的使用,將使材料的效能得到更大發揮。由於對材料科學基礎研究的日益深入,各種精密測試分析技術的發展,將有助於按預定性能設計材料的原子或分子組成及結構形態的早日實現。常見種類
二氧化矽氣凝膠、水泥、玻璃、陶瓷成分結構
在晶體結構上,無機非金屬的晶體結構遠比金屬複雜,並且沒有自由的電子。具有比金屬鍵和純共價鍵更強的離子鍵和混合鍵。這種化學鍵所特有的高鍵能、高鍵強賦予這一大類無機非金屬材料
無機非金屬材料
材料以高熔點、高硬度、耐腐蝕、耐磨損、高強度和良好的抗氧化性等基本屬性,以及寬廣的導電性、隔熱性、透光性及良好的鐵電性、鐵磁性和壓電性。
矽酸鹽材料是無機非金屬材料的主要分支之一,矽酸鹽材料是陶瓷的主要組成物質。
套用領域
無機非金屬材料品種和名目極其繁多,用途各異,因此,還沒有一個統一而完善的無機非金屬材料分類
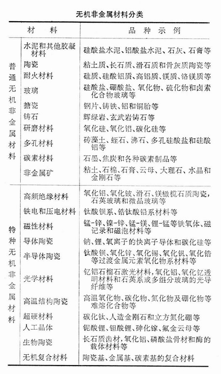
無機非金屬材料分類
分類方法。通常把它們分為普通的(傳統的)和先進的(新型的)無機非金屬材料兩大類。傳統的無機非金屬材料是工業和基本建設所必需的基礎材料。如水泥是一種重要的建築材料;耐火材料與高溫技術,尤其與鋼鐵工業的發展關係密切;各種規格的平板玻璃、儀器玻璃和普通的光學玻璃以及日用陶瓷、衛生陶瓷、建築陶瓷、化工陶瓷和電瓷等與人們的生產、生活休戚相關。它們產量大,用途廣。其他產品,如搪瓷、磨料(碳化矽、氧化鋁)、鑄石(輝綠岩、玄武岩等)、碳素材料、非金屬礦(石棉、雲母、大理石等)也都屬於傳統的無機非金屬材料。新型無機非金屬材料是20世紀中期以後發展起來的,具有特殊性能和用途的材料。它們是現代新技術、新產業、傳統工業技術改造、現代國防和生物醫學所不可缺少的物質基礎。主要有先進陶瓷(advancedceramics)、非晶態材料(noncrystalmaterial〉、人工晶體〈artificialcrys-tal〉、無機塗層(inorganiccoating)、無機纖維(inorganicfibre〉等。
傳統工藝
傳統無機非金屬材料:1.水泥和其他膠凝材料矽酸鹽水泥、鋁酸鹽水泥、石灰、石膏等;
2.陶瓷粘土質、長石質、滑石質和骨灰質陶瓷等;
3.耐火材料矽質、矽酸鋁質、高鋁質、鎂質、鉻鎂質等,玻璃矽酸鹽;
4.搪 瓷鋼片、鑄鐵、鋁和銅胎等;
5.鑄 石輝綠岩、玄武岩、鑄石等;
研磨材料:氧化矽、氧化鋁、碳化矽等;
多孔材料:硅藻土、蛭石、沸石、多孔矽酸鹽和矽酸鋁等;
碳素材料:石墨、焦炭和各種碳素製品等;
非金屬礦:粘土、石棉、石膏、雲母、大理石、水晶和金剛石等;
新型無機非金屬材料
保溫材料:
1.氣凝膠氈
絕緣材料:
1.氧化鋁、氧化鈹、滑石、鎂橄欖石質陶瓷、石英玻璃和微晶玻璃等
2.鐵電和壓電材料鈦酸鋇系、鋯鈦酸鉛系材料等
磁性材料:
1.錳—鋅、鎳—鋅、錳—鎂、鋰—錳等鐵氧體、磁記錄和磁泡材料等;
2.導體陶瓷鈉、鋰、氧離子的快離子導體和碳化矽等;
最早的無機非金屬材料-天然石材
最早的無機非金屬材料-天然石材
3.半導體陶瓷鈦酸鋇、氧化鋅、氧化錫、氧化釩、氧化鋯等過濾金屬元素氧化物系材料等。
光學材料:釔鋁石榴石雷射材料,氧化鋁、氧化釔透明材料和石英系或多組分玻璃的光導纖維等
高溫結構陶瓷:
1.高溫氧化物、碳化物、氮化物及硼化物等難熔化合物超硬材料碳化鈦、人造金剛石和立方氮化硼等
2.人工晶體鋁酸鋰、鉭酸鋰、砷化鎵、氟金雲母等
生物陶瓷:長石質齒材、氧化鋁、磷酸鹽骨材和酶的載體材料等
無機複合材料:陶瓷基、金屬基、碳素基的複合材料傳統無機非金屬材料和新型無機非金屬材料的比較傳統無機非金屬材料新型無機非金屬材料具有性質穩定,抗腐蝕耐高溫等優點,但質脆,經不起熱衝擊。除具有傳統無機非金屬材料的優點外,還有某些特徵如:強度高、具有電學、光學特性和生物功能等。





