增值稅轉型概述
目前,世界上絕大多數徵收增值稅的國家都實行消費型增值稅,只有中國和印度尼西亞等國家實行生產型增值稅。從滿足財政收入需要看,生產型增值稅因進項稅額扣除的範圍小,稅基較大,在稅率相同的條件下,比消費型增值稅能取得更多的財政收入。但也存在一些缺陷:
一是納稅人購進固定資產所含的稅款不予抵扣,造成了誰投資誰就要納稅,不利於鼓勵投資;
二是資本有機構成不同的企業之間稅負不平衡、不公平,特別是高新技術產業和基礎產業固定資產投資比重大,稅收負擔重,不利於產業政策的實施。
另外,對進口國內不能生產的先進設備可以免稅,而國內生產的設備所含稅款不能抵扣,也影響內資企業的競爭能力。為消除重複徵稅因素,刺激投資,拉動內需並推動經濟結構的戰略性調整,自2004年7月1日起,對東北地區的裝備製造業等八大行業實施了增值稅轉型試點,並通過採取投資過快增長行業暫不納入試點範圍和實行增量抵扣等辦法,較好地解決了部分行業過熱和財政減收兩個突出問題。從試點情況看,改革效果已初步顯現,今後將逐步在全國範圍內推開。
在現行的生產型增值稅稅制下,企業所購買的固定資產所包含的增值稅稅金,不允許稅前扣除;而如果實行消費型增值稅,則意味著這部分稅金可以在稅前抵扣。世界上採用增值稅稅制的絕大多數市場經濟國家,實行的都是消費型增值稅。因為它有利於企業進行設備更新改造,因而頗受企業的歡迎。
《政府工作報告》提出,2008年將繼續推進增值稅轉型改革試點,研究制定在全國範圍內實施方案。增值稅轉型其實是給企業減負,導向上是鼓勵企業設備更新和技術升級,有利於提高企業整體競爭力。
分類
增值稅轉型主要弊端
在新的形勢下,生產型增值稅的弊端也越發明顯:
1、不利於降低投資稅負,影響經濟成長。生產型增值稅17%的稅率相當於消費型增值稅23%稅率的負擔水平,對擴大投資帶來不利影響。
2、不利於促進產業結構調整和技術升級。生產型增值稅加重了企業機器設備購置成本,抑制了企業技術改造和設備更新的積極性,特別不利於基礎產業和資本、技術密集型產業的發展。
3、不利於提高國內產品的競爭力。生產型增值稅導致對進口產品徵稅不足、對出口產品退稅不足,既不利於國內產品開拓國際國內市場,也不利於擴大進口替代產品的生產。
4、不利於公平內外資企業之間增值稅稅負。現行稅制對外商投資企業在投資總額內購買國產設備準予退還已繳納的增值稅,對部分進口設備實行免徵進口環節增值稅,實際上相當於給予了部分外資企業和進口設備消費型增值稅的待遇,從而使內資企業和國內生產的設備處於不利的競爭地位。
5、不利於稅收管理成本的降低。實行“生產型”增值稅,企業必須將可抵扣的購進貨物、勞務與不可抵扣的購進貨物、勞務分開,使計算變得複雜,也增加了稅務機關審查的工作量,既提高了稅務機關的徵收成本,也提高了納稅人的奉行成本。
實踐選擇
西方已開發國家實行消費型增值稅,從實踐選擇意義上,有幾方面原因。一是經濟發展背景,第二次世界大戰後的50年代,百廢待興,需要巨大投資去刺激經濟成長,同時經濟發展又要求加強專業協作,而西方國家原來實行的重複征的營業稅,對投資有較大扭曲性,不利於專業化發展,必須要有新的稅種來取代。二是經濟理論背景,根據凱恩斯學派投資乘數原理,主張運用各種手段刺激投資和消費,擴大有效需求。三是科技發展背景,西方國家戰後高科技發展迅速,企業的固定資本投資比重大,資本有機構成高,產品的科技含量大,實行消費型增值稅,有利於高科技產業發展和社會經濟發展。四是國際貿易背景,戰後西方國家在資本輸出的同時增加大量商品輸出,實行出口徹底退稅,使出口商品不含稅,擴大了這些國家商品的國際市場占有量,有利於這些國家對外貿易發展並推動世界貿易發展。五是財政政策背景,西方國家由於實行周期性平衡財政預算政策,在財政支出不斷增長的同時,除了擴大稅收收入以外,增發國債、赤字預算都是主要增收政策,而且稅收收入的增長又主要是依靠作為主體稅種的所得稅,所以實行消費型增值稅,雖然由於稅基原因使增值稅收入減少,但不影響其選擇。六是稅收征管背景,西方國家稅務征管人員文化素質和業務素質較高,並有完善的再教育培訓機制,稅收征管科技含量高,國民具有良好的納稅意識。
許多開發中國家實行的也是消費型增值稅,但有部分國家增值稅的實行範圍不大,只在產制環節或批發環節徵收,而零售環節不征增值稅。開發中國家實行消費型增值稅的實踐選擇有:
第一,市場經濟機制的完善程度。實行市場經濟體制較早、機制運行較完善的國家,優先選擇的是中性化明顯的消費型增值稅。
第二,經濟發展戰略的確定。開發中國家的發展也不平衡,經濟戰略的側重點也不同。以出口為經濟發展重點的國家,多是實行消費型增值稅。
第三,稅制體系及稅種比重。市場經濟體制較完善的國家,稅制體系多接近於已開發國家,以所得稅為主體稅種,商品勞務課稅所占比重弱於所得課稅,選擇稅基相對窄的消費型增值稅,對財政收入不會有太大影響。
第四,國家大小和財政支出需要。一般來說,國家較小,財政支出需要較少,財政收入相對容易滿足需要,也有助於選擇消費型增值稅。
經濟影響
增值稅 (一)積極作用
1、刺激高新技術產業的發展,促進經濟成長。
科學技術通過物化為生產工具的途徑推動生產力的發展,生產工具是構成固定資產的主要內容。在現代社會中,新技術和設備在經濟成長中所占的比重日漸上升,一個國家國民經濟的發展,不僅體現在傳統工業上,還要不斷利用科學技術開闢新技術產業,才能推動經濟成長。多年來,中國實行生產型增值稅,對固定資產的價值不允許扣除,使資本有機構成高的產業稅金負擔額高於資本有機構成低的產業,抑制了企業用於高新技術的投資,使原本落後的基礎產業發展更加滯後,整體發展水平低,這是與社會產業結構的發展相悖的。社會的發展水平要使產業結構從一種低水平狀態上升到高水平狀態,具體體現為生產要素勞動密集型產業占優勢比重逐漸向資金密集型、技術密集型產業占優勢比重演進。允許抵扣固定資產價值,可以減輕高新技術產業稅負,克服重複徵稅,降低投資成本,提高投資利潤率,縮短投資回收期限,從客觀上刺激高新技術產業的資金投入,實現設備和技術升級。
2、降低稅負,推動國有大中型企業改革。
中國現有的國有大中型工業企業,大多是在1953年至上世紀70年代末社會主義工業化初始階段建立,經過幾十年的積累逐步發展起來的。在計畫經濟體制下,這些企業的投資規模、流向和生產計畫的制定,是按照國家指令性計畫進行的。從1978年黨的十一屆三中全會以後,中國對國有企業實行利改稅、承包制、租賃制等,在一定程度上促進了企業和國民經濟的發展,但同時給企業帶來的是企業行為短期化,少數經營管理者為了在最短的時間內實現最大的經濟效益,無視固定資產的運行狀況進行掠奪性生產經營,更談不上固定資產再投資。目前一些國有大中型企業,仍然是設備老化,技術落後,產品性能差,生產規模小,能源原材料產品、勞動密集型產品、中低檔產品的市場不斷丟失。要適應市場經濟發展的需要,必須加大投資,推廣套用新工藝、新技術、新材料、新設備,進行全面的更新改造。生產型增值稅對固定資產的進項稅額不得抵扣,使進行創新的企業在本來資金嚴重不足的情況下更加雪上加霜。採用消費型增值稅,可以抵扣購進固定資產的進項稅額,降低企業經營成本,調動企業進行技術更新和改造的積極性,將新的技術和設備快速運用到生產過程中,增大技術含量,促進全社會固定資產投資較快增長,使擴大內需的戰略方針得以落實,為企業和社會創造更大的經濟效益。
3、緩解物價不斷下降的局面。
物價下降並非好事。在現實生活中“穀賤傷農”的說法同樣適用於生產資料的生產部門。消費型增值稅允許抵扣購進固定資產,在高新技術產業建立的同時,一些傳統的產業部門,也在進行技術改造、更新設備、降低成本。投資數額的增多,大量先進機器設備進入生產過程,使社會購買力提高,擴大了投資中所需商品的需求,緩解了物價下降和產品銷售困難的局面。
4、實現出口徹底退稅,增強國際競爭力。
按照國際慣例,出口產品採用零稅率,使本國商品以不含稅價格進入國際市場,增強本國產品在國際市場上的競爭能力,這是國際上通行的一種獎勵出口的重要措施。我國出口產品對其所繳納的增值稅也採用退稅制。由於我國在增值稅計算中不抵扣固定資產價值部分,所以在退稅金額中也就不包括為生產該產品而外購的固定資產已繳納的稅金,這樣採用同樣稅率的國內商品徵收的增值稅金額就會比國外同類商品所負擔的增值稅金額高,增大商品的內在價值,使我國的出口產品在國際競爭中處於劣勢。
消費型增值稅遵循終點退稅原則,能夠實現徹底退稅,提高商品的內在使用價值,降低內在價值,商品價格能夠真實、準確地反映本國的生產狀況,增強國際競爭力。
5、解決重複徵稅問題。
生產型增值稅不允許扣除當期購進固定資產,使一部分稅款作為固定資產價值的一部分分期轉移到新產品價值中,成為產品價格的組成部分,帶來重複徵稅。尤其是基礎產業投資大、產出大、抵扣小、稅負重,消費型增值稅允許扣除當期購進固定資產,實行終點徵稅,避免了重複徵稅。
增值稅轉型試點按照有關規定,內資企業購進固定資產不允許抵扣,但外資企業購進設備類固定資產可享受退稅或免徵的優惠條件,從客觀上形成內資企業在使用生產型增值稅,而外資企業在使用消費型增值稅,內外資企業並沒有站在同一起跑線上進行公平競爭。消費型增值稅的使用,無論外資企業還是內資企業均加以抵扣購進固定資產部分,享有同樣的稅收政策,形成公平的競爭環境。
7、符合國際慣例。
世界經濟一體化進程加速了稅收的國際化。在稅收國際化進程中,要求區域內稅收制度與國際接軌,融入到世界經濟有機整體之中。目前在徵收增值稅的100多個國家中,採用非消費型增值稅的僅占10%左右,實行生產型增值稅的只有中國等個別國家。如果我國繼續實行生產型增值稅,將會妨礙中外企業間的正常交流。消費型增值稅的國際性選擇同樣適用於中國增值稅的改革。
(二)負面影響
1、使稅收收入在短期內急劇減少。
國家財政收入的90%來自於稅收,近幾年增值稅在稅收總收入中所占比重一直穩定在50%左右。實行消費型增值稅後,以折舊部分進入生產經營成本的固定資產連同增值稅稅額就會從原來增值稅稅基中退出,由此導致增值稅稅基減少,並相應減少增值稅收入。當年減少的增值稅收入額為當年計入生產經營成本的折舊總額x17%.根據1998年統計數字,中國固定資產增量為3945.48億元,按6%綜合折舊率計算當年計提折舊236.73億元,影響增值稅收入減少40.24億元。
2.加大資金需求和勞動就業壓力。
中國目前主要是勞動密集型企業占多數,消費型增值稅的採用,擴大了固定資產的需求,導致資金需求量增大。高新技術產業的發展,由於其資本有機構成高,所需生產人員減少,造成社會就業壓力大,同時對就業人員的知識水平和技能要求的提高,使一部分人就業機會可選擇性減小。
雖然實行消費型增值稅在短期內會減少財政收入,但由於投資加大、技術進步、現代稅收管理制度的不斷完善,稅務機關的交叉稽核和審計更為有效,稅款流失減少,在總量上財政收入增長仍能得到保證。雖然資本有機構成提高,就業壓力增大,但在一定時期,投資總量增大,生產規模擴大,就業機會也在增多。並且,由於整個社會現代服務業的發展也會使就業總量增大。
改革
增值稅轉型是指將目前實行的生產型增值稅轉為消費型增值稅。中國目前實行的是生產型增值稅,即在徵收增值稅時,不允許扣除外購固定資產所含增值稅進項稅金。目前國際上普遍實行的是消費型增值稅,即在徵收增值稅時,允許企業將外購固定資產所含增值稅進項稅金一次性全部扣除。
2008年11月5日,國務院總理溫家寶主持召開國務院常務會議,研究部署進一步擴大內需促進經濟平穩較快增長的措施時要求在全國所有地區、所有行業全面實施增值稅轉型改革,鼓勵企業技術改造,這將為企業減輕負擔1200億元。
財政部擬定的可能超過1000億減稅規模的增值稅全面轉型方案,日前已上報國務院待批。該方案最大亮點是全額抵扣、全行業轉型,方案並建議於2009年1月1日起實施。
這是目前所知增值稅從生產型向消費型全面轉型改革方案的最新版本。儘管該方案仍有可能做些修改,但它意味著,當前巨觀形勢正在為改革創造最佳時機,抓緊推進增值稅全面轉型正在成為共識。
然而,作為中國第一大稅種,轉型本身絕非增值稅改革的終結。通過進一步改革使得增值稅充分發揮其特有優勢,真正做到全覆蓋、全鏈條、全抵扣,並加快推動中國稅收立法進程是一個更大的命題。
新方案參考了此前不久實施的《汶川地震受災嚴重地區擴大增值稅抵扣範圍暫行辦法》的試點內容:建議取消增量限制,允許企業新購入的機器設備進項稅金全額在銷項稅額中計算抵扣;取消行業限制,除國家限制發展的特定行業外,其他行業全部納入增值稅轉型範圍。
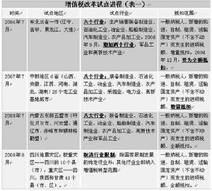
東北老工業基地2004年9月14日,財政部、國家稅務總局發文正式啟動改革試點。當時採取的是“增量抵扣”方式,改革試點領域也限定在八大行業。
2004年12月27日,財政部、國家稅務總局聯合下發緊急通知,對東北稅改的關鍵政策做出重大調整,將“增量抵扣”方式轉變為“全額抵扣”。2005年,試點方案又從“全額抵扣”再度轉為“增量抵扣”。
東北試點啟動後,如何向全國推進成為焦點。決策部門當時更傾向於三大方案的利弊權衡:
其一,仿照東北模式,分階段按照產業序列向全國推進,首先可以選擇東北試點的六大行業,然後再逐步向其他行業拓展。
其二,同樣仿照東北模式,按照地區序列,從東北地區試點開始,按照西部、中部、東部的次序逐步推進。
其三,在總結東北試點經驗的基礎上,考慮到增值稅的“中性”特徵,應儘快將這一改革在全國範圍內推開;為了減少改革成本,在全國推開時可以採取限定抵扣範圍(新增機器設備)、實行增量抵扣等過渡性措施。就是所謂的“一步到位”。
而具體實踐進程顯然是對上述方案綜合協調的結果:繼東北老工業基地後,中部26個老工業基地城市、內蒙古東部五盟市和汶川大地震受災嚴重地區先後納入增值稅轉型改革試點範圍。
