主要內容
一、2018年國民經濟和社會發展計畫執行情況
全年經濟社會發展主要目標任務較好完成,計畫執行情況總體良好。
——著力創新和完善巨觀調控,經濟運行保持在合理區間。更好發揮國家發展規劃的戰略導向作用,保持巨觀經濟政策的連續性和穩定性,堅決不搞“大水漫灌”式強刺激,在區間調控的基礎上加強定向調控、精準調控、相機調控,主動預調微調、強化政策協同、做好預期管理,穩妥應對中美經貿摩擦,保持了經濟平穩健康發展。
——供給側結構性改革深入推進,高質量發展取得積極進展。著力進行推動高質量發展的頂層設計,制定實施推動高質量發展的意見,推動高質量發展的制度體系逐步建立。紮實推進供給側結構性改革,以“破、立、降”為主攻方向,持續改善供給結構,發展質量效益穩步提升。
——紮實打好三大攻堅戰,重點任務取得積極進展。制定三大攻堅戰行動方案,依法依規有序實施,金融治理效果明顯,脫貧攻堅完成年度目標,生態環境狀況明顯好轉。
——全面實施創新驅動發展戰略,創新創業活力持續釋放。強化創新第一動力作用,科技體制改革取得實質性突破,國家創新體系效能大幅提升,高技術產業和戰略性新興產業實現較快發展,“網際網路+”行動深入推進,新動能培育取得積極進展,創新創業水平進一步提高,創新型國家建設邁出新步伐。
——深化改革擴大開放,經濟社會發展動力進一步激發。按照深化黨和國家機構改革方案,國務院機構改革有序推進。深入開展紀念改革開放40周年系列慶祝活動,推動一系列重大改革開放舉措落地。
——大力實施鄉村振興戰略,農業農村發展新動能加快培育。鄉村振興戰略規劃(2018-2022年)出台實施,28個省級鄉村振興戰略規劃已印發,其他省(區、市)已基本完成規劃編制工作,多規合一的村莊規劃編制部署推進,鄉村振興的制度框架和政策體系逐步建立,鄉村振興階段性重點工作全面展開。
——統籌推動區域協調發展,空間發展格局更趨最佳化。發揮各地區比較優勢,努力縮小區域發展差距,大力推進新型城鎮化建設,區域發展的協同性、聯動性、整體性進一步增強。
——著力保障和改善民生,發展成果更多更公平惠及人民民眾。堅持以人民為中心的發展思想,緊緊圍繞人民民眾普遍關心的突出問題,推動一大批惠民舉措落細落實。
總的來看,2018年經濟社會發展主要目標任務較好完成,三大攻堅戰開局良好,供給側結構性改革深入推進,改革開放力度加大,人民生活持續改善,保持了經濟平穩健康發展和社會大局穩定,朝著實現全面建成小康社會的目標邁出了新的步伐。
二、2019年經濟社會發展總體要求、主要目標和政策取向
2019年是新中國成立70周年,是全面建成小康社會、實現第一個百年奮鬥目標的關鍵之年,做好經濟社會發展工作至關重要。
(一)總體要求。
2019年,要在以習近平同志為核心的黨中央堅強領導下,以習近平新時代中國特色社會主義思想為指導,全面貫徹黨的十九大和十九屆二中、三中全會精神,統籌推進“五位一體”總體布局,協調推進“四個全面”戰略布局,堅持穩中求進工作總基調,堅持新發展理念,堅持推動高質量發展,堅持以供給側結構性改革為主線,堅持深化市場化改革、擴大高水平開放,加快建設現代化經濟體系,繼續打好三大攻堅戰,著力激發微觀主體活力,創新和完善巨觀調控,統籌推進穩增長、促改革、調結構、惠民生、防風險工作,保持經濟運行在合理區間,進一步穩就業、穩金融、穩外貿、穩外資、穩投資、穩預期,提振市場信心,增強人民民眾獲得感、幸福感、安全感,保持經濟持續健康發展和社會大局穩定,為全面建成小康社會收官打下決定性基礎,以優異成績慶祝中華人民共和國成立70周年。
(二)主要預期目標。
2019年經濟社會發展主要預期目標:
——經濟成長保持在合理區間。國內生產總值增長預期目標為6%-6.5%。
——經濟發展質量和效益不斷提升。著力鞏固“三去一降一補”成果,巨觀槓桿率基本穩定,財政金融風險有效防控;全員勞動生產率增長6.3%,科技進步貢獻率達到59.2%,研究與試驗發展經費投入強度達到2.2%;全國常住人口城鎮化率達到60.6%,戶籍人口城鎮化率達到44.4%;生態環境進一步改善,細顆粒物(PM2.5)未達標地級及以上城市濃度下降2%,單位國內生產總值能耗降低3%左右,單位國內生產總值二氧化碳排放量下降3.6%左右,主要污染物排放量繼續下降;城鄉居民收入增長與經濟成長基本同步,社會保障覆蓋面進一步擴大,教育、衛生、文化、養老等基本公共服務均等化水平進一步提高。
——就業形勢總體穩定。城鎮新增就業預期目標為1100萬人以上;全國城鎮調查失業率和城鎮登記失業率預期目標分別為5.5%左右和4.5%以內。
——價格總水平基本穩定。居民消費價格漲幅預期目標為3%左右。
——國際收支保持基本平衡。進出口穩中提質。
(三)主要政策取向。
巨觀政策要強化逆周期調節,繼續實施積極的財政政策和穩健的貨幣政策,適時預調微調。結構性政策要強化體制機制建設,堅持向改革要動力,深化國資國企、財稅金融、土地、市場準入、社會管理等領域改革。社會政策要強化兜底保障功能,實施就業優先政策,確保民眾基本生活底線,寓管理於服務之中。
——積極的財政政策要加力提效。
——穩健的貨幣政策要鬆緊適度。
——實施就業優先政策。
——強化政策統籌協調。
三、2019年國民經濟和社會發展計畫的主要任務
2019年,要以習近平新時代中國特色社會主義思想為指導,全面貫徹黨的十九大和十九屆二中、三中全會精神,按照黨中央、國務院決策部署,深入落實中央經濟工作會議精神和《政府工作報告》部署要求,著力做好八方面工作。
——著力深化供給側結構性改革。按照“鞏固、增強、提升、暢通”八字方針,鞏固“三去一降一補”成果,增強微觀主體活力,提升產業鏈水平,暢通國民經濟循環,有效緩解企業困難,厚植實體經濟發展根基。
——促進形成強大國內市場。堅持辦好自己的事,著眼更好滿足人民日益增長的美好生活需要,大力培育發展國內市場,實現經濟良性循環和供需動態平衡。
——堅決打好三大攻堅戰。針對突出問題,集中力量、分類推進、精準施策,打好重點戰役,全力攻堅、務求實效。
——加快建設創新型國家。落實創新驅動發展戰略,提高大眾創業、萬眾創新水平,促進軍民協同創新,全面提升創新能力和效率。
——持續深化重點領域改革。全面貫徹落實習近平總書記在慶祝改革開放40周年大會上的重要講話精神,持續強化改革牽引作用,以增強微觀主體活力為重點,推動經濟體制改革走深走實。
——推進更高水平對外開放。紮實推進共建“一帶一路”,在更深層次、更寬領域、以更大力度推進全方位高水平開放。
——促進城鄉區域協調發展。圍繞解決發展不平衡不充分問題,推動鄉村振興和區域發展重大戰略落地見效,著力提升新型城鎮化質量,縮小城鄉區域發展差距。
——切實保障和改善民生。堅持以人民為中心的發展思想,突出保基本兜底線,精心做好各項民生工作,實施好更具有普惠性和可持續性的社會政策。
報告全文
各位代表:
受國務院委託,現將2018年國民經濟和社會發展計畫執行情況與2019年國民經濟和社會發展計畫草案提請十三屆全國人大二次會議審議,並請全國政協各位委員提出意見。
一、2018年國民經濟和社會發展計畫執行情況
2018年,面對錯綜複雜的國際環境和艱巨繁重的國內改革發展穩定任務,在以習近平同志為核心的黨中央堅強領導下,各地區各部門以習近平新時代中國特色社會主義思想為指導,深入貫徹黨的十九大和十九屆二中、三中全會精神,增強“四個意識”,堅定“四個自信”,做到“兩個維護”,按照黨中央、國務院決策部署,統籌推進“五位一體”總體布局,協調推進“四個全面”戰略布局,堅持穩中求進工作總基調,貫徹新發展理念,落實高質量發展要求,以供給側結構性改革為主線,認真執行十三屆全國人大一次會議審議批准的《政府工作報告》、2018年國民經濟和社會發展計畫,落實全國人大財政經濟委員會的審查意見、十三屆全國人大常委會第七次會議對“十三五”規劃《綱要》實施中期評估報告的審議意見等,大力推進市場化改革、高水平開放,大力推進現代化經濟體系建設,堅決打好防範化解重大風險、精準脫貧、污染防治三大攻堅戰,有效應對外部環境深刻變化,統籌穩增長、促改革、調結構、惠民生、防風險,著力做好穩就業、穩金融、穩外貿、穩外資、穩投資、穩預期工作,經濟保持總體平穩、穩中有進,全年經濟社會發展主要目標任務較好完成,計畫執行情況總體良好。
(一)著力創新和完善巨觀調控,經濟運行保持在合理區間。更好發揮國家發展規劃的戰略導向作用,保持巨觀經濟政策的連續性和穩定性,堅決不搞“大水漫灌”式強刺激,在區間調控的基礎上加強定向調控、精準調控、相機調控,主動預調微調、強化政策協同、做好預期管理,穩妥應對中美經貿摩擦,保持了經濟平穩健康發展。
一是巨觀調控目標較好完成。國內生產總值達到90.03萬億元,增長6.6%,符合預期目標。實施更加積極的就業政策,建立完善穩就業應急機制,創新創業帶動就業的作用進一步增強,全年城鎮新增就業1361萬人,全國城鎮調查失業率穩定在5%左右的較低水平。加強價格監測分析預警調控,做好市場保供穩價工作,全年居民消費價格溫和上漲2.1%。國際收支基本平衡,外匯儲備穩定在3萬億美元以上。
![(圖表)[兩會受權發布]關於2018年國民經濟和社會發展計畫執行情況與2019年國民經濟和社會發展計畫草案的報告(圖1)](/img/2/c03/nBnau4WMxYTMzMTO4ADOyUTNx8FNwUDN4ADMxITMvcTMvMDMtkTMwIzLt92YuQXZuFWdo5Wa45yd3d3LvoDc0RHa.jpg)
圖表:關於2018年國民經濟和社會發展計畫執行情況與2019年國民經濟和社會發展計畫草案的報告 新華社發
![(圖表)[兩會受權發布]關於2018年國民經濟和社會發展計畫執行情況與2019年國民經濟和社會發展計畫草案的報告(圖2)](/img/f/b36/nBnau4WM0EjMyQTO4ADOyUTNx8FNwUDN4ADMxITMvcTMvMDMtkTMwIzLt92YuQXZuFWdo5Wa45yd3d3LvoDc0RHa.jpg)
圖表:關於2018年國民經濟和社會發展計畫執行情況與2019年國民經濟和社會發展計畫草案的報告 新華社發
二是財政金融運行基本平穩。積極的財政政策聚力增效,減稅降費力度進一步加大,財政支出結構持續最佳化,有力保障民生等重點領域資金需求。全國一般公共預算收入18.34萬億元,增長6.2%;全國一般公共預算支出22.09萬億元,增長8.7%;財政赤字2.38萬億元,與預算持平。穩健的貨幣政策保持中性,通過差別化準備金、差異化信貸等政策,引導資金更多投向民營企業和小微企業等實體經濟。國家融資擔保基金設立運作。年末廣義貨幣(M2)餘額增長8.1%。
三是投資補短板力度持續加大。充分發揮中央預算內投資對最佳化供給結構的引導帶動作用,建立加大基礎設施領域補短板力度協調機制,加強重大項目儲備,統籌推進重大基礎設施規劃建設,鐵路營業里程超過13.1萬公里,其中高速鐵路超過2.9萬公里;高速公路總里程達到14.3萬公里。促進民間投資持續健康發展,在鐵路、民航、油氣、電信等領域向民間資本推出一批有吸引力的項目,規範有序推廣政府和社會資本合作(PPP)模式。固定資產投資(不含農戶)增長5.9%,其中民間投資增長8.7%。投資結構持續最佳化,高技術製造業、裝備製造業投資分別增長16.1%和11.1%。
![(圖表)[兩會受權發布]關於2018年國民經濟和社會發展計畫執行情況與2019年國民經濟和社會發展計畫草案的報告(圖3)](/img/1/876/nBnau4WMyMjNyEDM5ADOyUTNx8FNwUDN4ADMxITMvcTMvMDMtkTMwIzLt92YuQXZuFWdo5Wa45yd3d3LvoDc0RHa.jpg)
圖表:關於2018年國民經濟和社會發展計畫執行情況與2019年國民經濟和社會發展計畫草案的報告 新華社發
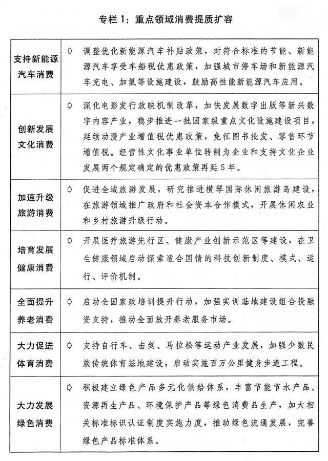
四是消費提質擴容積極推進。完善促進消費體制機制進一步激發居民消費潛力的若干意見和三年實施方案出台實施,放心消費創新活動深入推進,消費環境持續最佳化。降低藥品、汽車、日用消費品等進口關稅,調整完善新能源汽車推廣套用財政補貼政策。加快提升新型信息產品供給體系質量,信息消費保持快速增長。海南省建設國際旅遊消費中心的實施方案、促進鄉村旅遊發展提質升級行動方案(2018年-2020年)印發實施,引導城鄉居民擴大文化消費試點工作持續推進,上千家重點國有景區門票價格下降,全國家政培訓提升行動啟動,相關領域消費潛力進一步釋放,全年社會消費品零售總額增長9%。消費對經濟成長拉動作用增強,最終消費支出貢獻率提高到76.2%。
![(圖表)[兩會受權發布]關於2018年國民經濟和社會發展計畫執行情況與2019年國民經濟和社會發展計畫草案的報告(專欄1)](/img/a/451/nBnau4WMygDMyAjM5ADOyUTNx8FNwUDN4ADMxITMvcTMvMDMtkTMwIzLt92YuQXZuFWdo5Wa45yd3d3LvoDc0RHa.jpg)
圖表:關於2018年國民經濟和社會發展計畫執行情況與2019年國民經濟和社會發展計畫草案的報告 新華社發
(二)供給側結構性改革深入推進,高質量發展取得積極進展。著力進行推動高質量發展的頂層設計,制定實施推動高質量發展的意見,推動高質量發展的制度體系逐步建立。紮實推進供給側結構性改革,以“破、立、降”為主攻方向,持續改善供給結構,發展質量效益穩步提升。
一是去產能工作紮實開展。結構性去產能、系統性優產能持續推進,壓減粗鋼產能3500萬噸以上、退出煤炭落後產能2.7億噸,均提前兩年完成“十三五”目標任務,一大批“散亂污”企業出清,工業產能利用率處在較高水平。進一步做好“殭屍企業”及去產能企業債務處置工作,穩妥推進去產能職工安置,轉崗再就業工作平穩有序進行。
二是振興實體經濟邁出新步伐。製造強國建設持續推進,工業增加值突破30萬億元。促進首台(套)重大技術裝備示範套用的意見印發實施,關鍵核心技術攻關加快開展。增強制造業核心競爭力三年行動計畫(2018-2020年)、工業網際網路發展行動計畫(2018-2020年)深入實施,推動網際網路、大數據、人工智慧和實體經濟深度融合,推進工業網際網路+智慧型製造集成套用示範,軌道交通、高端醫療器械、工業機器人等製造業重點領域關鍵技術加快突破並實現產業化。新一輪技術改造升級工程組織實施,高端裝備、智慧型製造、新材料等重點領域技術改造加快推進。質量強國戰略深入實施,標準質量品牌建設持續加強。國家物流樞紐布局和建設規劃印發實施。服務業創新發展大綱深入落實,服務質量提升專項行動加快推進,服務業綜合改革試點深入開展。
![(圖表)[兩會受權發布]關於2018年國民經濟和社會發展計畫執行情況與2019年國民經濟和社會發展計畫草案的報告(圖4)](/img/6/cd1/nBnau4WM2EjNykjM5ADOyUTNx8FNwUDN4ADMxITMvcTMvMDMtkTMwIzLt92YuQXZuFWdo5Wa45yd3d3LvoDc0RHa.jpg)
圖表:關於2018年國民經濟和社會發展計畫執行情況與2019年國民經濟和社會發展計畫草案的報告 新華社發
三是降成本工作持續推進。大力實施減稅降費,全年為企業和個人減負約1.3萬億元。製造業等行業增值稅稅率從17%降至16%,交通運輸、郵政、建築、基礎電信服務等行業及農產品等貨物的增值稅稅率從11%降至10%,提高小規模納稅人年銷售額標準,研發費用加計扣除比例提高到75%的政策擴大至所有企業,金融機構免徵增值稅貸款單戶授信額度提高到1000萬元。降低、停徵一批行政事業性收費和政府性基金。延長階段性降低社會保險費率和企業住房公積金繳存比例政策期限,清理規範經營服務性收費。大力推動降低用能、物流等成本,市場化交易電量比重進一步提高,全國一般工商業電價平均降低10%的目標超額完成,對掛車減半徵收車輛購置稅,擴大高速公路差異化收費試點。
(三)紮實打好三大攻堅戰,重點任務取得積極進展。制定三大攻堅戰行動方案,依法依規有序實施,金融治理效果明顯,脫貧攻堅完成年度目標,生態環境狀況明顯好轉。
一是重大風險總體可控。巨觀槓桿率過快增長勢頭得到有效遏制,金融市場總體平穩,人民幣匯率保持合理穩定,市場約束逐步增強,審慎經營理念得到強化,金融監管制度進一步完善,金融亂象整治取得階段性成效。穩步推進外債登記制管理改革,有效防範外債風險。重點城市新建商品住宅銷售價格上漲態勢基本得到控制,因地制宜調整完善棚戶區改造的貨幣化安置政策。
二是精準扶貧精準脫貧有力推進。進一步加大對“三區三州”等深度貧困地區和特殊貧困群體的幫扶力度,易地扶貧搬遷、以工代賑等重點任務紮實推進,產業、就業、教育、健康、生態、金融、網路、文化和旅遊等扶貧工作持續深化,貧困地區自我發展能力不斷增強。農村貧困人口脫貧1386萬人,280萬人易地扶貧搬遷建設任務順利完成,幫扶貧困勞動力實現就業388萬人。
三是污染防治攻堅戰取得重大進展。深入貫徹習近平生態文明思想和全國生態環境保護大會精神,全面加強生態環境保護的頂層設計進一步完善,中央生態環境保護督察“回頭看”有序開展,河長制湖長制全面建立,國家公園體制試點穩步推進。藍天、碧水、淨土保衛戰全面推進,打贏藍天保衛戰三年行動計畫等出台實施,細顆粒物(PM2.5)未達標地級及以上城市年均濃度下降10.4%,水、土壤污染防治行動深入開展,主要污染物排放總量和單位國內生產總值二氧化碳排放量進一步下降。堅定不移推進禁止洋垃圾入境,全國固體廢物進口總量比上年減少46.5%。加快推進垃圾分類處理。初步劃定京津冀等15個省份生態保護紅線,山西等16個省份基本形成劃定方案。深化生態環境保護綜合行政執法改革的指導意見印發實施。重大生態保護修復工程有序推進。實施退耕還林還草1238萬畝,實施草原圍欄、退化草原改良等退牧還草工程3700多萬畝。加強濱海濕地保護、嚴格管控圍填海。市場化、多元化生態保護補償機制建設積極推進,創新和完善促進綠色發展價格機制的意見出台實施。北方地區冬季清潔取暖工作穩妥推進,天然氣產供儲銷體系建設取得積極進展。重點地區煤炭消費減量替代持續推進,用能權交易試點啟動實施,提前兩年完成燃煤電廠超低排放和節能改造總量目標任務,清潔能源消納長效機制建設和運行調節加強,棄電量和棄電率實現“雙降”,單位國內生產總值能耗下降3.1%。全國碳排放權交易市場建設穩步推進。推動聯合國氣候變化大會取得積極成果,為《巴黎協定》實施細則的通過發揮重要作用。
(四)全面實施創新驅動發展戰略,創新創業活力持續釋放。強化創新第一動力作用,科技體制改革取得實質性突破,國家創新體系效能大幅提升,高技術產業和戰略性新興產業實現較快發展,“網際網路+”行動深入推進,新動能培育取得積極進展,創新創業水平進一步提高,創新型國家建設邁出新步伐。
一是科技實力和創新能力不斷提升。全國研究與試驗發展經費投入強度達到2.18%,科技進步貢獻率預計提高到58.5%。基礎研究進一步加強,首次在半導體量子點體系中實現三量子比特邏輯門,首次發現鐵基超導體中的馬約拉納束縛態,首次人工創建單條染色體真核細胞。一批重大科技成果湧現,嫦娥四號探測器成功著陸月球背面,第二艘航母出海試航,國產大型水陸兩棲飛機水上首飛,北斗導航系統面向全球開啟服務,5G技術系統設備達到預商用水平。重大科技、民用空間、信息等領域基礎設施建設提質提速,科研管理機制和評價激勵制度不斷完善。全面創新改革試驗169項先行先試改革舉措已完成123項,第二批共23項改革舉措正在複製推廣。北京、上海全球影響力科技創新中心建設加速推進,粵港澳大灣區國際科技創新中心建設方案印發實施,北京懷柔、上海張江、安徽合肥3個綜合性國家科學中心建設進展順利,海南省創新驅動發展戰略實施方案出台實施。國家級新區、開發區和20個國家自主創新示範區、168個國家高新區的引領作用增強,高速列車、新能源汽車等國家技術創新中心建設深入推進。國家產業創新中心工作指引出台實施,先進計算、先進存儲、生物育種等3個國家產業創新中心加快建設。企業技術創新主體地位不斷提高,新認定111家國家企業技術中心。
![(圖表)[兩會受權發布]關於2018年國民經濟和社會發展計畫執行情況與2019年國民經濟和社會發展計畫草案的報告(圖5)](/img/8/1bd/nBnau4WMyIjM5EzM5ADOyUTNx8FNwUDN4ADMxITMvcTMvMDMtkTMwIzLt92YuQXZuFWdo5Wa45yd3d3LvoDc0RHa.jpg)
圖表:關於2018年國民經濟和社會發展計畫執行情況與2019年國民經濟和社會發展計畫草案的報告 新華社發
二是大眾創業萬眾創新縱深推進。推動創新創業高質量發展打造“雙創”升級版的意見出台實施,製造業“雙創”平台培育三年行動計畫深入推進,確定150個製造業“雙創”平台試點示範項目。6500多家眾創空間服務創業團隊40萬家,創業就業人數超過140萬人。1824家星創天地培訓農村創業人才4.9萬人次,孵化企業2.3萬家。加強“雙創”示範基地建設和小微企業創業創新示範基地建設,建立完善國家創新創業政策信息服務網,成功舉辦2018年全國“雙創”活動周和“創響中國”系列活動。國家新興產業創業投資引導基金有效運轉,新投資企業超過1200家。全年新登記註冊企業增長10.3%,平均每天新設1.84萬戶。
![(圖表)[兩會受權發布]關於2018年國民經濟和社會發展計畫執行情況與2019年國民經濟和社會發展計畫草案的報告(圖6)](/img/b/843/nBnau4WM0IDOzgzM5ADOyUTNx8FNwUDN4ADMxITMvcTMvMDMtkTMwIzLt92YuQXZuFWdo5Wa45yd3d3LvoDc0RHa.jpg)
圖表:關於2018年國民經濟和社會發展計畫執行情況與2019年國民經濟和社會發展計畫草案的報告 新華社發
三是新興產業蓬勃發展。全面落實“十三五”國家戰略性新興產業發展規劃,推動戰略性產業集群發展,“網際網路+”、新一代信息基礎設施、人工智慧創新發展、生物產業倍增、民用空間基礎設施等重大工程加速推進。規模以上高技術製造業增加值增長11.7%,快於全部規模以上工業增速。電子商務法正式公布,引導和規範數字經濟、共享經濟等新業態健康發展的政策檔案陸續出台,對新業態新模式的包容審慎監管進一步完善,智慧型零售、產能共享等新熱點持續湧現,全年實物商品網上零售額增長25.4%,占社會消費品零售總額比例達18.4%,比上年提高3.4個百分點。京津冀、貴州等8個國家大數據綜合試驗區加快建設。
四是軍民融合發展戰略紮實推進。國家軍民融合創新示範區啟動建設。科技軍民融合重點專項與軍民科技協同創新平台啟動,軍民融合重大示範項目建設進展順利。國家軍民融合信息化平台建設有力推進。國家國防科技工業軍民融合產業投資基金、國家級軍民融合發展產業投資基金啟動運行。支持符合條件的軍民融合企業發行企業債券,拓寬軍民融合投融資渠道。第三屆中國軍民兩用技術創新套用大賽和第四屆軍民融合高技術裝備成果展成功舉辦。
(五)深化改革擴大開放,經濟社會發展動力進一步激發。按照深化黨和國家機構改革方案,國務院機構改革有序推進。深入開展紀念改革開放40周年系列慶祝活動,推動一系列重大改革開放舉措落地。
一是營商環境持續最佳化。“放管服”改革深入推進。全面實施全國統一的市場準入負面清單制度,市場準入負面清單(2018年版)發布,清單以外的行業、領域、業務等各類市場主體皆可依法平等進入。取消汽車投資項目核准等一批行政許可事項,大幅壓縮企業開辦時間,副省級以上城市和省會城市企業開辦時間壓縮至8.5個工作日以內。“證照分離”改革在全國推開,全面實施全國統一“二十四證合一”改革。工業產品生產許可證制度改革加快推進,產品種類由38類降至24類。在北京等15個城市和浙江省開展工程建設項目審批制度改革試點。世界銀行公布的我國營商環境全球排名由2017年第78位大幅躍升至第46位。在22個城市開展中國營商環境試評價,中國營商環境評價體系初步構建。深入推進“雙隨機、一公開”監管,基本實現市場監管領域日常監管全覆蓋。社會信用體系建設持續推進,電信詐欺、偷逃騙稅等19個重點領域失信問題專項治理深入開展,守信聯合激勵和失信聯合懲戒機制初顯成效。政務服務“一網一門一次”改革啟動實施,建立國務院部門數據共享責任清單,基本建成全國一體化的數據共享交換平台體系,數據共享交換量達360億條次。深入推進審批服務便民化,“減證便民”行動和“民眾辦事百項堵點疏解行動”紮實開展。
二是國資國企改革加快推進。國有企業混合所有制改革積極穩步開展,深化混合所有制改革試點有關政策出台實施,三批50家混合所有制改革試點梯次推進並取得重要階段性成效。改革國有企業工資決定機制的意見、推進國有資本投資、運營公司改革試點的實施意見出台,深化國企改革“1+N”政策體系搭建完成。加強國有企業資產負債約束的指導意見印發實施,國有企業資產負債約束機制初步建立。中國特色現代國有企業制度進一步完善,有效制衡的法人治理結構和靈活高效的市場化經營機制加快建立。
![(圖表)[兩會受權發布]關於2018年國民經濟和社會發展計畫執行情況與2019年國民經濟和社會發展計畫草案的報告(專欄2)](/img/4/d72/nBnau4WM3kDMxMDN5ADOyUTNx8FNwUDN4ADMxITMvcTMvMDMtkTMwIzLt92YuQXZuFWdo5Wa45yd3d3LvoDc0RHa.jpg)
圖表:關於2018年國民經濟和社會發展計畫執行情況與2019年國民經濟和社會發展計畫草案的報告 新華社發
三是支持民營經濟發展力度加大。加強產權和智慧財產權保護,建立健全產權保護協調機制,全面清理涉及產權保護的規章規範性檔案,深入開展政府機構失信問題專項治理行動。“網際網路+”智慧財產權保護工作方案出台實施。大力弘揚企業家精神,私營企業暫行條例廢止。著力疏通貨幣政策傳導機制,鼓勵金融機構擴大對實體經濟特別是製造業企業、民營企業、小微企業的信貸投放。設立民營企業債券融資支持工具,以市場化方式幫助企業緩解融資難問題。
四是財稅金融改革穩步推進。中央與地方財政事權和支出責任劃分改革分領域推進,預算績效管理制度不斷完善。增值稅改革進一步深化。修改個人所得稅法及其實施條例,提高基本減除費用標準,設立6項專項附加扣除,稅率結構進一步調整最佳化。環境保護稅順利開徵。完善系統重要性金融機構監管、加強非金融企業投資金融機構監管、完善國有金融資本管理等政策檔案出台實施。有序推動民營銀行發展,17家民營銀行獲批開業。
![(圖表)[兩會受權發布]關於2018年國民經濟和社會發展計畫執行情況與2019年國民經濟和社會發展計畫草案的報告(專欄3)](/img/d/d63/nBnau4WMxITM3EzN5ADOyUTNx8FNwUDN4ADMxITMvcTMvMDMtkTMwIzLt92YuQXZuFWdo5Wa45yd3d3LvoDc0RHa.jpg)
圖表:關於2018年國民經濟和社會發展計畫執行情況與2019年國民經濟和社會發展計畫草案的報告 新華社發
五是共建“一帶一路”取得新進展。推進“一帶一路”建設工作5周年座談會召開,為推動“一帶一路”建設走深走實明確了方向。圍繞重點方向重點國別,鞏固共建意願、推動規劃對接,已累計同150多個國家和國際組織簽署171份政府間合作檔案。國際產能合作穩步推進,境外經貿合作區產業集聚效應增強,與法國、日本、新加坡等10多個國家簽署第三方市場合作檔案,中老、中泰鐵路和中阿(聯酋)“一帶一路”產能合作園區等重點項目取得實質性進展,雅萬高鐵全面開工,瓜達爾港等重點港口項目進展順利,中歐班列提質增效工作取得重要進展,累計開行超過1.3萬列,回程率提高近20個百分點。“一帶一路”沿線國家航空互聯互通水平顯著提高,新開航線106條。“一帶一路”國際科學組織聯盟成立,推動與東協、南亞、阿拉伯國家、中亞、中東歐5個區域共建技術轉移平台,推動與菲律賓、印尼等8個國家共建科技園區。中非合作論壇北京峰會取得圓滿成功和豐碩成果。數字絲綢之路建設穩步推進,已與16個國家簽署合作諒解備忘錄,“絲路電商”全球布局步伐加快,與17個國家簽署合作協定。
![(圖表)[兩會受權發布]關於2018年國民經濟和社會發展計畫執行情況與2019年國民經濟和社會發展計畫草案的報告(專欄4)](/img/3/1b0/nBnau4WM5cDNxUzN5ADOyUTNx8FNwUDN4ADMxITMvcTMvMDMtkTMwIzLt92YuQXZuFWdo5Wa45yd3d3LvoDc0RHa.jpg)
圖表:關於2018年國民經濟和社會發展計畫執行情況與2019年國民經濟和社會發展計畫草案的報告 新華社發
六是貿易強國建設紮實推進。首屆中國國際進口博覽會成功舉辦,向全世界宣示了我國主動開放市場、推動經濟全球化的決心。區域全面經濟夥伴關係協定談判加速推進,與新加坡簽署自貿協定升級版,與模里西斯完成自貿協定談判,累計已與25個國家和地區達成17個自貿協定,多雙邊經貿合作進一步深化。出台53項措施支持自貿試驗區深化改革創新,在全國範圍內複製推廣30項自貿試驗區改革試點經驗。海南全島自貿試驗區啟動建設,探索建設中國特色自由貿易港。新設一批跨境電子商務綜合試驗區,完善跨境電商零售進口監管和稅收政策,擴大市場採購貿易試點範圍,跨境電子商務、市場採購貿易等新業態新模式蓬勃發展。關稅總水平由9.8%下調至7.5%,積極擴大進口促進對外貿易平衡發展。多元化市場不斷拓展,全年貨物貿易進出口總額達30.51萬億元,增長9.7%。
![(圖表)[兩會受權發布]關於2018年國民經濟和社會發展計畫執行情況與2019年國民經濟和社會發展計畫草案的報告(圖7)](/img/c/ed2/nBnau4WM1QTO4AjMwEDOyUTNx8FNwUDN4ADMxITMvcTMvMDMtkTMwIzLt92YuQXZuFWdo5Wa45yd3d3LvoDc0RHa.jpg)
圖表:關於2018年國民經濟和社會發展計畫執行情況與2019年國民經濟和社會發展計畫草案的報告 新華社發
七是利用外資環境不斷最佳化。全面放寬市場準入,2018年版全國和自貿試驗區兩個外資準入負面清單發布,特別管理措施分別壓減至48條、45條,金融領域對外開放穩步推進。在全國推行外資企業設立商務備案與工商登記“一口辦理”,積極推進在產業政策、科技政策、政府採購、資質許可、標準制定等方面平等對待內外資企業,開發區改革和創新發展不斷深化,外商投資環境持續最佳化。全年外商直接投資達1350億美元,增長3%。
八是對外投資平穩有序發展。企業境外投資管理辦法、對外投資備案(核准)報告暫行辦法正式施行,全口徑、全過程管理不斷完善,對外投資行業結構進一步最佳化,主要流向租賃和商務服務業、製造業等。發布企業境外經營合規管理指引,企業合規意識有所增強。引導對外投融資基金健康發展,企業“走出去”融資渠道進一步拓寬。全年非金融類境外直接投資達到1205億美元。
(六)大力實施鄉村振興戰略,農業農村發展新動能加快培育。鄉村振興戰略規劃(2018-2022年)出台實施,28個省級鄉村振興戰略規劃已印發,其他省(區、市)已基本完成規劃編制工作,多規合一的村莊規劃編制部署推進,鄉村振興的制度框架和政策體系逐步建立,鄉村振興階段性重點工作全面展開。
一是農業基礎進一步夯實。糧食總產量保持在1.3萬億斤以上。新增高效節水灌溉面積2158萬畝,新增高標準農田8000多萬畝,完成9億多畝糧食生產功能區和重要農產品生產保護區劃定任務。深入實施現代化種業提升工程,高標準建設國家南繁科研育種基地,加快推動糧油、蔬菜、水果等農作物種子種苗基地建設。172項重大水利工程累計開工133項,在建投資規模超過1萬億元。全年完成營造林2.34億畝。開展“農業質量年”行動,加快推進質量興農、綠色興農、品牌強農,主要農產品質量安全監測合格率保持在97%以上,化肥、農藥使用量均下降。
二是農村一二三產業融合發展取得積極進展。認定農村產業融合發展示範園100家,啟動創建現代農業產業園62個、農業產業強鎮254個。深入實施主要農作物生產全程機械化推進行動。大力發展智慧農業,農業生產、經營、管理、服務數位化水平進一步提升。農村新產業新業態加快培育。
三是農業農村改革穩步推進。完善稻穀、小麥最低收購價政策制度。健全玉米和大豆市場化收購加補貼機制。農村土地徵收、集體經營性建設用地入市、宅基地制度改革試點工作有序推進。宅基地和農房確權登記發證加快實施,土地承包權確權登記頒證工作基本完成,承包地已確權面積14.8億畝,超過二輪家庭承包地(賬面)面積。建立健全進城落戶農民土地承包權、宅基地使用權、集體收益分配權維護和自願有償退出機制,在3個省、50個地市、150個縣啟動第三批農村集體產權制度改革試點。全國已有超過15萬個農村集體組織完成改革,共確認集體成員2億多人。集體林權制度改革進一步深化。
四是美麗宜居鄉村建設步伐加快。農村人居環境整治三年行動全面啟動。農村突出環境問題綜合治理試點示範和農村生活污水治理示範有序開展。農村生活垃圾治理覆蓋面進一步擴大,廁所革命積極推進。農村飲水安全鞏固提升工程加快實施,農村自來水普及率進一步提升。農村公路建設加快推進。農村機井通電、小城鎮中心村農網改造升級、貧困村通動力電等順利完成。開展電信普遍服務試點、“寬頻鄉村”、“百兆鄉村”示範工程,新一代信息基礎設施建設工程加快推進。農村基層綜合性文化服務中心建設有序推進。
(七)統籌推動區域協調發展,空間發展格局更趨最佳化。發揮各地區比較優勢,努力縮小區域發展差距,大力推進新型城鎮化建設,區域發展的協同性、聯動性、整體性進一步增強。
一是進一步促進區域協調發展。建立更加有效的區域協調發展新機制的意見出台實施。推動西部地區進一步開發開放,新開工交通、能源等重點工程28項,總投資4825億元。東北地區營商環境建設、民營經濟發展、與東部對口合作等取得新突破,老工業城市和資源型地區轉型穩步推進,城區老工業區、獨立工礦區改造搬遷和採煤沉陷區綜合治理持續實施。先進制造業在中部地區合理布局提速,漢江、淮河生態經濟帶發展規劃以及湘南湘西承接產業轉移示範區總體方案出台實施。東部地區新動能加快培育壯大,組織開展山東新舊動能轉換綜合試驗區建設。革命老區、民族地區、邊疆地區、貧困地區加快發展,交通、水利、能源、通信、物流等重大基礎設施建設紮實推進,對口支援深入開展,支持新疆、西藏和四省藏區經濟社會發展政策措施進一步完善。海洋經濟發展示範區啟動建設,海洋強國建設加快推進。國家級新區、臨空經濟示範區、綜合配套改革試驗區等功能平台的示範引領作用不斷增強。沿邊重點開發開放試驗區建設穩步推進,形成了一批可複製可推廣經驗。
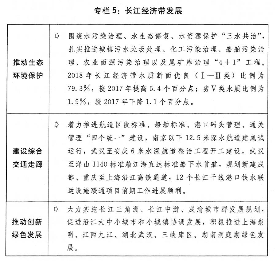
二是重大區域發展戰略有力推進。以疏解北京非首都功能為“牛鼻子”,推動京津冀協同發展取得明顯進展,河北雄安新區規劃綱要、支持河北雄安新區全面深化改革和擴大開放的指導意見、河北雄安新區總體規劃(2018-2035年)出台實施,北京城市副中心規劃建設提速,京雄城際鐵路開工建設,北京大興國際機場建設和運營籌備工作全面推進。長江經濟帶共抓大保護格局進一步鞏固,國土空間規劃編制工作啟動,“三水共治”、河湖清“四亂”專項行動紮實推進,1361座非法碼頭專項整治全面完成,長江幹流斷面水質優良比例明顯提高。綜合立體交通走廊建設加快推進,沿江高鐵規劃建設、省際待貫通路段建設提速、長江深水航道建設及幹線港口鐵水聯運取得積極進展。粵港澳大灣區發展規劃綱要發布實施,重點項目建設全面啟動,港珠澳大橋正式開通運營,一系列便利港澳居民在內地發展的政策舉措落地見效。支持海南全面深化改革開放的指導意見出台實施。長江三角洲區域一體化發展規劃綱要啟動編制。
![(圖表)[兩會受權發布]關於2018年國民經濟和社會發展計畫執行情況與2019年國民經濟和社會發展計畫草案的報告(專欄5)](/img/2/10a/nBnau4WM3kjM0MjMwEDOyUTNx8FNwUDN4ADMxITMvcTMvMDMtkTMwIzLt92YuQXZuFWdo5Wa45yd3d3LvoDc0RHa.jpg)
圖表:關於2018年國民經濟和社會發展計畫執行情況與2019年國民經濟和社會發展計畫草案的報告 新華社發
三是新型城鎮化質量有效提升。農業轉移人口進城落戶更加便捷,大中城市落戶政策持續放寬,居住證制度全覆蓋目標基本實現,全國常住人口城鎮化率達59.58%,戶籍人口城鎮化率達43.37%,比上年末分別提高1.06個百分點和1.02個百分點。一批跨省(區、市)城市群規劃出台實施,各地城市群建設全面推進,現代化都市圈加快培育發展。
![(圖表)[兩會受權發布]關於2018年國民經濟和社會發展計畫執行情況與2019年國民經濟和社會發展計畫草案的報告(圖8)](/img/b/93d/nBnau4WMxQDO2UjMwEDOyUTNx8FNwUDN4ADMxITMvcTMvMDMtkTMwIzLt92YuQXZuFWdo5Wa45yd3d3LvoDc0RHa.jpg)
圖表:關於2018年國民經濟和社會發展計畫執行情況與2019年國民經濟和社會發展計畫草案的報告 新華社發
(八)著力保障和改善民生,發展成果更多更公平惠及人民民眾。堅持以人民為中心的發展思想,緊緊圍繞人民民眾普遍關心的突出問題,推動一大批惠民舉措落細落實。
一是穩定就業有序推進。做好當前和今後一個時期促進就業工作的若干意見、推行終身職業技能培訓制度的意見出台實施。公共就業創業服務持續加強,援企穩崗力度加大,支持農民工等人員返鄉創業試點工作持續推進。高校畢業生就業創業促進計畫等深入實施。制定出台推進全方位公共就業服務指導意見,“網際網路+公共就業服務”全面推進。人力資源市場暫行條例發布實施,人力資源市場體系逐步健全。
二是社會保障制度日益完善。企業職工基本養老保險基金中央調劑制度正式實施,城鄉居民基本養老保險待遇確定和基礎養老金正常調整機制建立。統一社保費徵收管理機構工作穩步推進,社保費徵收管理制度進一步規範。整合城鄉居民基本醫療保險制度持續推進。養老保險覆蓋人數已超過9.42億人,基本醫療保險覆蓋人數已超過13.44億人。國家跨省異地就醫結算平台進一步完善,跨省定點醫療機構實現縣級行政區全覆蓋,外出農民工、外來就業創業人員全部納入覆蓋範圍,異地就醫直接結算累計達152.6萬人次。生育保險與職工醫保合併實施試點穩步推進。失業保險“保生活、防失業、促就業”功能不斷完善。農民工參加工傷保險政策進一步健全。低保制度不斷完善,城鄉低保實現全覆蓋且保障水平持續提高。退役士兵就業安置進一步加強,帶病回鄉退伍軍人、參戰參試退役人員等優撫對象生活補助標準提高。社會福利服務體系建設加強,社會救助綜合改革試點有序開展。城鎮保障性安居工程建設紮實推進,城鎮棚戶區住房改造開工達626萬套,公租房新增分配100萬套,大中城市住房租賃市場加快培育。農村危房改造190萬戶。
三是基本公共服務標準體系加快構建。建立健全基本公共服務標準體系的指導意見出台實施,基本公共服務省級清單實現全覆蓋。教育現代化推進、全民健康保障、文化旅遊提升、公共體育普及、社會服務兜底五大公共服務工程大力推進。九年義務教育鞏固率達94.2%,高中階段教育毛入學率達88.8%,財政性教育經費支出占國內生產總值比例繼續超過4%。“網際網路+醫療健康”快速發展,公立醫院綜合改革繼續深化,國家基本藥物制度進一步完善,藥品集中採購和使用試點穩妥推進,境外上市新藥審評審批加快,進口抗癌藥全部實現零關稅,17種抗癌藥大幅降價並納入醫保報銷目錄,疫苗藥品安全問題加快解決。每千人口醫療衛生機構床位數預計達6.05張。加強文物保護利用改革的若干意見印發實施,各類遺產資源保護狀態得到有效改善。大運河文化保護傳承利用規劃綱要編制完成。公共文化設施免費開放工作持續開展,百萬公里健身步道工程實施方案出台,新增體育場地8.2萬個。社會兜底保障加強,困難殘疾人生活補貼制度惠及940萬人,1164萬重度殘疾人享受護理補貼。孤兒保障制度惠及39.8萬孤兒,為全國殘疾孤兒實施醫療康復。持續開展孕期優生優育服務,婦女關愛服務體系不斷健全。公共法律服務體系繼續完善。全年出生人口1523萬人,年末總人口達13.95億人,人口自然增長率為3.81‰。
![(圖表)[兩會受權發布]關於2018年國民經濟和社會發展計畫執行情況與2019年國民經濟和社會發展計畫草案的報告(專欄6)](/img/6/e96/nBnau4WMxEDN1QDMxEDOyUTNx8FNwUDN4ADMxITMvcTMvMDMtkTMwIzLt92YuQXZuFWdo5Wa45yd3d3LvoDc0RHa.jpg)
圖表:關於2018年國民經濟和社會發展計畫執行情況與2019年國民經濟和社會發展計畫草案的報告 新華社發
總的來看,2018年經濟社會發展主要目標任務較好完成,三大攻堅戰開局良好,供給側結構性改革深入推進,改革開放力度加大,人民生活持續改善,保持了經濟平穩健康發展和社會大局穩定,朝著實現全面建成小康社會的目標邁出了新的步伐。在極為錯綜複雜的國內外形勢下,我國經濟社會發展取得這樣的成績來之不易,需要倍加珍惜。這是以習近平同志為核心的黨中央舉旗定向、謀篇布局、堅強領導的結果,是習近平新時代中國特色社會主義思想全面引領、科學指導、成功實踐的結果,是全黨全國各族人民團結一心、砥礪前行、真抓實幹的結果。
從2018年經濟社會發展情況看,經濟成長、就業、價格總水平、國際收支平衡等主要指標保持在合理區間,創新驅動、資源節約、生態保護、社會保障等反映高質量發展的指標進一步改善,19個約束性指標中,18個指標完成全年目標,萬元國內生產總值用水量下降指標完成情況與全年目標存在差距。該指標2018年計畫目標為下降5.2%,初步統計數為下降5.1%,低於計畫目標0.1個百分點。主要原因是,2018年全國降水量下降使得地表水資源總量減少約800億立方米,部分地區受乾旱影響,農業從河流抽取的灌溉用水量增加;南水北調工程向華北地區進行生態補水,全國生態用水量較2017年有較大增加,綜合因素使得萬元國內生產總值用水量降幅低於全年目標0.1個百分點。
46個預期性指標中,44個指標運行情況符合或好於年度預期目標,但社會融資規模存量增長率和城鎮居民人均可支配收入指標實際運行值與預期值存在一定差距。關於社會融資規模存量增長率,該指標2018年預期目標為“與2017年實際增速基本持平”,2017年末社會融資規模存量增長13.4%,2018年末實際增長9.8%,與預期目標存在一定差距。為了給供給側結構性改革營造適宜的貨幣金融環境,在對實體經濟提供穩定融資支持的同時,主動採取了規範地方政府隱性債務以及合理控制投向房地產、環評不達標企業、產能過剩等領域的資金和抑制資金脫實向虛、減少資金空轉等措施,社會融資規模存量增長率雖低於預期目標,但與名義GDP增長基本匹配。關於城鎮居民人均可支配收入增速,該指標2018年預期目標為“與經濟成長基本同步”,2018年GDP增長6.6%,城鎮居民人均可支配收入實際增長5.6%,與預期目標存在一定差距。主要是受經濟下行壓力加大、實體經濟特別是小微企業困難增多、部分行業企業利潤有所下滑等影響,工資性收入等增長放緩,使得全國城鎮居民人均可支配收入增速低於預期目標。
同時,我們也清醒認識到,經濟運行總體平穩、穩中有進,但穩中有變、變中有憂。從國際形勢看,世界大變局加速深刻演變,全球動盪源和風險點增多,我國外部環境複雜嚴峻。世界經濟雖有望延續復甦態勢,但保護主義、單邊主義加劇,主要發達經濟體貨幣政策調整的外溢效應持續顯現,部分新興經濟體面臨的風險增多,國際大宗商品價格波動加劇,地緣政治風險累積發酵,全球經濟貿易增速趨緩。從國內形勢看,一是經濟面臨下行壓力。內需增長放緩,基礎設施、製造業、房地產開發等領域投資保持平穩增長的難度加大。受居民增收困難較多、汽車等傳統消費放緩等因素影響,消費穩定增長面臨挑戰。二是農業農村基礎仍然薄弱。農業科技水平仍待提升,農村基本公共服務供給和基礎設施建設仍然滯後,農民增收渠道有待拓寬。三是實體經濟面臨困難增多。民營企業特別是小微企業融資難融資貴問題尚未有效解決,存在對民營企業惜貸壓貸甚至直接抽貸斷貸的現象,能源、原材料、人工、用地等成本較高,企業盈利空間受到擠壓。營商環境有待進一步最佳化,公平競爭的市場機制尚不完善,產權和智慧財產權保護仍不充分,親清新型政商關係仍不健全。四是高質量發展的短板制約仍待突破。重大原創性科技成果不多,一些關鍵核心技術受制於人,科技成果轉化效率不高。產業結構還需進一步最佳化,發展新動能仍然不足。部分地區能源資源約束趨緊,生態環境問題依然突出。五是區域分化態勢仍在持續。中西部一些地區結構調整難度較大,一些地區要素吸引力較弱,人才等優質要素資源外流比較嚴重,發展困難可能會增加。六是重點領域風險壓力較大。外部環境不確定性可能通過貿易、跨境資本流動、大宗商品市場等渠道,加大我國輸入性風險,國內股市、債市、匯市、網際網路金融和房地產的風險隱患不容忽視。七是社會民生領域還存在不少問題挑戰。部分省份就業結構性矛盾顯現,居民持續增收制約因素增多,教育、醫療、養老等公共服務供給不足,人口老齡化程度不斷加深。同時,我們在工作中還存在一些不足,有的政策制定的前瞻性、針對性、有效性還不夠,沒有充分考慮企業的適應程度問題;有的政策部門間統籌協調有待加強,有的改革舉措和政策落實效果不彰,有的專項規劃和項目建設需要及時啟動;有的地方在政策執行過程中存在簡單化、“一刀切”的問題。
對上述問題,我們將高度重視,既要增強憂患意識、堅持底線思維,抓住主要矛盾,有針對性地加以解決,有效防範各類風險連鎖聯動、疊加傳導;又要緊扣社會主要矛盾的變化,全面用好我國發展的重要戰略機遇期,保持戰略定力、堅定必勝信心,化挑戰為機遇、變壓力為動力,加快推動經濟高質量發展。
二、2019年經濟社會發展總體要求、主要目標和政策取向
2019年是新中國成立70周年,是全面建成小康社會、實現第一個百年奮鬥目標的關鍵之年,做好經濟社會發展工作至關重要。
(一)總體要求。
2019年,要在以習近平同志為核心的黨中央堅強領導下,以習近平新時代中國特色社會主義思想為指導,全面貫徹黨的十九大和十九屆二中、三中全會精神,統籌推進“五位一體”總體布局,協調推進“四個全面”戰略布局,堅持穩中求進工作總基調,堅持新發展理念,堅持推動高質量發展,堅持以供給側結構性改革為主線,堅持深化市場化改革、擴大高水平開放,加快建設現代化經濟體系,繼續打好三大攻堅戰,著力激發微觀主體活力,創新和完善巨觀調控,統籌推進穩增長、促改革、調結構、惠民生、防風險、保穩定工作,保持經濟運行在合理區間,進一步穩就業、穩金融、穩外貿、穩外資、穩投資、穩預期,提振市場信心,增強人民民眾獲得感、幸福感、安全感,保持經濟持續健康發展和社會大局穩定,為全面建成小康社會收官打下決定性基礎,以優異成績慶祝中華人民共和國成立70周年。
在具體工作中,必須牢牢把握中央經濟工作會議精神,深刻把握重要戰略機遇新內涵,切實做到“五個堅定不移”。一是堅定不移以供給側結構性改革為主線。更多採取改革的辦法,更多運用市場化、法治化手段,在“鞏固、增強、提升、暢通”八個字上下功夫,著力提高供給體系質量。二是堅定不移推動高質量發展。有效發揮高質量發展指標體系的導向作用,加快建設現代化經濟體系,加大實施創新驅動發展戰略力度,深入推進軍民融合發展,扎紮實實抓好政策落實,久久為功增強發展韌性。三是堅定不移促進形成強大國內市場。緊扣社會主要矛盾變化,通過紮實推進高質量發展、深化供給側結構性改革,不斷釋放和滿足國內市場需求,促進提升中長期發展潛力,推動經濟持續健康發展。四是堅定不移打好三大攻堅戰。著眼全面建成小康社會全局目標,堅持底線思維,抓住主要矛盾,精準施策,攻堅克難,確保如期完成任務,切實增強民眾獲得感。五是堅定不移深化市場化改革擴大高水平開放。制定出台實施一批既利當前、更利長遠的改革開放舉措,大力增強市場主體活力,充分調動社會各方面積極性、主動性、創造性。
同時,著力把握好三個關係。一是統籌好國內與國際的關係,既重視應對外部變化,更注重立足國內發展,敢於應對挑戰,善於化危為機,著力辦好自己的事,穩妥有序解決好國內長期積累的體制性結構性矛盾;二是平衡好穩增長與防風險的關係,在穩定經濟成長、推動高質量發展中應對挑戰、化解風險,繼續保持巨觀政策的連續性穩定性,把握好防風險的節奏和力度,避免形成不利於穩預期、穩增長、調結構的疊加效應,確保經濟運行在合理區間;三是處理好政府與市場的關係,更多運用改革創新的辦法發揮市場在資源配置中的決定性作用,更好發揮政府作用,增強巨觀政策的穩定性、有效性,進一步激發微觀主體活力、增強內生動力。
(二)主要預期目標。
按照上述總體要求和工作思路,綜合考慮需要和可能,提出2019年經濟社會發展主要預期目標:
——經濟成長保持在合理區間。國內生產總值增長預期目標為6%-6.5%。主要考慮:一是充分估計經濟運行中的不穩定不確定因素,按照實事求是的原則,適當調整經濟成長預期目標。同時,考慮到經濟增速的季節波動,採用區間式預期目標增加彈性。二是保持合理的經濟成長速度,目的是滿足新增就業的需要,並為推動高質量發展、深化供給側結構性改革、打好三大攻堅戰提供必要的巨觀環境,有利於穩定市場預期。三是這一預期目標與當前我國經濟成長潛力相符,與今年一、二、三次產業增長預期目標相匹配,三次產業穩定增長可以為經濟保持中高速增長提供有力支撐。
——經濟發展質量和效益不斷提升。著力鞏固“三去一降一補”成果,巨觀槓桿率基本穩定,財政金融風險有效防控;全員勞動生產率增長6.3%,科技進步貢獻率達到59.2%,研究與試驗發展經費投入強度達到2.2%;全國常住人口城鎮化率達到60.6%,戶籍人口城鎮化率達到44.4%;生態環境進一步改善,細顆粒物(PM2.5)未達標地級及以上城市濃度下降2%,單位國內生產總值能耗降低3%左右,單位國內生產總值二氧化碳排放量下降3.6%左右,主要污染物排放量繼續下降;城鄉居民收入增長與經濟成長基本同步,社會保障覆蓋面進一步擴大,教育、衛生、文化、養老等基本公共服務均等化水平進一步提高。更加重視這些反映質量、效益和結構的指標,主要考慮是堅持新發展理念,堅持以人民為中心的發展思想,按照質量第一、效益優先的原則,更好體現高質量發展在供給、需求、投入產出、分配、巨觀經濟循環等方面的特徵,不斷提高人民民眾的獲得感和幸福感。
——就業形勢總體穩定。城鎮新增就業預期目標為1100萬人以上;全國城鎮調查失業率和城鎮登記失業率預期目標分別為5.5%左右和4.5%以內。關於城鎮新增就業總量:既包含了2019年新成長勞動力在城鎮的就業需求,也為去產能職工安置、失業人員再就業、農村勞動力轉移就業留有一定空間。從經濟基本面和經濟成長對就業的吸納能力看,6%-6.5%的經濟增速能夠實現新增就業崗位目標。關於失業率:將全國城鎮調查失業率控制在5.5%左右,主要是考慮到進出口國際經濟環境不確定影響和高校畢業生增加等因素,較好體現穩就業的決心以及實施就業優先、強化就業保障的政策導向。從全國城鎮登記失業率看,近年來一直保持在4%左右,按4.5%以內考慮,主要是考慮到數據的季節性波動,適當留有餘地。同時,從全年來看,爭取更好結果,把失業率控制在相對較低水平。
——價格總水平基本穩定。居民消費價格漲幅預期目標為3%左右。主要考慮:從翹尾因素看,2019年居民消費價格中的翹尾因素約為0.7個百分點。從新漲價因素看,受非洲豬瘟疫情等影響,一些食品價格可能上漲;服務價格可能保持漲勢,進口大宗商品價格上行的可能性依然存在。
——國際收支保持基本平衡。進出口穩中提質。主要考慮:從必要性看,在風險挑戰增多情況下,保持國際收支基本平衡和合理規模外匯儲備,有利於穩定經濟金融和市場預期。從可行性看,2019年全球經濟貿易增長態勢仍有望延續,我國將舉辦第二屆“一帶一路”國際合作高峰論壇和第二屆中國國際進口博覽會,都有利於進出口穩定增長。同時,考慮到單邊主義、貿易保護主義對我國進出口的影響,特別是中美經貿摩擦的不確定性因素,要在穩定外貿基本盤的前提下,促進貿易結構最佳化、質量提升。
(三)主要政策取向。
巨觀政策要強化逆周期調節,繼續實施積極的財政政策和穩健的貨幣政策,適時預調微調。結構性政策要強化體制機制建設,堅持向改革要動力,深化國資國企、財稅金融、土地、市場準入、社會管理等領域改革。社會政策要強化兜底保障功能,實施就業優先政策,確保民眾基本生活底線,寓管理於服務之中。
——積極的財政政策要加力提效。2019年財政赤字率擬按2.8%安排,比上年預算高0.2個百分點;財政赤字2.76萬億元,比上年預算增加3800億元;同時,較大幅度增加地方政府專項債券規模。實施更大規模的減稅降費,深化增值稅改革、實質性降低增值稅稅率,全面實施修改後的個人所得稅法及其實施條例,明顯降低企業社保繳費負擔。調整最佳化財政支出結構,一般性支出壓減5%以上、“三公”經費再壓減3%左右,切實保障重點支出,發揮好財政資金精準補短板和民生兜底作用,增加對脫貧攻堅、“三農”、結構調整、科技創新、生態環保、民生等領域投入。更好發揮轉移支付作用,繼續較大幅度增加中央對地方轉移支付,改革完善縣級基本財力保障機制,增強困難地區和基層政府保基本民生能力。
——穩健的貨幣政策要鬆緊適度。廣義貨幣(M2)和社會融資規模增速與國內生產總值名義增速相匹配,與2018年實際增速基本持平,以更好滿足經濟運行保持在合理區間的需要。靈活運用多種貨幣政策工具組合,保持流動性合理充裕和市場利率水平合理穩定。改善貨幣政策傳導機制,加強貨幣政策與金融監管等協調配合,深化利率市場化改革,提高直接融資比重,有效緩解實體經濟特別是製造業企業和小微企業、民營企業融資難融資貴問題。進一步完善匯率形成機制,增強人民幣匯率彈性,加強跨境資本流動監管,保持人民幣匯率在合理均衡水平上的基本穩定。著力保持股市、債市、匯市穩定並及時應對異常波動,防範化解金融風險隱患。
——就業優先政策要全面發力。把穩定和促進就業作為經濟社會發展的優先目標,完善就業促進政策體系,更好發揮大眾創業、萬眾創新對擴大就業的支撐作用。促進就業容量大的服務業和部分勞動密集型產業發展,支持民營企業、中小微企業更好發揮就業主渠道作用,促進高校畢業生、退役軍人、下崗職工、農民工等群體就業,大規模開展職業技能培訓,加大對靈活就業、新就業形態的支持,加強全方位公共就業服務,努力在推動經濟高質量發展中實現更高質量和更充分就業。
——強化政策統籌協調。進一步做好頂層設計,增強政策的連續性、穩定性和協同性,把握好政策出台的時機和力度,發揮國家發展規劃的戰略導向作用,更加注重年度國民經濟和社會發展計畫與“十三五”規劃《綱要》實施的銜接,健全財政、貨幣、產業、區域等經濟政策協調機制,探索建立巨觀經濟政策評估機制,防止出現政策不協調不配套,避免政策效應出現負向疊加、反向對沖等情況。產業政策要堅持普惠化、功能性,加強對最佳化供給結構、提高供給質量的支持。強化競爭政策的基礎性地位,著眼於使市場在資源配置中起決定性作用和更好發揮政府作用,加強公平競爭審查和反壟斷、反不正當競爭執法,規範政府行為,打破行政壟斷和地方保護,最佳化和完善技術、環保、質量、安全等標準,降低市場準入門檻,完善產權制度和市場退出制度,營造公平競爭的制度環境,進一步構建和完善全國統一大市場,鼓勵中小企業加快成長。區域政策要加快落實區域協調發展戰略,因地制宜、分類指導,發揮比較優勢,引導要素有序流動,健全區域合作機制和市場一體化發展機制。加快構建城鄉融合發展體制機制和政策體系。完善農業轉移人口市民化政策體系,推動農民工及隨遷家屬平等享受城鎮基本公共服務,在人口轉移和城鄉建設中激發內需潛力。
三、2019年國民經濟和社會發展計畫的主要任務
2019年,要以習近平新時代中國特色社會主義思想為指導,全面貫徹黨的十九大和十九屆二中、三中全會精神,按照黨中央、國務院決策部署,深入落實中央經濟工作會議精神和《政府工作報告》部署要求,著力做好八方面工作。
(一)著力深化供給側結構性改革。按照“鞏固、增強、提升、暢通”八字方針,鞏固“三去一降一補”成果,增強微觀主體活力,提升產業鏈水平,暢通國民經濟循環,有效緩解企業困難,厚植實體經濟發展根基。
一是推動製造業高質量發展。制定實施大力推動製造業高質量發展的部署方案,培育發展先進制造業集群。繼續推進結構性去產能,健全各方面責任共擔和損失分擔機制,穩步推進企業優勝劣汰,加快處置“殭屍企業”,制定退出實施辦法。將降低企業槓桿率與企業兼併重組、產業整合有機結合,穩妥做好去產能職工分流安置工作。
二是推進先進制造業與現代服務業深度融合。出台實施深化新一代信息技術與製造業融合發展的指導意見,推動工業網際網路創新發展與智慧型製造、電子商務有機結合、互促共進,積極推動傳統製造業加速向數位化、網路化、智慧型化發展,推進制造業物流業融合發展。制定出台服務業高質量發展行動綱要,深入開展服務業綜合改革試點。
三是更大力度降成本。堅持普惠性減稅和結構性減稅相結合,對小微企業、科技型初創企業實施普惠性稅收減免。啟動環境保護、節能節水項目和資源綜合利用企業所得稅優惠目錄修訂工作。清理規範經營服務性收費。發揮好國家融資擔保基金作用,落實好小微企業融資擔保降成本獎補機制。推動公共信用信息、金融信用信息共享,創新基於信用的小微企業、“三農”融資模式。大力推廣集裝化運輸,持續推進多式聯運示範工程,著力打通公鐵水聯運銜接的“最後一公里”,切實降低物流成本。
四是加力支持民營企業發展。堅持“兩個毫不動搖”,鼓勵、支持、引導非公有制經濟繼續發展壯大,大力營造公平競爭的市場環境和法治化制度環境。持續加強產權保護,強化政務誠信建設,開展產權保護領域政務失信專項治理行動,推動各地解決一批企業和民眾反映強烈的產權糾紛問題。建立健全企業家參與涉企政策制定機制,著力構建親清新型政商關係,切實將激發和保護企業家精神各項政策落到實處。出台支持民營企業改革發展的意見。依法保護民營企業權益,有力保護企業家人身安全和財產安全,讓民營企業安心放心。深入開展清理拖欠民營企業、中小企業賬款專項行動,繼續清理規範工程建設領域保證金。發揮各類金融機構優勢,完善民營企業信用評級制度,鼓勵銀行向民營企業發放中長期貸款,推動債券品種創新,擴大優質企業債發行規模,實施好民營企業債券融資支持工具,研究並推動設立民營企業股權融資支持工具,多渠道破解融資難融資貴問題。推進守信激勵創新,探索拓展“信易+”服務項目,實現信用惠民便企。對排斥限制民營企業招投標問題開展專項整治。
五是深化農業供給側結構性改革。毫不放鬆抓好糧食生產,全面落實糧食安全省長責任制,深入推進優質糧食工程,確保糧食播種面積穩定在16.5億畝。全面完成糧食生產功能區和重要農產品生產保護區劃定,加強農田水利建設,新增高標準農田8000萬畝以上。最佳化品種結構,大力發展緊缺和綠色優質農產品生產,推進農業由增產導向轉向提質導向。穩步推進耕地輪作休耕制度試點。實施質量興農戰略規劃,建設質量興農政策、評價、考核和工作體系。持續推進農業綠色發展,推進建設農業綠色發展先行區。加快農業科技改革創新,大力發展現代種業,加強先進適用技術推廣,實施地理標誌農產品保護工程,推進農業全程機械化。加快構建鄉村產業體系,深入推進農村一二三產業融合發展,壯大縣域經濟。創新發展鄉村特色產業和新型服務業,支持特色農產品優勢區、現代農業產業園、農業產業強鎮建設,大力培育發展農業產業化國家重點龍頭企業,積極培育家庭農場、農民合作社等新型農業經營主體,加快培育發展農村新產業新業態。完善稻穀和小麥最低收購價政策,完善玉米和大豆生產者補貼政策,進一步提高大豆補貼標準,多途徑擴大大豆種植面積。擴大政策性農業保險改革試點,創新和加強農村金融服務。毫不鬆懈做好非洲豬瘟防控工作,穩定畜禽產品生產供應。健全化肥、農藥等重要農資儲備制度。加快建立符合國際規則的新型農業支持保護政策體系。
(二)促進形成強大國內市場。堅持辦好自己的事,著眼更好滿足人民日益增長的美好生活需要,大力培育發展國內市場,實現經濟良性循環和供需動態平衡。
一是加快傳統產業改造提升。制定加快傳統產業改造提升促進形成強大國內市場的實施意見,修訂產業結構調整指導目錄。強化創新、土地、人才等要素保障,為製造業企業技術改造和轉型升級提供中長期資金供給。加強重大技術裝備補短板,推動首台(套)裝備示範套用。加強質量和品牌建設,強化標準引領,著力提升產品品質。改造提升重大產業基地,培育發展現代產業集群。組織實施新一輪技術改造升級工程,運用網際網路、大數據、人工智慧等新技術和先進適用綠色工藝、技術、裝備改造傳統產業,促進傳統產業安全、綠色、集聚、高效發展。
二是大力培育新興產業。最佳化新業態新模式的監管體制,深化新興產業政銀企合作,在新一代信息技術、高端裝備、生物技術、新材料等重點領域,優先培育和大力發展一批戰略性新興產業集群。加快建立數字經濟政策體系,制定實施新時期“網際網路+”行動,實施數字經濟、“網際網路+”重大工程,建設人工智慧創新套用先導區,持續推進大數據綜合試驗區建設。加快5G商用步伐和IPv6規模部署,加強人工智慧、工業網際網路、物聯網等新型基礎設施建設和融合套用。研究制定新時期“寬頻中國”戰略,加強新一代信息基礎設施建設。研究制定生物經濟發展戰略綱要和促進生物產業發展的若干政策,深入實施生物產業倍增工程,促進生物技術和信息技術融合發展。加大通用航空產業發展步伐。
三是聚焦關鍵領域促進有效投資。制定基礎設施高質量發展實施方案,推進落實保持基礎設施領域補短板力度有關舉措。安排中央預算內投資5776億元,比上年增加400億元。調整最佳化中央預算內投資結構,重點用於“三農”建設、重大基礎設施建設、創新驅動和結構調整、保障性安居工程、社會事業和社會治理、節能環保與生態建設等方面。加大對在建項目的資金保障,鼓勵地方政府盤活存量財政資金,重點用於在建基礎設施項目,防止出現“半拉子”工程。建立健全吸引民間資本投資重點領域長效機制,引導民營企業參與國家重大戰略和補短板項目建設。鼓勵民間資本採取混合所有制、投標聯合體等多種方式參與PPP項目。加快推動川藏鐵路、沿江高鐵、北煤南運通道體系、跨區輸電通道、西南水電等重大項目的規劃建設,支持京津冀、長江三角洲、粵港澳大灣區、山東半島、北部灣等重點城市群加快推進城際鐵路、市域(郊)鐵路規劃建設,抓好三峽庫區後續工程建設,抓緊推進三峽樞紐水運新通道和葛洲壩航運擴能工程等重大項目前期工作,規劃建設西部陸海新通道,加快建設天然氣管網設施互聯互通“全國一張網”。推進樞紐機場新建、遷建和改擴建工程,有序建設支線機場和通用機場,加快推進北京大興國際機場建設和運營籌備工作,確保9月底前建成投運。大力推進綜合客運樞紐、物流樞紐建設,制定國家物流樞紐網路建設實施方案,支持集疏港鐵路等建設,打通運輸“最後一公里”。
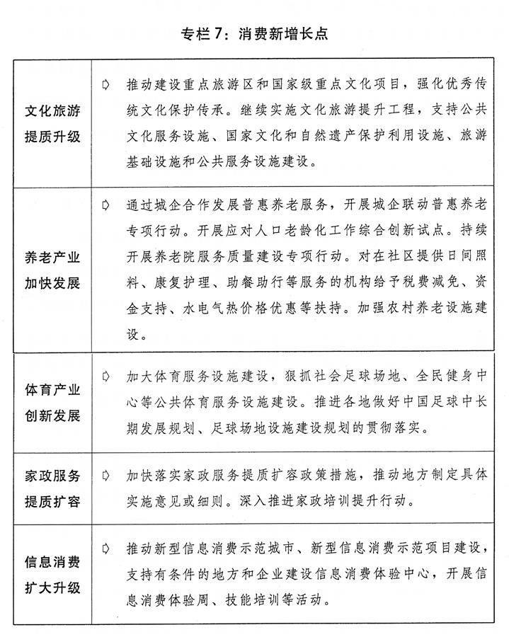
四是積極培育消費惠民新增長點。研究制定居民增收三年行動方案。落實好個人所得稅基本減除費用標準和6個專項附加扣除政策,深入推進城鄉居民增收試點工作,推動實施技能人才、新型職業農民、科研人員等重點群體增收激勵計畫,完善事業單位崗位績效工資制度,進一步增強居民消費能力。制定出台促進汽車、家電等熱點產品消費的措施,暢通城鄉雙向聯動銷售渠道,開展品牌消費、品質消費“雙品網購節”系列活動,挖掘農村網購和鄉村旅遊消費潛力。實施質量強國戰略,推動產品和服務質量提升。開展打擊假冒偽劣三年行動,淨化市場消費環境。深入實施“同線同標同質”工程,加強重要商品質量追溯體系建設,改造提升重點城市步行街,吸引高端商品和服務等境外消費回流。推動各類套用電子產品智慧型化升級,進一步擴大和升級信息消費。創新激勵政策,強化市場監管,擴大綠色消費。加快教育、育幼、養老、家政、醫療、文化、旅遊等服務業發展。豐富文化和旅遊產品及服務供給,創新業態和消費模式。研究制定健康產業發展行動綱要,加大體育消費設施建設力度。落實帶薪年休假制度。出台實施大力發展老年人照護服務的政策措施,開展家政服務標準化試點示範建設,加大家政人員培訓力度。推進海南國際旅遊消費中心、平潭國際旅遊島和橫琴國際休閒旅遊島建設,組織實施“三區三州”等深度貧困地區旅遊基礎設施改造升級行動計畫(2018-2020年)。加強重點旅遊景區快速交通、步行道、停車場等基礎設施和公共服務設施建設,規範主題公園健康發展,支持郵輪、旅居車等消費發展。研究制定促進東北地區寒地冰雪經濟發展的指導意見。實施社會辦醫療機構跨部門聯合審批。
![(圖表)[兩會受權發布]關於2018年國民經濟和社會發展計畫執行情況與2019年國民經濟和社會發展計畫草案的報告(專欄7)](/img/4/ff6/nBnau4WM1QTMygDMxEDOyUTNx8FNwUDN4ADMxITMvcTMvMDMtkTMwIzLt92YuQXZuFWdo5Wa45yd3d3LvoDc0RHa.jpg)
圖表:關於2018年國民經濟和社會發展計畫執行情況與2019年國民經濟和社會發展計畫草案的報告 新華社發
五是切實穩定市場預期。積極主動加強重大政策解讀,創新宣傳手段,及時向各類市場主體精準解讀政策精神。及時妥善化解可能影響預期的重大風險隱患,密切關注輿情走勢,及時回應社會關切,強化重特大突發事件應急處置。做好第四次全國經濟普查數據採集、發布和解讀工作。密切跟蹤分析重要商品市場供需和價格變化,做好市場保供和物價穩定工作,加強產供儲銷運調節,嚴厲打擊囤積居奇、哄抬物價等不法行為。
(三)堅決打好三大攻堅戰。針對突出問題,集中力量、分類推進、精準施策,打好重點戰役,全力攻堅、務求實效。
一是打好防範化解重大風險攻堅戰。堅決貫徹總體國家安全觀,健全維護國家經濟安全的體制機制,強化重大風險監測研判預警,守住不發生系統性風險的底線。堅持結構性去槓桿基本思路,把握好節奏和力度,推動市場化債轉股簽約項目儘快落地,加強國有企業資產負債約束,建立企業債務風險監測、預警體系。加強對股市、債市、匯市資金流動和風險的監管與處置,防範金融市場異常波動和共振。完善資本市場基本制度,加強網際網路金融等領域監管,有序化解影子銀行風險。彌補監管制度短板,儘快出台金融控股公司監管辦法。穩妥處理地方政府債務風險,堅決遏制地方政府隱性債務增量、有序推進存量化解,支持融資平台公司市場化轉型。堅持房子是用來住的、不是用來炒的定位,穩妥實施房地產市場平穩健康發展長效機制方案,落實城市主體責任制,穩地價、穩房價、穩預期,堅決防範化解房地產市場風險。堅持租購併舉,完善住房市場體系和住房保障體系,努力解決城鎮中低收入居民和新市民住房問題。改革住房公積金制度。在人口淨流入的大中城市加快發展住房租賃市場特別是長期租賃市場。
二是打好精準脫貧攻堅戰。紮實推進打贏脫貧攻堅戰三年行動,集中力量支持“三區三州”等深度貧困地區和特殊貧困群體脫貧攻堅,重點解決好實現“兩不愁三保障”面臨的突出問題。深入實施產業、就業、生態、教育、健康、社會保障等扶貧,實施殘疾人脫貧行動。進一步落實脫貧攻堅責任制,完善脫貧攻堅考核監督評估機制。研究建立促進困難民眾穩定脫貧和防範返貧的長效機制,減少和防止貧困人口返貧。對摘帽後的貧困縣通過實施鄉村振興戰略,鞏固脫貧成果、提升發展水平。研究解決收入水平略高於建檔立卡貧困戶的群體缺乏政策支持等新問題。全年再減少農村貧困人口1000萬人以上,基本完成“十三五”易地扶貧搬遷規劃建設任務。
三是打好污染防治攻堅戰。堅守陣地、鞏固成果,不放寬放鬆,更不走回頭路,協同推進經濟高質量發展和生態環境高水平保護。聚焦打贏藍天保衛戰、柴油貨車污染治理、城市黑臭水體治理、長江保護修復、渤海綜合治理、農業農村污染治理、水源地保護等七大戰役,加大工作和投入力度。加強污染防治重大科技攻關。改革創新環境治理方式,制定構建政府為主導、企業為主體、社會組織和公眾共同參與的環境治理體系的意見,落實企業污染防治主體責任和環保責任。深入推進生態環境保護督察,幫助企業制定環境治理解決方案。推進鋼鐵行業超低排放改造,持續穩步推進煤電超低排放和節能改造,促進煤電高效、清潔、高質量發展。最佳化調整貨物運輸結構,提升煤炭、礦石、焦炭等大宗貨物鐵路、水路運輸比例。實施城市污水處理提質增效三年行動,全面推進城市生活垃圾分類工作,研究制定進一步加強塑膠污染防治的意見。組織實施“無廢城市”建設試點和廢鉛蓄電池污染防治行動。大力推進能源節約和高效利用,促進重點地區煤炭消費減量替代和清潔高效利用。有效推進北方地區冬季清潔取暖,集中資源推進京津冀及周邊地區、汾渭平原散煤治理。加強天然氣產供儲銷體系建設,按照“以氣定改”原則有序實施煤改氣等措施。支持清潔能源多元化套用,提高可再生能源占能源消費比重,建立可再生能源電力消納利用長效機制。加強生態系統保護和修復,加強荒漠化、石漠化等治理。加大生物多樣性保護力度。繼續開展退耕還林還草還濕。全面開展生態保護紅線勘界定標,建設生態保護紅線監管平台。完善多元化的橫向生態補償機制。推進大規模國土綠化,提升森林、草原、濕地等生態系統質量,深化國家公園體制改革。深入實施河長制湖長制,持續推進重點流域綜合治理。嚴格管控圍填海。建立健全綠色生產、消費的法律制度和政策體系,研究制定建立健全綠色低碳循環發展經濟體系的指導意見,推進資源循環利用基地建設。實施國家節水行動,提高水資源管理水平和利用效率。推廣綠色建築、綠色快遞包裝。加快構建市場導向的綠色技術創新體系,發布綠色產業指導目錄(2019年版),推動綠色高效製冷。改革完善環境經濟政策,健全排污權交易制度,大力發展綠色金融。積極推廣契約能源管理、契約節水管理、環境污染第三方治理模式,加快實施綠色製造工程,促進節能環保等綠色產業發展。開展綠色生活創建行動。實施應對氣候變化國家戰略,加快完善全國碳市場制度體系,積極參與全球氣候治理。
(四)加快建設創新型國家。落實創新驅動發展戰略,提高大眾創業、萬眾創新水平,促進軍民協同創新,全面提升創新能力和效率。
一是加強國家創新體系建設。研究謀劃新一輪全面創新改革試驗。持續推進科技體制改革,抓好賦予科研機構和人員更大自主權有關政策的貫徹落實。改革科技創新成果的科學、技術、經濟等價值評價制度,推動科研成果加快轉化。建立健全以創新、質量、貢獻為導向的科技人才評價激勵體系。編制新一輪國家中長期科技發展規劃。加大對基礎研究的穩定持續投入。加快實施國家科技重大專項和科技創新2030—重大項目。構建開放、協同、高效的共性技術研發平台,加快健全需求為導向、企業為主體的產學研一體化創新機制。大力支持民營企業開展原始創新,支持龍頭企業包括民營高技術企業牽頭重大科技項目,強化企業、科研院所和高校的創新資源整合共享。加強工業強基工程協同攻關,推進產業鏈上下游一條龍示範套用。抓緊布局國家實驗室,重組國家重點實驗室體系。完善重大科技項目組織管理。加強國家產業創新中心建設,支持新一批國家自主創新示範區建設,在關鍵領域新布局建設若干國家製造業創新中心。加快建立京津冀協同創新共同體,支持北京、上海科技創新中心建設,支持北京懷柔、上海張江、安徽合肥3個綜合性國家科學中心建設,以科技創新支撐長江經濟帶發展、長江三角洲區域一體化發展戰略,研究和大力支持建設粵港澳大灣區國際科技創新中心並布局建設綜合性國家科學中心。
二是持續推進創新創業高質量發展。加快落實“雙創”升級版重點任務。進一步最佳化創新創業環境,推動落實各項創業扶持政策,健全公共服務體系,積極發展創業孵化基地等各類載體,打造展示交流和資源共享平台。全面加強智慧財產權保護,建立覆蓋智慧財產權交易、評估等方面的服務體系,健全智慧財產權侵權懲罰性賠償制度。進一步完善支持創業投資發展的相關政策,鼓勵發行雙創專項金融債券、雙創孵化專項債券等。推動國家新興產業創業投資引導基金高效運營,構建新興領域創業投資聯盟。辦好2019年全國“雙創”活動周。
三是紮實推進軍民融合深度發展。深入推進軍民融合重大示範項目和軍民融合創新示範區建設,推動軍民融合產業發展,充分發揮軍民融合對培育壯大經濟發展新動能的重要支撐作用。採取強有力的措施深入開展經濟建設項目貫徹國防要求試點,實現共建共享共用。健全軍民融合體制機制,破除“民參軍”壁壘,加大“軍轉民”力度。健全軍地兩用人才培養機制,暢通軍地人才雙向流動渠道。深入推進國防軍工生產能力建設,進一步最佳化國民經濟動員布局。推動軍民融合綜合性立法。持續深化軍工企業混合所有制改革試點。強化軍民科技成果雙向轉化套用。融合拓展國家軍民融合公共服務平台功能。
(五)持續深化重點領域改革。全面貫徹落實習近平總書記在慶祝改革開放40周年大會上的重要講話精神,持續強化改革牽引作用,以增強微觀主體活力為重點,推動經濟體制改革走深走實。
一是深化“放管服”改革。加快完善中國營商環境評價體系,健全評價分析系統,在直轄市、計畫單列市、部分省會城市和地級市開展營商環境試評價,推動全國範圍營商環境實現較大幅度改善,降低制度性交易成本。持續推動市場準入負面清單制度全面實施,建立健全清單動態調整機制,不斷完善清單信息公開機制,推動“非禁即入”普遍落實。再推動取消一批行政許可等事項,加快清理各類變相審批和許可,壓減規範行政處罰事項,大幅壓縮工程建設項目審批時間,壓縮開辦企業、註冊商標、登記財產、獲得電力、跨境貿易等事項的辦理環節、時限和成本,進一步清理規範各類行政審批中介服務事項,全面推開行業協會商會與行政機關脫鉤改革,打造法治化、國際化、便利化的營商環境。深化商事制度改革,積極推進“證照分離”改革全覆蓋,深入推行企業註銷便利化改革,繼續壓縮專利審查和商標註冊時間。加快健全以“雙隨機、一公開”為基本手段、以重點監管為補充、以信用監管為基礎的新型監管機制,在市場監管領域推進跨部門“雙隨機、一公開”監管,加強反壟斷和反不正當競爭執法。大力推動“網際網路+政務服務”,加快“數字政府”建設,抓緊建成全國一體化線上政務服務平台,加快實現一網通辦、異地可辦。出台國家政務信息系統管理辦法,建立完善國家政務信息系統清單管理機制。
二是推進國資國企改革。紮實推進國企改革“1+N”政策檔案落實落地和各項改革試點經驗成果的推廣套用,出台改革國有資本授權經營體制方案,深化綜合性改革,建立職業經理人等制度,培育世界一流企業。推進重要領域混合所有制改革,完善員工持股等配套政策,加快推進一般競爭性領域國有企業混合所有制改革,積極推動民營企業參與國有企業改革。堅持做強做優做大國有資本,推動國有經濟戰略性重組和布局最佳化,加快實現從管企業向管資本轉變,改組成立一批國有資本投資公司,組建一批國有資本運營公司,推動國有資本投資、運營公司試點取得更大成效。研究擴大國有資本經營預算實施範圍,提高國有資本經營預算調入一般公共預算的比例。繼續分批推動劃轉部分國有資本充實社保基金。深入推進國有企業工資決定機制改革。
三是深化重點行業改革。深化石油天然氣體制改革,組建國家石油天然氣管網公司,實現管輸和銷售分開。放開油氣勘查開採準入限制,積極吸引社會資本加大油氣勘查開採力度。深化電力體制改革,推動交易機構獨立規範運行,加快推進電力市場化交易,穩步推進電力現貨市場建設試點,擴大增量配電業務改革試點。在加強成本監審調查基礎上,深入推進第二個監管周期輸配電價改革,繼續推進石油、天然氣、交通運輸等重點領域價格改革。深化郵政和菸草體制改革。
四是最佳化要素市場化配置。制定關於完善要素市場化配置的意見,健全要素市場準入、監管、退出制度。深入推進人力資源市場建設,促進人力資源自由有序流動。完善投融資體制機制,加快投融資服務引導轉型,持續規範簡化投資審批,深化企業投資項目承諾制改革。擴大國有土地有償使用範圍,深化工業用地市場化配置改革試點,推進工業用地一級市場多種方式出讓和二級市場有序流轉,進一步深入推進農村集體經營性建設用地入市。推進公共資源交易平台整合共享。深化技術要素市場化配置,探索職務科技成果產權制度改革。推進數據信息要素市場化配置,完善個人信息授權和大數據交易制度。
五是深化財稅金融體制改革。制定應急救援、自然資源等領域中央與地方財政事權和支出責任劃分改革方案。健全地方稅體系,推進中央和地方收入劃分改革,全面實施預算績效管理。深化增值稅改革,逐步建立期末留抵退稅制度。在上海證券交易所設立科創板並試點註冊制,健全上市公司股份回購制度,進一步完善上市公司現金分紅和退出機制。健全貨幣政策和巨觀審慎政策雙支柱調控框架,將更多金融活動、金融市場、金融機構和金融基礎設施納入巨觀審慎政策框架。完善全口徑外債和跨境資本監管體系。改革完善地方金融監管體制,堅決打擊非法金融機構和非法金融活動。
(六)推進更高水平對外開放。紮實推進共建“一帶一路”,在更深層次、更寬領域、以更大力度推進全方位高水平開放。
一是深入推進“一帶一路”國際合作。辦好第二屆“一帶一路”國際合作高峰論壇。加強我國與沿線國家的發展規劃對接。以基礎設施等重大項目建設和產能合作為重點,解決好金融支撐、投資環境、風險管控、安全保障等關鍵問題,加強文化交流與人才合作,確保更多合作成果落地。深入推進數字絲綢之路建設合作,推動中國-東協智慧城市網路合作。高質量建設境外經貿合作區、產能合作園區等平台。推動中歐班列高質量發展,加快“絲路電商”全球布局。務實推進與法國、德國、日本、新加坡等國家第三方市場合作和創新合作,積極推進與太平洋島國的經貿、旅遊等務實合作。加快沿邊開發開放步伐,推動沿邊重點開發開放試驗區和跨境經濟合作區建設。支持東北地區打造我國向北開放的重要視窗和東北亞地區合作的中心樞紐。
二是著力穩外貿。進一步壓縮整體通關時間,降低進出口合規成本,大力推進“經認證的經營者”(AEO)國際互認合作,提升貿易便利化水平。加大對出口信用保險保單融資、出口退稅賬戶質押融資等政策支持力度,推動出口市場多元化。辦好第二屆中國國際進口博覽會,增加先進技術設備、關鍵零部件以及短缺的能源資源、農產品進口,促進對外貿易平衡發展。最佳化進出口結構,鞏固傳統競爭優勢,加快培育以技術、標準、品牌、質量、服務為核心的綜合競爭優勢,促進服務貿易創新發展,加快服務外包轉型升級,積極發展跨境電商,推動外貿向質量效益型轉變。
三是加大吸引外資力度。出台實施外商投資法,縮減外商投資準入負面清單,全面清理取消負面清單以外領域針對外資設定的準入限制。穩步推進金融業開放,吸引更多長期資金流入,有效發揮國際長期資本的作用。制定鼓勵外商投資產業目錄,擴大鼓勵外商投資範圍,吸引跨國公司來華投資並設立生產研發基地。健全外資項目服務機制,推動一批規模大、示範性強的重點項目落地。完善外資安全審查機制。穩步推進外債登記制管理改革,提升監管水平。推進國家級經開區、高新區等各類開發區創新提升,增強輻射帶動作用。研究出台推動自貿試驗區進一步擴大開放和創新發展的改革措施。增設上海自貿試驗區新片區,將支持自貿試驗區及全面創新改革試驗區的出入境政策措施推廣至全國。深入落實支持海南全面深化改革開放的各項政策舉措,高質量建設全島自貿試驗區,探索建設中國特色自由貿易港。
四是促進對外投資平穩健康發展。加快制定境外投資條例,完善境外投資服務和監管。推動企業加強合規管理,規範企業境外經營秩序,實行守信聯合激勵和失信聯合懲戒。加強“走出去”公共服務平台建設,建立部門間信息統一歸集和共享機制。推進安全風險防範體系建設,全面提高境外安全保障和應對風險能力。
五是積極參與國際經貿規則變革完善。積極發展全球夥伴關係,充分利用國際平台加強政策協調,擴大同各國的利益交匯點。積極參與世界貿易組織改革,堅定維護多邊貿易體制,主動參與多邊貿易規則制定,推動構建公正、合理、透明的國際經貿規則體系,維護支持貿易投資自由化便利化的合作方向。落實阿根廷中美元首會晤共識,穩妥推動中美經貿磋商。推動早日達成區域全面經濟夥伴關係協定,加快中歐投資協定談判和中日韓自由貿易區談判進程。
(七)促進城鄉區域協調發展。圍繞解決發展不平衡不充分問題,推動鄉村振興和區域發展重大戰略落地見效,著力提升新型城鎮化質量,縮小城鄉區域發展差距。
一是持續推進鄉村振興戰略。落實農業農村優先發展總方針,積極推動鄉村振興戰略規劃(2018-2022年)各項任務落地。加快編制村莊規劃,推進農村基礎設施和公共服務提擋升級,健全多元投入機制,促進路水電氣信等城鄉基礎設施一體規劃、互聯互通,推動公共服務向農村延伸、社會事業向農村覆蓋。大力支持農村飲水安全鞏固提升等工程建設。抓好農村人居環境整治三年行動,重點推進“廁所革命”,做好農村生活垃圾污水治理,推動垃圾分類和資源化利用,建設美麗鄉村。加快推進農村水土流失綜合治理,實施生態清潔小流域建設。完善縣鄉村物流基礎設施網路,加強農產品物流骨幹網路和冷鏈物流體系建設,促進重要市政設施城鄉共用。實施村莊基礎設施建設工程,新建改建農村公路20萬公里。全面深化農村改革,深化農村土地徵收制度改革,穩慎推進農村宅基地制度改革,推進房地一體的農村集體建設用地和宅基地使用權確權登記頒證,加快盤活利用閒置宅基地和閒置農房,推進農村集體產權制度改革。深化農墾改革發展。
二是紮實推進以人為核心的新型城鎮化。建立健全城鄉融合發展體制機制和政策體系,推進城鄉融合發展。推動落實1億非戶籍人口在城市落戶目標,加快推進戶籍制度改革,推進租賃房屋的常住人口在城市公共戶口落戶。加快城市群一體化體制機制建設,增強中心城市輻射帶動力,加強交通設施聯通,最佳化產業布局。持續提升城市品質,推進城區老工業區、城鎮人口密集區危險化學品生產企業等搬遷改造,有序推動城市老舊小區改造,支持加裝電梯和無障礙環境建設,積極打造新型智慧城市,推進地下綜合管廊、海綿城市和城市排水防澇設施建設。規範有序建設特色小鎮。加快建立多元可持續的城鎮化資金保障機制。
三是著力推動區域協調發展。制定西部開發開放新的政策措施,推進西部大開發形成新格局,推動西部地區生態環境、營商環境、開放環境、創新環境明顯改善。支持東北地區深化改革創新推動高質量發展,加快落實最佳化營商環境、深化國企改革、促進民營經濟發展等政策舉措。支持中部地區發揮優勢,夯實製造業基礎,有力有序承接國內外產業轉移。支持中西部和東北地區建設科技成果轉移轉化示範區。推進實施淮河生態經濟帶發展規劃。加大力度支持革命老區、民族地區、邊疆地區、貧困地區加快發展,深入實施興邊富民行動,積極促進資源型地區經濟轉型發展。推動國家級新區高質量發展,積極推動和支持臨空經濟示範區、自主創新示範區等平台建設。制定堅持陸海統籌、加快建設海洋強國政策及規劃,推動海洋經濟高質量發展。
四是深入實施國家重大區域戰略。促進京津冀協同發展,積極穩妥有序推進北京非首都功能疏解,出台實施雄安新區相關規劃及改革開放配套實施方案,推進交通、生態、公共服務等基礎設施項目建設,持續推動北京城市副中心建設,建好首都水源涵養功能區與生態環境支撐區。深入推動長江經濟帶發展,按照統籌山水林田湖草系統治理的思路,紮實推進“三水共治”和生態環境治理“4+1”工程,發揮鐵路、公路、水運各自優勢整體設計綜合運輸體系。將長江三角洲區域一體化發展上升為國家戰略,制定實施發展規劃綱要。編制粵港澳大灣區產業發展、基礎設施、生態環境等專項規劃,支持深圳前海、廣州南沙、珠海橫琴等粵港澳合作發展平台建設。
(八)切實保障和改善民生。堅持以人民為中心的發展思想,突出保基本兜底線,精心做好各項民生工作,實施好更具有普惠性和可持續性的社會政策。
一是紮實做好就業優先工作。加強對美貿易重點企業用工監測,完善風險應對預案,落實好受影響企業的援企穩崗等措施。紮實做好高校畢業生、退役軍人、農民工等重點群體就業工作,加強對城鎮各類就業困難人員的就業幫扶。深入實施高校畢業生就業創業促進計畫和基層成長計畫,啟動實施三年百萬青年見習計畫。加強對靈活就業、新就業形態的支持,鼓勵各地加快建設創業孵化載體,深入推進返鄉創業試點示範。不斷健全職業技能培訓制度,加快推行終身職業技能培訓制度。健全技術工人職業發展機制。組織實施公共職業技能培訓基礎平台建設行動方案。加快產教融合實訓基地建設。大力弘揚工匠精神,積極推行企業新型學徒制。推進農民工職業技能提升計畫等專項培訓。繼續實施階段性降低失業保險費率政策,實質性擴大失業保險基金穩就業支出,全面落實失業保險基金穩崗返還政策。實施職業技能提升行動,從失業保險基金結餘中拿出1000億元,用於1500萬人次以上的職工技能提升和轉崗轉業培訓。支持困難企業開展職工在崗培訓,加強失業人員職業技能培訓或創業培訓。對招用農村貧困人口、城鎮登記失業半年以上人員的各類企業,三年內給予定額稅費減免。加大對殘疾人等就業困難人群幫扶力度,確保零就業家庭動態清零。
二是進一步完善社會保障制度和政策。統籌推進多層次社會保障體系建設,推進以國家政務服務平台為統一入口的社會保險公共服務平台建設。研究制定建立退休人員基本養老金合理調整機制。推進貧困人口基本養老保險制度全覆蓋。落實企業職工基本養老保險基金中央調劑制度,加快完善養老保險省級統籌,落實降低社會保險費率相關工作。全面推進建立統一的城鄉居民基本醫療保險和大病保險制度。擴大長期護理保險制度試點。加強醫療保障基金監管。進一步推進跨省異地就醫直接結算。完善農村低保制度,健全低保對象認定辦法。完善失業保險制度,研究解決新業態從業人員中無工作單位人員的職業傷害保障問題。落實特困人員救助供養制度,加大臨時救助力度,最佳化救助方式和審核審批程式,認真執行社會救助和保障標準與物價上漲掛鈎聯動機制。持續開展農村危房改造,繼續做好棚戶區改造工作,進一步規範發展公租房。
三是深入推進公共服務補短板強弱項提質量。制定國家基本公共服務標準,推動各地區各領域標準規範做好銜接,實施社會領域公共服務補短板、強弱項、提質量行動方案。出台實施促進3歲以下嬰幼兒照護服務發展的指導意見,著力增加托育服務有效供給。堅持教育優先發展。積極支持優質普惠學前教育資源擴容建設,堅持公辦民辦並舉,在持續辦好公辦幼稚園的同時,引導社會力量多舉辦普惠性幼稚園,加快完善普惠性民辦幼稚園認定標準、補助標準及扶持政策。繼續推進城鄉義務教育一體化發展,深入實施高中階段教育普及攻堅計畫,積極消除城鎮中國小“大班額”。持續改善貧困地區學校基本辦學條件,加大對農村貧困地區兒童早期發展的支持力度,強化農村和貧困地區控輟保學工作,加強鄉村教師隊伍建設。依法支持民辦教育發展。科學穩妥推進民族地區雙語教育。發展現代職業教育,改革高職院校考試招生辦法、辦學體制和育人機制,支持企業和社會力量興辦職業教育,加快學歷證書和職業技能等級證書互通銜接。加快“雙一流”建設,促進高等教育內涵式發展。實施好教育現代化推進工程。2019年,九年義務教育鞏固率預期達到94.6%,高中階段教育毛入學率預期達到89.4%,高職院校擴招100萬人,普通高等教育本專科招生預期達到870萬人,研究生招生預期達到93.3萬人。深化醫藥衛生體制改革。積極推動建立分級診療制度、現代醫院管理制度、全民醫療保障、藥品供應保障、醫療衛生行業綜合監管五項制度。發展“網際網路+醫療健康”,加快建立遠程醫療服務體系。穩步推進區域醫療中心規劃建設,加強鄉村醫生隊伍建設。加強重大疾病防治,繼續實施疑難病症診治能力提升和中醫藥傳承創新工程。加快兒童藥物研發。加強罕見病用藥保障。深化醫保支付方式改革,最佳化醫保支出結構。堅持預防為主,加強公共衛生服務、職業病和地方病防治能力建設。抓好青少年近視防治。完善生育配套政策。加快完善疫苗藥品監管長效機制。進一步加強醫德醫風建設和醫療衛生領域失信治理。開展社會辦醫示範行動,制定促進健康產業高質量發展行動綱要。加強居民身心健康教育和自我健康管理。加強城鄉養老設施建設,積極引導民間資本和外資進入養老服務業,大力發展養老特別是社區養老服務業。推進實施社會服務兜底工程,提升老年人、殘疾人、困境兒童、農村留守兒童、精神障礙患者等困難群體服務設施建設水平。切實加強婦女、未成年人、殘疾人等社會群體權益保護。啟動實施積極應對人口老齡化中長期規劃。推動大運河文化帶建設,積極推進平安故宮、國家美術館、中國工藝美術館、國家圖書館國家文獻戰略儲備庫等重大文化項目建設。深入推進中華優秀傳統文化傳承發展,加強文物保護利用改革和歷史文化遺蹟保護修復。繁榮發展哲學社會科學,建好中國特色新型智庫。倡導全民閱讀。大力推進實施全國紅色旅遊經典景區三期總體建設方案。推動冬奧會場館建設,加大體育設施建設力度。辦好2019年北京世界園藝博覽會。嚴格落實安全生產責任制,完善安全監管體制,抓好食品藥品、交通等安全。
進一步支持香港、澳門融入國家發展大局,加快推進粵港澳大灣區規劃建設,實施好港澳居民證件便利化、進一步便利港澳居民到內地創業就業、降低粵港澳通信漫遊費用等政策措施。支持香港、澳門參與國家經濟高質量發展和新一輪高水平開放,努力把香港、澳門打造成國家雙向開放的重要區域。支持香港提升國際金融、航運、貿易中心地位,促進香港同內地加強科技合作,支持香港建設國際創新科技中心。支持澳門加強世界旅遊休閒中心、中葡商貿合作服務平台建設,打造中醫藥科技產業發展平台,支持澳門打造以中華文化為主流、多元文化共存的交流合作基地。擴大海峽兩岸交流合作、深化兩岸融合發展,持續落實促進兩岸經濟文化交流合作的31條措施,推出更多惠及台灣同胞的政策措施,為台胞台企在大陸實現更好發展創造條件。
各位代表,做好2019年經濟社會發展工作意義重大,任務艱巨。我們要更加緊密地團結在以習近平同志為核心的黨中央周圍,高舉中國特色社會主義偉大旗幟,以習近平新時代中國特色社會主義思想為指導,按照黨中央、國務院決策部署,自覺接受全國人大的監督,虛心聽取全國政協的意見和建議,敢於擔當、真抓實幹,自力更生、艱苦奮鬥,改革創新、攻堅克難,促進經濟社會平穩健康可持續發展,以優異成績慶祝中華人民共和國成立70周年!
[責任
