簡介
俺的團Groupon是一個團購網站。是美國近半年來比較流行的新模式之一。其獨特之處在於:每天只推一款折扣產品、每人每天限拍一次、折扣品一定是服務類型的、服務有地域性、線下銷售團隊規模遠超線上團隊。Groupon為coupon的諧音,意為優惠券。
Groupon並不是一個純粹的電子商務網站,它是電子商務、web2.0、網際網路廣告以及線下模式的結合體。雖然其目前的表現形式是團購,收入模式是依靠收取提成等,但Groupon的未來具有很大的不確定性。也許Groupon更具有價值的是其擁有的龐大的用戶訂閱系統,他可以成為一家依靠廣告模式的公司。
Groupon團購模式有人稱之為團購2.0,團購2.0起源美國,主要代表網站有woot和groupon等,它與傳統團購網站的區別是,第一,網友登錄網站後,不需要在眼花繚亂的商品中尋找自己想找的信息,整個網站首頁只提供一件商品,簡單明了,避免網友花費大量時間瀏覽無關的頁面。
傳統的團購網站,像中國團購網等,這些網站提供的商品折扣非常低,有些只有97折、98折,讓利空間簡直是聊勝於無,但像woot這類新型團購網站,折扣最大可以到2、3折,甚至更低,消費者從中獲得的利益是不言而喻的。
俺的團網,每天團購一次,為消費者發現最值得信賴的商家,讓消費者享受超低折扣的優質服務。每天一單團購,為商家找到最合適的消費者,給商家提供最大收益的網際網路推廣。
團購理念
如果您是消費者:
俺的團每天幫您推薦一種優質的本地生活服務;
俺的團的推薦一定物超所值;
俺的團同時致力於幫您發現最好玩,最新鮮的生活方式;
如果您是商家:
俺的團有熱愛嘗試的消費者;
俺的團有保證效果的廣告價值;
俺的團是您到達消費者的橋樑;
團購流程
俺的團
俺的團
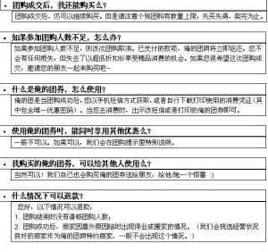
俺的團常見問題
常見問題
常見問題中國團購網站大全(二)
| 團購網就是團購的網路組織平台,就是互不認識的消費者,藉助網際網路的“網聚人的力量”來聚集資金,加大與商家的談判能力,以求得最優的價格。 |
