基本參數:
放大器類型:通用
電路數:2
轉換速率:9V/μs
增益頻寬積:10MHz
電流-輸入偏壓:200nA
電壓-輸入偏移:500μV
電流-電源:8mA
電流-輸出/通道:38mA
電壓-電源,單路/雙路(±):±5V~15V
工作溫度:0°C~70°C
安裝類型:通孔
封裝/外殼:8-DIP(0.300",7.62mm)
供應商設備封裝:8-pdip
包裝:管件
其它名稱:296-1410296-1410-5
運放類型:低噪聲
放大器數目:2
頻寬:10MHz
針腳數:8
工作溫度範圍:0°Cto+70°C
-3dB頻寬增益乘積:10MHz
變化斜率:9V/μs
工作溫度最低:0°C
工作溫度最高:70°C
放大器類型:低噪
溫度範圍:商用
電源電壓最大:15V
電源電壓最小:5V
表面安裝器件:通孔安裝
輸入偏移電壓最大:5mV
運放特點:內部補償
額定電源電壓,+:15V
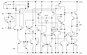
結構框圖
電路