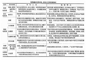
正文
電阻時間常數的性質一般隨電阻值的大小而有所不同。低電阻元件的時間常數多呈感性,高電阻元件則呈容性。
測量電阻時間常數的原理是將待測電阻元件與時間常數已知的標準電阻器(或稱做計算電阻標準)進行比較。計算電阻標準的特點是通過結構設計使其時間常數儘量小,或使其時間常數可按形狀和尺寸準確計算出來。
常用測電阻時間常數的方法有:利用專用補償電路的補償法、利用交流雙比電橋或安德松(Anderson)橋路的電橋法和觀測包括被測電阻元件的串聯諧振電路諧振頻率變化的諧振法。對於低值電阻元件,一般可用時間常數已知的電阻器作為標準,在交流電位差計上或在交流雙比電橋上進行比較。對於中值電阻元件,可利用專用的經典交流電橋和感應耦合比例臂電橋進行測量。

