百科名片
企業管理組織系統是指能夠給企業帶來長期利潤,提高企業管理成熟度,適應企業擴張、規避企業風險,並能激活各級人才的企業管理系統。良好的企業管理組織系統,包括工作分析、績效考核、薪酬設計、招聘系統、員工培訓、生涯規劃的制度與方法,能激活企業內在的運營規律,使企業利潤倍增、管理成熟穩定。
1+管理模式國富組織執行系統工具包華為投入1億元換來的是每年1000億的銷量;吉利汽車從無名小卒到收購世界名車沃爾沃,管理系統的建立功不可沒;這些無不在向世界證明:重視系統的建設,就等於為把握商機提供了可靠的保障!
到底應該怎樣建設企業管理組織系統呢?
通常來說,建設企業管理組織系統需要以下條件:深入學習指導思想、理論、原理,任何不懂原理的管理者,都沒有辦法駕馭系統。
建立個性化的企業管理組織系統,並且有能力做到在過程管理中最佳化。
進行信息化運作,管理系統會提高工作效率。
用企業管理組織系統培訓員工,以達到全體員工的理解、認同與支持。
企業突破自身、發展壯大的真正瓶頸
北京國富創新管理諮詢在長達10年的市場調查中發現,大部分的企業都經歷過或正在經歷著如下的痛苦:企業老闆無力前行,徘徊在有錢沒系統的狀態;企業無法科學地建立起擴張必須有的制度與規則,陷在混亂的偽系統裡面,執行力不足;企業做了那么多年,還是原地踏步?企業做了很多年,仍然步履維艱?沒有影響行業的精力與實力,沒有利潤。這一切歸根結底就是因為沒有體系。
企業需要構建一個強大的組織系統執行系統
打算活下來的企業,打算做大做強的企業,想面對激烈的市場競爭挑戰的企業,怎么辦?修煉內功的時間到了——構建一個強大的組織系統和執行體系!企業需要企業管理組織執行體系!
擁有100多名高素質、經驗豐富、務實敬業的諮詢師與管理顧問團隊的國富諮詢,十年來,經過對1300多家冠軍企業和冠軍組織執行力的深入研究,提煉出適合中國企業的“組織執行體系的實戰工具”——國富組織執行系統1+管理工具包,是可以使企業在最短的時間內,用最簡便的方式掌握的最有效的管理方式。該工具包是集web系統、光碟、教材、三位一體的企業管理問題的最佳解決方案。從教材學習、光碟研討,到個性化製作、web系統、國富大講堂和老闆駕駛艙,幫助企業建設管理組織執行系統,突破管理瓶頸,引爆高額利潤!
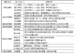
這套體系包括領導力模組、組織系統模組、薪酬激勵模組、績效考核模組、目標執行模組、關鍵流程模組六大系統模組。
《國富組織執行體系》工具包知識體系:
國富組織執行體系工具包知識體系