基本概念
ISO15693是針對射頻識別套用的一個國際標準,該標準定義了工作在13.56Mhz下智慧型標籤和讀寫器的空氣接口及數據通信規範,符合此標準的標籤最遠識讀距離達到2米。
標準介紹
信道接口
1.1 工作頻率 工作頻率範圍為13.56MHz±7KHz
1.2 工作磁場 工作場最小值0.15A/m,最大值5A/m
1.3 調製
1.3.1 VCD到VICC
支持兩種幅值調製方式 100%ASK和10% ASK
1.3.2 VICC到VCD
採用副載波調製方式,支持FSK的雙副載波調試方式和ASK的單副載波兩種調製方式。
1.4 數據編碼及速率
1.4.1 VCD到VICC
即讀寫器到標籤的編碼方式採用脈衝位置調製,支持兩種編碼方式,分別為256選1模式和4選1模式。當為256選1模式時通信速率1.54KBIT/S,當為4選1模式時的通信速率為26.48kbits/s。
1.4.2 VICC到VCD
標籤到讀寫器的數據編碼採用曼徹斯特編碼方式,根據信號調試的方式不同,通信速率也不同,如下表所示,標籤支持高速和低速兩種通信速度:
| 數據速率 | 單副載波 | 雙副載波 |
| 低 | 6.62kbits/s(fc/2048) | 6.67kbits/s(fc/2032) |
| 高 | 26.48kbits/s(fc/512) | 26.69kbits/s(fc/508) |
防衝突和傳輸協定
2.1 數據元素
2.1.1 UID 唯一標識符
64位唯一標識符,在防衝突周期中,讀寫器和標籤間互動過程中,用來識別每一個標籤的身份號碼
2.1.2 AFI 套用標識
AFI表示讀寫器鎖定的套用類型,僅選擇符合套用類型的標籤
2.1.3 DSFID 數據存儲格式標識識
DSFID指明了標籤的數據存儲格式
2.2 標籤的狀態
Power off狀態:在標籤未進入到有效磁場區域時標籤處於Power off狀態
Ready 狀態:被激活後選擇表示未設立時,處理任何請求
Quiet 狀態:不處理任何標籤清點指令,可接受直接定址的命令
Select狀態:僅回響選擇標識符設定的請求
ISO156932.3 防衝突
讀寫器和標籤之間通過標籤的唯一標識符UID來進行防衝突循環處理,採用的防衝突算法為16時隙方式和單時隙方式。
2.4 指令
ISO15693協定指令頻段介紹
頻段特點
由於套用場合不同,需求不同,所處的環境不同,因此在套用RFID產品時所採用的頻段協定也有很大的差別,每種標準都有自己所側重的領域和特性,但是由於目前RFID知識的普及還不是很廣泛,並且相關知識也具有非常高的專業性,一般人員很難有效的分清該採用哪種技術標準,這就造成套用上的困難。
選型
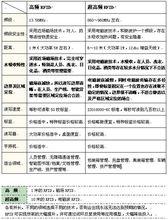
對於高頻和超高頻的對比選型,可參考如下表1中內容。
高頻和超高頻的對比表1對於物品識別和智慧型IC卡套用,可參考如下表2內容。
物品識別和智慧型IC卡套用表2
標準運用
套用領域及產品
1) 人員通道
人員通道是ISO15693標準最具代表性的產品,產品一般支持1維或二維方向的標籤識別,典型標籤讀寫距離120cm以上,目前廣泛套用於個人身份識別、會議簽到、圖書館管理、門禁控制、物品跟蹤、物品防偽、倉儲物流等領域。
2)全向通道
支持標籤的三維方向讀取,通道間距可達90cm以上,支持EAS、AFI檢測模式,支持脫機套用及多天線並列使用,可自動統計並顯示人員進出次數。主要套用於圖書防盜、身份識別、會議簽到、門禁控制、物品跟蹤等領域
3)智慧型書架
智慧型書架是一套高性能的在架圖書實時管理系統,利用RFID技術實現在架圖書單品級物品識別,可完成館藏圖書監控、清點、圖書查詢定位,錯架統計等功能。智慧型書架系統具有檢測速度快、定位準確等特點。可套用於圖書、檔案、檔案管理等領域。
套用範圍
開放式門禁、開放式會議簽到、貴重物品管理、數位化景區門票管理、數位化圖書館圖書管理、醫藥管理、資產管理、產品防偽、物流及供應鏈等多種領域進行大量套用
