特點分析
項目質量管理與常規質量管理在概念和管理技術上具有下列區別:
1.企業運作中的重複性連續過程和一次性暫態過程
項目質量管理在企業運作中,無論是職能型企業還是項目型企業,均存在兩類過程,既重複性連續過程和一次性暫態過程。兩類過程的區分在於過程是否具有重複性。例如一項重大的投資決策、一次重要的活動組織、一個新產品的開發,一個特殊訂單的產品或服務實現等均屬於重複性連續過程。而製造企業的工序製造,材料供應、質量檢驗、市場行銷等過程屬於一次性暫態過程。
2.ISO900O標準和ISO1006標準
項目質量管理與企業質量管理的最大區別是由項目過程的一次性、項目產品的獨特性和項目交付物的逐步形成特徵決定的。ISO 9001標準主要是針對企業在經營管理中的具有重複性的要素或過程。實施ISO 9001質量管理體系標準的目的是企業通過持續的改進活動,不斷發現過程誤差、系統誤差和糾正過程誤差、系統誤差,從而持續地改善過程輸出的質量。而項目管理中的39個標準過程(PMI)或42個要素(ICB)全部是一次性過程或要素,故項目的質量管理核心是過程輸出階段結果的驗證和預防措施的制定和實施。因為項目的有些質量缺陷並沒有採取糾正措施的機會,或者質量缺陷的後果是毀滅性的。ISO 9001提供的是企業的質量管理體系模式,其中只有質量計畫要素(ISO 9001:1994)或產品實現策划過程(ISO 9001:2000)涉及到項目質量管理。事實上,ISO組織確實制訂了一個還沒有被廣泛認識的項目質量管理標準,既ISO 10006標準。
3.休哈特(Shewhart)與克洛斯比(Crosby)
1924年貝爾實驗室的休哈特(shewhart)及其同事發明的統計過程控制技術SPC至今仍然是企業質量管理的主要手段。無論是全面質量管理TQM,質量管理體系標準ISO 9001,還是近十年出現的6s質量管理法,其基本的管理技術是統計過程控制技術,簡稱SPC技術。但是,SPC技術的套用要求首先建立起過程的統計穩定狀態,在沒有達到過程的統計穩定狀態之前,無從談起過程控制的標準偏差s或過程能力指數Cpk。只有建立了統計穩定狀態之後,才能通過SPC控制達到技術穩定狀態。而在項目的質量管理中,一般並不容許上述過程的統計穩定時間,因此在項目的質量管理中也很少使用SPC技術。
1961年,潘興飛彈在前6次成功發射的基礎上開始第7次發射,在飛彈的第二節點火以後,引爆了第一節的射程安全包,飛彈發射失敗。作為潘興飛彈項目的質量經理,在對事故的反思中,克洛斯比注意到在將飛彈送到卡納維拉爾角去發射前,通常會出現10個左右的小缺陷,並由此認識到問題的原因在於質量管理中AQL的概念,並由此提出了“第一次就將事情作好”和“零缺陷”的概念。克洛斯比提出:“出錯數是人們置某一特定事件之重要性的函式,人們對一種行為的關心超過另一種,所以人們學著接受這樣一個現實:在一些事情上,人們願意接受不完美的情況,而在另一些事情上,缺陷數必須為零”。克洛斯比的理論一出現,既獲得了美國政府和國防部的重視,但也受到一些質量管理界的非議。這是由於克洛斯比的理論觸動了統計過程控制技術的根基,對於大量的重複性連續過程,“每一次都作好”的要求比“第一次就作好”的要求困難的多,甚至是不現實的。但是對於項目這種一次性過程,則需要採用克洛斯比的“第一次就作好”和“零缺陷”的概念。
4.端部反饋控制和局部反饋控制
重複性連續過程的質量控制一般採用端部反饋控制的方法,既將過程輸出與控制基準對比,發現差異和調整過程參數。由於項目是一次性過程,度量過程輸出後發現差異可能會造成時間的延誤,即失去了採取糾正措施的機會。在系統控制理論中,這種時間的延誤被稱為系統的時滯,並被認為是端部反饋控制方法的主要缺點。針對這種情況,在一次性過程的質量控制中通常採用局部反饋過程控制方法,例如,一台設備的購買過程,如果不能容許到貨後才發現不適用,則需要將購買過程分解成採購計畫過程、採購標準制訂過程、供貨商選擇過程、詢價過程、契約過程、運輸過程和到貨檢驗過程,重要的設備可能還需要增加製造後和運輸前的中間驗收過程。這種根據過程中間結果採取糾正措施的控制方式在理論上被稱為局部反饋控制方法,局部反饋控制方法是一次性過程控制的主要方法。
5.狀態控制和基準控制
重複性連續過程的質量控制方法是:對狀態進行度量,與控制基準進行比較,度量差異和分析差異,根據差異調整狀態,形成閉環的端部反饋控制環。連續性重複過程的質量控制基準通常是穩定的,控制行動是針對過程狀態中的隨機干擾因素。
一次性過程的質量控制除了具有上述閉環的狀態控制特點之外,還需要對狀態的質量控制基準進行控制,形成基準控制環。這是由於項目過程是一個循序漸進的過程,項目初期建立的質量控制基準在項目的進行過程中通常是變化的,需要根據項目的進程進行變更。項目的狀態控制是由項目執行職能人員進行的,項目的質量基準控制是由變更控制小組(CCB—change control board)控制的。
6.項目質量管理與全面質量管理
近年來,中國企業管理界興起全面質量管理和項目質量管理的熱潮。全面質量管理是指在全面社會的推動下,企業中所有部門,所有組織,所有人員都以產品質量為核心,把專業技術、管理技術、數理統計技術集合在一起,建立起一套科學嚴密高效的質量保證體系,控制生產過程中影響質量的因素,以優質的工作最經濟的辦法提供滿足用戶需要的產品的全部活動。而項目質量管理的載體則是項目管理。
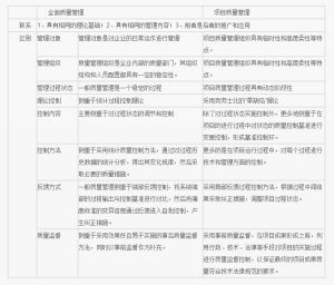
以下是項目質量管理與全面質量管理的區別與聯繫。
項目質量管理與全面質量管理區別管理過程
質量技術
項目質量管理技術圖項目的質量管理工作是一個系統過程,在實施過程中必須創造必要的資源條件,使之與項目質量要求相適應。各職能部門及實施單位要保證工作質量和項目質量,實行業務工作程式化、標準化和規範化。支持質量部門獨立地、有效地行使職權,對項目實施全過程實行質量控制。
質量管理檔案指在項目實施過程中,為達到預期的項目質量和工作質量要求,對與管理有關的重複性事務和概念所做的規定。
1、質量保證大綱
在項目或任務下達或契約簽訂生效開始,在項目實施過程中的每一階段,均需在總結上階段實施情況的基礎上進行制定或修訂,以指導本階段的實施和管理工作。
質量保證大綱的目標是:提高項目實施的適用性和任務完成率、 降低項目對維修和後勤保障的要求、提供基本的質量信息、提高工程實施的經濟效益。
質量保證大綱的內容是:按項目的特點和有關部門對質量的要求,提出明確的質量指標要求;明確規定工藝技術、計畫、質量和物資部門的質量責任;確定各實施階段的工作目標;針對項目特點和實際的實施能力,提出質量控制點和需要進行特殊控制的要求、措施、方法及其相應的完成標識和評價標準;對設計、工藝和項目質量評審要有明確規定。
2、質量工作計畫
質量工作計畫是對特定的項目、服務、契約規定專門的質量措施、資源和活動順序的檔案。
質量工作計畫的工作內容:實現的質量目標; 應承擔的工作項目、要求、責任以及完成的時間等; 在計畫期內應達到的質量指標和用戶質量要求;計畫期內質量發展的具體目標、分段進度、實現的工作內容、項目實施準備工作、重大技術改進措施、檢測及技術開發等。
3、技術檔案
技術檔案是設計檔案、工藝檔案、研究試驗檔案的總稱,是項目實施的依據和憑證。成套技術檔案應完整、準確、協調、一致。實際檔案與項目技術檔案狀態一致;工藝檔案與項目實施實際一致;研究試驗檔案與項目實際過程一致。成套技術檔案的完整性應根據項目和工作的性質、複雜程度、研製階段區別對待。為保證每一項目和工作技術檔案的完整性,總設計師、總工程師、項目負責人應根據技術檔案的管理規定,在實施工作開始時,提出技術檔案完整性的具體要求,列出檔案目錄,並組織實施。
4、質量成本
質量成本是實施單位為了保證和提高產品質量、滿足用戶需要而支出的費用,以及因未達到質量標準而產生的一切損失費用的總和。質量管理職能部門根據質量工作計畫,提出質量成本項目和計畫。
質量費用的歸集
承制單位應嚴格遵守質量成本開支範圍,根據審核無誤的原始憑證,按質量成本核算對象及質量成本科目,分責任單位正確歸集質量費用,不屬於現行成本開支範圍的質量費用,列入不可計成本質量費用統計表。
質量費用的分配
屬於現行項目開支範圍內的質量費用,應分別在項目和工作中進行核算,不屬於現行項目成本開支範圍的質量費用,統計歸集後直接或分配計入完工項目和實施項目的質量成本。能夠分清由哪個項目負擔的費用直接計入該項目明細帳或成本質量費用統計表,不能分清的統計後,按工時分配計入。
質量計畫
項目質量管理質量計畫的輸入質量計畫的目的主要是確保項目的質量標準能夠得以滿意的實現,其關鍵是在項目的計畫期內確保項目按期完成,同時要處理與其他項目計畫之間的關係。
質量計畫的輸入要素
質量方針、範圍陳述、產品描述、標準和規則
質量計畫制定的方法
利益/成本分析:質量計畫必須綜合考慮利益/成本的交換,滿足質量需求的主要的利益是減少重複性工作,這就意味著高的產出、低的支出以及增加投資者的滿意度。滿足質量要求的基本費用是輔助項目質量管理活動的付出。質量管理的基本原則是利益與成本之比儘可能的大。
基準:基準主要是通過比較實際或計畫項目的實施與其它同類項目的實施過程,為改進項目實施過程提供思路和提供一個實施的標準。
流程圖:流程圖是一個由任何箭線聯繫的若干因素關係圖,流程圖在質量管理中的套用主要包括如下幾個方面:
原因結果圖:主要用來分析和說明各種因素和原因如何導致或者產生各種各種潛在的問題和後果。
系統流程圖或處理流程圖:主要用來說明系統各種要素之間存在的相互關係,通過流程圖可以幫助項目組提出解決所遇質量問題的相關方法。
試驗設計:試驗設計對於分析辨明對整個項目輸出結果最有影響的因素是很為有效的,然而這種方法的套用存在著費用進度交換的問題。
質量計畫的輸出
質量管理計畫:質量管理計畫主要描述項目管理組應該如何實施它的質量方針。在ISO9000中,項目的質量系統被描述為包括對組織結構、責任、方法、步驟及資源等實施質量管理。質量計畫提供了對整個項目進行質量控制、質量保證及質量改進的基礎。
具體操作說明:對於一些特殊條款需要附加的操作說明,包括對他們的解釋及在質量控制過程中如何度量的問題。比如說滿足項目進度日期不能足以說是對項目管理質量的度量,項目管理組還必須指出每一項工作是否按時開始或者按時結束,各個獨立的工作是否被度量或者僅是做了一定的說明等類似情況。
檢查表格:檢查表格是一種用於對項目執行情況進行分析的工具,其可能是簡單的也可能是複雜的,通常的描述包括命令和詢問兩種形式。許多組織已經形成了標準的確保頻繁執行的工作順利執行的體系。
其它過程的輸入:質量計畫過程也有助於對其它領域工作的開展。
質量保證
質量保證是所有計畫和系統工作實施達到質量計畫要求的基礎,為項目質量系統的正常運轉提供可靠的保證,它應該貫穿於項目實施的全過程之中。在ISO9000系列實施之前,質量保證通常被描述在質量計畫之中。
質量保證通常是由質量保證部門或者類似的組織單元提供,但是不必總是如此。質量保證通常提供給項目管理組以及實施組織(內部質量保證)或者提供給客戶或項目工作涉及的其它活動(外部質量保證)。
輸入
質量管理計畫、質量控制度量的結果、操作說明
質量工具和技術
質量審核:質量審核是確定質量活動及其有關結果是否符合計畫安排,以及這些安排是否有效貫徹並適合與於達到目標的有系統的、獨立的審查。通過質量審核,評價審核對象的現狀對規定要求的符合性,並確定是否需採取改進糾正措施,從而達到:
1、保證項目質量符合規定要求;
2、保證設計、實施與組織過程符合規定要求;
3、保證質量體系有效運行並不斷完善,提高質量管理水平。
質量審核的分類包括:質量體系審核、項目質量審核、過程(工序)質量審核、監督審核、內部質量審核、外部質量審核。
質量審核可以是有計畫的,也可以是隨機的,它可以由專門的審計員或者是第三方質量系統註冊組織審核。
輸出
質量改進:質量改進包括達到以下目的的各種行動:增加項目有效性和效率以提高項目投資者的利益。在大多數情況下,質量改進將要求改變不正確的行動以及克服這種不正確行動的過程。
質量控制
項目質量管理排列表質量控制主要是監督項目的實施結果,將項目的結果與事先制定的質量標準進行比較,找出其存在的差
距,並分析形成這一差距的原因,質量控制同樣貫穿於項目實施的全過程。項目的結果包括產品結果(如交付)以及管理結果(如實施的費用和進度)。質量控制通常是由質量控制部門或類似的質量組織單元實施,但是也並非總是如此。
項目管理組應該具有統計質量控制的工作知識,特別是抽樣檢查和機率方面的知識,以便幫助他們評價質量控制的輸出。他們應該清楚預防和檢查、特徵樣本和隨機樣本、特殊原因和隨機原因、偏差和控制線等幾個概念的不同。
質量控制的輸入
工作結果、質量管理計畫、操作描述、檢查表格
質量控制的方法
檢查:包括度量、考察和測試;
控制圖:控制圖可以用來監控任何形式的輸出變數,它用的最為頻繁,可用於監控進度和費用的變化,範圍變化的量度和頻率,項目說明中的錯誤,以及其它管理結果。
統計樣本:對項目實際執行情況的統計值是項目質量控制的基礎,統計樣本涉及到了樣本選擇的代表性,合適的樣本通常可以減少項目控制的費用,當然這需要一些樣本統計方面的知識,項目管理組有必要熟悉樣本變化的技術。
流圖:流圖通常被用於項目質量控制過程中,其主要的目的是確定以及分析問題產生的原因。
趨勢分析:趨勢分析是套用數學的技術根據歷史的數據預測項目未來的發展,趨勢分析通常被用來監控:
技術參數:多少錯誤或缺點已被識別和糾正,多少錯誤仍然未被校正
費用和進度參數:多少工作在規定的時間內被按期完成
質量控制的輸出
質量改進措施可接受的決定:每一項目都有接受和拒絕的可能,不被接受的工作需要重新進行
重新工作:不被接受的工作需要重新執行,項目工作組的目標是使得返工的工作最少。
完成檢查表:當檢查的時候,應該完成對項目質量的記錄,及完成檢查表格。
過程調整:過程調整包括對質量控制度量結果的糾正以及預防工作。
編輯推薦
本套系教材緊密結合“當今社會,一切都是項目,一切也將成為項目”的發展趨勢,以信息技術為平台,全面闡述了項目管理的基本理論,搭建了合理的項目管理知識體系。在本套系教材的編寫過程中突出了“易教好學”的特點:由易到難講知識,力圖做到內容的設定和階梯難度符合學生的認知規律;問題導向述理論,通過引入問題引發學生的學習興趣、推出理論知識點;精選習題幫鞏固,以精選習題與經典案例來鞏固學生的課堂認知與激發學習主動性;標註文獻推深入,以文獻標註來引導學有餘力的學生深入探索項目管理的相關問題。
作者簡介
鄧富民,男,1972年8月出生,管理學碩士,在職管理學博士研究生;四川大學MBA教育中心副主任;主要研究方向:質量管理,項目評價。參與和主持完成國家社會科學基金項目、國家自然科學基金項目、四川省重點軟科學項目、企業委託科研項目等10餘項;發表學術論文10餘篇;編寫過《市場行銷學》、《企業技術創新管理》等教材;先後獲得四川大學青年骨幹教師、四川大學人文社會科學研究貢獻獎、四川省科學技術進步二等獎等多項獎勵。

