簡介
訴前財產保全,是在特殊情況下因一方利害關係人的行為或其他原因可能造成對方利害關係人財產的重大損失,以至於無法挽回和難以補救的,對方利害關係人在起訴以前先向人民法院提出的財產保全。格式
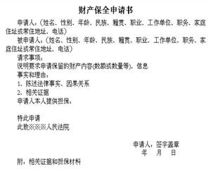
(1)首部
財產保全申請書②申請人、被申請人的基本情況;
③請求事項;
④必須寫明要求保全財產的總金額,如無法計算準確,也可以寫作“或以相應價值的財產”,這一點非常重要。
(2)正文
①申請的事實和理由;
②證據。
(3)尾部
①致送人民法院的名稱;
②申請人簽名或蓋章;
③申請時間。
(4)附項
附上有關證據外,還應附上擔保材料。
製作方法
訴前保全申請書的寫作內容和製作方法大致和訴訟財產保全申請書一致,因此可以參照上述訴訟財產保全申請書的寫作內容與製作方法。其中,要特彆強調訴前申請的必要性和緊迫性,提出證據,並提供擔保。申請書範文
財產保全申請書被申請人:李xx,男,白族,1975年09月7日生,住址同上。身份證號碼532901xxxxxxx,手機:139872xxxxx。
請求事項:申請對被申請人的下列財產進行查詢及保全:
1、定期存單:賬戶39500xxxxxxxxxx,存款500000.00(五十萬),建行大理南詔分行開戶,2009.6.3存入;
2、活期賬戶:建行大理xx分行開戶,存款不詳,卡號6227xxxxxxxxxx,賬號39500xxxxxxx;
事實和理由:申請人與被申請人因離婚糾紛,已向貴院提起訴訟,現因家庭共同存款控制在被申請人的上述兩個賬戶內,為防止被申請人轉移財產,特向貴院申請保全。
本申請人提供如下擔保:家庭共有的房產一套。坐落於大理市xx路xx號,房屋所有權證號2005xxxxx,建築面積105.32平方米,市場價值在60萬左右。
特此申請。
此致
xx市人民法院

