簡介
今年,第三屆“IMA管理會計案例大賽”同樣為學生與企業搭建了良好的溝通橋樑,讓高校學生有機會可以透視商業環境、理解商業思維、提升職業競爭力,並在步入職場前獲得一次充分提升職業意識和商業知識的機會。在中國案例大賽為高校學生提供一次解讀、分析、評估管理會計問題,整合資源、提供解決方案的展示綜合能力的機會。大賽面向在校MBA、MPAcc、研究生、及本科高年級學生,通過對案例的分析和講演,選拔出具有卓越分析能力、溝通能力和團隊合作精神的學生團隊。
2012年大賽將面向華東、華南、華中、華北、西南五大賽區近百所高校的MBA、MPAcc、在校研究生及本科高年級學生,通過對案例的分析和講演,選拔出具有卓越分析能力、溝通能力和團隊合作精神的團隊。案例由IMA美國提供,本著公平競爭的原則,最終的全國總冠軍隊伍將得到豐厚獎勵。其他優秀的隊伍和個人也會得到現金獎勵、名企實習機會、精美禮品等。參加本次案例大賽,將會提升您的各種知識和技能,包括:軟技能(溝通能力、團隊合作技能、領導力)、管理會計知識和技能、透視商業環境的能力。
大賽宗旨
隨著中國企業的國際化發展,越來越需要引進當今世界先進的管理理念和經驗,做好企業的成本核算、戰略規劃和控制。管理會計在企業的可持續發展中扮演著越來越重要的角色。在當前我國企業對高層次會計人員的需求不斷加大的形勢下,如何提高經濟管理類專業學生的專業素養成為很重要的問題。本次大賽便是基於這樣的背景而產生。案例分析的教學方式是對我國傳統的知識型人才的教學體系的補充,因此我們希望通過案例的形式,將學生培養成創新、創業人才,考察學生的綜合分析能力、溝通技巧、團隊協作,從而提高中國未來管理精英們的管理實踐能力。
更重要的是,2009年和2010年IMA管理會計案例為學術界和企業界建立了溝通的橋樑,加強未來管理者與企業間的聯繫與溝通,取得了良好反應。學生能夠通過比賽以及我們提供的影子計畫、實習機會等提前做好職業規劃,為以後的職業發展打下良好的基礎。此外,通過此次案例大賽,IMA希望為中國高校學生搭建一個學習、展示、提升的平台,從而幫助學生透視商業環境、理解商業思維、提升職業競爭力,並在步入職場前獲得一次充分提升職業意識和商業知識的機會。
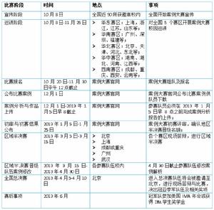
大賽流程
賽事日程
管理會計大賽賽事日程
