審計工作底稿含義
審計工作底稿,是指註冊會計師對制定的審計計畫、實施的審計程式、獲取的相關審計證據,以及得出的審計結論作出的記錄。審計工作底稿是審計證據的載體,是註冊會計師在審計過程中形成的審計工作記錄和獲取的資料。它形成於審計過程,也反映整個審計過程。
編制目的
註冊會計師應當及時編制審計工作底稿,以實現下列目的:1.提供充分、適當的記錄,作為審計報告的基礎。審計工作底稿是註冊會計師形成審計結論,發表審計意見的直接依據。及時編制審計工作底稿有助於提高審計工作的質量,便於在出具審計報告之前,對取得的審計證據和得出的審計結論進行有效覆核和評價。
⒉提供證據,證明其按照中國註冊會計師審計準則的規定執行了審計工作。在會計師事務所因執業質量而涉及訴訟或有關監管機構進行執業質量檢查時,審計工作底稿能夠提供證據,證明會計師事務所是否按照審計準則的規定執行了審計工作。
概述
審計工作底稿1.審計工作底稿形成於審計工作全過程
從承接審計業務開始,歷經計畫階段、實施階段、完成階段,到完成全部約定事項簽發審計報告為止,任何一個過程中都會形成一系列的審計工作底稿。具體地講包括:在審計計畫階段獲得有關被審計單位基本狀況的資料、營業執照、政府批文、契約章程和協定、董事會會議紀要等,由註冊會計師自行獲得編制的調查表、審計風險與重要性評價初步評估資料、審計計畫、審計程式表、分析性測試表以及由雙方共同簽訂的審計業務約定書等等;在審計實施階段針對內控制度進行符合性測試的程式和結果資料,針對交易和金額進行實質性測試的詢證函、項目明細表、實物資產盤點表或調節表、分析性測試表、項目差異調整表、調整分錄匯總表、試算平衡表、重分類分錄匯總表、項目審定表等等,在完成審計工作階段形成或獲取的期後事項審核表、管理當局聲明書、律師聲明書、審計報告、已審會計報表等等。
2.審計工作底稿的形成渠道有兩種
審計工作底稿可以由註冊會計師根據有關資料進行計算、判斷以後編制,也可以由被審計單位或其他第三者提供並經過註冊會計師親自審核後直接形成。
3.審計工作底稿的記錄內容應全面反映審計工作過程
這與上述第一個問題是相互映襯的。註冊會計師應在不同審計階段中形成審計工作底稿,那么這些底稿如果予以系列化,就應該能反映出審計思路和審計軌跡,使人們通過審計工作底稿能夠看到:審計工作經歷哪些環節,某個環節上註冊會計師從哪些方面進行測試,被測試事項的實際面貌如何,註冊會計師如何發表意見等等。
分類
介紹
審計工作底稿一般分為綜合類工作底稿、業務類工作底稿和備查類工作底稿。
審計工作底稿書籍1.綜合類工作底稿
綜合類工作底稿指註冊會計師在審計計畫階段和審計報告階段,為規劃、控制和總結整個審計工作並發表審計意見所形成的審計工作底稿。它主要包括:審計業務約定書、審計計畫、審計總結、未審會計報表、試算平衡表、審計差異調整匯總表、審計報告、管理建議書、被審計單位管理當局聲明書以及註冊會計師對整個審計工作進行組織管理的所有記錄和資料。
2.業務類工作底稿
業務類工作底稿指註冊會計師在審計實施階段為執行具體審計程式所形成的審計工作底稿。它包括:符合性測試中形成的內部控制問題調查表和流程圖、實質性測試中形成的項目明細表、資產盤點表或調節表、詢證函、分析性測試表、計價測試記錄、截止測試記錄等等。
3.備查類工作底稿
指註冊會計師在審計過程中形成的、對審計工作僅具有備查作用的審計工作底稿。主要包括:被審計單位的設立批准證書、營業執照、合營契約、協定、章程、組織機構及管理人員結構圖、董事會會議紀要、重要經濟契約、相關內部控制制度、驗資報告的複印件或摘錄。備查類審計工作底稿隨被審計單位有關情況的變化而不斷更新,應詳細列明目錄清單,並將更新的檔案資料隨時歸檔。註冊會計師在將上述資料歸為備查類工作底稿的同時,還應根據需要,將其中與具體審計項目有關的內容複印、摘錄、綜合後歸入業務類審計工作底稿的具體審計項目之後。通常,備查類審計工作底稿是由被審計單位或第三者根據實際情況提供或代為編制,因此,註冊會計師應認真審核,並對所取得的有關檔案、資料標明其具體來源。
意義作用
註冊會計師在審計過程中之所以需要編制工作底稿是因為:
(一)審計工作底稿是形成審計結論、發表審計意見的直接依據
我們知道,註冊會計師的審計結論和審計意見是審計過程中一系列專業判斷的結果,這些專業判斷的審計工作底稿審計工作底稿
客觀依據是審計證據。註冊會計師所蒐集到的審計證據與形成的專業判斷都完整記錄在審計工作底稿中,因此,審計工作底稿是形成審計結論、發表審計意見的直接依據。
實據工作中,有人認為審計證據是審計意見的客觀依據,審計工作的全部內容僅僅就是蒐集評價審計證據,有沒有審計工作底稿並不重要。這種觀點不正確。審計工作底稿是審計證據的載體,審計證據是審計工作底稿的主要內容,兩者是形式與內容的關係。任何內容都離不開形式的表達。離開了審計工作底稿,審計證據就無法清晰地呈現在註冊會計師面前;註冊會計師就無法對審計證據進行分析評價,作出專業判斷,從而無法形成正確的審計意見。總之,正確的審計意見應當建立在充分適當的審計證據和準確的專業判斷基礎之上,而充分適當的審計證據和專業判斷都應當完整地記錄在審計工作底稿中。
審計工作底稿在充分認識審計工作底稿重要性的情況下,我們也不能忽視審計證據的蒐集和評價。實際工作中也有人不去全面地蒐集審計證據,而是在審計工作底稿上大做文章,簡單地³­;賬³­;表,並不說明什麼問題。編制這種審計工作底稿,不能算是審計證據,實際上是無用勞動。
(二)審計工作底稿是評價考核註冊會計師專業能力和工作業績,並明確其審計責任的主要依據
依據執業準則實施必要的審計程式,發表客觀公正的審計意見是註冊會計師的審計責任。註冊會計師在審計過程中是否執行了執業準則,選擇的審計是否恰當、合理,所作出的專業判斷是否準確等都直接反映在審計工作底稿中。因此,要考核一個註冊會計師的工作能力,可以通過審閱其審計工作底稿來判斷。一旦對某項審計項目有異議,可通過審核其審計工作底稿來明確註冊會計師的責任。一般說來,只要在審計工作底稿上顯示出註冊會計師是按照執業準則,採用了合理的審計程式,蒐集了充分、適當的審計證據,認真進行了專業判斷,即使有差錯也可以減輕註冊會計師的責任。
實際工作中,有的註冊會計師雖然認真的實施了審計程式,但工作底稿上沒有作相應的記錄,當出現爭議時,檢查註冊會計師審計程式執行沒有,執行到什麼程度,就無法反映,由此承擔了全部審計責任,這是註冊會計師應該引以為戒的。
(三)審計工作底稿是審計質量控制與監督的基礎
審計質量是註冊會計師審計工作質量和審計報告質量的總稱,而審計報告質量又依賴於審計工作質量,因此嚴格控制審計工作質量是保證審計質量的關鍵。
審計工作質量很大程度上體現在審計工作底稿上,要控制審計工作質量,必須對審計工作底稿的編制和覆核規定一整套嚴格的程式。審計工作底稿編制指南對審計工作底稿規定了基本內容的編制要求,每個註冊會計師都應按規定執行。對於應該完成的審計程式,不能任意省略。審計結果,要有明確結論。實際工作中有這種情況:看起來厚厚一本工作底稿,·­;開來檢查,註冊會計師只填寫了少數內容,這樣的審計工作底稿是不合格的。為了防止出現這種情況,審計工作底稿要有嚴格的覆核制度,不同層次,層層把關,發現有不符合要求的工作底稿,要退回去補做或重做,直到符合要求為止。只有這樣,才能保證應該實施的審計程式沒有遺漏,已實施的審計程式足夠說明問題,所作的專業判斷是合適的,才能使審計質量的控制和監督落到實處。
(四)審計工作底稿對未來審計業務具有參考備查作用
審計工作底稿對未來審計業務的參考作用,主要是對財務報表審計而言。由於對一個企業、單位的財務報表審計是每年連續進行的,一個年度的審計工作底稿可以作為下一年度審計的參考。一般說來,當年度財務報表審計開始時,首先要仔細閱讀上一年度的審計工作底稿,了解該企業、單位內部控制的薄弱環節在哪裡,要求企業調整的會計事項有哪些,重點審計的內容是什麼,有哪些或有負債,審計報告是哪種類型等,作為本年度審計計畫的參考。
由於審計工作底稿在審計工作中的重要作用,每一個註冊會計師必須重視審計工作底稿的編制,認真填寫審計工作底稿。
作用
審計結果1.審計工作底稿是聯結全部審計工作的紐帶
審計工作經常由多個註冊會計師進行,他們之間存在不同的分工協作。審計工作在不同階段有不同的測試程式和實現目標。審計工作底稿可以把不同人員的審計結果、不同階段的審計結果有機地聯繫起來,使得各項工作都圍繞對會計報表發表意見這一總體目標來進行。
2.審計工作底稿是形成審計結論、發表審計意見的依據
審計工作底稿是審計證據的載體,它不但記錄了審計證據本身的反映內容,而且記載了註冊會計師對審計證據的評價分析情況以及得出的審計結論。這些審計證據和註冊會計師的專業判斷是形成審計結論、發表審計意見的直接依據。
3.審計工作底稿是評價審計責任、專業勝任能力和工作業績的依據
評價審計責任通常是評價註冊會計師對審計報告所負的真實性和合法性責任。如果註冊會計師嚴格依據獨立審計準則進行審計,據實發表意見,並把這些情況記錄於審計工作底稿上,那么在任何時候依據審計工作底稿進行評價都有利於解脫或減除審計責任。註冊會計師專業能力的強弱、工作業績的好壞表現在選擇何種程式、有無科學的計畫、專業判斷是否恰當等方面。這些因素可以通過評價審計工作底稿來體現和衡量。
4.審計工作底稿為審計質量控制與質量檢查提供了基礎依據
開展審計質量控制通常是由會計師事務所為確保審計質量符合獨立審計準則的要求而制定和運用的控制政策和程式,主要包括指導和監督註冊會計師選擇實施審計程式,編制審計工作底稿,並對審計工作底稿進行覆核。換言之,審計工作底稿既可以作為審計質量控制的對象,又可以作為審計質量控制的依據。審計質量檢查通常是由註冊會計師協會或其他有關單位組織進行,其核心工作就是對審計工作底稿規範程度的檢查。因此,離開審計工作底稿,審計質量檢查就會成為無本之木,無源之水。
5.審計工作底稿具有參考價值
由於審計工作有很密切的聯繫性和連續性,前一年度的審計情況經常可以作為後一個年度開展審計業務的參考、借鑑;另外,前任註冊會計師審計業務也可以作為後任註冊會計師開展審計業務的參考、備查。這些參考、借鑑和備查作用往往是通過調閱審計工作底稿而得以實現的。因此,審計準則不僅要求註冊會計師要認真編制和覆核審計工作底稿,也要求註冊會計師必須妥善保管審計工作底稿,建立與保管有關的保密、調閱等管理制度。
內容
審計工作底稿通常包括總體審計策略、具體審計計畫、分析表、問題備忘錄、重大事項概要、詢證函回函、管理層聲明書、核對表、有關重大事項的往來信件(包括電子郵件),以及對被審計單位檔案記錄的摘要或複印件等。此外,審計工作底稿通常還包括業務約定書、管理建議書、項目組內部或項目組與被審計單位舉行的會議記錄、與其他人士(如其他註冊會計師、律師、專家等)的溝通檔案及錯報匯總表等。
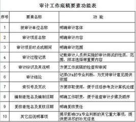
要素
一般來說,每張工作底稿必須同時包括以下基本內容:
⒈被審計單位名稱;
⒉審計項目名稱;
⒊審計項目時間或期間;
⒋審計過程記錄;
⒌審計結論;
⒍審計標識及其說明;
⒎索引號及頁次;
⒏編制者姓名及編制日期;
⒐覆核者姓名及覆核日期;
⒑其他應說明事項
其中,審計過程記錄主要記錄以下事項:
⒈記錄特定項目或事項的識別特徵;
⒉重大事項;
⒊記錄針對重大事項如何處理矛盾或不一致的情況;
⒋其他準則中的相關記錄要求
5總體要求編輯註冊會計師編制的審計工作底稿,應當使得未曾接觸該項審計工作的有經驗的專業人士清楚地了解:⑴按照審計準則的規定實施的審計程式的性質、時間和範圍;⑵實施審計程式的結果和獲取的審計證據;⑶就重大事項得出的結論。
由於審計工作底稿不僅是形成審計結論的依據,而且是評價註冊會計師業績、控制和監督審計質量的基礎,因此,對於審計工作底稿的編制不能認為只是工作底稿,就可以馬馬虎虎、草率從事,而必須認真對待,在內容上做到資料翔實、重點突出、繁簡得當、結論明確;在形式上做到要素齊全、格式規範、標識一致、記錄清晰。
編制
1.審計工作底稿的編制要求
審計項目(1)資料翔實。即記錄在審計工作底稿上的各類資料來源要真實可靠,內容完整。
(2)重點突出。即審計工作底稿應力求反映對審計結論有重大影響的內容。
(3)繁簡得當。即審計工作底稿應當根據記錄內容的不同,對重要內容詳細記錄,對一般內容簡單記錄。
(4)結論明確。即按審計程式對審計項目實施審計後,註冊會計師應在審計工作底稿中對該審計項目明確表達其最終的專業判斷意見。
(5)要素齊全。即構成審計工作底稿的基本內容應全部包括在內。
(6)格式規範。即審計工作底稿所採用的格式應規範、簡潔。雖然審計準則未對審計工作底稿格式做出規範設計,但有關審計工作底稿的執業規範指南給出了參考格式。
(7)標識一致。即審計符號的含義應前後一致,並明確反映在審計工作底稿上。
(8)記錄清晰。即審計工作底稿上記錄的內容要連貫,文字要端正,計算要準確。
2.審計工作底稿的獲取要求
大多數的備查類審計工作底稿都是由註冊會計師向被審計單位或其他第三者直接索取的,或者由他們代為編制。對於這些工作底稿,註冊會計師應做到以下要求:
(1)註明資料來源。
(2)實施必要的程式,對有關資料進行覆核,以確認審計工作底稿與原資料的一致性。
(3)形成相應的審計記錄。註冊會計師在審閱核對以後,應形成相應的文字記錄並簽名,方能形成審計工作底稿。
(4)註明審計工作底稿之間的鉤稽關係。審計工作底稿之間的鉤稽關係通過交叉索引及備註說明來加以反映的。
保管
審計檔案對審計工作底稿的分類整理和匯集歸檔構成審計工作底稿整理工作的全部內容。審計檔案是註冊會計師在規劃審計工作、實施審計程式、發表審計意見和簽署審計報告過程中形成的記錄,並綜合整理分類後形成的檔案資料。審計檔案是會計師事務所的重要歷史資料和寶貴財富,應妥善管理。
審計檔案分為永久性審計檔案和當期審計檔案兩種。永久性審計檔案是指那些記錄內容相對穩定、具有長期使用價值,並對以後的審計工作具有重要影響和直接作用的審計檔案,如備查類工作底稿和綜合類審計工作底稿中的審計報告、管理意見書。當期審計檔案是指那些記錄內容經常變化,只供當期審計使用和下期審計參考的審計檔案,如業務類工作底稿和綜合類審計工作底稿的其他部分資料。
(二)審計工作底稿的保管
審計工作底稿按照一定的標準歸入審計檔案後,應交由會計師事務所檔案管理部門進行管理。會計師事務所應建立審計檔案保管制度,以確保審計檔案的安全、完整。對於永久性和當期審計檔案的保管年限分別如下:
(1)永久性審計檔案應長期保管。
(2)當期審計檔案自審計報告簽發之日起至少保存10年。
(3)不再繼續審計的被審計單位,其永久性審計檔案的保管年限與最近一年當期檔案的保管年限相同。對於保管期限屆滿的審計檔案,會計師事務所可以決定將其銷毀。銷毀時,應根據有關檔案管理規定履行必要的手續。
(三)審計工作底稿的保密與查閱
1.審計工作底稿的保密
為了維護被審計單位及相關單位的利益,會計師事務所對審計工作底稿中涉及的商業秘密保密,建立健全審計工作底稿保密制度。但由於下列兩種情況需要查閱審計工作底稿的,不屬於泄密情形:
(1)法院、檢察院及國家其他部門依法查閱,並按規定辦理了必要手續。
(2)註冊會計師協會或其委派單位對會計師事務所執業情況進行檢查。
2.審計工作底稿的查閱
由於審計工作的需要,並經過委託人同意,在下列情況下,不同會計師事務所的註冊會計師可以要求查閱審計工作底稿:
(1)被審計單位的後任會計師事務所。
(2)審計合併會計報表,母公司的註冊會計師可以查閱子公司的註冊會計師的審計工作底稿。
(3)聯合審計時,註冊會計師可以相互查閱審計工作底稿。
(4)會計師事務所認為合理的其他情況。
從一般意義上講,審計檔案的所有權應屬於執業註冊會計師所在的會計師事務所。擁有審計工作底稿的會計師事務所在接受其他部門或單位依法查閱時,應給予密切的協助,講明查閱要求和限制,對於查閱人要求複印或外攜審計工作底稿時,註冊會計師應考慮審計工作底稿的內容、性質以及影響。根據有關檔案法的規定,由於查閱人悉知被審計單位商業秘密而泄密造成的損失和影響,擁有審計工作底稿所有權的會計師事務所無需承擔連帶責任。
歸檔期後的變動
1.歸檔期後變動審計工作底稿的兩種情形和內容一般情況下,在審計報告歸檔之後不需要對審計工作底稿進行修改或增加,有必要修改現有審計工作底稿或增加新的審計工作底稿的情形主要有以下兩種:
(1)註冊會計師已實施了必要的審計程式,取得了充分、適當的審計證據並得出了恰當的審計結論,但審計工作底稿的記錄不夠充分;
(2)審計報告日後,發現例外情況要求註冊會計師實施新的或追加審計程式,或導致註冊會計師得出新的結論。
2.歸檔期後變動審計工作底稿時應當記錄的內容
在完成最終審計檔案的歸整工作後,如果發現有必要修改現有審計工作底稿或增加新的審計工作底稿,無論修改或增加的性質如何,註冊會計師均應當記錄下列事項:
(1)修改或增加審計工作底稿的理由;
(2)修改或增加審計工作底稿的時間和人員,以及覆核的時間和人員。
覆核
由於一張單獨的審計工作底稿往往由一名註冊會計師編制完成,難免造成在資料引用、專業判斷和計算分類方面的誤差。因此,對已經編制完成的審計工作底稿必須安排有關專業人員進行覆核,以保證審計意見的正確性和審計工作底稿的規範性。
(1)審計工作底稿的覆核制度
根據獨立審計準則的要求,會計師事務所應該對審計工作底稿進行覆核的人員級別、覆核程式與要點、覆核人職責做出明文規定,形成一項制度。通常,根據中國會計師事務所的組織規模和業務範圍,可以實行對審計工作底稿的三級覆核制度。審計工作底稿三級覆核制度是指以主任會計師、部門經理(或簽字註冊會計師)和項目負責人(或項目經理)為覆核人,依照規定的程式和要點對審計工作底稿進行逐級覆核的制度。三級覆核制度目前已成為較為普遍採用的形式,對於提高審計工作質量、加強質量控制起了重要的作用。三級覆核制度的第一級覆核稱為詳細覆核,指由項目經理(或項目負責人)負責的,對下屬各類註冊會計師編制或取得的審計工作底稿逐張進行覆核。其目的在於按照準則的規範要求,發現並指出問題,及時加以修正完善。
三級覆核制度的第二級覆核稱為一般覆核,指由部門經理(或簽字註冊會計師)負責的,在詳細覆核的基礎上,對審計工作底稿中重要會計賬項的審計程式實施情況、審計調整事項和審計結論進行覆核。一般覆核實質上是對項目經理負責的詳細覆核的再監督。其目的在於按照有關準則的要求對重要審計事項進行把關、監督。三級覆核制度的第三級覆核也稱重點覆核,是由主任會計師或指定代理人負責的,在一般覆核的基礎上對審計過程中的重大會計問題、重大審計調整事項和重要的審計工作底稿進行覆核。重點覆核是對詳細覆核結果的二次監督,同時也是對一般覆核的再監督。重點覆核的目的在於使整個審計工作的計畫、進度、實施、結論和質量全面達到審計準則的要求。通過重點覆核後的審計工作底稿方可作為發表審計意見的基礎,然後歸類管理。
(2)審計工作底稿覆核的作用
建立審計工作底稿覆核制度,明確覆核內容與要求,實施三級覆核,可以起到以下作用:
1)規範審計工作底稿。通過覆核,可以及時發現問題,糾正問題,使納入審計檔案管理的各種審計工作底稿從形式上到內容上均能符合審計準則的規範要求。
2)降低審計風險,提高審計質量。通過覆核,可以減少、消除人為的審計誤差,使得審計證據更加適當充分、審計程式更為科學完善、審計結論更加恰當準確,把整個審計工作控制在審計準則要求的範圍中。
3)保證審計計畫順利執行,並能不斷地協調審計進度,節約審計時間,提高審計效率。
4)按規範要求覆核審計工作底稿,這實際也是進行審計質量控制的有效程式,因此,它為註冊會計師進行審計質量監控和工作業績考評提供依據和基礎。
(3)審計工作底稿覆核內容
註冊會計師及相關負責人對審計工作底稿進行覆核的內容包括:
1.審計工作底稿從形式上包括的要素是否齊全,是否規範。
2.審計工作底稿記錄的事項所引用的資料是否翔實可靠。
3.各種審計程式是否按計畫實施並取得相應的證據。
4.各種審計證據是否充分適當。
5.審計判斷是否有理有據。
6.審計結論是否恰當。
(4)審計工作底稿覆核的一般要求
對審計工作底稿的覆核不僅關係到審計效率與效果,而且也關係到審計質量及質量控制,是實施質量控制、降低審計風險的重要程式。因此,必須認真從事覆核工作,制定明確的覆核規則和要求。通常,覆核時應注意以下要求:
1.記錄存在問題的答覆與處理。如果覆核中發現有不正確或不完善的問題,覆核人應指示有關人員(主要是工作底稿的編制人)予以答覆和處理,並做出相應文字記錄。
2.簽署姓名和日期。每一級的覆核人員完成覆核工作後,應在審計工作底稿中規定的位置簽署姓名和覆核日期,以示分清覆核責任,也便於上級覆核人對下級覆核人的監督。
3.簽署覆核意見。各級覆核人員完成覆核工作後應明確地表示覆核意見,並簽署在審計工作底稿上。
4.督促編制人員及時修正存在問題,完善補充有關資料。

