基本信息
雙電源是由一個正電源和一個相等的負電源組成,一般是正負15伏,正負12伏,正負 5伏,輸入和輸出電壓都是參考地給出的,一般教課書中的涉及到的運放都採用的是這種雙電源的供電方法,但是在一些實際生產設計中沒有或者只能採用單電源的供電的方法時,就有必要採取相應的解決方法。 單電源供電時,正電源接Vcc,電源地接公共地,並需要將正電壓Vcc的一半電壓Vcc/2作為虛地接到運放的同相輸入端,如下圖所示,一般也會在中間加個電阻 VCCVCC/2在此基礎上,我們再按照要求設計出相應的運放電路,接通電源後,單電源供電就會正常工作 Vcc/2 可以通過電阻分壓的形式從正電壓Vcc出得到,但是這個可能會降低運放的低頻特性。
單電源供電的運算放大器,一般要加偏置以確保輸出信號的擺幅在供電電源範圍內。單電源供電系統的輸入信號如果以地作為參考,實際上也就是以供電電源的一端作為參考。例如這樣的反向放大器在輸入信號為正電壓時,由於輸出不可能低於最低供電電壓,所以不能正常工作。當輸入信號不是以地作為參考,參考電平與地的差值將隨信號一起放大,除非這個參考電平是作為共模電壓出現的。因此,要對輸入信號進行偏置才能獲得想要的輸出電壓。為解決這個問題,自然想到了信號採用交流耦合的方法。但是,採用交流耦合輸入和輸出都需要有耦合電容,而耦合電容的存在影響了電路的低頻回響,降低了頻寬。當採用同相配置時,放大器靜態輸出會通過反饋迴路影響輸入端的偏置電壓,處理起來很麻煩。
設計要求
單電源供電
單電源供電運算放大器有同相正偏、同相反偏、反相正偏、反相反偏四種配置方式,其參考電壓 可由一個低阻的電壓源如電壓跟隨器構成,也可直接由電源晶片提供。為了取得最大的動態範圍,使信號在大的動態範圍內保持工作線上性區而不進入正向或負向飽和區,對放大器的放大倍數和偏置電壓 ,提出以下要求:
單電源供電
單電源供電
單電源供電
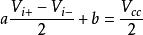
單電源供電為無失真輸入信號最大值; 為無失真輸入信號最小值; 為供電電壓。
可以採用以下步驟來設計單電源供運算放大器:
單電源供電
單電源供電1)首先確定無失真輸入信號最大值 、無失真輸入信號最小值 、電壓放大倍數a,
2)再根據上式解出b,再根據b的符號,確定是四種配置方式的哪一種,再通過解方程就可以完成電路設計。
隨著電池供電系統越來越廣泛的套用,單電源供電的運算放大器套用也越來越多。由於單電源供電存在偏置的問題,使得它的套用比雙電源套用要複雜。
波形發生器套用
信號發生器是指產生所需參數的電測試信號的儀器,按照信號波形可分為正弦信號、函式信號、脈衝信號和隨機信號發生器等四大類,電路的搭建可以採用由運算放大器及分離元件或是單片集成函式發生器構成。目前在市場上雖然已有功能齊全、性能指標較高、價格較貴的標準產品,但其許多功能在實際的教學實訓中遭遇閒置,造成了資源的嚴重浪費。一般的運算放大器大多採用雙電源供電方式,對供電條件要求較高。
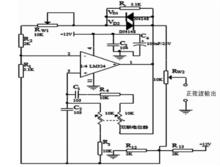
單電源供電的波形發生器電路圖以LM324為核心器件,採用單電源供電方式,通過“正弦波→方波→三角波”的思路,其中正弦波採用RC橋式振盪電路產生,再通過過零比較器產生方波,然後經過RC積分電路產生三角波,該方案採用單電源供電方式對電源的要求不高,可以減少功耗和成本實現電路結構簡單,並能產生性能較好的正弦波、方波和三角波信號,振幅和頻率穩定且調節範圍較寬方便調試。
採用單電源向LM324供電,利用LM324中的四個運算放大器和外圍電路一起實現信號的產生。其中一個運算放大器和外圍元器件組成RC橋式振盪電路,產生正弦波信號,再通過其中一個運算放大器組成的電壓跟隨器保證正弦波信號的穩定輸出,然後將輸出的正弦波信號接另一個運算放大器輸入的同相端,反相端接中點電位,組成過零比較器,輸出方波信號,再將輸出的方波信號通過下一個運算放大器和外圍元器件組成的RC積分電路輸出三角波信號。這樣只需要利用一塊LM324晶片和一些簡單的外圍電路實現振幅和頻率穩定且調節範圍較寬的正弦波信號、方波信號和三角波信號,達到“一箭三雕”的效果。

