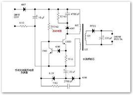
電路位置
啟動電阻啟動電阻starting resistance,通常一端接(整流後)電源的正極,另一端接開關管的基極。右圖中,1M的就是啟動電阻。
作用
接通電源瞬間,電路尚未起振時,給開關管基極提供一個偏流,使開關管集電極與開關變壓器初級線圈流過一定量的電流,通過變壓器感應,反饋線圈中產生了一個感應電壓,又反饋給開關管基極,使電路進入自激振盪。

啟動電阻starting resistance,通常一端接(整流後)電源的正極,另一端接開關管的基極。
啟動電阻啟動電阻starting resistance,通常一端接(整流後)電源的正極,另一端接開關管的基極。右圖中,1M的就是啟動電阻。
接通電源瞬間,電路尚未起振時,給開關管基極提供一個偏流,使開關管集電極與開關變壓器初級線圈流過一定量的電流,通過變壓器感應,反饋線圈中產生了一個感應電壓,又反饋給開關管基極,使電路進入自激振盪。
轉子串電阻起動(motorresistancestartingofACmotor)子繞組直接短路,電機的轉速和轉矩沿固有機械特性變化,直到電磁轉矩與負載...
概述 原理 特點繞線式轉子異步電動機通過轉子繞組串聯電阻改善啟動特性。
啟動電流是指電氣設備(感性負載)在剛啟動時的衝擊電流,是電機或感性負載通電的瞬間到運行平穩的短暫的時間內的電流的變化量,這個電流一般是額定電流的4-7倍...
快速發展的控制工程促使電子控制系統的進步,從而造成了對感測器的巨量需求,工業使用的感測器要求性能出眾,價格便宜,可在苛刻環境下(例如-40到150攝氏度...
基本構成 獨立線性 絕對線性 接觸電阻 誤差產生原因靠溶解在水中的電解質離子導電,電解質充滿於兩個平面極板之間,構成一個電容狀的導電體,自身無感性元件,故與頻敏、電抗器等起動設備相比,有提高電動機的功率因...
定義 基本原理 技術特點 種類 比較電機啟動電流近似與定子的電壓成正比,因此要採用降低定子電壓的辦法來限制啟動電流,即為降壓啟動又稱減壓啟動。對於因直接啟動衝擊電流過大而無法承受的場合,通...
概述 特點 套用電動機啟動時,啟動電流大,發熱多,允許啟動的次數是以發熱不至於影響電動機絕緣壽命和使用年限為原則確定的。連續多次合閘起動,常使電動機過熱超溫,甚至燒壞電...
簡介 電機啟動方式 電機啟動器 電機直接啟動水泥電阻:是將電阻線繞在無鹼性耐熱瓷件上,外面加上耐熱、耐濕及耐腐蝕之材料保護固定並把繞線電阻體放入方形瓷器框內,用特殊不燃性耐熱水泥充填密封而成。水泥...
釋意 特點 用途 缺點