nec推出支持新標準的128mbit psram新品PSRAM
背景
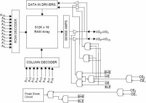
PSRAM具有一個單電晶體的DRAM儲存格,與傳統具有六個電晶體的SRAM儲存格或是四個電晶體與two-load resistor SRAM 儲存格大不相同,但它具有類似SRAM的穩定接口,內部的DRAM架構給予PSRAM一些比low-power 6T SRAM優異的長處,例如體積更為輕巧,售價更具競爭力。目前在整體SRAM市場中,有90%的製造商都在生產PSRAM組件。在過去兩年,市場上重要的SRAM/PSRAM供貨商有Samsung、Cypress、Renesas、Micron與Toshiba等。
基本原理
PSRAMPSRAM容量有8Mbit,16Mbit,32Mbit等等,容量沒有SDRAM那樣密度高,但肯定是比SRAM的容量要高很多的,速度支持突發模式,並不是很慢,Hynix,Coremagic, WINBOND .MICRON. CY 等廠家都有供應,價格只比相同容量的SDRAM稍貴一點點,比SRAM便宜很多。
PSRAM主要套用於手機,電子詞典,掌上電腦,PDA,PMP.MP3/4,GPS接收器等消費電子產品與SRAM(採用6T的技術)相比,PSRAM採用的是1T+1C的技術,所以在體積上更小,同時,PSRAM的I/O接口與SRAM相同.在容量上,目前有4MB,8MB,16MB,32MB,64MB和128MB。比較於SDRAM,PSRAM的功耗要低很多。所以對於要求有一定快取容量的很多攜帶型產品是一個理想的選擇。
目前發展現狀
東芝(Toshiba)、NEC Electronics和富士通(Fujitsu)三家公司日前共同提出PSRAM (Pseudo Static random access memory)第四版的標準接口規範,也稱之為CSOMORAM Rev. 4 (COmmon Specifications for MObile RAM)是用於移動RAM的通用規範。三家公司將各自生產與銷售自家產品,產品最快可在2007年3月推出。上述三家公司在1998年9月首次提出通用規範,將堆疊多晶片封裝(MCP)通用接口規範共享給包括快閃記憶體和SRAM在內的移動設備。隨後,他們在2002、2003和2004年分別對其進行了修訂,增加了頁面模式和突發模式等規格。COSMORAM Rev. 4為Pseudo SRAM增加了雙速率突發(DDR突發)模式。
來自
http://baike.eccn.com/eewiki/index.php/PSRAM

