方法內容
內容
績效考核方法方法
一、相對評價法(1)序列比較法
序列比較法是對按員工工作成績的好壞進行排序考核的一種方法。在考核之前,首先要確定考核的模組,但是不確定要達到的工作標準。將相同職務的所有員工在同一考核模組中進行比較,根據他們的工作狀況排列順序,工作較好的排名在前,工作較差的排名在後。最後,將每位員工幾個模組的排序數字相加,就是該員工的考核結果。總數越小,績效考核成績越好。
(2)相對比較法
相對比較法是對員工進行兩兩比較,任何兩位員工都要進行一次比較。兩名員工比較之後,相對較好的員工記“1”,相對較差的員工記“0”。所有的員工相互比較完畢後,將每個人的得分相加,總分越高,績效考核的成績越好。
(3)強制比例法
強制比例法是指根據被考核者的業績,將被考核者按一定的比例分為幾類(最好、較好、中等、較差、最差)進行考核的方法。
二、絕對評價法
(1)目標管理法
目標管理是通過將組織的整體目標逐級分解直至個人目標,最後根據被考核人完成工作目標的情況來進行考核的一種績效考核方式。在開始工作之前,考核人和被考核人應該對需要完成的工作內容、時間期限、考核的標準達成一致。在時間期限結束時,考核人根據被考核人的工作狀況及原先制定的考核標準來進行考核。
(2)關鍵績效指標法
關鍵績效指標法是以企業年度目標為依據,通過對員工工作績效特徵的分析,據此確定反映企業、部門和員工個人一定期限內綜合業績的關鍵性量化指標,並以此為基礎進行績效考核。
(3)等級評估法
等級評估法根據工作分析,將被考核崗位的工作內容劃分為相互獨立的幾個模組,在每個模組中用明確的語言描述完成該模組工作需要達到的工作標準。同時,將標準分為幾個等級選項,如“優、良、合格、不合格”等,考核人根據被考核人的實際工作表現,對每個模組的完成情況進行評估。總成績便為該員工的考核成績
績效考核方法(4)平衡記分卡
平衡記分卡從企業的財務、顧客、內部業務過程、學習和成長四個角度進行評價,並根據戰略的要求給予各指標不同的權重,實現對企業的綜合測評,從而使得管理者能整體把握和控制企業,最終實現企業的戰略目標。
三、描述法
(1)全視角考核法
全視角考核法(360°考核法),即上級、同事、下屬、自己和顧客對被考核者進行考核的一種考核方法。通過這種多維度的評價,綜合不同評價者的意見,則可以得出一個全面、公正的評價。
(2)重要事件法
重要事件是指考核人在平時注意收集被考核人的“重要事件”,這裡的“重要事件”是指那些會對部門的整體工作績效產生積極或消極的重要影響的事件,對這些表現要形成書面記錄,根據這些書面記錄進行整理和分析,最終形成考核結果。
績效定量管理法正是在不同的時期和不同的工作狀況下,通過對數據的科學處理,及時、準確地考核,協調落實收入、能力、分配關係。
四、目標績效考核法
目標績效考核是自上而下進行總目標的分解和責任落實過程,相應的,績效考核也應服從總目標和分目標的完成。因此,作為部門和職位的KPI考核,也應從部門對公司整體進行支持、部門員工對部門進行支持的立足點出發。同時公司的領導者和部門的領導者也應對下屬的績效考核負責,不能向下屬推卸責任。績效考核區分了部門考核指標和個人考核指標,也能夠從機制上確保上級能夠積極關心和指導下級完成工作任務。
考核指標的SMART原則
S:(Specific) ------明確的、具體的,指標要清晰、明確,讓考核者與被考核者能夠準確的理解目標;
M:(Measurable)------可量化的。一家企業要量化老闆、量化企業、量化組織架構。目標、考核指標更要量化,比較好、還不錯這種詞都不具備可量化性,將導致標準的模糊,一定是要數位化的。沒有數位化的指標,是不能隨意考核的,一考核就容易出現誤差;
A:(Attainable)-----可實現的,目標、考核指標,都必須是付出努力能夠實現的,既不過高也不偏低。比如對銷售經理的考核,去年銷售收入2000萬,今年要求1.5億,也不給予任何支持,這就是一個完全不具備可實現性的指標。指標的目標值設定應是結合個人的情況、崗位的情況、過往歷史的情況來設定的;
R:(Relevant) ------實際性的、現實性的,而不是假設性的。現實性的定義是具備現有的資源,且存在客觀性、實實在在的;
T:(Time bound)-----有時限性的,目標、指標都是要有時限性,要在規定的時間內完成,時間一到,就要看結果。如要求2000萬的銷售額,單單這么要求是沒有意義的,必須規定在多長時間內完成2000萬的銷售額,這樣才有意義。
如何設定目標
目標績效來源於對企業經營目標的分解,即為完成戰略而將企業經營目標逐層分解到每個部門及相關人員的一種指標設計方法。
從管理學上說,目標是比現實能力範圍稍高一點的要求,也就是“蹦一蹦,夠得著”的那種。“目”就是眼睛看得到的,想得到的,願意得到的,它是一種夢想;“標”者,尺度也。目標就是有尺度的目標,沒尺度的夢想叫幻想、空想、異想天開。
目標不是憑空吹出來的,不是虛刻畫出來的,不是閉門造車想出來的,而是企業上下一心,大家一起締造出來的,要有詳實的數據,有人認同,有完成的周期,還要有激情,要經過精確的預算和計畫。
目標設立後,企業一定要想辦法把它變成大家的夢想,要讓每一個員工都去認同它。只有當員工和公司存在共同信念時,員工才能在一家公司深入長期地發展。
通過目標分解所得到的指標,其考核的內容是每個崗位、每個人最主要的且必須完成的工作。各層級人員的目標指標是層層分解而得的。績效考核必須是由上而下的,董事長、總經理要以身作則,單純地只對普通員工做考核是不能形成企業的考核文化的。
常見的指標
銷售額(銷售收入) 生產成本(次品率、產品成本、生產員工產值、生產成本降低率)
採購成本(原材料成本、設備成本、進貨成本)
管理成本(運營成本節約率)
行銷成本(費銷比)
人員工資成本(人才達成率、人才培訓率、工作飽和度、工資效益比)
稅務成本(節稅率、稅銷比)
商業模式建設(商業模式的量化、標準化、有形化)
生產系統建設(生產流程、標準的制定、頒布、培訓、實施、修訂)
組織系統建設(組織系統的方案制定、頒布、培訓、實施、修訂、評估)
業務系統建設(業務流程的制定、頒布、培訓、實施、修訂)
財務體系建設(財務流程、規章制度的制定、頒布、培訓、實施、修訂)流程體系建設(運營流程的制定、頒布、培訓、實施、修訂)
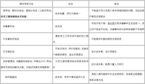
常用方法
一、簡單排序法(一)簡單排序法的含義 簡單排序法也稱序列法或序列評定法,即對一批考核對象按照一定標準排出“1 2 3 4 ……”的順序。 該方法的優點和缺點。
(二)簡單排序法的操作 首先,擬定考核的項目。 第二步,就每項內容對被考核人進行評定,並排出序列。 第三步,把每個人各自考核項目的序數相加,得出各自的排序總分數與名次。
二、強制分配法
(一)強制分配法的含義 強制分配法,是按預先規定的比例將被評價者分配到各個績效類別上的方法。這種方法根據統計學常態分配原理進行,其特點是兩邊的最高分、最低分者很少,處於中間者居多。(二)強制分配法的適用性
三、要素評定法(一)要素評定法的含義 要素評定法也稱功能測評法或測評量表法,是把定性考核和定量考核結合起來的方法。 該方法的優點與缺點。
(二)要素評定法的操作
(1)確定考核項目。
(2)將指標按優劣程度劃分等級。
(3)對考核人員進行培訓。
(4)進行考核打分。
(5)對所取得的資料分析、調整和匯總。
四、工作記錄法
工作記錄法一般用於對生產工人操作性工作的考核。 該方法的優點和缺點。
五、目標管理法
(一)對於目標管理的認識
1.目標管理的含義 目標管理法(MBO)是一種綜合性的績效管理方法。目標管理法由美國著名管理學大師彼得·德魯克提出。 目標管理是一種領導者與下屬之間的雙向互動過程。彼得德魯克認為,並不是有了工作才有目標,恰恰相反,是有了目標才能確定具體工作。當組織最高層確定了組織目標後,必須對其進行有效合理的分解,轉變為各部門以及每位員工的分目標,管理則根據分目標完成情況對下級進行考核、評價、獎懲。
2.目標管理的優點 目標管理法的優點較多,也有一定的局限性。
(二)目標的量化標準 目標管理要符合“SMART”的原則,其具體含義。
(三)目標管理法的實施步驟 1.確定工作職責範圍 2.確定具體的目標值 3.審閱確定目標 4.實施目標 5.小結
6.考核及後續措施
六、360度考核法
(一)360度考核法的含義 360度考核法是多角度進行的比較全面的績效考核方法,也稱全方位考核法或全面評價法。
(二)360度考核法的實施方法 首先,聽取意見,填寫調查表。 然後,對被考核者的各方面做出評價。 在分析討論考核結果的基礎上雙方討論,定出下年度的績效目標。
(三)360度考核法的優缺點
使用單位
事業單位
績效考核方法績效管理是一個循環,自績效計畫開始,經過績效輔導、績效考核、績效反饋到考核結果的套用,形成了一個閉環;經總結提高后,進入下一輪績效循環;在這一過程中,組織績效呈螺鏇上升的趨勢;而績效管理的目的,正是促進被考核者達成目標,並實現績效的持續改進。
程式公平
所謂程式公平,即績效管理的體系科學公平,程式規範公正,結果透明公開。
首先,事業單位的性質決定了其考核指標的量化程度低、標準化程度低,在這樣的前提下,如果再不能很好地解決程式公平問題,則考核的公信力將大受影響;
其次,績效考核體系的建設需要在實踐中不斷積累和摸索,而事業單位績效考核剛開始全面推行,案例、經驗、資料庫等都不完善,因此,需要先從程式的規範入手,因為程式的規範難度相對較小;
第三,通過程式的固化,可以引導全員觀念的轉變,由傳統的為發獎金而開展的年終考評轉變為為實現目標而進行的績效管理。
實現程式公平,首先需要領導的高度重視,其次需要通過培訓令大家理解、認同績效管理的意義與目的,第三要設計科學、規範、可操作的程式,第四要引入軟體等方法,將績效管理程式固化、標準化,使之能夠可持續執行,避免“一陣風、運動式”的績效考核。
標準公平
所謂標準公平,對於績效管理的要求則更高,它要求績效管理的目標能夠轉化為一套具有領先性、體系性、可操作性的指標和標準並有效分解到被考核單元(組織、部室、崗位),同時,通過配套的數據收集與管理體系,對每個被考核單元給出客觀、公平的評價。
事業單位績效考核的終極目標是要做到標準公平。所謂標準公平,體現在四個關鍵點:
首先,一個績效管理良好的組織,其績效考核的整體指向必然是組織的戰略或經營目標,因此,事業單位的績效考核工作要做好,首先要有單位的戰略或年度目標,因為這才是績效考核真正的目的和方向。應該說,這方面事業單位的基礎還是有的,一般都有每年的工作計畫和工作報告,這是一個很好的基礎條件。
其次,需要有一套程式、一個部門或崗位負責分解上述目標,形成針對中層以上管理人員和科室的考核指標,我們稱為“戰略解碼”,這項工作是一項長期性的工作,每個季度、每個月都需要跟蹤指標的完成情況、並根據環境變化進行調整。
第三,需要建立分層分類的崗位考核指標庫,以及針對科室負責人的績效考核培訓體系。只有分層分類,才能體現不同崗位的工作責任和工作特點;而科室負責人是績效考核的中間層,只有這一層級的管理人員熟練、技巧、規範地使用績效考核的方法,才能夠把單位給予自己的考核壓力有效地傳遞到基層,並根據表現給予每一位員工科學、客觀的考核結果。
第四,需要建立一套數據的收集和評估程式。需要財務和相關業務科室提供的數據,要明確責任人、數據提交時間、數據報送口徑;需要考核小組、述職會或360度評價的,要建立儘可能詳盡的評價標準或“目標錨”;需要外部評價的,要做好外部評價機構的選擇、管理和審核工作。
企業
1、工作標準法,把員工的工作與企業制定的工作標準、勞動定額相對照,以確定員工業績。優點在於參照標準明確,評價結果易於作出。缺點在於針對管理崗位人員的標準制定難度較大,缺乏可量化的指標。2、排序法,把一定範圍內的員工按照某一標準由高到低進行排列的一種績效評價方法。其優點在於簡便易行,避免了趨中誤差,缺點是標準單一,不同部門或崗位之間難以比較。
3、硬性分布,此方法和排序法有一定程度的相似,是將限定範圍的員工按照某一機率分布強制分布的一種方法,這種方法的優點是避免了大鍋飯,缺點在於機率假設不一定合乎事實,不同部門或範圍中的機率可能不同。
4、關鍵事件法,指記錄那些對部門或企業效益產生重大積極或消極影響的行為。考核者必須把被考核者在考核期內所有關鍵事件都記錄下來,其優點在於比較客觀,缺點在於工作量大,而且還需要一個量化的過程。
5、目標管理法,其基本特點是考核者和被考核者一起制定工作目標,並且指導和協助其完成目標,並不斷修正目標。這使考核者和被考核者的關係從單純監督與被監督轉變為顧問和促進者,促進了工作目標和績效目標的實現。
6、360度考核法,此方法是結合上述多種方法,通過不同的考核者來進行考核,在考核指標選擇上儘可能量化,同時結合目標管理和一定程度上的硬性分布和強制排序。缺點是考核工作量較大,考核周期難以選擇。
外資企業
1.人格特質類考核方法人格特質類考核方法所關注的是員工在多大程度上具有某些被認為對企業的成功非常有利的人格特質,如品德、工作積極性、團隊意識、創新精神、領導力等。如果員工在這些方面表現較好,那么員工的績效水平的分數就較高。人格特質類考核方法中最常用的是圖尺度評價法(graphic rating scales,GRS)及其各種變體。
2.行為類考核方法
行為類考核方法通過考察員工在工作中的行為表現,將員工的行為表現與組織希望員工所表現出的行為進行對比,從而確定績效水平。這其中常用的方法有關鍵事件法(critical incident approach,CIA)、行為錨定等級評價法(behaviorally anchored rating scales,BARS)、行為觀察評價法(behavioral observation scales,BOS)等。
3.結果類考核法
Bernardin等人將績效定義為“在特定的時間內,由特定的工作職能或活動產生的產出記錄,工作績效的總和相當於關鍵和必要工作職能中績效的總和(或平均值)”,這是“績效為結果”的典型觀點。基於這種理解,研究者們認為注重目標與結果的差異是績效管理的一個好辦法。
不難看出,這三類考核方法都是以組織的目標作為基準,用以檢驗員工的人格特質、工作行為或工作結果是否達到了組織的要求,將找出其中的差距並縮小差距作為績效管理的根本目的,這同時也是公司進行員工培訓的最根本的出發點。
其它方法
直接排序法、對比法、強制分布法(硬性分布法)、書面敘述法、工作計畫考核法、標桿對比法、情境模擬法等。考核步驟
第一步,工作分析,制定企業KPI指標庫第二步,設定績效考核表
第三步,對員工開展培訓。
對於剛開始進行績效考核的企業,培訓的內容包括:
企業的有步驟的願景,所有的考核都是為了實現企業目標,挑戰業績的極限,去實現企業的願景;
企業的文化和改革的必要性。績效指標的選擇本身就是結合企業文化制定的,推行績效考核的目的不是為了降低員工工資,而是希望員工在績效提升的同時收穫更高收益;
績效與薪酬掛鈎的政策,績效考核結果如何與薪酬對應,如何計算個人績效工資。薪酬必須讓員工可以計算,員工才有可見的利益動力;
考核的主體關係,就是被誰考核,當然一般是由直接上級進行考核;
績效考核的表格,就是考核哪些內容,有哪些要求;
績效考核制度,就是考核的流程、方式方法等。
第四步,試考核。
第五步,公布績效考核政策。政策的公布可採用簽字法、公示法等方法;
第六步,外部專家導入。
與企業內部人員相比,外部專家更具備權威性和指導性,企業可以考慮聘請外部專家幫助導入,在正式考核前對員工心態進行調整,做好相應的風險防控措施,樹立競爭機制、競爭文化等,讓員工認同考核,認同企業要求。
第七步,考核
第八步,績效面談與套用、改進。
績效考核是一個不斷提升的循環,每月績效考核完成後,直接上級都應與下級進行績效面談,肯定員工當月做得好的部分,指出不足之處,共同制定績效改進計畫,以提升下一階段的考核業績。
注意事項
績效考核方法首先,企業的目標是核心。無論哪一種方法,管理的內容是目標,管理的目的是保證目標的實現。
其次,系統的內在邏輯。公司、部門和具體崗位,高層、中層和基層,都是一個神經系統,壓力的傳遞,責任的追蹤,績效夥伴,誰也離不開誰。
第三,同樣的SMART原則。明確的、可衡量的、量化的、務實的、有時間表的,這些原則,這些要求是業績管理操作性強的根本。
第四,管理的80/20法則。關鍵的20%創造了80%的績效。所以業績管理所關注的是關鍵業績指標。
第五,關注未來和發展。目標本身就是關注未來發展的,它體現了企業的追求;考評是手段,激勵是目標,改善是根本。業績管理所追求的是企業的持續發展。
第六,雙向溝通,持續改善。
設定目標要溝通,考評結果要溝通,如何改善要溝通。業績管理很簡單,就是目標+溝通。
的確,平衡積分卡是設定企業目標再科學不過的工具;關鍵業績指標的分解方式在設定個人目標的時候,是那么精細;標桿其實就是每一項考核指標最好的指標和標準來源。
企業業績管理不可能窮盡所有的方法,但最好的方法一定是它們的精華的集合。
方法特徵
縱觀企業五花八門的績效考核方法(或稱績效工資分配方案等),可以歸為以下八大共同特徵:(1)緊密擁抱型:績效考核與獎金髮放高度融合在一個方案中,很難拆分;
(2)關係專一型:一個指標一份錢,多個指標多份錢的表現形式;
(3)輕計畫重考核型:指標下達時估算成分過大甚至“拍腦袋”,考核時造勢、加壓轟轟烈烈;
(4)強業務弱職能型:考核方案主要針對銷售、生產等業務部門,職能部門往往形式化;
(5)指標業務化型:指標聚焦在銷售、成本、產值等業務類,管理指標由於量化困難而較少;
(6)指標量化悖論型:為了科學公平而將指標儘量量化,但又由於量化繁雜而趨向簡單可行;
(7)重算賬輕分析型:很多績效考核方案的目的是算清獎金,而對於出現的問題缺乏分析;
(8)激勵缺乏多元化型:考核結果套用單一,培訓、晉升、福利的多種激勵與考核關係不大;
其中,輕計畫重考核型、強業務弱職能型、指標業務化型、指標量化悖論型體現在績效的管理技術層面;緊密擁抱型、關係專一型、重算帳輕分析型、激勵缺乏多元化型則體現的是管理導向問題。
績效技術在大學中就是教育技術,是以提高教與學的質量為重心,所以,在工作當中,績效的考核一定要與經濟效益聯繫起來。
計分方法
常用的考核指標的計分方法有五種:層差法、減分法、比率法、非此即彼法和說明法。1、層差法
層差法是將考核結果分為幾個層次,實際執行結果落在哪個層次內,該層次所對應的分數即為考核的分數。
例如:人員招聘周期=用人單位提出用人申請經確認的時間到員工入職到位的時間段。
如果設定的最低完成時間為30日,期望完成時間為25日。招聘周期指標在考核中所占有的權重為15%,即15分,
假設計分方式可以分為三種:
A、25日以內完成,得15分;
B、25~30日之間完成,得10分;
C、30日以後完成,得0分;
2、減分法
減分法是針對標準分進行減扣而不進行加分的方法。在執行指標過程中當發現有異常情況時,就按照一定的標準扣分,如果沒有異常則得到滿分。
3、比率法
比率法就是用指標的實際完成值除以計畫值(或標準值),計算出百分比,然後乘以指標的權重分數,得到該指標的實際考核分數。
計算公式:A/B*100%*相應的分數。(A為實際完成值,B為計畫值或者標準值)
例如:人力資源部的招聘計畫完成率=實際招聘人數/計畫招聘人數
如果招聘計畫完成率在本季度中占有20%的權重,即20分,所得的分數為:招聘計畫完成率*20
非此即彼法是指結果只有幾個可能性,不存在中間狀態。
例如:信息部是負責公司一級流程發布計畫達成率。
假如季度指標中所占的權重為10%,即10分,由於每個部門的流程不會很多,人力資源部門也許只有8個流程,財務部門也許只有7個流程,故信息部所統計的每個季度完成的流程數量不會很高,所以該指標的最低要求為100%,計算時,只有兩個結果,100%完成,沒有完成。
假如是100%完成,得10分;
假如沒有100%完成,得0分;
5、說明法
說明法:無法用以上幾種方法考核時所使用的一種方法。說明法主要是需要對績效考核結果可能出現的幾種情況進行說明,並設定每一種情況所對應的計分方法。
例如:員工滿意度調查及分析指標就可以用說明法來計分。假如該指標為某崗位的20%,則四項分值分別為:2分、8分、4分、6分;六位老總分別針對四項內容分別打分,將六位老總對四項打分之和即為最後得分。
方法選擇
根據考評內容的不同,考評方法也可以採用多種形式。採用多種方式進行考評,可以有效的減少考評誤差,提聯考評的準確度。比如,我們可以安排直接上級考評直接下屬的“重要工作”和“日常工作”部分,同事之間對“工作態度”部分進行互評。另外,還可以讓員工對“日常工作”和“工作態度”部分進行自評,自評成績不計入總成績。主要是讓考評人了解被考評人的自我評價,以便找出自我評價和企業評價之間的差距,這個差距可能就是被考評者需要改進的地方。這些資料可以為後面進行的考評溝通提供有益的幫助。
為了考評的近期誤差,人力資源部門可以建議考評人對被考評人的“重要工作”和“日常工作”經常進行非正式考評,並記錄關鍵事件,在正式考評時,可以以此為原始材料。另外在考評時,考評人對所有被考評人的同一項目進行集中考評,而不要以人為單位進行考評。
1、目標考評
對“重要任務”考評採取目標考評方法。在一個考評周期前,考評人和被考評人要討論制定一個雙方都接受的“重要任務說明”,該說明中要明確任務名稱、任務描述、任務工作量等內容。
2、自評
自評即被考評人的自我考評,考評結果一般不計入考評成績,但它的作用十分重要。自評是被考評人對自己的主觀認識,它往往與客觀的考評結果有所差別。考評人通過自評結果,可以了解被考評人的真實想法,為考評溝通做了準備。另外,在自評結果中,考評人可能還會發現一些自己忽略的事情,這有利於更客觀的進行考評.
3、互評
互評是員工之間相互考評的考評方式。互評適合於主觀性評價,比如“工作態度”部分的考評。互評的優點在於:首先,員工之間能夠比較真實的了解相互的工作態度,並且由多人同時評價,往往能更加準確的反映客觀情況,防止主觀性誤差。互評在人數較多的情況下比較適用,比如人數多於5人。另外,在互評時不署名,在公布結果時不公布互評細節,都可以減少員工之間的相互猜疑.
4、上級考評
在上級考評中,考評人是被考評人的管理者,多數情況下是被考評人的直接上級。上級考評適合於考評“重要工作”和“日常工作”部分。
5、書面評價
由於每位員工都有不同的特點,而標準化的考評方式則忽略了這個因素,將員工等齊劃一,不利於員工個人成長。書面評價則彌補了這個缺陷。一般來講,書面評價應該包括三個方面的內容:肯定員工成績;指出員工不足;企業對員工的期望。書面評價可以由上級撰寫,也可由企業人力資源部門統一撰寫。
考核成效
做人力資源管理的朋友都知道,績效考核是人力資源管理最難的,為什麼而考,如何考,如何減少牴觸、增強助力,考出效果,不說皆大歡喜,但求大家可以接受,都是一件不容易的事。在我認識的人力資源經理中,很多人都喜歡招聘,不喜歡績效,簡單點講,招聘活動,具有相對的“獨立性”,而績效問題卻牽涉面極廣,幾乎是組織的命脈,操作起來不僅涉及公司文化、人員素質、還涉及到推進方法、更涉及到變化多端的指標,每一項對人力資源經理而言都是考驗。做人力資源經理的朋友,首先要解決人本問題,考核指標的設計方法多樣,但各有千秋、各有短長,必須根據自己企業的情況,擇一為主,其他為輔,千萬不能出現花了很多時間,功夫去設計出來的東西根本就不適用這種情況,比如說360度,在絕大多數情況下,是不可以作為主要的考核工具的,這點我們必須做到心中無數。
指標設計過程,儘量讓大家參與進來,千萬不能出現什麼都由你去操持,你去設計,好像全都只有你懂,在考核初期,未必就很完善,關鍵是讓更多人認同,有了認同度,其他一切都可以逐步最佳化。
在考核體系設計中,一定要實現考核系統與其他人力資源系統的相融性,儘量與其他模組相協調。領導的支持也很重要,一句話,民眾基礎與領導支持,解決了這個問題,考核體系的實施是水到渠成的事。
另外如何幫助部門經理從“績效考核”提升到“績效管理”,是需要我們付出更多耐心,一方面體系上不能太繁雜,另外也要做出示範,督促經理們在部屬績效改進上下夠功夫,形成氣候,這樣績效管理的初步目標才算達到了。
制定出優秀的績效考核管理戰略計畫
企業需要重新評估其人力資源管理的價值,並需意識到員工規劃和績效管理是提高企業競爭優勢的重要手段。很多人認為,已經有許多企業意識到了人力資源管理的重要性。那么如何才能制定出優秀的績效管理計畫,從而提高企業的競爭力呢?以下是我認為對開發有效的績效管理戰略至關重要的十個步驟。
1.明確推動制定績效管理解決方案的需求。如上文提到的金融組織一樣,制定績效管理計畫的目的是為了培養繼任人選嗎?如巴爾的摩的例子一樣,制定計畫是為了改善表現不盡人意的組織的績效嗎?
2.確定戰略的發展方向。舉例說,當波音意識到與主要競爭對手Airbus產生差距時,該芝加哥公司開始反省其員工的組織形式。它發現,若要打敗Airbus,波音就需如Airbus一樣,贏取外部的企業戰略合作夥伴。波音的自我檢查引導其制定出了合適的戰略。
3.確保您的業務與戰略掛鈎。在銀行業,兼併極為常見。如果您的企業有很多業務部門,並且有一些是通過新近的收購而獲得的,那么確保您的業務與戰略掛鈎就更為重要。
4.確保您公司的員工都是您需要的人才。不要想當然的以為您了解自己員工的技能。五個不同的管理者對同一個員工能力的評價可能產生五種不同的結果。
5.根據一致的標準評估員工。如果您評估員工的標準在變化,您將不能建立評估員工表現的統一標準。而如果沒有這種標準,就無法衡量進展。
6.讓員工清楚了解自己的表現是否與公司戰略相符。為您的績效管理架構創造一個開放的交流平台。若您的企業擁有區域網路,則可在區域網路首頁探討計畫的進展及戰略。如果您的員工不能使用電腦進行線上探討,則可考慮通過直郵來通知大家計畫的最新進展。同時,還需安排時間與員工溝通,告知其他們的個人努力是如何幫助公司實現如增加銷售或提高客戶服務等目標的。
7.為員工提供職業發展機會。一旦戰略制定,即要確保業務與戰略的一致性,並開始與員工在企業目標上進行交流。當知道公司的整體戰略及其個人參與部分時,員工情緒會提高,將非常樂於學習如何專業的提高自己的水平。為您的員工描繪一幅藍圖,讓他們清楚知道公司管理者的職責和責任,並通過提供發展機會建立員工的自信。
8.將員工的能力與職位掛鈎。您不僅需要了解您員工和管理者的技能水平,並且還需要知道他們具備何種能力。舉例說,您非常優秀的會計師可能還具備良好的撰寫能力。在同時掌握金融和寫作的基礎上,她可能成為投資者關係部的優秀員工。
9.鼓勵員工往有助於實現企業目標的方向表現。培訓可為員工傳授所需的技能,但並不會改變行為表現。當一個組織的領導對績效管理架構表示出信任並親自進行實施時,員工的表現也會隨之改變。
10.找出差距並長期監控。找出培訓與指導的方法,建立員工的責任心。改變往往使人們極為不安,您可通過使管理者也投入到部門的發展中,來減輕員工的此種不安。讓您的管理者成為平和的指導者,而非嚴肅的訓練者。當表現差距擴大時,可視之為建立強大團隊的機會,不要因為員工的某些缺點而進行懲罰。

