概 述
礦業圈是中國礦業網際網路金融的創建者,創新建設礦產資源行業的債權交易、股權交易、產業鏈金融的平台,推出礦業貸、礦業易、礦業鏈三方面服務:礦業貸通過網際網路金融開展P2P的貸款,礦業易通過標準股權轉讓信息開展股權投融資服務、礦業鏈通過網際網路提供商流、物流、資金流、信息流的上下游企業金融解決方案。公司簡介
礦業圈,系清藍金融集團旗下公司及獨立品牌。清藍金融集團自2006年成立以來,一直致力於中國礦業資源資本化過程,2009年創辦中國第一個礦業股權交易所——天交所礦業板,2010年創辦中國第一個礦業投資基金——中礦聯合基金,2011年成功收購加拿大上市公司安科藍,2012年成功幫助中盛資源香港上市,國內在北京、甘肅、河南、新疆等地開展業務,國外在加拿大、非洲等地開展業務,集合了國內優秀的礦業與金融精英團隊。
礦業圈自2013年創辦以來,通過微信礦業圈、微信礦業群等網際網路服務,通過周五早餐會分享、周四精品項目路演、每季度礦業創新論壇等活動,獲得了行業的一致好評,目前關注的圈友1.5萬人,入群的圈友1500人,而隨著礦業圈網站的上線,通過礦業圈中礦業貸、礦業易、礦業鏈三方面服務,希望幫助更多的企業獲得長足發展,共同促進中國礦業的全球發展。
經營範圍
技術推廣服務;經濟貿易諮詢;軟體開發;銷售計算機、軟體及輔助設備;貨物進出口;代理進出口;技術進出口;項目投資;投資管理;投資諮詢;會議及展覽服務。使 命
創新發展模式,融合網際網路技術與金融服務,幫助礦業企業和產業不斷成長。願 景
打造一個平等、高效、自由的礦業網際網路金融服務平台。核心價值
1)基礎:改善行業發展環境基礎礦業圈致力於改善礦產資源行業的發展環境基礎,礦產行業包括內部基礎和外部環境,內部基礎:礦業屬於高投入、高技術、高風險特點,行業和企業的發展需要一個更高效的投融資環境;外部基礎:礦產行業缺乏一個良好支持環境,銀行、交易所等機構支持不夠。
2)交易:建立網際網路時代的行業交易體系
礦產行業是資源密集型和資金密集型的行業,原有的區域發展、小範圍籌資、單個企業成長的模式已經改變,迫切需要建立一個適應網際網路時代的行業交易體系,以促進債權融資、股權融資、貨權融資,並且建立起相適應的交易體系。
3)價值:幫助投融資雙方獲取價值
通過完善的交易定價機制,投融資雙方的權益均可得到充分的保障和滿足,企業作為雙方合作的主體,獲得礦產資源的價值發現與成長,從而給雙方帶來巨大收益。
礦 業 圈
礦業圈是中國礦業網際網路金融的創建者,創新建設礦產資源行業的債權交易、股權交易、產業鏈金融的平台,推出礦業貸、礦業易、礦業鏈三方面服務:礦業貸通過網際網路金融開展P2P的貸款,礦業易通過標準股權轉讓信息開展股權投融資服務、礦業鏈通過網際網路提供商流、物流、資金流、信息流的上下游企業金融解決方案。礦 業 貸
礦業貸是目前針對中國礦業產業鏈的網際網路金融服務平台,利用網際網路金融技術,基於礦業圈雄厚的行業資源、專業的管理團隊、嚴格的架構和風控,為中小礦業融資項目方組織符合行業及項目特點的資金,也為投資人篩選極具增長並具有安全收益的項目,建立投融資雙方的價值發現增長機制,致力於打造中國礦業的財富平台,幫助客戶實現財富增值夢想。礦業貸的業務模式是以礦業為核心,礦業產業相關企業債權為主要產品,為礦業產業的投融資方搭建公平、透明、安全、高效的網際網路金融服務平台。借款用戶可以通過礦業貸平台發布借款需求,實現資金快速到位,解決資金問題;理財用戶可以把自己的閒余資金通過礦業貸平台出借給信用良好、風險可控、資產優質的礦業相關企業,在獲得理財回報的同時幫助了優質的借款方,解決了礦業企業融資難的問題,推動了中國礦業產業及中小礦業企業的發展。
礦業貸的安全服務 1)資金安全 資金的流轉不會經過平台,平台也不會有任何許可權去支配資金。資金的流轉全部在第三方支付平台實現,資金的每一次流動都能被投資者清晰地監控。 2)信息安全 我們嚴格遵守國家相關的法律法規,對用戶的隱私信息進行保護。未經您的同意,礦業貸不會向任何第三方公司、組織和個人披露您的個人信息、賬戶信息以及交易信息(法律法規另有規定的除外)。 3)項目盡調 我們建立了專業盡調團隊,對融資項目進行多維度的實地盡職調查,調查報告的數據由實地調查數據、人民銀行徵信系統數據、公安部居民身份系統數據、工商局系統數據、車輛管理系統數據、房屋管理系統數據等組成。對融資性項目實現立體化多層級的數據採集,以確保項目及融資需求真實、合法,為風險把控提供可信依據。
4)法律保障我們有法律顧問從服務合規性、政策走向等多方面提供法律意見,保障融資方式、平台和項目的合法性;一切契約和規章制度將由我們的法律顧問和專業的金融機構一同起草,保證投資人在平台上的所有操作都合法有效。
礦 業 易
礦業易是礦業圈針對礦業勘察、開採、運營過程的特徵,設計有效的機制,利用網際網路的平台優勢,通過提供股權而不是礦權的交易信息,從結構上簡化礦業投融資的手續,打通礦產資源和金融資本對接的渠道,讓投資人方便快捷地通過買賣股權來開展礦業投資,讓融資人快速獲得資金,實現高速增長。

(1)業務流程
礦業易為交易雙方提供了一個公平、公正、公開的資本平台,並通過礦業易的線上線下路演,通過完善的協定體系和專業的服務,不斷促進礦產資源行業的投融資。礦業易提供的服務如下:
1)對項目進行資料和信息整理;
2)對項目進行路演,宣傳推介;
3)為項目設計融資方案和交易結構;
4)將項目在礦業易平台上掛牌;
5)為項目尋找和篩選潛在投資人;
6)配合潛在投資人對項目進行調研;
7)協調並協助融資方和意向投資人簽訂交易協定。
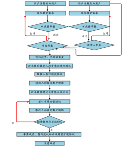
礦業易的業務流程 (2)業務模式
1)礦業易項目池經過平台篩選,專家把關,覆蓋所有礦種類型,遍布中國和海外項目。
2)確定領投人
優秀的領投人是項目能否成功的關鍵所在。要求具有有豐富的投資經驗,具有獨立的判斷力、豐富的行業資源和影響力以及很強的風險承受能力,能夠專業的協助項目完善投資計畫、確定估值、投資條款和融資額,協助項目路演,完成跟投融資。領投人可以獲得10%-20%的超額利益分成作為權益。
3)引進跟投人
跟投人同樣扮演著重要的角色,通常情況下,跟投人不參與公司的重大決策,也不進行投資管理,以實際出資,獲取投資回報。
4)設立有限合夥企業
在合投的過程中,設立有限合夥企業,其中領投人作為普通合伙人(GP),跟投人作為有限合伙人(LP)入股。
5)簽訂正式投資協定
投資協定是投資過程中的核心交易檔案,主要規定了投資人支付投資款的義務及其付款後獲得的股東權利,並以此為基礎規定了與投資人相對應的公司和創始人的權利義務。協定內的條款可以由投融資雙方根據需要選擇增減。
6)辦理工商變更手續
投資完成後,項目企業增資並辦理工商變更。
7)投後管理
除資金以外,領投人利用自身的經驗與資源為項目方提供技術指導和管理可以幫助項目企業更快成長。同時,還需定期向跟投人發布項目進展和財務狀況。
礦 業 鏈
礦業鏈=礦業+礦業供應鏈
礦業包含上百個產業鏈條,每個鏈條都包括地質、勘察、開採、洗選、加工、運輸、冶煉、貿易等上下游環節,相比於其他行業,計畫經濟與工業時代的思維模式根深蒂固,“網際網路+”將重塑這些鏈條的結構,以市場導向為出發點,以柔性生產為原則,以信息共享為基礎,不僅建立起新型的上下游合作夥伴關係,而且將形成新型的行業生態模式,隨之產生的是政府管理、法律法規、交易原則的改變。
礦業鏈的結構 礦業鏈服務體系
十年耕耘,不斷創新,礦業鏈匯集了上百個產業鏈條,上千個行業形態、上百萬家優質企業、上萬億的市場交易。礦業鏈將為整個礦業產業結構帶來顛覆性的革命,在這裡不僅能定位您的行業坐標、構建您的產業鏈條,更能通過網際網路思維尋找最合適的上下游合作夥伴。
礦業鏈的服務體系 一礦一碼
因行業、市場和歷史原因,礦業缺少品牌認知,同質化嚴重。礦業企業缺乏品牌宣傳和有效的宣傳工具。在當今網際網路時代的大背景下,任何企業都需要與網際網路相結合,進行網路行銷。針對礦業行業目前的產品與服務經營現狀,礦業圈平台構建移動網際網路時代礦業企業的網路行銷工具—“一礦一碼”,即每一個礦業企業都將擁有自己的“企業微名片”(二維碼)。
一礦一碼一礦一碼的生成
填寫企業基本信息:包括企業名稱、簡介、核心優勢、主營產品、聯繫方式等。
定位產業坐標:礦業是一個龐大而複雜的行業,如何在整個產業鏈條中尋找自己的位置?“一礦一碼”將整個行業劃分為橫軸縱軸共36個象限,即產業定位:地質與勘查、建設與服務、採礦與洗選、貿易與物流、冶煉與加工、政府與相關。礦種定位:貴金屬、有色金屬、黑色金屬、煤炭礦產、油氣與其他、非金屬。謹慎選擇定位,就能精準定位自己的產業坐標。
生成企業名片:輸入企業信息、定位產業坐標,就能很快生成企業微名片(二維碼),通過分享微信朋友圈等移動網際網路途徑,就能輕鬆推廣您的企業品牌及產品。
