發電機充電器 概述
發電機充電器,英文名稱:generatorcharger,通常是指採用電子電力半導體器件,將電壓和頻率固定不變的交流電變換為直流電的一種靜止變流裝置。是專門針對發電機上廣泛套用的鉛酸蓄電池或電池組進行充電而設計的,整體體積小,重量輕,移動安裝方便。
中文名發電機充電器
外文名generatorcharger
定義
是專門為發電機起動運行而設計的蓄電池充電裝置,是發電機不可缺少的一個組成部分。
發電機充電器分類
充電器種類有很多,如鉛酸蓄電池充電器、閥控密封鉛酸蓄電池的測試與監測、鎘鎳電池充電器、鎳氫電池充電器、鋰離子電池充電器、攜帶型電子設備鋰離子電池充電器、鋰離子電池保護電路充電器、電動車蓄電池充電器、車充等。隨著充電機的不斷發展,越來越多的行業和企業運用到了充電機,越來越多的企業進入了充電機行業。
充電器按設計電路工作頻率來分,可分為工頻機和高頻機.工頻機是以傳統的模擬電路原理來設計,機器內部電力器件都較大;而高頻機是以微處理器作為處理控制中心,是將繁雜的硬體模擬電路燒錄於微處理器中,以軟體程式的方式來控制UPS的運行.
充電器工作原理
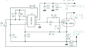
首先電壓經由保險絲,NTC和EMI濾波整流濾波變換至300V左右的直流電壓,經啟動電阻提供給3842(7腳)初始工作電壓,驅動MOS管開關動作,開關變壓器在MOS管的開關作用下,會不斷的儲存->釋放,而使輸出繞組感應到的電能經過整流濾波輸出的直流電壓,通過採樣到431或運放控制光耦把信號反饋至3842的1腳或2腳,控制3842的輸出(6腳)的占空比,以達到穩定的輸出電壓值。
發電機充電原理發電機充電器的段式充電
二段式蓄電池充電
二段式充電 二段式只有恆流和浮充,也是目前在國內市場使用是廣泛的充電器。
按照國際標準充電方法,鉛酸蓄電池的浮充電壓不允許超過電池額定電壓的1.14倍,而實際上這個電壓是不能充滿電池的。
因此這種充電器存在永遠也不能充滿電池的問題,而這個問題還會因電池的記憶效應導致容量不斷的降低。
三段式蓄電池充電
三段式充電 ①恆流充電階段,充電器充電電流保持恆定,充入電量快速增加,電池電壓上升;
②恆壓充電階段,充電器充電電壓保持恆定,充入電量繼續增加,電池電壓緩慢上升,充電電流下降;
③蓄電池充滿,充電電流下降到低於浮充轉換電流,充電器充電電壓降低到浮充電壓;
④浮充充電階段,充電器充電電壓保持為浮充電壓;
首先討論涓流階段的低恆壓值,參考電壓為42.5V左右。此值高將使電池失水,容易使電池發熱變形;此值低不利於電池充足電。此值在南方要低於41.5V;膠體電池要低於41.5V,如在南方還要低一點兒。這個參數是相對嚴格的,不可以大於參考值。
其次討論第二階段的高恆壓值,參考電壓為44.5V左右。此值高有利於快速充足電,但是容易使電池失水,充電後期電流下不來,結果使電池發熱變形;此值低不利於電池快速充足電,有利於向涓流階段轉換。這個值雖然沒有第一個值那樣嚴格,但是也不要過高。
最後討論轉換電流,參考電流為300毫安左右。此值高有利於電池壽命,不容易發熱變形,但不利於電池快速充足電;此值低(對外行)有利於充足電,但是由於較長時間高電壓充電,容易使電池失水,使電池發熱變形。特別個別電池出現問題時,充電電流降不到轉折電流以下時,會連累好電池也被充壞。給出的參考值有一定範圍,正負50毫安甚至100毫安都是允許的,但是不允許小於200毫安。
三段式充電最大的優點是在恆壓階段可以充滿電池,在充滿後會自動降低電壓再進入涓流浮充階段,大大延長了電池的壽命。
四段式蓄電池充電
四段式充電 四段式充電也叫多段式充電,涓流預充,恆流充電,恆壓限流,浮充充電。
①涓流預充階段,充電器充電電流緩慢增加,充入電量緩慢增加,電池電壓緩慢上升,使充電器有一個緩衝和適應的過程;
②恆流充電階段,充電器充電電流保持恆定,充入電量快速增加,電池電壓上升;
③恆壓充電階段,充電器充電電壓保持恆定,充入電量繼續增加,電池電壓緩慢上升,充電電流下降;
④浮充電壓階段,蓄電池充滿,充電電流下降到低於浮充轉換電流,充電器充電電壓降低到浮充電壓;
採用四段式充電原理,能保證蓄電池充充足即不欠充,也不過充,充電的同時個有充電參數動態跟蹤調整功能和完善的保護功能。在保證蓄電池電量充足的前提下,能最大限度的降低充電過程蓄電池內部的溫度和析氣,有效延長蓄電池組的充放電循環使用壽命。
四段式充電其具有智慧型化信息化的特點,目前在市場上僅僅是只用在一些高可靠性的套用場合。具有智慧型化充電,根據環境溫度和電池溫度差自動調節充電電流,延長電池壽命。
