成份
化學名稱:(1S,3S)-3-乙醯基-1,2,3,4,6,11-六氫-3,5,12-三羥基-10-甲氧基-6,11-二氧-1-並四苯基-3-氨基-2,3,6-二脫氧基-α-L-來蘇吡喃糖甙鹽酸鹽
化學結構式:
注射用鹽酸柔紅黴素分子式:CHNO·HCl
分子量:563.98
輔料名稱:甘露醇
性狀
本品為桔紅色疏鬆凍乾塊狀物。
適應症
(1)急性粒細胞性白血病:無論是單一使用柔紅黴素或者與其它抗腫瘤藥物合用,柔紅黴素均適用於治療該病的各個分期。亦用於治療早幼粒性白血病。
(2)急性淋巴細胞性白血病:用柔紅黴素治療該病,緩解率很高,但由於其副作用大及尚有其它有效治療方法,故柔紅黴素只適用於那些對其它藥物已產生耐藥的病例。在急淋急性期聯合使用柔紅黴素,強的松和長春新鹼已證實十分成功。
(3)其他腫瘤:已觀察到柔紅黴素對神經母細胞瘤及橫紋肌肉瘤有良好的療效。
規格
20mg
用法用量
柔紅黴素口服無效。須避免肌肉注射或鞘內注射。只能靜脈注射給藥。應先點滴生理鹽水,以確保針頭在靜脈內,然後才在這一通暢的靜脈輸液管內注射柔紅黴素。這項技術可減少藥物外滲的危險性及保證在注射完畢後可沖洗靜脈。柔紅黴素切不可與肝素混合,因這類藥物在化學性質上不相配伍,可產生沉澱物,柔紅黴素可與其它抗白血病藥物聯合套用,但切不可用同一針筒來混合這些藥物。
單一劑量從0.5mg/kg 至3mg/kg。0.5mg-1mg/kg 的劑量須間隔1天或以上,才可重複注射;而2mg/kg 的劑量則須間隔4 天或以上才可重複注射。雖然很少套用2.5-3mg/kg 的劑量,這個劑量須間隔7-14 天才可重複注射。每個病人需要注射的次數不同。每個病人應根據各自對藥物的反應和耐受性,應根據各自的血象和骨髓象情況來調整劑量,亦應考慮與其它抗腫瘤藥物合用時,應調整劑量。無論成人或兒童,總劑量不能超過20mg/kg(見【注意事項】)。肝功能不良的病人須減量,以避免藥物毒性的增強。
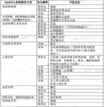
不良反應
注射用鹽酸柔紅黴素
注射用鹽酸柔紅黴素
注射用鹽酸柔紅黴素不良反應總結見下,按照MedDRA系統器官分類(SOCs)進行分類,使用下表表示發生頻率:
禁忌
對蒽環類藥物的活性成分或輔料過敏;
持續的骨髓抑制;
存在嚴重的感染;
嚴重的肝臟或腎臟功能損傷;
心肌功能不全;
近期發生過心肌梗塞;
嚴重心律失常;
如既往使用過最大累積劑量的鹽酸柔紅黴素(成人500-6--mg/m,2歲以上兒童為300mg/m,2歲以下兒童為10mg/kg)或其他蒽環類藥物,則不得繼續使用鹽酸柔紅黴素,否則,患者發生致命的心臟毒性的風險將顯著增加;
婦女在治療期間不得哺乳。
注意事項
特殊提示
在操作鹽酸柔紅黴素時,需避免皮膚和黏膜的直接接觸。因為鹽酸柔紅黴素具有潛在的致突變和致癌作用,需加強醫護人員的安全警示。此外,由於患者的排泄物和嘔吐物可能含有柔紅黴素或其活性代謝產物,也應特別注意防止接觸。孕婦不得接觸細胞抑制劑類藥物。
使用注意事項
相關的禁忌症是嚴重的全血細胞減少或僅白細胞/血小板減少。
進一步相關的禁忌症是嚴重心律失常,特別是臨床表現為血液動力學改變和心衰的室性心動過速或心律失常或曾有此類疾病病史、心肌梗死、嚴重的肝腎疾病、懷孕及患者總體健康狀況差。主治醫生需根據每一位患者的具體情況權衡利益與風險。
由於鹽酸柔紅黴素具有免疫抑制作用,因此未經控制的感染,特別是病毒感染(如帶狀皰疹)在用藥後可能惡化至危及生命的程度。
對既往接受過放療、正在或計畫進行放療的患者要特別注意。正在接受鹽酸柔紅黴素治療的患者,照射區域發生局部反應(放射治療回憶反應)的風險增加。患者既往接受過縱隔放療會增加鹽酸柔紅黴素的心臟毒性。
鹽酸柔紅黴素治療開始前,患者應已從之前的細胞毒藥物治療的急性毒性反應(如口腔炎、中性粒細胞減少、血小板減少和全身性感染)中恢復。
[u]血液系統毒性[/u]
在接受治療劑量的所有患者中都將發生骨髓抑制。可逆性的骨髓抑制為劑量依賴性,主要表現為白細胞減少、粒細胞減少(中性粒細胞減少)和血小板減少。較少發生貧血。在開始給藥後8-10天達到最低點。骨髓通常在末次給藥後的第2~3周恢復。
為避免骨髓毒性綜合徵,在治療前和治療過程中都應該對患者的血細胞計數進行仔細監測,包括白細胞、粒細胞、血小板和紅細胞。骨髓抑制的臨床表現有發熱、感染、膿毒血症/敗血症、感染性休克、出血和組織缺氧,這些症狀甚至可導致患者死亡。對於嚴重感染和/或出血情況應進行及時有效的治療。對於骨髓抑制可能需要進行強化支持治療。
繼發性白血病:有報導在使用蒽環類藥物包括柔紅黴素的患者中出現了繼發性白血病,可伴或不伴白血病前期症狀。
下列情況下出現繼發性白血病更為常見:與作用機制為破壞DNA結構的抗癌藥物聯合使用時,與放療聯合套用時,或患者既往多次使用細胞毒藥物時,或者蒽環類藥物劑量加量時。此類白血病的潛伏期通常為1~3年。
[u]心臟毒性[/u]
發生心臟毒性是使用鹽酸柔紅黴素的主要風險之一。
鹽酸柔紅黴素的心臟毒性損害主要表現為兩種形式。劑量依賴性的急性事件表現為室上性心律失常(竇性心動過速、室性早搏、房室傳導阻滯)和/或非特異性心電圖(ECG)異常(ST-T波改變、QRS波群低電壓、T波改變)。心絞痛、心肌梗死、心內膜心肌纖維化、心包炎/心肌炎也有所報導。遲發性心臟毒性可導致充血性心力衰竭,特別是在鹽酸柔紅黴素的高累積劑量後發生。遲發性心臟毒性有時在柔紅黴素治療中發生,但也常在治療結束後數月至數年中發生,臨床表現為全心衰竭,有時因急性心衰導致患者死亡。這些不良反應的嚴重程度和發生頻率取決於鹽酸柔紅黴素的累積劑量。
建議在治療前、治療中及治療後仔細監測心臟功能,以儘早發現心臟併發症的風險。對於常規監測,最常用的方法是ECG及測定左室射血分數(LVEF)(UCG,多門核素血管造影術MUGA掃描)。成人的最大累積劑量約為550mg/m,2歲以上兒童約為300mg/m,2歲以下兒童約為10mg/kg體重。
發生心臟毒性的風險因素包括活動性或隱匿性心血管疾病、目前或既往接受過縱膈/心臟周圍區域的放療、既往採用其它蒽環類或蒽二酮類藥物治療、同時使用其他抑制心肌收縮功能的藥物或具有心臟毒性的藥物(例如曲妥珠單抗)。除非患者的心臟功能得到嚴密的監測,否則包括柔紅黴素在內的蒽環類藥物不能與其它具有心臟毒性的藥物同時使用。患者在停止使用其它具有心臟毒性的藥物,特別是具有長半衰期的藥物(例如曲妥珠單抗)之後接受蒽環類藥物,也可能會增加發生心臟毒性的風險。在這些情況中,當成人累積劑量超過400mg/m時,需要特別小心。
老年患者、有心臟病史或明顯高血壓和胸部放療史的患者,發生心臟毒性的程度會更深。兒童中也具有相似的特點。在這些情況下,成人總累積劑量應不超過400mg/m。由於兒童及成人中發生心臟毒性的風險增加,建議進行長期的心臟功能的隨訪。
在兒童中進行的數項長期研究提示,使用蒽環類藥物後,可能會經過很多年的潛伏期才發生充血性心力衰竭並呈進行性的改變。
與成人相比,較低累積劑量的蒽環類藥物也可能導致兒童出現臨床心臟功能異常。Steinherz等(JAMA,Sep 25,1991-Vol 266,no.12)報導了接受多柔比星及鹽酸柔紅黴素治療的201例患兒中心臟毒性的長期影響。患兒中多柔比星和/或鹽酸
孕婦及哺乳期婦女用藥
生育力及避孕措施
柔紅黴素可引起人類精子染色體的損傷。
由於可能導致不可逆的不育症,男性患者應在接受柔紅黴素治療前進行有關保存精子的諮詢。男性患者使用柔紅黴素治療時及治療結束後6個月內應採取有效的避孕措施。
育齡期婦女在使用柔紅黴素治療時應採取有效的避孕措施。完成柔紅黴素治療後計畫懷孕的婦女,建議進行遺傳諮詢。
孕婦
動物實驗顯示柔紅黴素具有生殖毒性(見“藥理毒理”)。與其他大多數抗癌藥物相同,柔紅黴素對動物油胚胎毒性、致畸、致突變和致癌作用。雖然少數婦女在妊娠的中-末期使用柔紅黴素後產下了正常的嬰兒,但尚缺乏或僅有有限的在孕婦中使用柔紅黴素的數據。
據實驗數據,該藥物用於孕婦時需考慮可能的致畸作用。懷孕期間不應使用柔紅黴素,只有當權衡潛在益處大於對胎兒的潛在風險時,才能在懷孕期間使用柔紅黴素。對於必須使用柔紅黴素治療的育齡婦女,應告知其對胎兒的潛在風險並建議患者在治療期間避免懷孕。如果在懷孕期間使用該藥物,或者患者在使用該藥物時受孕,應向這些婦女告知柔紅黴素對胎兒的潛在危害。應當進行可能的遺傳諮詢。無論如何,在懷孕階段接受過柔紅黴素治療的孕婦的胎兒或產下的新生兒,都應當進行心臟功能的檢查及血細胞計數。
哺乳期婦女
目前尚不清楚柔紅黴素或其他代謝產物是否經人類乳汁排泄,哺乳期婦女不應使用柔紅黴素(見“禁忌”)。
兒童用藥
柔紅黴素的給藥劑量一般按照病人的體表面積計算(m),但對於小於2 歲的病人(或體表面積小於0.5m),建議採用體重(kg)代替體表面積計算用量。
柔紅黴素誘導緩解兒童的急性粒細胞性/急性淋巴細胞性白血病。在聯合治療中柔紅黴素的劑量範圍為0.5-1.5mg/kg/次(25-45mg/m/次),給藥頻率取決於治療方案。
老年用藥
對於年齡大於65 歲的老年病人,柔紅黴素單獨給藥時應減至45mg/m ,聯合給藥時應減至30mg/m 。
藥物相互作用
不相容性
有報導柔紅黴素與肝素鈉不相容,會導致藥物在溶液中或和鋁產生沉澱。鹽酸柔紅黴素溶液與地塞米松磷酸鈉溶液、安曲南、別嘌醇鈉、氟達拉濱、哌拉西林/三唑巴坦和氨茶鹼等混合不相容。柔紅黴素可以和其它抗腫瘤藥物聯合使用,但建議不要在同一注射器中混合。與其它藥物的相互作用及其它形式的相互作用
由於大多數情況下採用鹽酸柔紅黴素與其他細胞毒藥物聯合治療,可能發生毒性相加作用,尤其是骨髓抑制和胃腸道反應。採用鹽酸柔紅黴素與其它具有心臟毒性的藥物進行聯合化療或聯合縱膈放療,均能增加柔紅黴素的心臟毒性。所以,當與其它作用於心臟的藥物(例如鈣通道阻滯劑)同時使用時,在整個治療過程中都需要仔細監測心臟功能。如果患者曾經或正在接受其他影響骨髓功能的治療(如細胞毒藥物、磺胺類藥物、氯黴素、苯妥英、氨基比林衍生物和抗逆轉錄病毒製劑等),需注意發生嚴重造血異常的可能。必要時可調整鹽酸柔紅黴素的劑量。與其他細胞毒藥物聯合使用時(如阿糖胞苷、環磷醯胺等),鹽酸柔紅黴素的毒性作用可能增加。
鹽酸柔紅黴素主要在肝臟中代謝,能影響肝功能的任何合併用藥可能會影響鹽酸柔紅黴素的代謝、藥代動力學,繼而影響療效和/或毒性。鹽酸柔紅黴素與可能影響肝臟功能的藥物聯合使用(如氨甲蝶呤)時,可能損害肝臟的代謝功能和/或鹽酸柔紅黴素的膽汁排泄,這將導致其毒性增加,並增加不良反應。在聯合其他細胞毒藥物時,發生胃腸道反應的風險也會增加。可導致尿酸排泄延遲的藥物(如磺胺類藥物及某些利尿劑)與鹽酸柔紅黴素合用時可能導致高尿酸血症。
應考慮到,接受含鹽酸柔紅黴素的強化化療後常會發生口腔和胃腸道黏膜炎,這可能會顯著影響合併使用的口服藥物的攝入和吸收。
與血小板聚集抑制劑(如阿司匹林)合併使用時,會增加血小板減少患者的出血傾向。
使用鹽酸柔紅黴素治療時,不得接種活疫苗。
藥物過量
藥物過量和中毒
單次高劑量柔紅黴素會導致急性心肌變性(24 小時內)和嚴重的骨髓抑制(10-14 天內)。
有報導蒽環類藥物過量後,可在數個月後發生心臟損害。
中毒的治療
對於鹽酸柔紅黴素尚無特定的解毒劑。如心臟功能降低,需請心臟科醫生會診並停用柔紅黴素。發生顯著的骨髓抑制時,應採取適當的支持治療,這取決於哪一個骨髓造血系統受影響最深,例如,將患者轉移至無菌病房會輸注所缺乏的細胞成分。
藥液外滲
靜脈注射時發生藥液外滲可導致局部組織壞死及血栓性靜脈炎。一旦注射部位出現燒灼樣疼痛,說明出現了藥液外滲。
藥液外滲的治療:
如發生藥液外滲,應立即停止注射或輸注。首先應保留針頭與原位,並在稍稍抽吸後拔出。建議在患處2倍面積大小的皮膚上塗抹99%的二甲亞碸(DMSO),每10cm皮膚塗抹4滴,每日重複3次至少持續14天。如有必要,應考慮進行清創術。由於作用機制相反,將患處降溫。例如減少疼痛,應在使用DMSO後進行(血管收縮比血管舒張)。其他文獻報導的治療措施存在爭議,且效果不明。
藥理毒理
眾所周知,葸環類藥物可能對真核細胞的各種生物化學和生物學功能產生干擾作用,有關柔紅黴素的細胞毒性和/或抗增殖作用的確切機制目前尚未完全清楚。該藥物可能通過與DNA形成分子複合物來抑制DNA和DNA-依賴性RNA的合成:更確切的說,是藥物分子的平面環插入到核苷酸的鹼基對之間,使DNA雙螺鏇無法解開,阻礙DNA模板進行複製。柔紅黴素還能幹擾DNA聚合酶的活性,改變基因表達的調控,同時參與氧化還原反應,形成具有高活性或高毒性的自由基。柔紅黴素的抗增殖和細胞毒性可能是上述一種或多種機製作用的結果;也可能存在其它作用機制。柔紅黴素對處在S期的細胞毒性最大,但是該藥物並不具有細胞周期特異性或分裂相特異性。
研究發現在小鼠中柔紅黴素的LD50為17.3-20.0mg/kg,在大鼠中為13.0-15.0mg/kg;在犬中大約為5.Omg/kg。單劑量紿藥後的主要靶器官是血液淋巴系統和胃腸道(特別是在犬中)。在兔、犬和猴中對重複給藥的毒性反應進行了研究。在這些動物種屬中,藥物作用的主要靶器官是血液淋巴系統、胃腸道、腎臟、肝臟以及雄、雌性的生殖器官。對於心臟,亞急性和心臟毒性研究結果表明在檢測的所有種屬中柔紅黴素都具有心臟毒性。
在幾乎所有的體外和體內試驗中都發現柔紅黴素具有遺傳毒性;該藥物對生殖器官的毒性已經被證實,在大鼠和兔中具有胚胎毒性,在大鼠中具有致畸性。目前還沒有獲得圍產期和出生後動物使用柔紅黴素的數據;也不清楚該藥物是否可以通過母乳排泄。與其它蒽環類化合物和細胞毒性藥物—樣,柔紅黴素在大鼠中的致癌性也得到了證實。在毒性研究中,已經確認藥物的靜脈周圍外滲可以引起組織壞死。
藥代動力學
吸收:柔紅黴素不能經胃腸道吸收。因為它對組織極具刺激性,因此必須通過靜脈途徑給藥,在這些情況下可以被完全吸收。
分布:靜脈給藥時,柔紅黴素可以廣泛地分布到各種組織中,在脾臟、腎臟、肝臟、肺和心臟中的濃度最高。柔紅黴素不能通過血腦屏障,但是可以通過胎盤。
代謝:柔紅黴素在肝臟中可以被徹底代謝,在其他組織中可以通過細胞質中的醛酮還原酶的作用來代謝。給藥後一個小時血漿中的主要成分是活性代謝產物柔紅黴素(13-OH柔紅黴素)。隨後,通過糖苷鍵的還原裂解反應代謝產生的各種糖苷配基化合物,只具有極小的或無細胞毒性;隨後這些代謝產物在微粒體酶的作用下依次發生脫甲基反應,及與硫酸和葡萄糖醛的結合反應。
排泄:通過靜脈內快速給藥後,柔紅黴素及其代謝產物的血漿濃度以三相形式下降,而未經修飾的柔紅黴素的血漿濃度則以雙相形式下降。柔紅黴素在初始相的平均血漿半衰期大約為45分鐘。在終末相大約為18小時。柔紅黴素醇的終末半衰期在24小時以上。柔紅黴素及其代謝產物通過尿液和膽汁排泄。40%的藥物通過膽汁排泄,通過尿液排泄的藥物及其代謝產物占給藥劑量的14-23%,大部分藥物在前3天被排除體外。在給藥24小時後,尿中排泄的主要形式是柔紅黴素醇。
貯藏
密閉,陰涼乾燥處保存。
藥物溶液須避光保存。室溫下24 小時或4-10℃溫度下48 小時,藥物保持穩定。
藥物應遠離兒童貯放。
包裝
玻璃瓶
包裝規格:1 瓶/盒
有效期
36 個月
執行標準
進口藥品註冊標準JX20000486
