概述
水環熱泵空調系統水環熱泵空調系統是指小型的水/空氣熱泵機組的一種套用方式,即用水環路將小型的水/熱泵機組並聯在一起,形成一個封閉環路,構成一套回收建築物內部餘熱作為其低位熱源的熱泵供暖、供冷的空調系統。典型的水環熱泵空調系統由三部分組成:
(1)室內的小型水/空氣熱泵機組;
(2)水循環環路;
(3)輔助設備(如冷卻塔、加熱設備、蓄熱裝置等)。
工作原理
在水/空氣熱泵機組制熱時,以水循環環路中的水為加熱源;機組製冷時,則以水為排熱源。當水環熱泵空調系統制熱運行的吸熱量小於制熱運行的放熱量時,循環環路中的水溫度升高,到一定程度時利用冷卻塔放出熱量;反之循環環路中的水溫度降低,到一定程度時通過輔助加熱設備吸收熱量。只有當水/空氣熱泵機組制熱運行的吸熱量和製冷運行的放熱量基本相等時,循環環路中的水才能維持在一定溫度範圍內,此時系統高效運行。
優缺點
上世紀80年代初期在我國套用的一些水環熱泵空調系統顯示出了許多的優點:如回收建築物餘熱的特有功能;不像傳統鍋爐那樣會對環境產生污染;省掉或減少常規空調系統的冷熱源設備和機房;便於分戶計量與記費;便於安裝、管理等。據有關文獻的預測分析,水環熱泵空調系統上一種很有前途的節能型空調系統。
水環熱泵空調系統的發展主要面臨來自兩個方面的問題:其一是從系統這個方面來看,國內的一些建築物內餘熱小或無預熱,尚需補充加熱設備,致使其不能充分發揮原有的一些優點;其二是從設備這個方面來看,水環熱泵空調系統中採用的小型水/空氣熱泵機組所存在的一些固有問題也限制了其更廣泛的套用。目前,針對上述的兩個缺點,也出現了許多的解決辦法,以期推廣水環熱泵空調系統的套用。
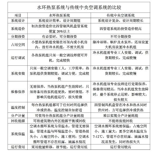
與傳統中央空調系統比較
水環熱泵系統與傳統中央空調系統的比
