普通教育
畢業證書普通教育是和成人教育相對應的概念,兩者的區別主要在於教育對象和學習形式的不同。普通教育的對象主要是處於成長階段的青少年,採取全日制教學形式;成人教育的對象顧名思義是成年人,一般實行非全日制教學。普通教育的任務通常由實施普通教育的學校(稱為普教性學校)承擔,普通教育學校分為普通基礎教育學校、職業教育學校和普通高等學校,均實行全日制教學。普通基礎教育分為幼兒教育、國小教育、國中教育和高中教育,其中包括對殘疾兒童、少年、青年的特殊教育和非常生的工讀教育;職業教育包括普通中等專業教育、職業高中教育、技工教育和高等職業教育(普通高職也屬於普通高等教育)。普通高等教育是與成人高等教育形式相對而言的。普通高等教育指主要招收高中畢業生進行“全日制”學習的學歷教育。通過聯考入學。成人高等教育是招收“在職”職工邊工作、邊學習的函授、夜大、職工大學等。通過成人聯考入學。
普高分類
普通高校這個名稱主要用來區別於成人高校,也就是成人高等教育,招生對象多是已經工作的在職人員。成人教育包括高等教育自學考試、成人聯考、遠程教育(網路教育)、廣播電視大學。普通高校是指國家教育行政部門批准或備案的以實施普通高等學歷教育為主的高等學校,分為本科層次和專科層次。本科層次的普通高等學校名稱為“××大學”或“××學院”,如北京大學,肇慶學院等,獨立學院名稱為母體學校校名加獨立學院院名,名稱為“××大學(學院)××學院”,如四川大學錦城學院、成都信息工程學院銀杏酒店管理學院等。專科層次的普通高等學校名稱為“××專科學校”“××高等專科學校”“××職業技術學院”或“××職業學院”,如山東醫學高等專科學校、菏澤醫學專科學校、濟南鐵道職業技術學院、山東科技職業學院等。
| 國家教育行政部門批准或備案 | |||
|---|---|---|---|
| 普通高等學校 | 本科層次 | ×,×,大學×,×,學院×,×,大學(學院)×,×, 學院 ,(獨立學院) | 普通高校從類型上分為, 綜合 , 師範 , 工科 , 農業 , 醫藥 , 林業 , 語文 , 財經 , 政法 , 體育 , 藝術 ,民族等 |
| 專科層次 | ×,×,專科學校×,×,高等專科學校×,×,職業技術學院×,×,職業學院 | ||
普通高校從類型上分為:綜合,師範,工科,農業,醫藥,林業,語文,財經,政法,體育,藝術,民族等。
學校校徽注意:
(1)藝術類院校也是普通高校的一部分,如,北京電影學院,山東藝術學院也是普通高校。
(2)211名校,985名校也是屬普通高等學校。
(3)獨立學院屬於本科層次的普通高等學校,俗稱三本,如:中國石油大學勝利學院、 山東科技大學泰山科技學院、煙臺大學文經學院、青島理工大學琴島學院、山東經濟學院燕山學院、中國海洋大學青島學院、萊陽農學院海都學院、曲阜師範大學杏壇學院、山東財政學院東方學院、山東師範大學歷山學院、聊城大學東昌學院、濟南大學泉城學院。
(4)沒有“職業”二字的“××技術學院”、“××技師學院”或“xx職業學校”、“xx技術學校”是中等專業學校,不是普通高等學校,沒有舉辦普通高等學歷教育的資格。
高校數量
截至2015年5月21日,全國高等學校總計2845所,其中:普通高等學校2553所(含獨立設定民辦普通高校447所,獨立學院275所,中外合作辦學7所),成人高等學校292所。
| 合計 | 大學、專門學院 | 高職高專院校 | 職業技術學院(高職) | 高等專科學校(高專) | |
| 總計 | 2263 | 1079 | 1184 | 1036 | 148 |
| 綜合院校 | 533 | 246 | 287 | 281 | 6 |
| 師範院校 | 188 | 140 | 48 | 4 | 44 |
| 工科院校 | 801 | 321 | 481 | 458 | 23 |
| 農業院校 | 83 | 41 | 42 | 40 | 2 |
| 醫藥院校 | 159 | 103 | 56 | 14 | 42 |
| 林業院校 | 18 | 7 | 11 | 11 | 0 |
| 語文院校 | 48 | 21 | 27 | 26 | 1 |
| 財經院校 | 237 | 110 | 127 | 112 | 15 |
| 政法院校 | 69 | 23 | 46 | 32 | 14 |
| 體育院校 | 30 | 16 | 14 | 13 | 1 |
| 藝術院校 | 80 | 39 | 41 | 41 | 0 |
| 民族院校 | 17 | 13 | 4 | 4 | 0 |
| 合計中民辦高校 | 638 | 369 | 269 | 264 | 5 |
教育類別
本科
1993年2月13日中共中央、國務院印發的《中國教育改革和發展綱要》及國務院《關於<中國教育改革和發展綱要>的實施意見》中,關於"211工程"的主要精神是:為了迎接世界新技術革命的挑戰,面向21世紀,要集中中央和地方各方面的力量,分期分批地重點建設100所左右的高等學校和一批重點學科、專業,使其到2000年左右在教育質量、科學研究、管理水平及辦學效益等方面有較大提高,在教育改革方面有明顯進展,力爭在21世紀初有一批高等學校和學科、專業接近或達到國際一流大學的水平。並可概括表述為:"211工程"就是面向21世紀,重點建設100所左右的高等學校和一批重點學科點。
211工程高校名單
| 省區 | 數量 | 學校名稱 | |||
|---|---|---|---|---|---|
| 北京 | 26 | 北京大學 | 清華大學 | 北京師範大學 | 中央財經大學 |
| 北京航空航天大學 | 中國農業大學 | 北京理工大學 | 中央民族大學 | ||
| 北京交通大學 | 北京工業大學 | 北京科技大學 | 北京化工大學 | ||
| 北京郵電大學 | 北京林業大學 | 北京中醫藥大學 | 北京外國語大學 | ||
| 中國傳媒大學 | 對外經濟貿易大學 | 中央音樂學院 | 北京體育大學 | ||
| 中國政法大學 | 中國人民大學 | 華北電力大學 | 中國礦業大學(北京) | ||
| 中國地質大學(北京) | 中國石油大學(北京) | | | ||
| 黑龍江 | 4 | 哈爾濱工程大學 | 哈爾濱工業大學 | 東北林業大學 | 東北農業大學 |
| 吉林 | 3 | 吉林大學 | 東北師範大學 | 延邊大學 | |
| 遼寧 | 4 | 東北大學 | 大連理工大學 | 遼寧大學 | 大連海事大學 |
| 天津 | 3 | 南開大學 | 天津大學 | 天津醫科大學 | |
| 河北 | 2 | 河北工業大學 | 華北電力大學保定校區 | | |
| 山西 | 1 | 太原理工大學 | |||
| 內蒙古 | 1 | 內蒙古大學 | |||
| 上海 | 9 | 上海交通大學 | 復旦大學 | 同濟大學 | 上海大學 |
| 上海財經大學 | 華東理工大學 | 華東師範大學 | 東華大學 | ||
| 上海外國語大學 | |||||
| 江蘇 | 11 | 南京大學 | 東南大學 | 南京航空航天大學 | 南京理工大學 |
| 河海大學 | 南京農業大學 | 中國藥科大學 | 南京師範大學 | ||
| 江南大學 | 中國礦業大學 | 蘇州大學 | | ||
| 浙江 | 1 | 浙江大學 | |||
| 安徽 | 3 | 中國科學技術大學 | 安徽大學 | 合肥工業大學 | |
| 福建 | 2 | 福州大學 | 廈門大學 | ||
| 江西 | 1 | 南昌大學 | |||
| 山東 | 3 | 山東大學 | 中國海洋大學 | 中國石油大學(華東) | |
| 河南 | 1 | 鄭州大學 | |||
| 湖北 | 7 | 武漢大學 | 華中科技大學 | 武漢理工大學 | 中國地質大學(武漢) |
| 中南財經政法大學 | 華中師範大學 | 華中農業大學 | |||
| 湖南 | 3 | 湖南大學 | 中南大學 | 湖南師範大學 | |
| 廣東 | 4 | 華南理工大學 | 中山大學 | 暨南大學 | 華南師範大學 |
| 廣西 | 1 | 廣西大學 | |||
| 海南 | 1 | 海南大學 | |||
| 重慶 | 2 | 重慶大學 | 西南大學 | ||
| 四川 | 5 | 四川大學 | 電子科技大學 | 西南交通大學 | 西南財經大學 |
| 四川農業大學 | |||||
| 貴州 | 1 | 貴州大學 | |||
| 雲南 | 1 | 雲南大學 | |||
| 西藏 | 1 | 西藏大學 | |||
| 陝西 | 7 | 西北工業大學 | 西安交通大學 | 陝西師範大學 | 西北大學 |
| 西安電子科技大學 | 長安大學 | 西北農林科技大學 | | ||
| 甘肅 | 1 | 蘭州大學 | |||
| 青海 | 1 | 青海大學 | |||
| 寧夏 | 1 | 寧夏大學 | |||
| 新疆 | 2 | 新疆大學 | 石河子大學 | ||
| 軍隊 | 3 | 第四軍醫大學 | 第二軍醫大學 | 國防科學技術大學 | |
985工程高校名單
1998年5月,江澤民同志在北京大學百年校慶大會上提出“為了實現現代化,我國要有若干所具有世界先進水平的一流大學”,教育部自1999年起分別與部分省、市地方政府簽訂合作協定,分批將39所國內知名高校列入國家跨世紀重點建設的高水平大學名單,由國家、地方以及相關部委共同出資建設。
| 省份 | 高校 | |||
| 北京 | 清華大學 | 北京大學 | 中國人民大學 | 北京師範大學 |
| 北京理工大學 | 中國農業大學 | 中央民族大學 | 北京航空航天大學 | |
| 上海 | 復旦大學 | 上海交通大學 | 同濟大學 | 華東師範大學 |
| 天津 | 南開大學 | 天津大學 | ||
| 重慶 | 重慶大學 | |||
| 浙江 | 浙江大學 | |||
| 江蘇 | 南京大學 | 東南大學 | ||
| 遼寧 | 東北大學 | 大連理工大學 | ||
| 湖南 | 中南大學 | 國防科技大學 | 湖南大學 | |
| 四川 | 四川大學 | 電子科技大學 | ||
| 吉林 | 吉林大學 | |||
| 福建 | 廈門大學 | |||
| 山東 | 山東大學 | 中國海洋大學 | ||
| 湖北 | 武漢大學 | 華中科技大學 | ||
| 陝西 | 西安交通大學 | 西北工業大學 | 西北農林科技大學 | |
| 廣東 | 中山大學 | 華南理工大學 | ||
| 安徽 | 中國科學技術大學 | |||
| 黑龍江 | 哈爾濱工業大學 | |||
| 甘肅 | 蘭州大學 | |||
“中西部高校基礎能力建設工程”高校名單
中西部高校基礎能力建設工程,是為振興中西部高等教育,促進我國高等教育協調發展,並切實提升中西部高校辦學能力,提高人才培養質量,使中西部一批本科高校的實力得到較大提升,計畫重點支持建設中西部24個省、自治區、直轄市的100所地方高校的發展建設。該“工程”從2012年開始,由發改委、教育部組織實施重點扶持一批有特色有實力的省部共建或省屬重點大學,是中西部高等教育振興計畫的重要組成部分。
| 地區 | 數量 | 學校名稱 | |||
|---|---|---|---|---|---|
| 河北 | 6 所 | 河北大學 | 河北師範大學 | 燕山大學 | 河北農業大學 |
| 河北醫科大學 | 河北工業大學 | ||||
| 山西 | 4 所 | 山西大學 | 中北大學 | 山西師範大學 | 山西財經大學 |
| 內蒙古 | 3 所 | 內蒙古農業大學 | 內蒙古醫科大學 | 內蒙古師範大學 | |
| 黑龍江 | 5 所 | 哈爾濱商業大學 | 黑龍江大學 | 哈爾濱醫科大學 | 東北農業大學 |
| 哈爾濱理工大學 | |||||
| 吉林 | 5 所 | 延邊大學 | 吉林農業大學 | 長春中醫藥大學 | 長春理工大學 |
| 東北電力大學 | |||||
| 遼寧 | 5 所 | 大連醫科大學 | 遼寧工程技術大學 | 遼寧工業大學 | 瀋陽農業大學 |
| 瀋陽建築大學 | |||||
| 安徽 | 6 所 | 安徽農業大學 | 安徽理工大學 | 安徽工業大學 | 安徽醫科大學 |
| 安徽財經大學 | 安徽師範大學 | ||||
| 江西 | 4 所 | 南昌大學 | 江西農業大學 | 江西財經大學 | 江西師範大學 |
| 河南 | 7 所 | 河南大學 | 華北水利水電大學 | 河南農業大學 | 河南理工大學 |
| 河南師範大學 | 河南工業大學 | 河南中醫學院 | |||
| 湖北 | 6 所 | 湖北大學 | 湖北工業大學 | 武漢科技大學 | 武漢工程大學 |
| 武漢紡織大學 | 長江大學 | ||||
| 湖南 | 6 所 | 湘潭大學 | 湖南師範大學 | 湖南農業大學 | 長沙理工大學 |
| 中南林業科技大學 | 吉首大學 | ||||
| 廣西 | 4 所 | 廣西民族大學 | 廣西師範大學 | 廣西醫科大學 | 廣西中醫藥大學 |
| 重慶 | 3 所 | 重慶郵電大學 | 重慶工商大學 | 重慶醫科大學 | |
| 四川 | 6 所 | 西華大學 | 成都理工大學 | 成都信息工程大學 | 西南石油大學 |
| 四川師範大學 | 四川理工學院 | ||||
| 貴州 | 4 所 | 貴州師範大學 | 貴陽醫學院 | 貴州師範學院 | 貴州理工學院 |
| 雲南 | 4 所 | 昆明理工大學 | 雲南師範大學 | 昆明醫科大學 | 雲南大學 |
| 西藏 | 2 所 | 西藏大學 | 西藏民族大學 | ||
| 陝西 | 5 所 | 西北大學 | 陝西科技大學 | 西安科技大學 | 西安理工大學 |
| 西安建築科技大學 | |||||
| 甘肅 | 4 所 | 西北師範大學 | 甘肅農業大學 | 蘭州理工大學 | 蘭州交通大學 |
| 寧夏 | 1 所 | 寧夏大學 | |||
| 青海 | 2 所 | 青海大學 | 青海民族大學 | ||
| 新疆 | 5 所 | 新疆大學 | 新疆農業大學 | 新疆師範大學 | 新疆藝術學院 |
| 喀什大學 | |||||
| 生產建設兵團 | 2 所 | 石河子大學 | 塔里木大學 | ||
| 來源中國教育報、 中國教育新聞網等 | |||||
專科
國家示範性高職院校是為貫徹落實《國務院關於大力發展職業教育的決定》(國發35號)精神。在2006年11月,教育部和財政部正式啟動了“國家示範性高等職業院校建設計畫”,這項計畫被譽為我國高水平高等職業院校建設的“211工程”。國家將在“十一五”期間安排20億元重點支持100所高水平示範院校建設,被列為“國家示範性高等職業院校建設計畫”的院校,除了領導能力領先、綜合水平領先、教育教學改革領先、專業建設領先、社會服務領先,具有良好的建設環境外,還要求在人才培養模式、實驗實訓基地建設、師資隊伍建設、課程體系與教學內容改革等方面取得實質性突破,力爭做發展的模範,改革的模範,管理的模範,以帶動全國高等職業院校深化改革,提升我國高等職業教育的整體水平,引領我國健康持續發展。
國家示範性高職院校名單
| 省份 | 學校名稱 | |||
|---|---|---|---|---|
| 北京 (4所) | 北京工業職業技術學院 | 北京電子科技職業學院 | 北京農業職業學院 | |
| 北京財貿職業學院 | ||||
| 上海 (4所) | 上海醫藥高等專科學校 | 上海公安高等專科學校 | 上海工藝美術職業學院 | |
| 上海旅遊高等專科學校 | ||||
| 天津 (4所) | 天津職業大學 | 天津中德職業技術學院 | 天津醫學高等專科學校 | |
| 天津電子信息職業技術學院 | ||||
| 重慶 (3所) | 重慶工業職業技術學院 | 重慶工程職業技術學院 | 重慶電子工程職業學院 | |
| 河北 (4所) | 邢台職業技術學院 | 承德石油高等專科學校 | 石家莊鐵路職業技術學院 | |
| 河北工業職業技術學院 | ||||
| 山西 (2所) | 山西省財政稅務專科學校 | 山西工程職業技術學院 | ||
| 內蒙古 (2所) | 內蒙古建築職業技術學院 | 包頭職業技術學院 | ||
| 遼寧 (4所) | 遼寧省交通高等專科學校 | 瀋陽職業技術學院 | 大連職業技術學院 | |
| 遼寧農業職業技術學院 | ||||
| 吉林 (3所) | 長春汽車工業高等專科學校 | 長春職業技術學院 | 吉林工業職業技術學院 | |
| 黑龍江 (4所) | 黑龍江建築職業技術學院 | 黑龍江農業工程職業學院 | 黑龍江農業經濟職業學院 | |
| 大慶職業學院 | ||||
| 江蘇 (7所) | 南京工業職業技術學院 | 無錫職業技術學院 | 江蘇農林職業技術學院 | |
| 常州信息職業技術學院 | 蘇州工業園區職業技術學院 | 南通紡織職業技術學院 | ||
| 徐州建築職業技術學院 | ||||
| 浙江 (6所) | 寧波職業技術學院 | 浙江金融職業學院 | 浙江機電職業技術學院 | |
| 溫州職業技術學院 | 金華職業技術學院 | 浙江警官職業學院 | ||
| 安徽 (3所) | 蕪湖職業技術學院 | 安徽水利水電職業技術學院 | 安徽職業技術學院 | |
| 福建 (2所) | 福建船政交通職業學院 | 漳州職業技術學院 | ||
| 江西 (1所) | 九江職業技術學院 | |||
| 山東 (6所) | 青島職業技術學院 | 威海職業學院 | 山東商業職業技術學院 | |
| 淄博職業學院 | 日照職業技術學院 | 山東科技職業學院 | ||
| 河南 (4所) | 黃河水利職業技術學院 | 平頂山工業職業技術學院 | 商丘職業技術學院 | |
| 河南職業技術學院 | ||||
| 湖北 (4所) | 武漢職業技術學院 | 武漢船舶職業技術學院 | 湖北職業技術學院 | |
| 武漢鐵路職業技術學院 | ||||
| 湖南 (5所) | 長沙民政職業技術學院 | 湖南鐵道職業技術學院 | 永州職業技術學院 | |
| 湖南交通職業技術學院 | 湖南工業職業技術學院 | |||
| 廣東 (5所) | 廣州番禺職業技術學院 | 深圳職業技術學院 | 廣州民航職業技術學院 | |
| 廣東輕工職業技術學院 | 廣東嶺南職業技術學院 | |||
| 廣西 (2所) | 南寧職業技術學院 | 柳州職業技術學院 | ||
| 四川 (6所) | 成都航空職業技術學院 | 四川工程職業技術學院 | 四川交通職業技術學院 | |
| 四川建築職業技術學院 | 綿陽職業技術學院 | 四川電力職業技術學院 | ||
| 雲南 (2所) | 雲南交通職業技術學院 | 昆明冶金高等專科學校 | ||
| 貴州 (1所) | 貴州交通職業技術學院 | |||
| 陝西 (3所) | 楊凌職業技術學院 | 西安航空職業技術學院 | 陝西工業職業技術學院 | |
| 甘肅 (2所) | 蘭州石化職業技術學院 | 甘肅林業職業技術學院 | ||
| 新疆 (3所) | 新疆農業職業技術學院 | 克拉瑪依職業技術學院 | 新疆石河子職業技術學院 | |
| 海南 (1所) | 海南職業技術學院 | |||
| 寧夏 (2所) | 寧夏職業技術學院 | 寧夏財經職業技術學院 | ||
| 青海 (1所) | 青海畜牧獸醫職業技術學院 | |||
| 西藏 (1所) | 西藏職業技術學院 | |||
查詢學籍
2009年12月4日 從教育部獲悉,全國普通高等學校2009級秋季入學本專科、研究生新生學籍電子註冊工作已基本完成,即日起可在教育部、各省級教育行政部門、高等學校各自指定網站向學生提供學籍電子註冊結果查詢,教育部查詢網站為中國高等教育學生信息網(學信網)。
教育部負責人指出,普通高等教育新生學籍電子註冊是教育行政部門為加強高等學校招生行為監督,保障高等教育改革健康發展採取的重要措施,是完善高等教育學歷證書電子註冊制度的一項重要工作,也是切實維護廣大學生正當權益的重要手段。 這位負責人提醒廣大新生,要及時上網查詢確認本人學籍,經省、校兩級網站都能夠查詢到學籍信息的,表明已取得國家承認的學籍;兩級網站特別是省級教育行政部門指定網站不能查詢到學籍信息的,則表明未取得國家認可的學籍,應儘快聯繫所在學校和生源地省級招生辦公室,弄清事實,妥善解決。否則,畢業時不能獲得國家承認的畢業證書,也不能進行學歷證書電子註冊。
畢業證書
畢業證書全日制普通高校畢業生畢業證上只有“普通高等學校”字樣,而無自考或成人教育字樣。在中國高等教育學生信息網(學信網為教育部指定的學歷查詢唯一網站、教育部高校招生陽光工程指定網站、全國碩士研究生招生報名和調劑指定網站)學歷查詢中,全日制普通高校畢業生的學歷類別為普通,學習形式為普通全日制。
自考、成教(包括函授、脫產和業餘)、夜大、電大等高校學歷都不屬於全日制普通高校學歷,文憑上印有自考或成教字樣。如:廣播電視大學、職工大學、業餘大學的畢業證書不屬於全日制普通高校學歷。
而在一般概念認知里,全日制普通高校學歷比自考、成教、夜大、電大等高校學歷更正規。
全國普通高等學校本專科、研究生新生學籍電子註冊工作已基本完成,即日起可在教育部、各省級教育行政部門、高等學校各自指定網站向學生提供學籍電子註冊結果查詢,教育部查詢網站為中國高等教育學生信息網(學信網)。
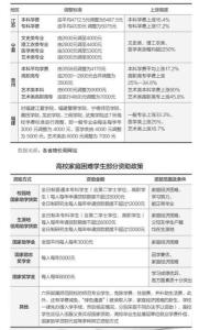
學費改革
2014年,多個省市區陸續發布普通高校學費上調信息,部分省份平均漲幅高達50%。教育廳就明確要求高校在調整收費標準後,必須將增收的學費按規定比例,足額、及時提取,全部用於家庭經濟困難學生資助,繼續做好勤工助學、特困補助和“綠色通道”等幫扶工作。
繼媒體連續聚焦寧夏、江蘇等省份高校學費上漲後,2014年8月21日,教育部正式做出回應,稱當前高校收費水平基本在城鄉居民可承受範圍之內。
據教育部統計,截至2014年8月,調整高校收費標準的省份不到1/3,已有天津、江蘇、寧夏等9省份調整,另有浙江、廣東、山西等6省份正在啟動調整收費標準程式。各省不同專業的漲幅不同,多在20%至35%之間,但寧夏文史、理工、醫學類漲幅均超50%,醫學類更是增長了76%。
專升本考試科目
--文史類:政治、英語、大學語文。
--藝術類:政治、英語、藝術概論。
--理工類:政治、英語、高等數學(一)。
--經濟管理類:政治、英語、高等數學(二)。
--法學類:政治、英語、民法。
--教育學類:政治、英語、教育理論。
--農學類:政治、英語、生態學基礎。
--醫學類:政治、英語、醫學綜合。
--體育類:政治、英語、教育理論。
--中醫藥類:政治、英語、大學語文。
學費上調
上調原因
教育培養成本攀升、高校債務負擔過重
在寧夏六盤山中學校門口,聽到漲學費的訊息,一位高三學生家長表示擔憂:“我家年收入剛過2萬元,供一個大學生,一年下來要1萬多元。家人還要生活,確實有壓力。”這所學校的學生主要來自寧夏南部山區9縣區的農村,他們的生活狀況基本代表了寧夏經濟最困難的學生家庭。
“以寧夏固原地區為例,2013年農民人均可支配收入3676.7元,平均學費若漲到5059元,大部分農村家庭難以承受。”曾參加過寧夏高校學費調整聽證會的張建梅說。
上調方案
部分省份公辦高校學費調整方案多個省市區陸續發布普通高校學費上調信息,部分省區平均漲幅高達50%。一些高校投資增長過快,導致債務負擔加重,一邊“亂花錢”一邊“喊缺錢”的現象值得警惕。
2014年以來,江蘇、貴州、浙江等地相繼公布秋季普通高校學費新的執行標準,2013年福建、廣西、山東、湖北、湖南等地陸續發布了普通高校的學費調整信息。廣東高校本科學費雖然暫時沒有調整,但是研究生的學費卻大幅調整,2014年考取廣州醫科大學專業學位研究生的學生對媒體表示,學費每年要交2.8萬元,住宿費每年1200元,算下來,讀3年的研究生要花費8萬多元。
6省高校學費調整,少的漲一成,多的漲五成
高校漲學費了!還未開學,這一訊息就引發了社會的高度關注。包括江蘇、寧夏、浙江等在內的六省紛紛上調學費,少則漲一成,多則漲五成。上漲最多的是寧夏,文學類、理工農學類、醫學類學費漲幅均超50%。

