正文
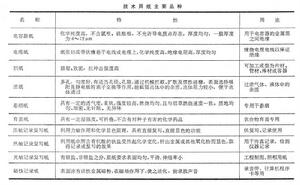
這類紙占紙的總產量不超過5%,但對於工農業、科技的發展起著重要的配套作用。品種規格很多(見表)。
技術用紙
配合現代科技發展、國防和工農業生產建設需要,具有特殊功能要求的紙張的統稱。
技術用紙生活用紙,為日常生活必需品,包括衛生紙、紙巾紙、廚房用紙、濕紙巾及婦女用衛生棉等產品。生活用紙的質量指標一般有:微生物指標是否不合格、柔軟度吸水性好壞、...
概述 主要材料 國內發展 加工標準 劣質危害2002:《中國生活用紙年鑑2002》 2006:《中國生活用紙年鑑2006/2007》 2010:《中國生活用紙年鑑2010/2011》
組長:中山瑞德衛生紙品有限公司 第十條 第十條
協會簡介 組織機構 工作條例 文明競爭公約內容介紹本書介紹了紙的發明及造紙技術的傳播、造紙原料、造紙工藝、紙的種類、印刷用紙及紙板、印刷和紙板的質量及檢驗、印刷用紙的計量、印刷用紙的保管及調濕處...
內容介紹企 行 紙
【展會介紹】 【展品範圍】 【參展費用】
內容介紹《中國生活用紙年鑑》由中國石化出版社出版。 2008/2009年版生活用紙年鑑擴大了信息量,生產和市場綜述篇編人了行業的最新資料,並按產品類別詳...
內容介紹江門市尚格家居用紙研發有限公司,是以家居用紙研究、生物技術套用研究、創意工業研究為基礎的高新科技研發企業。 在家居用紙研發領域和生物技術套用研究領域我司...
公司簡介 傳統前加工技術問題 解決方案:專利噴塗技術《中國生活用紙信息網》 《中國生活用紙網》 網路媒體
展會簡介 展品範圍 合作媒體 主辦信息