設計
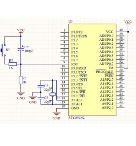
利用AT89S52設計一單片機最小系統。
基本要求
單片機最小系統2、LCD1602或LCD12864液晶顯示器。
3、2*8或4*4鍵盤。
4、ISP編程接口。
5、RS232接口。
6、可置換晶振(6.0、11.0592、12.0、24.0MHz)。
7、復位控制。
8、增加主要I/O連線埠。
提高要求
1、增加10位高速串列A/D(TLV1544)、D/A(MAX504)。
2、地址、中斷、片選擴展接口。
3、32(64)K靜態RAM。
4、16(64)K串列EEPOM。
5、FPGA接口電路。

