關於聚寶盆
台州聚寶盆電子商務有限公司聚寶盆是國內電子商務產品內容服務專家,與阿里巴巴淘寶、浙江網盛生意寶股份公司並為浙江省網商協會副會長單位。公司業務以電子商務商品供應鏈服務管理為基礎,服務諮詢、商品研發、品牌塑造為核心,為國內廣大生產性企業和網商及電子商務零售平台提供電子商務系統服務。公司的目標:培育電子商務精英,打造中國網貨品牌。
公司以幫助中小企業發展網上銷售渠道、打造網路知名品牌為使命,以幫助廣大個體戶、大學生、社會青年、婦女、農民以及殘疾人等群體實現網上創業就業為己任。為中小企業提供電子商務平台搭建、網貨產品研發、網路銷售人才培養、網上商城建設、商城託管運營、品牌代理與銷售、網路知名品牌建設、倉儲供應鏈管理等電子商務系統專業服務;並為廣大網商提供淘寶創業培訓、實訓、集中辦公、網店管理與諮詢、產品供應、專業產品拍攝及文案編輯、統一倉儲物流等服務。聚寶盆讓廣大生產性企業、傳統商貿企業及個人網商與阿里巴巴、網盛科技、敦煌網、淘寶網、拍拍網、卓越網、噹噹網等實現輕鬆對接。
公司投資2000萬搭建了聚寶盆電子商務服務平台,2009年以來平台已與潔麗雅、飛達三和、華林、龍士達等300多家企業建立了戰略合作關係,負責這些企業的產品網上銷售業務,現已成功樹立了宜品、飛達三和、格美等20多個網路知名品牌,為2000多種台州產品實現了網上全國銷售。去年公司協同台州市工商局、共青團市委、台州市婦聯在全市各地舉辦幾十次培訓會,為台州生產型企業及台州網商累計提供了4385人次的專業培訓,幫助430家企業實現了電子商務,幫助1370多名有志青年實現了淘寶創業,直接解決了1700多人就業,間接拉動了1500多人的就業,達到了良好的社會價值。
為了滿足電子商務高速發展的要求,2010年初公司在上海市中心投資設立2000平方米的技術研發中心,高薪聘請大量優秀的技術開發和系統供應鏈管理人才。我們台州公司和上海研發中心歷時一年,自主成功研發了一套電子商務供應鏈ERP管理系統軟體,我們這套ERP軟體性能穩定、功能強大、安全可靠,在國內處於絕對領先地位,為中小企業電子商務發展提供了核心技術保障。2010年我們公司與杭州市政府達成戰略合作,設立了工業產品設計中心,共同建設和達文化創意產業園公共服務平台,打造浙江首個國家級工業設計產業園。2011年初我公司與無錫江南大學國家科技園達成戰略合作共建創業園,共同打造中國首個國家級工業設計園無錫國家工業設計園南園。2011年7月,由聚寶盆公司投資的開發區創意園即將投入使用。項目是由占地30畝老廠房改造而成,這也將成為台州首個創意產業園。杭州、無錫、台州創意研發基地的設立將大大提升公司的技術服務能力,更好的為中小型企業提供產品設計研發服務。
聚寶盆公司成立兩年來有上海、杭州、無錫、金華、嘉興等各級政府有關領導到聚寶盆考察學習。公司也成為一些地市的電子商務顧問。我們聚寶盆同時也受邀於東華大學、江南大學、上海理工大學、復旦藝術學院、上海大學、浙江工商大學、浙江電子科技大學、中國計量學院、台州職業技術學院等為大學生電子商務創業作培訓與輔導。
我們是一個高速發展的團隊,我們所從事的是一項具有很高社會價值的事業,也是一項創新的、擁有廣闊前景的事業!省市各級領導對我們殷切關懷,同時希望我們聚寶盆能成為浙江第二個阿里巴巴,阿里巴巴是中國最大的電子商務平台服務商,我們聚寶盆目前是最專業的電子商務產品內容服務提供商。我們也以此為願景,努力成為一家與阿里巴巴一樣偉大的電子商務企業。
聚寶盆文化
核心理念 / 為提升生活品質而努力
企業遠景 / 培育電子商務精英,打造中國網貨品牌
核心價值觀 / 誠信、責任、勤儉、好學、創新、共享、快樂
經營理念 / 戰略、激情、執行、變革、創新
管理理念 / 以人為本,共同發展(高效、高薪、高福利)
核心競爭力 / 創新與服務
經營準則 / 超越客戶所期望(質量、美觀、性能、價格、服務)
管理準則 / 系統化、標準化、數位化、人性化
員工準則 / 誠信心、責任心、上進心、紀律性、原則性、積極性
經營管理方針 / 高效服務是我們一切工作的基本準則
聚寶盆榮譽榜
2010年3月,與淘寶網開展戰略合作
2010年7月,共青團中央授權“青年就業創業見習基地”
2010年9月,被評為浙江省網商協會副會長單位
2011年5月,共青團台州市委授予“台州青年網路創業基地”
2011年6月,台州廣播電視大學授予“大學生創業就業見習基地”
2011年6月,共青團台州市委聯合聚寶盆共同推出“台州青年網路創業300行動”
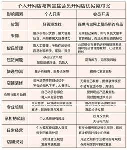
聚寶盆榮譽榜聚寶盆服務
1、為你培訓開成網店
與淘寶大學合作提供專業的培訓,讓你輕鬆開店,快速提升業績。先幫你開好店鋪,再教會你如何經營,"既施人以魚,又施人以漁"。
2、為你建立倉庫並提供產品及墊付貨物資金
幾千平方的立體大倉庫,三千多種網上熱銷商品,兩千多萬的貨物儲量,你只要一"卡"在手,我們的資源你全部擁有。我們的採購量大,與廠家的議價能力強,大大降低了採購成本,讓你開網店有近30%的利潤,也避免了個人開網店採購因滯銷而積壓貨物。我們的採購量大,有著成熟的採購體系與足夠強的議價優勢,只要你加入,就可以分享我們的採購優勢,同時還可以規避因自己採購可能出現的滯銷貨的積壓、死貨的風險,也可以規避後期因事業轉型而處理庫存的損失。
3、為你專業拍攝產品圖片
攝影專業的員工採取物景搭配的技巧,拍攝高水準的產品圖片由專業的攝影師負責產品拍攝工作,為你提供高水準的產品圖片,為你節省經營成本。產品拍攝工作對於開淘寶店來說是很重要的,如果你自己拍不好,請專業的人來拍,成本是非常高的,如果拍得不好,對後期的銷售與客戶評價都有直接影響
4、為你的網店進行裝修
平面設計專業的員工為你的店鋪增色不少,上百種樣板店裝修風格任你選擇免費為你提供前期網店裝修,讓你一開店就有一家完整的網店可以經營,同時還提供後期的專業網店裝修培訓,把你培養成網店美化大師。
5、為你配貨,打包發貨及接收退換貨
你的訂單我們配備操作熟練的員工為你配送貨物,與長期簽訂的物流公司提供便宜、及時、快捷的運輸,若有退換貨物我們及時處理。你只要接單就可以了,我們有專業的配貨、檢驗、包裝、發貨等人員為你提供保姆式的服務,讓你甩掉一些鎖碎雜事,專心於業務經營,輕鬆當老闆。
6、為忙碌的你代為打理店鋪
推出的淘寶保姆服務功能,當您繁忙而不能正常接單,我們可以提供代處理業務
7、為你自動結算所有的貨款及了解倉庫的儲存情況
通過我們自主開發的ERP軟體,你能及時了解你的貨款餘額及倉庫儲存物品的數量。我們自主開發了一套安全、高效、功能強大的ERP系統軟體,免費為你提供使用,讓你及時掌握產品信息、庫存狀況、貨款結算等詳細信息,同時還可以通過我們的系統實現網上辦公、信息交流等工作。
8、為有貨物需要放在網上銷售的你也搭建一個行銷平台
如果你是辦企業或開公司有產品需要放在網上銷售,我們上千個會員可以代為你做電子商務的運營商進行銷售
9、你開網店遇到的困難不再是困難
讓你開網店不再有困難!
加盟代理操作實務
1、修改寶貝三要素上架寶貝
2、產品分類
3、淘寶店鋪後台基本設定操作
4、店鋪裝修產品完善
5、服務顧客、接單
6、查詢ERP系統庫存
7、成交後在ERP系統下單
8、複製快遞單號點擊發貨
9、跟蹤發貨記錄
10、買家確認收貨,評價
11、完成
個人級服務(加盟代理)
網路創業適合群體
待業青年,在讀大學生,公務員,全職媽媽,上班時間多的上班族,農民,大學畢業生,個體工商戶
對比