光學顯微鏡製片技術
正文
將生物材料製成適於在光學顯微鏡下觀察的薄片的技術。新鮮的生物材料雖然用簡單的方法做成臨時製片也可觀察,但為了保存以備以後的觀察,常需按一定步驟製成永久製片。顯微製片首先要儘量保持生物材料的天然狀態,避免膺像、變形和失真,因此須將生物材料做固定處理;製片必須薄而透明,才能在光學顯微鏡下成像,除將材料切成薄片或通過輕壓或其他手段使之分散外,還需採用其他方法使它透明和染色,以便更好地觀察到結構的細節。需長期保存的製片,還應進行脫水和封固。
顯微製片法一般包括切片法、整體封片法、塗片法和壓片法4大類。
切片法 光學顯微鏡的切片厚度在 2~25微米之間,一般動植物材料的切片以厚10微米左右為合適。切片法根據包埋劑的不同而有所不同。最常用的是石蠟切片法,它適用於一般生物材料。棉膠切片法,把生物材料經棉膠包埋後切片。適用於特別堅硬的材料或特別柔軟而體積大的材料(如完整的大腦)。冰凍切片法,將生物材料在一定的介質中冰凍固化後切片。適用於研究活體標本或作組織化學的研究。乙二醇甲基丙烯酸脂法(簡稱GMA法),適用於製作1~3微米厚的切片。石蠟切片法包括固定、包埋、切片、染色、脫水和封固等步驟。關鍵是把生物材料用石蠟包埋,以石蠟為支持物,把浸在蠟塊中的生物材料切成理想的薄片。操作過程為:固定→水洗→從低濃度逐級到高濃度酒精脫水→二甲苯透明→浸蠟→包埋→切片→貼片→二甲苯脫蠟→逐級從高濃度到低濃度酒精處理,最後過渡到水→染色→逐級從低濃度到高濃度酒精脫水→二甲苯透明→樹脂膠封固。其中的基本步驟在各種製片技術中都是相同的。
固定 用物理的或化學的方法將生物材料迅速殺死、使蛋白質變性和凝固,達到保持細胞的形狀和內部結構的目的。物理固定法常用冷凍處理或火焰烘烤。化學固定法,主要是把生物材料迅速浸泡在固定劑中。固定劑常是含有幾種化合物的混合液,既有強烈凝固蛋白質的化合物,也有非凝固性的化合物,它們對蛋白質起交聯和穩定作用,即所謂“鞣化作用”。已有的一些比較理想的固定劑,大多以最初設計者命名(表1)。
光學顯微鏡製片技術浸透和包埋 在溫箱中用溶化的石蠟取代二甲苯。使材料逐步為純石蠟所浸透,然後將材料連同熔化的石蠟,倒入小紙盒中,在室溫下或在冷水中使包埋有材料的蠟塊迅速凝固。浸透和包埋的目的是使材料藉石蠟的支持能被切成薄片。
切片 將包埋好的材料用切片機切成薄片。切片機有輪轉式切片機(圖1)和滑行式切片機(圖2)兩種。切片機一般用專門的鋼刀。
光學顯微鏡製片技術
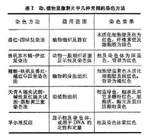
光學顯微鏡製片技術染色 先將已貼上有蠟片或蠟帶的載玻片,在染色缸中經二甲苯脫蠟,再經過一系列從高濃度到低濃度的酒精而過渡到水中,即可染色。生物染料種類繁多,用途各異,可區分為鹼性染料和酸性染料兩大類。鹼性染料為一種色鹼鹽,可染細胞核,如蘇木精、甲基綠和番紅等。酸性染料為一種色酸鹽,可染細胞質或核以外的其他成分,如伊紅、橘紅G和固綠等。鹼性染料和酸性染料混合後稱中性染料,也稱複合染料,如芮氏染色劑和姬姆薩染色劑等。染色可只用一種染料,但通常採用復染,例如:先染鹼性染料顯示核,再染酸性染料顯示其他結構。染色的深淺,隨材料的不同和浸染時間的長短而不同,因此要達到合適的程度常需要進行分色,即先過度染色,再使其褪色,當達到合適的程度後即中止。顯微製片中採用何種染色方法,需根據材料和目的來選擇(表2)。
光學顯微鏡製片技術封固 染色之後一般都要用封固劑和蓋玻片把材料封固起來。只有像血液、細菌等需用油浸鏡觀察的製片才可不加蓋玻片。封固劑應有較高的折射率和固化後不易碎裂的特點,常用的封固劑是加拿大樹脂。
整體封片法 用於單細胞、微小生物體或分散的器官的整裝製片方法。此法也需要經過固定、染色、脫水、透明和封固各個步聚。材料常用洋紅。代氏蘇木精等單一染色法,但也可復染。整體封片法中常用冬青油、丁香油一類香精油作為透明劑,以代替二甲苯,這樣可避免標本脆裂,較厚的標本在封固時,要在蓋玻片下墊以適當大小的碎玻璃或玻璃絲以免壓壞。
塗片法 把易於分散的生物標本塗布在載玻片上的製片方法。此法的永久製片需經固定、染色,脫水等步聚,適用於細菌、血液、花粉母細胞和精子等細小而分散的材料。血液塗片便是一例。
壓片法 將天然的、易於分散的組織或經過處理後易於分散的組織,如動物的精母細胞、果蠅的唾液腺、植物的花粉母細胞和根尖細胞等放在載玻片上、再加蓋玻片,用力壓碎組織,使細胞或細胞內的結構鋪展成一層的製片方法。壓片法常用於觀察染色體,通常用醋酸洋紅、地衣紅和石炭酸復紅染色。
參考書目
芮菊生等:《組織切片技術》,人民教育出版社,上海,1980。
李正理:《植物製片技術》,科學出版社,北京,1982。
朱澂:《植物染色體及染色體技術》,科學出版社,北京,1982。

