技術特點
LM4766是美國NS公司推出的 雙聲道大 功率放大積體電路, 每個聲道在8Ω的 負載上可以輸出40W平均功率,而且 失真率小於0.1%,在國半公司的產品系列中,LM4766被歸入“序曲(overture)”系列,屬於最高端的單片雙聲道音頻功率放大集成塊。
產品特性
指標是非常誘人的,好的功率積體電路其失真和 信噪比(S/N)都是很不錯的,LM4766能做到在人耳可聞頻段,30W功率輸出的情況下僅僅只有0.06%的失真和噪聲值,國半的功率集成塊的設計能力可見一斑。我們有理由相信,如果配合出色 電路設計,LM4766所能發揮的效果也許並不是只用是否“達到HI-FI”就能夠評論的。當然,也並不是說但凡採用了LM4766功率集成塊,就一定能夠達到HI-FI效果!
lm4766左圖為LM4766的性能圖像。
典型套用
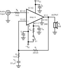
參考電路:
lm4766如圖所示。儘管LM4766組成電路十分簡單,但是其必須使用具有品質保障的元器件。電源採用±18V供電,電源功率最好在100W以上,才有較好效果。

