原理
甲類功放電路板特點
聲音
甲類功放是重播音樂的理想選擇,它能提供非常平滑的音質,音色圓潤溫暖,高音透明開揚,這些優點足以補償它的缺點。甲類功放聲音上有飽滿通透的優點,電晶體功率放大器是由三極體組成的,而三極體是由多組配對(N結及P結),這兩個結構成的,當沒有外加電壓時是截止,只有在上面外加一個偏置電壓並且高於它的門限電壓,這個N/P結才會導通,有電流通過,三極體才開始工作。甲類功放是把正向偏置定在最大輸出功率的一半處,使功放在沒有信號輸入時也處於滿負載工作狀態,使得功放在整個信號周期內都導通都有電流輸出。甲類功放使三極體始終工作於線性區,因此甲類功放幾乎無失真,聽感上質感特別好,尤其是小信號時,整個聲音通透細節豐富。
耗能
純甲類功放它的造價也是驚人的,它電耗等於是一部空調。特別是百分之百的甲類功放就是指音箱阻抗怎樣隨頻率變化,功放都能保持甲類工作而且輸出功率足夠,一對音箱雖然它的標稱阻抗是8歐姆,便在工作時它的實際阻抗因素是會隨頻率變化的,時高時低,有時會低至1歐姆,這就要求功放的輸出功率能隨阻抗降低而倍增,也就是我們常看到的巨甲級數的功放所標輸出功率指標,如貴豐單聲道旗艦功放安替龍;175W(8Ω)、350W(4Ω)、700W(2Ω)1400W(1Ω),這才是百分之百純甲功放。只有這樣的功放才能使你聽到純甲類的音質。
造價
甲類功率功放發熱量驚人,為了有效處理散熱問題,甲類功放必須採用大型散熱器。因為它的效率低,供電器一定要能提供充足的電流。一部25W的甲類功放供電器的能力至少夠100瓦AB類功放使用。所以甲類機的體積和重量都比甲乙類大,這讓製造成本增加,售價也較貴。一般而言,甲類功放的售價約為同等功率甲乙類功放機的兩倍或更多。
問題
音質
甲類功放功放剛開機尚無溫升或溫升較小時,機內溫度和環境溫度基本一致,此狀態下功放稱為冷機,這時各級靜態電流還較小,末級電流僅二三十毫安(盛夏時稍大),相當於低偏置的甲乙類或乙類,聲音自然“好聽”不起來,但是隨著結溫的緩慢升高,每升高1℃,β增加約1%,Vbe減小約2.5mV,這兩者同時作用,電晶體靜態電流會升高得很快,當機器烘至熱平衡時,各級工作點早已達到甲類額定偏置狀態,此時聲音也是地道的“甲類聲”,因此也就相對“好聽”。而且功放達熱平衡後,各級靜態工作點也趨穩定,也有利於改善聽感。對於使用BJT+MOSFET的機子同樣遵循上述規律,而使用全MOS管的機子則不同,其冷態時各級靜電流會大於熱態值,但冷態時各級工作點均不穩定,因而聽感也就不如熱態好。
熱噪聲
一些經濟的甲類功放在剛開機時,喇叭一片寧靜,而升溫發熱後,噪聲就出來了,由於和“熱”有關係,人們認為這是“熱噪聲”。熱噪聲是指在高於臨界溫度時,放大器內阻容元件的本底噪聲和電晶體的內部散彈噪聲,實際上這些“聲音”還不能讓喇叭工作,那么這些可聞噪聲又是從何而來的呢?功放冷態時各級靜態電流較小,電源負載較輕,電源紋波和噪波非常小,而達熱穩態後,靜態電流可增大十倍以上,電源負載加重,紋波和噪波也變得較大,噪聲自然就出來了。要證明這一點很容易:1.將電壓放大級單獨用穩壓電源供電,可明顯降低“熱噪聲”,如果已用了穩壓電源單獨供電,不妨換上容量更大的優質穩壓電源;2.用電瓶供電,你會驚奇地發現此時“熱噪聲”也無影無蹤。另外,變壓器在負載加重後,其振動和雜散磁場也會增大,對噪聲的增大也有“幫助”。因此所謂的“熱”噪聲和溫度確實有關係,但實質主要是電源紋波所致。
價格昂貴
純甲類功放相對要昂貴許多
純甲類功放常工作於60℃~85℃的高溫環境下,因此對元器件及工藝水平的要求非常苛刻,在線上調校繁瑣而費時,如末級功放管的配對就是在額定工作溫度點附近進行動靜態測配,用這種標準選配元件儘管整機性能有保證,但100對管子通常也只能挑出一兩對,而一些高檔的甲類功放其末級每聲道一般有2~12對電晶體,試想,數百上千對優質正品大功率電晶體要值多少錢,從中精心挑選那么一二十對管子又得花多久時間,如鍾神JA-100的功放管就是從260對正品中精選的。
經濟型
本處所指的是價格不超過兩千元的甲類功放,它和同價位的甲乙類放大器或超甲類放大器相比,整體指標要遜色一些,如瞬態回響,按理甲類會優於乙類,但是甲類功放本身功耗大,電源貯備相對較小,因而大動態時常常出現軟腳現象,而同樣的電源容量,甲乙類的貯備相對較大,瞬態回響反優於甲類;輸出功率是搭配器材的重要參數之一,經濟型甲類功放一般功率在二三十瓦左右,要增大輸出功率,變壓器、散熱器、功放管的成本就會超出設計預算,出於成本考慮,這類放大器的末級供電電壓均較低,輸出電流也較小,搭配音箱存在一定的難度,而同價位的甲乙類機輸出功率常在其三倍以上,搭配音箱相對容易一些;如前所述,經濟型甲類機的“熱噪聲”是不容忽視的,同時其冷熱態溫差也較大,各級電晶體的配對誤差也較大,而且因成本關係,其調校、工藝、電路最佳化等許多方面不可能做得非常到位,這或許也是廠家專給摩機手留下的空間吧。當然我們也要看到,國內一些知名廠家推出的經濟型甲類功放在和功放參數匹配的小口徑單元上其重放水平也是很理想的。
乙類功放
甲類功放同乙類功放相比,為何聽感上好於乙類功放呢?
在靜態時,甲類功放和乙類功放接上純電阻負載,測試時可能指標差不多,甚至熱噪聲甲類大一些。但是實際套用時,接的卻是真負載(動負載)——揚聲器,而且不同頻率時揚聲器的阻抗也不一樣,這時的綜合電聲指標將劣於純電阻負載時的指標,產生瞬態失真。由於負反饋的存在又會反饋到前級,這種瞬態失真關鍵是揚聲器系統質量關型設計受到有效的、不間斷的阻尼(控制)所引起,並且信號的電壓上升率越高,這種失真越嚴重。對於高保真而言,重要的是揚聲器系統的質量慣性能否受到擴音機有效的阻尼(控制)。
乙類功放的阻尼不能有效的控制揚聲器,對任意半周只有一臂輸出在工作,或推或挽,但不能同時工作,所以它的阻尼是單方向的,即無論正半周或負半周,他只有產生推動揚聲器工作的動力,而不能產生控制回來的拉力,要全方位阻尼,驅動電流必須及時換向,問題就在這裡。以輸入方波為例,可能工作時輸入信號比方波還要複雜,當信號上升時,揚聲器可以按照信號波形去工作,但當信號突然停止時,揚聲器由於質量的慣性作用,卻不會立刻停止,此時它的音圈產生反電動勢造成正在導通的A臂輸出管反偏而截止,而原來處於截止的B臂卻導通,同時這個反電動勢又由負反饋送回前級被放大後從而激勵B臂輸出管加速導通,共同完成乙類功放這種特殊的阻尼,因為這個過程要過零點,有一瞬間失去阻尼自由振盪。這個過程完畢,B臂導通變截止,原本導通又被反偏的A臂輸出管才恢復導通,又經歷一次過零點失去阻尼的瞬間才恢復阻尼。因此說乙類功放的阻尼在任意瞬間都是單方向的,對揚聲器的阻尼是靠反反覆覆的過零點換相來實現的,幾乎時刻都產生著失真。
甲類功放正負兩臂均導通,阻尼係數的雙方向的,在突發性高電壓上升時,音圈按照波形去動作,信號停止時,反電勢經導通的B臂完成通路,慣性被阻尼,無法產生自由振盪,反電勢也建立不了,甲類功放這種全方向的阻尼,迫使揚聲器的振動始終根據信號的波形去振動。這好比一輛正在預勢的機車,說走就走,說停就停。
制靚聲
綜述
甲類功放該電路具有如下特點:1.採用板塊積木式組合,可根據自身經濟狀況適當增減。2.電壓放大部分與電流放大部分分開設計、布版,便於燒友採用高、低壓兩組電源分開供電,可選擇眾多特色的後級電路搭配,也便於安裝固定散熱片,為發燒友摩機提供方便。3.採用無大環負反饋設計,可進一步改善揚聲器負反饋電動勢對音質的影響。
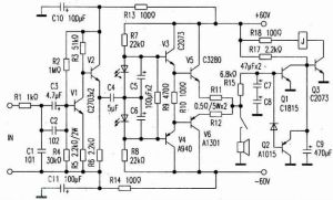
限於篇幅,這裡簡介電壓放大部分與電流放大部分。以下均為雙聲道設計,僅給出一個聲道的原理圖,另一聲道、電源與保護電路圖略。
一、電壓放大部分
使用廠家提供的成品板。該板雙聲道設計,採用雙面鍍金線路板製作,板上大量使用發燒器件,如五環金屬膜電阻、ELNA發燒電容、音頻專用高頻管、低噪聲恆流源專用場效應管等。原理簡圖如圖2所示。使用孿生場效應管NPD5565輸入,採用共源共基電路、有源負載及差分電路,與馬蘭士公司的HDAM模組電路及國內一些廠家生產的電壓放大模組電路相比,本電路顯得設計更趨於該電壓放大板對電源適應範圍較寬,±35V~±60V都可工作,建議電壓放大部分供電採用並聯式穩壓電源,且比電流放大部分電壓高出5V~10V。完善,音質也更理想。
二、電流放大部分
有多種電流放大板可與上述電壓放大板配套,下表列出所用功率管的部分參數供發燒友參考。
1.2SK2013/2SJ313推動3對2SK1529/J200。
2.2SK2013/2SJ313推動3對2SC5200/2SA1943,原理圖略,裝配時只需把K1529/J200換為C5200/A1943即可。
3.2SC5171/2SA1930推動6隻2SK851,超大電流MOS場效應管2SK851具有開關速度快、導通電阻小、失真率低等特點。目前仍無場效應管與之配對,該電路採用準互補輸出的形式,2SK851曾在天龍PWA-2000N功放中使用過。
4.2SC5171/2SA1930推動6隻2SD1037,原理圖略,裝配時,只需把K851換為D1037即可。該電路採用準互補輸出,只要設計得當,準互補輸出電路同樣可出靚聲。比如深受好評的LM3886、LM4766內部就採用準互補輸出電路。
5.採用3對三肯複合管SAP15N、SAP15P。
6.2SK2013/2SJ313推動8對大功率場效應管或三極體(圖略),方便發燒友製作100W×2純甲類。
三、調試
以上6種後級電路可根據P甲=2I02RL計算其所需甲類功率或末級靜態電流,從而根據需要調試末級靜態電流。如一台在8Ω負載下輸出功率為80W的純甲類機,末級靜態電流為Io=2.236,則流過每管的靜態電流為Io′=Io/n=2.236/3A=0.745A,即0.25Ω/5W電阻上直流壓降為V=Io′?R=745×0.25≈186(Mv)。雖然純甲類功放聲音柔和、甜美,但是它對變壓器、濾波電容、功率管及散熱片都有極其嚴格的要求。聽一個月下來,電費負擔重。在這種情況下,燒友不妨把功放製作成高偏置甲乙類功放,比如20W以下為甲類輸出,20W~100W為甲乙類輸出。此時功放總靜態電路為Io=1.118A,其實一般居室環境,20W左右的純甲類輸出,可滿足大多數燒友的聽音要求。
由於電壓放大部分已被廠家調試好,只需裝配好末級電流放大部分及相關接口。微調電壓放大部分的W1使輸出為0mV,再調節電流放大部分的多圈電位器W2,測量0.25Ω/5W電阻兩端的直流電壓,使其符合自己的要求,對圖3、圖4可直接測量0.25Ω/5W兩端的電壓,對圖5應測量SAP15N④、⑤腳或SAP15P①、②腳兩端的電壓。
若測試一切正常,即可煲機1~2小時,重複檢查各項參數,若無誤,即可放音試聽。若想裝配純甲類功放,可把整機先調成高偏置甲乙類功放,試聽正常,再逐步加大靜態電流至所需值,使該機成為純甲類功放。
其它
以上五種電流放大板,所配散熱器尺寸均為360mm×120mm×50mm,成品板均調試成高偏置甲乙類功放(甲類20W+20W),若要裝配80W+80W純甲類功放,只需換掉散熱片,把功放板裝入兩邊外露散熱器式專業功放機箱(480mm×430mm×150mm)調試好即可。
以上線路,發燒友稍作調整(如改變變壓器功率及供電電壓、功率管對數及靜態電流)即可有多種用途使用。如:製作大功率功放(250W/4Ω);製作電子分頻功放;製作高品質耳機放大器(用本電壓放大板推動K214/J77或K2013/J313);用電壓放大部分對一些分立元件中、低檔功放進行摩機;製作頂級8聲道純後級功放(如用4塊電壓放大板,共用電源,每聲道一對三肯2SC3858、2SA1494等)。

