基本簡介
UAS深圳市優軟科技有限公司成立於2007年,是一家致力於企業信息化管理系統及網際網路平台的研發、諮詢與套用的高新技術企業。公司研發ERP管理軟體已有十多年歷史,曾在國內率先推出基於瀏覽器的ERP套用平台,是國內領先的企業管理軟體及雲服務商。
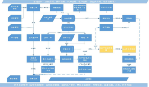
UAS聯合套用系統以強大的技術支撐,從企業客戶關係管理、產品生命周期管理、供應鏈管理、生產製造管理、財務管理、人力資源管理和行政辦公管理七個方面展開系統業務構架,開發出二十三個主要流程。
六大優勢
一、運用高效JAVA開發工具,在服務上能夠快速回響客戶需求;二、搭載Linux伺服器,系統運行環境更加穩定、布局更加高效;
三、使用Oracle數據,確保數據使用的安全和穩定;
四、採用完全B/S架構,有效解決了異地辦公問題,使得異地辦公快速高效;
五、支持對混合型生產方式的管理,使用的企業範圍更加廣泛;
六、APP移動辦公、自動考勤、服務預約等功能,使管理企業變得更加方便簡單。
系統介紹
在客戶關係管理方面,UAS聯合套用系統細化出商機管理、客戶管理、銷售協作、業務職能等四個模組,整合相關數據,實現了階段流程的標準化。能夠讓企業管理者隨時隨地、一目了然的了解客戶負責人、事項進度、交接完整程度等信息,通過漏斗分析和數據看板,實現複雜的事情簡單看,提高管理者工作效率。在產品生命周期管理方面,UAS聯合套用系統集成了項目管理、物料管理和物料清單管理三個模組,提供高效、完善的PLM解決方案,能讓企業建立詳細、直觀和可行的數位化產品信息。
在供應鏈管理方面,UAS聯合套用系統提供銷售管理、採購管理、倉庫管理、質量管理、財務對賬、存貨核算等業務管理功能,各個模組之間互相關聯:銷售訂單生成採購計畫,採購收料進行品質檢驗,質量合格驗收入庫,使整個供應鏈更加通暢。
在生產製造管理方面,UAS聯合套用系統細化了生產製造、委託加工等模組,將企業生產加工的各個流程進行科學拆分和細緻管理,對企業加以全面的業務控制及信息記錄。讓企業管理者能夠精準把控各個環節,及時發現問題,科學處理問題。
在財務管理方面,UAS聯合套用系統以多賬套解決方案,實現了集團中心數據報表自動合併、跨賬套數據拋轉、跨賬套業務處理、子賬套多角貿易和集團版MRP運算等五大目標,使得財務管理各環節流向清晰、權責分明、操作簡便、數據精準。
在行政辦公管理方面,UAS聯合套用系統通過用品、會議、文檔、事務等四個模組劃分企業日常行政管理事物。在強化系統使用規範的同時支持用戶自定義OA表單,企業可以將各類事務溝通業務納入系統進行管理,使得系統日益適合和匹配公司的特點。
在人力資源管理方面,UAS聯合套用系統從招聘、人事和考勤三方面整合信息,通過KPI考核模組對員工進行360度考核,能夠科學可觀的管理企業員工,通過考核結果找出優秀人才並加以培養任用。
UAS聯合套用系統以它強大的技術支撐和完善的管理方式,適用於大型、中型、小微型等各類企業,電子電器、手機平板、汽車電子、電子商貿、精密五金、機械製造等行業!

