複合管原理
達林頓管原理
達林頓管又稱複合管。他將兩個三極體串聯,以組成一隻等效的新的三極體。這隻等效三極體的放大倍數是原二者之積,因此它的特點是放大倍數非常高。達林頓管的作用一般是在高靈敏的放大電路中放大非常微小的信號,如大功率開關電路。在電子學電路設計中,達林頓接法常用於功率放大器和穩壓電源中。
複合管組成原則
在正確的外加電壓下,每隻電晶體均工作在放大區。
第1個元件的集電極電流或射極電流作第2個元件的基極電流,真實電流方向一致。
等效電晶體的類型是第一個原件的類型。
相關介紹
達林頓電路有四種接法:NPN+NPN,PNP+PNP,NPN+PNP,PNP+NPN
前二種是同極性接法,後二種是異極性接法。NPN+NPN的同極性接法:B1為B,C1C2為C,E1B2接在一起,那么E2為E。這裡也說一下異極性接法。以NPN+PNP為例。設前一三極體T1的三極為C1B1E1,後一三極體T2的三極為C2B2E2。達林頓管的接法應為:C1B2應接一起,E1C2應接一起。等效三極體CBE的管腳,C=E2,B=B1,E=E1(即C2)。等效三極體極性,與前一三極體相同。即為NPN型。
PNP+NPN的接法與此類同。
NPN PNP
同極型達林頓三極體
NPN PNP 等效一隻三極體
異極型達林頓三極體
達林頓管的典型套用
1、用於大功率開關電路、電機調速、逆變電路。
2、驅動小型繼電器
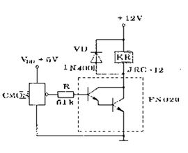
利用CMOS電路經過達林頓管驅動高靈敏度繼電器的電路,如右上圖所示。虛線框內是小功率NPN達林頓管FN020。
3、驅動LED智慧型顯示屏
LED智慧型顯示屏是由微型計算機控制,以LED矩陣板作顯示的系統,可用來顯示各種文字及圖案。該系統中的行驅動器和列驅動器均可採用高β、高速低壓降的達林頓管。圖2是用BD683(或BD677)型中功率NPN達林頓管作為列驅動器,而用BD682(或BD678)型PNP達林頓管作行驅動器,控制8×8LED矩陣板上相應的行(或列)的像素髮光。
應注意的是,達林頓管由於內部由多隻管子及電阻組成,用萬用表測試時,be結的正反向阻值與普通三極體不同。對於高速達林頓管,有些管子的前級be結還反並聯一隻輸入二極體,這時測出be結正反向電阻阻值很接近,容易誤判斷為壞管,請注意。
4、判斷達林頓管等效為何種類型的三極體:
首先看看第一隻管是什麼類型的,第一隻管是什麼類型的,那么這隻達林頓管就是什麼類型的,與第二隻無關!更加重要的是,要判斷兩個電晶體能否形成達林頓管關鍵要看電流,如果工作電流衝突,則不能構成達林頓管結構。也可以根據PNP或者NPN管的標誌來判斷,其實本質上三極體上所標的箭頭也是其工作電流的流向。

