簡介
職位說明書職位說明書(JOB DESCRIPTION BOOKLET)
zhi wei shuo ming shu
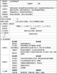
職位說明書是對企業崗位的任職條件、崗位目的、指揮關係、溝通關係、職責範圍、負責程度和考核評價內容給予的定義性說明。
作用
1.為招聘、錄用員工提供依據
2.對員工進行目標管理
3.是績效考核的基本依據
4.為企業制定薪酬政策提供依據
5.員工教育與培訓的依據
6.為員工晉升與開發提供依據
同時,人力資源從業人員在編寫職位說明書至少有以下五項好處:
第一,它有助於實現組織最佳化。在編寫職位說明書之前,有一個職位分析的過程,即對部門職責進行列舉和歸類,對工作流程、各職位間的職責分配進行分析和規劃,從而最大限度地發揮組織效力。在此過程中,重點思考的是:人員配置是否冗餘?職責是否相互重疊?部門職能是否細化到每個崗位上?是否忙閒不均?職責接口是否得當?工作流程是否順暢而且簡易?這就像我們實施ISO9000質量認證一樣,拿到證書不是目的,目的是通過認證過程促使企業建立起完善的質量保證體系,把內部的運作流程理順。
第二,它使員工各司其責,上下目標一致。一份好的職位說明書可以使員工了解組織的目標、自己在組織中的作用、相應的責任和職權。特別是對於新員工,如果在他上崗之際就能拿到一份詳盡的職位說明書,不僅能給他留下公司管理規範的印象,而且有助於他儘快了解工作的全貌,順利進入角色,同時便於主管和下屬共同擬定試用期的考核目標與考核方式。有了員工和主管共同簽字的職位說明書,意味著雙方對工作內容達成了共同的理解,意味著一種對工作目標和規範的承諾。
第三,職位說明書是各部門制訂績效管理標準的依據之一。好的職位說明書,既要按照重要性的先後順序,列明每項職責的主要內容,又要說明該職責是全責,還是部分責任,抑或是輔助支持性的工作;同時,也要列明相應的考核方法。考核指標可以是反映質量的,也可以是反映數量的。例如,在成本方面,可以用預算與實際之比、人工成本與銷售額之比、單位成本等指標;在時限方面,可以用交貨時間、投放市場時間、客戶回響時間等指標;在數量方面,可以用利潤率、產量、增長率、市場占有率、顧客保有率、新顧客數、新產品比例、投資回報率、每股收益等指標;在質量方面,可以用準確率(錯誤率,次品率)、預算差異、可靠性、客戶滿意度、員工滿意度、員工流失率等指標。如果難以用上述標準,可以用概括性的詞語,比如“遵照公司ISO9001的要求”。
第四,職位說明書是進行職位評估從而確定職位級別的前提條件。職位評估的內容通常包括職責範圍大小、工作複雜難易程度、勞動強度、勞動條件等要素。有了職位等級和薪酬調查結果,才便於確定每個職位的薪酬水平。
第五,它是進行人員招聘、制定培訓計畫和個人發展計畫的一種依據。一線經理提出用人申請,人事部門在發布招聘啟事、甄選面試、確定培訓內容、設計員工的職位升遷路線時,都離不開它。
編制流程
首先根據組織架構,進行崗位梳理和工作分析。組織架構是崗位設定的基礎,制定招聘職位說明書,需要根據組織架構,對崗位進行梳理和分析;新增崗位需要確定其在組織架構中的位置和崗位設定的目的。可以採用問卷調查、崗位總結分析、員工記錄、直接面談等方法,明確招聘崗位目標;
其次,明確崗位職責。崗位職責就是工作說明,即該崗位應該做什麼、怎樣做、需要達到什麼樣工作標準。我們一般採取先由各部門負責人將崗位職責進行梳理後,填報在統一的模版中上報的方法,再經過組織相關部門進行反覆考慮和論證後,確定最終的崗位職責描述;
第三,確定工作許可權和工作關係。根據組織架構、工作分析和崗位職責,確定該崗位的所屬部門、具體工作許可權和管轄許可權,直接負責的上下級關係和管轄人數等內容;確定崗位任職資格。根據該崗位勝任能力確定崗位任職資格,具體內容含:年齡工齡、資格證書、工作經驗、技術技能、管理能力、學歷學位、工作業績等等必備的入職條件;
第四,申報審批實施。初步框架出來後,人力資源部、品質部、用人部門就招聘JD進行細則討論和補充,最後由人力資源部進行提煉總結後,填寫進統一模版,報公司總經理進行審批後實施。
第五,招聘職位說明書的調整。隨著公司的發展和情況變化,招聘JD使用過一段時間後,可能需要對一些內容進行調整。調整可以由業務部門提出調整申請、人力資源部進行調整或品質部督察過程發現問題發出整改單、人力資源部進行調整均可,調整按規定流程進行。
其它相關
撰寫問題及對策
編寫過程中容易出現的五個概念問題:
一是僅重結果,不重過程。編寫職位說明書的過程其實也是一種溝通方式。在編寫職位說明書的過程中,主管和下屬應充分溝通,雙向交流,各自表達對部門職責的理解、對具體職位的看法和期望,以求得上下一致。這個過程本身,就是對業務的深入探討。可惜的是,許多一線經理匆匆忙忙像應付作業似地草草寫就,而未能藉此機會與屬下進行交流,在以後職位說明書的套用過程中,也就容易出現屬下不理解、不利用、不執行的情況,使職位說明書變成了可有可無的擺設。
二是“一個藥方吃到底”。 以IT行業為例。在IT行業,變革是唯一的常數。組織結構的頻繁調整,人事的變化,部門職能的變化,會相應地導致職位的工作內容發生變化。這時候,職位說明書如果不能適應這種變化及時修正,會很快過時。另一種情況是,在變化如此迅速的IT時代,有人疑惑:“我們還需要職位說明書嗎?”在比較穩定的傳統行業里,提這個問題有可能被奚落一番,但在IT行業卻是非常普遍。許多在新興的網路公司從事人力資源管理的同行們,常常發出這樣的抱怨:“我們的組織結構圖三周一變,辦公室幾乎全是新面孔,常常是職位說明書剛寫完,職位就又調整了,整天忙著招人,根本沒有時間也沒有必要去寫什麼職位說明書”。這不禁使人對其中所蘊含的人力資源風險感到憂慮。在這個時候,更需要對職位進行分析、編寫職位說明書,以減少由於人員迅速膨脹、組織經常變動所帶來的風險,努力避免員工進出頻繁、職責不清、角色衝突、無法考核、培訓不力等混亂狀況,降低人力成本。此時,職位說明書的格式應當簡潔實用,突出重點,項目不應貪多;在描述職責時,儘量多用概括性、通用性的語言,以使職位說明書能有相對較長的穩定性。同時應加強上下溝通,避免出現上層人員熱血澎湃、調整方向過快,而基層員工面對變化卻無所適從、仍舊原地踏步的情況。即使在傳統行業里,職位說明書一般地也需要每一到兩年修改一次。
三是人事部門大包大攬。編寫職位說明書不僅僅是人事部門的事。人事部門的責任是提供一種格式和方法,培訓一線經理如何編寫並運用職位說明書,同時要對一線部門所撰寫的職位說明書進行審核。一線經理是具體的編寫者,所以要經常審視下屬的工作內容是否變了,工作要求(衡量標準)、組織關係是否變了,如果有變化,應馬上更新職位說明書。這也是其承擔人事職能的一種體現。有的公司是人事部門代行其事,擔任寫手,這在一定程度上失去了編寫職位說明書的本意。
四是過於詳細或過於簡略。有的公司把職位等級、工作的複雜性、管理責任的大小評價也納入其中,使得職位說明書過於複雜。我認為像這些屬於職位評估的內容,是不應該寫入職位說明書中的。職責內容寫得很詳實,別人理解起來會很容易,但會加大編寫者的工作量,而且,一旦職責內容有了細微變化就要調整職位說明書,會加快職位說明書的更新速度。同樣,如果寫得過於簡略,語焉不詳,或者生僻的專業術語過多,會使人閱讀理解困難。還有的公司所寫的職位說明書,內容僅僅局限在工作職責方面,這是不夠的。怎樣才算詳簡得當?一句話,實用就行。
五是對號入座,過分遷就現任職者。職位說明書僅描述職位本身所具有的特性,而與從事或即將從事此工作的具體人員無關。編寫時不應摻雜著現有任職者的身影,儘管這很難做到。過分遷就目 前的任職者,會影響其客觀公正性。當然,也不要矯枉過正,不顧現實條件,按照絕對理想的任職標準和考核標準來寫,那會缺乏實用性。
而在具體操作過程中,還會出現下面的問題,我們要想出解決辦法:
一、部門職責分解不充分、不完全(在下屬職位中沒有得到充分的分解,部分職責沒有相關職位具體承擔)
1、對部門所有職位職責進行匯總合併,與部門職責對比,然後明確責任職位進行填充;
2、對同一部門職責,不同層級的職位可能擔負責任不一樣,必須進行分級詳細的描述;
3、如是部門經理和業務口主管,請添加補充組織建設相關內容。
二、工作領域的劃分不合理、不全面(某些職位從頭到尾只有一個領域,某些職位一條職責對應一個領域)
1、準確理解職位主要職責;
2、可參考部門工作領域對本職位進行劃分;
3、如本職位是負責部門工作領域中的單個領域,請根據具體的職責用合併屬性同類項的方式進行領域劃分。
三、職責描述不符合要求(不規範、不準確、不全面,有重複、交叉現象)
1、請統一按“動詞+內容+目的”的方式進行規範、準確、全面地描述,做到無重複、無交叉,以利於體現職位價值和提取績能衡量指標。
2、 “應負的職責及目的”是指做哪一類的事,這個職位負什麼樣的責任,完成這項職責的目的是什麼。
四、職位概要描述不符合要求(不規範、不準確、不全面)
1、準確理解職位主要職責;
2、按要求描述;
3、從主要工作領域中組合職位概要描述中的主要內容
五、學歷與經驗要求過高或過低(某些職位的學歷與經驗是寫的編寫者個人的學歷與經驗)
1、職位說明是針對職位的,不是針對個人的。
2、學科專業描述要符合規範。
六、基本素質和知識技能混淆/重疊
1、要對基本素質與知識、技能做出明確規定,什麼是基本素質,什麼是知識,什麼是技能;
2、描述完認真檢查、核實無重疊。

