主要屬性
優點
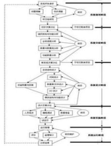
結構化開發方法又稱生命周期法,是迄今為止最傳統、套用最廣泛的一種信息系統開發方法。結構化開發方法採用系統工程的思想和工程化的方法,按用戶至上的原則,結構化、模組化、自頂向下地對信息系統進行分析與設計。該方法嚴格按照信息系統開發的階段性開展設計工作,每個階段都產生一定的設計成果,通過評估後再進入下一階段開發工作。因此,結構化開發方法具有以下優點:
開發工作的順序性、階段性適合初學者參與軟體的開發
開發工作的階段性評估可以減少開發工作重複性和提高開發的成功率
該方法有利於提高系統開發的正確性、可靠性和可維護性
具有完整的開發質量保證措施
具有完整的開發文檔標準體系
不足
結構化開發方法存在的不足主要是開發周期太長,個件化開發階段的文檔編寫工作量過大或過於煩瑣,無法發揮開發人員的個性化開發 能力。一般來說,結構化開發方法主要適用於組織規模較大、組織結構相對穩定的企業,這些大型企業往往業務處理過程規範、信息系統數據需求非常明確,在一定時期內需求變化不大。
結構化開發方法
