1產品簡介
奇瑞重工谷王水稻收穫機,隸屬於奇瑞重工旗下的“谷王”品牌,主要用於水稻等農作物的收割、脫粒作業,並可完成運輸、粉碎、破埂、卸糧等相關工作。奇瑞重工特選名優發電機,驅動能量強大穩定,充分提高收割、脫粒、卸糧等作業效率,高底盤設計,機器可順暢行走田間,避免纏草現象。多種豐富功能,自動化更徹底,簡單手動操作即可輕鬆完成,大大縮短了工作時間,讓農民從繁重的勞動力中解脫出來。
奇瑞重工谷王水稻收穫機外觀大方、靚麗,駕駛視野開闊,可應對各種條件的作業環境。4LZ-2.5Q水稻聯合收割機、4LZ-2.0Z水稻聯合收割機、4LZ-3.5ZB1水稻聯合收割機、4LZ-4.0QA水稻聯合收割機、4LZ-4.0H水稻聯合收割機等多種型號,充分滿足個人、集體、農場、工廠等不同需求。
2谷王品牌
“谷王”品牌是奇瑞重工傾力打造的一個全新收穫機械產品平台,包括小麥收穫機、玉米收穫機、水稻收穫機、油菜收穫機等多個系列。
谷王品牌的研發耗時整整一年,訪問了全球三千多名用戶,是真正符合消費者真實需求的農機設備。奇瑞重工的研發團隊整合了全球農業裝備行業的優秀人才,生產線獨家配備了高溫清洗線、透析設備、氣密試驗、整機專項模擬試驗室、動平衡機等設備,塗裝工藝則採用汽車工藝標準的高端自動化塗裝系統,最終出產的產品均為高水準、高技術的一等農機設備。
3所屬公司
奇瑞重工LOGO緊跟農業技術發展的步伐,順應農業理念的積極變化,奇瑞重工以“科技改變世界,智造成就未來”為使命,始終致力於為客戶創造價值,為員工創造家園,為股東創造財富,為社會創造和諧。創立以來,奇瑞重工一直在努力推動全程農業機械化發展,立志打造出更符合保護土地資源、保護環境、低能耗的農業機械產品,推動人類生存環境的可持續發展。
奇瑞重工的總體戰略目標是:到2015年,成為國內知名的裝備製造商;到2020年,成為國際知名的裝備製造商,具備成為國際主流裝備製造公司的持續發展能力;未來,致力於成為世界級機械裝備主流品牌。
4系列型號
4LZ-2.5Q水稻聯合收割機
4LZ-2.5Q水稻聯合收割機獨特的“切流+橫軸流”雙釘齒式脫粒滾筒,脫粒、分離更徹底。可調往復式雙層振動篩,獲得更好的清選效果。奇瑞重工4LZ-2.5Q水稻聯合收割機同時可選粉碎器、下割刀、破埂器、駕駛室、高位液壓卸糧等多種配置,滿足各類需求。
4LZ-2.5Q
4LZ-2.0Z水稻聯合收割機奇瑞重工4LZ-2.0Z水稻聯合收割機,採用名優發動機,動力儲備強大,運行穩定並節省油耗。高地隙底盤+寬履帶設計,搭配HST無級行走變速技術,令機器能夠流暢、快速的行走于田間、作物區,工作效率更高。
獨特的“切流+橫軸流”雙釘齒式脫粒滾筒,脫粒、分離更徹底。可調往復式雙層振動篩,獲得更好的清選效果。奇瑞重工4LZ-2.0Z水稻聯合收割機同時可選粉碎器、下割刀、破埂器、駕駛室、高位液壓卸糧等多種配置,滿足各類需求。
4LZ-2.0Z
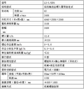
4LZ-3.5ZB1水稻聯合收割機奇瑞重工4LZ-3.5ZB1水稻聯合收割機,採用62kW(84馬力)渦輪增壓發動機,全液壓操縱系統、液壓無級變速裝置,動力儲備充足,行走操縱流暢,可以用更短時間完成高成果的收割工作。
加寬型短距離輸送箱,割台、輸送一體設計,高達850mm的割刀提升空間,作物輸送更加順暢;大餵入口徑,有效減少堵塞困擾;專利縱向軸流脫粒滾筒,脫粒效果優,損失率低;上篩可調式雙層振動篩+風扇+復脫組合式清選裝置,清潔度更高。
全新“八”字加強型底盤,配備90mm×50節×400mm履帶,承載能力強,通過性能高,更利於水田作業;美觀、大方的駕駛室,有效改善作業環境;1000L超大糧箱,專利切碎、下割刀裝、高位卸糧等可選配裝置,有效節約作業成本,提升總體效益。
LZ-3.5ZB1
4LZ-4.0QA水稻聯合收割機奇瑞重工4LZ-4.0QA水稻聯合收割機,啟用新型外觀及配色方案,整機造型新穎大方,外護罩採用塑膠材料,重量更輕,抗震性良好,遮陽棚調整方便,視野開闊,前照燈、割台作業燈布置合理,充分滿足各種田間作業環境。
加強型底盤,配合履帶張緊機構設計,通過性更強,機身散熱能力強,有效延長履帶、整機使用壽命。可調式雙層篩往復清選裝置,加強型尾篩裝配,特種材料尾篩片,使穀物清選更潔淨、損失率更低。鏇轉糧倉、液壓高位卸糧裝置,可直接將糧食卸到農用車上,同時可選裝破埂器、粉碎器裝置、下割刀等多種裝置。
4LZ-4.0QA
4LZ-4.0H 水稻聯合收割機奇瑞重工4LZ-4.0H水稻聯合收割機,獨具超大1.5m³糧倉容積,更適合東北客戶需要。整機布局合理,視野開闊,駕駛舒適,駕駛室內安裝暖風機,滿足低溫地區作業要求。寬割幅3200mm、大馬力77kw,大大提高工作效率。
54節底盤履帶,輸送槽上軸處還安裝了一種半圈式的防纏草裝置,通過性更好,避免上軸纏草。脫穀機採用軸流板齒式脫粒滾筒,對較潮濕的作物脫粒更加乾淨,分離更加徹底。同時可通過導草柵格式的排草裝置,雜草排放到兩履帶中間,保障機器行駛的順暢。輸送鏈耙數量可增加,並配有可調整燈光照明系統,使夜間工作更加便利。
4LZ-4.0H5操作方法
為保證人身安全及機器正常運轉,在操作奇瑞重工谷王收穫機時應注意以下幾點:
1、收割前準本:檢查奇瑞重工谷王收穫機各個部件是否完好。
2、將奇瑞重工谷王收穫機駛入田地,然後將分草桿拉到作業位置,放下接糧台,將糧食排除閘板拉到“開”位置,接糧袋掛鈎上掛好糧袋,將奇瑞重工谷王收穫機開到田埂垂直位置。
3、調試機器:送塵調節手柄扳到“標準”位置、副變速手柄根據作物的條件,選擇扳到”高速”或“低速”的位置、排草手柄放到“切草”或“排草”位置。
4、降下割台,使分禾器的前端下降到離田地表面5-10cm的地方。
5、將脫離離合器和割取離合器手柄扳到結合的位置。
6、將主變速手柄慢慢向前推,使機器開始收割。
7、當作物開始進入脫粒口後,操作脫粒深度手動調節開關,使穗頭處於脫離深度指示標誌的位置。
8、作物全部收割完後,將割取離合器手柄扳到分離的位置。
9、等到出糧口不再出糧後,將脫粒機離合器手柄扳到分離位置。
10、檢查奇瑞重工谷王收穫機各部件開關是否關好。
11、減小油門,發動機熄火。
12、將奇瑞重工谷王收穫機駛回置放點並進行一定的檢查與維護。
