發展
相對於金屬、石材、木材,塑膠製品具有成本低、可塑性強等優點,在國民經濟中套用廣泛,塑膠工業在當今世界上占有極為重要的地位,多年來塑膠製品的生產在世界各地高速度發展。從《中國塑膠製品行業產銷需求與投資預測分析報告前瞻》數據統計,我國塑膠製品產量在世界排名中始終位於前列,其中多種塑膠製品產量已經位於全球首位,我國已經成為世界塑膠製品生產大國。2001-2010年我國塑膠製品產量年均增幅維持在15%以上,2010年我國塑膠製品總產量達到5830萬噸。
從需求來看,目前我國人均塑膠消費量與世界已開發國家相比還有很大的差距。據前瞻網統計,作為衡量一個國家塑膠工業發展水平的指標塑鋼比,我國僅為30:70,不及世界平均的50:50,更遠不及已開發國家如美國的70:30和德國的63:37。未來隨著我國改性塑的技術進步和消費升級,我國塑膠製品需要預計可保持10%以上的增速。
塑膠製品套用廣泛,龐大的下遊行業為我國塑膠製品行業的發展提供了強有力的支撐。隨著《振興石化行業規劃細則》的出台,我國塑膠製品行業迎來新的發展機遇。我國塑膠製品市場需求主要集中於農用塑膠製品、包裝塑膠製品、建築塑膠製品、工業交通及工程塑膠製品等幾個方面。
簡介
塑膠製品塑膠製品是採用塑膠為主要原料加工而成的生活用品、工業用品的統稱,它採用具有可塑性的合成高分子材料製成。
塑膠與合成橡膠、合
成纖維形成了日常生活不可缺少的三大合成材料。其製成品以天然或合成樹脂為主要成分,包含各種添加劑,並具有在一定溫度和壓力等條件下可以塑製成一定形狀,在常溫下保持形狀不變的特點。
許多塑膠製品可直接套用於日常生活中,但大部分塑膠製品還是用作各行各業的材料。塑膠製品在包裝領域中的套用發展迅速,1983年中國包裝用塑膠製品的消費量占包裝材料總消費量的第3位。中國農用塑膠薄膜的產量,1985年已達25.2kt,占塑膠製品總產量的10%,居世界前列。
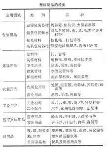
分類
塑膠製品尚無統一的科學分類準則。按塑膠品種劃分為聚烯烴製品、聚氯乙烯製品等;按加工方法分為注塑製品、擠塑製品、壓延製品及塗布製品等。
但習慣上多按其套用領域來劃分,分為包裝用品、建築用品、農業用品、工業用品、醫療文體用品和日用品。
原材料
塑膠製品的分類塑膠製品的原材料,除各種合成樹脂和塑膠添加劑外,還根據製品的結構和用途,採用紡織物、紙張和金屬材料。
例如,人造革以紡織物或無紡布為底基,塑膠牆紙以紙張為底基,電工用塑膠製品即嵌有銅質嵌件。
塑膠原料也根據製品使用要求選擇,如製造滲透性小的包裝膜,則選用聚酯、苯乙烯丙烯腈共聚物等滲透性小的塑膠,或多層結構;有特殊性能要求(如耐高溫、耐油、耐腐蝕等)的塑膠製品,則選用氟塑膠、矽樹脂塑膠等。70年代以來,開始廣泛使用共混聚合物和增強熱塑性塑膠。
性能特點
重量輕
塑膠是較輕的材料,相對密度分布在0.90—2.2之間。特別是發泡塑膠,因內有微孔,質地更輕,相對密度僅為0.01。這種特性使得塑膠可用於要求減輕自重的產品生產中。
優良的化學穩定性
絕大多數的塑膠對酸、鹼等化學物質都具有良好的抗腐蝕能力。特別是俗稱為塑膠王的聚四氟乙烯(F4),它的化學穩定性甚至勝過黃金,放在“王水”中煮十幾個小時也不會變質。由於F4具有優異的化學穩定性,是理想的耐腐蝕材料。如F4可以作為輸送腐蝕性和粘性液體管道的材料。
優異的電絕緣性
普通塑膠都是電的不良導體,其表面電阻、體積電阻很大,用數字表示可達109一1018歐姆。擊穿電壓大,介質損耗角正切值很小。因此,塑膠在電子工業和機械工業上有著廣泛的套用。如塑膠絕緣控制電纜。
具消聲、減震作用
一般來講,塑膠的導熱性是比較低的,相當於鋼的1/75—1/225,泡沫塑膠的微孔中含有氣體,其隔熱、隔音、防震性更好。如聚氯乙烯(PVC)的導熱係數僅為鋼材的1/357,鋁材的1/1250。在隔熱能力上,單玻塑窗比單玻鋁窗高40%,雙玻高50%。將塑膠窗體與中空玻璃結合起來後,在住宅、寫字樓、病房、賓館中使用,冬天節省暖氣、夏季節約空調開支,好處十分明顯。
機械強度分布廣、較高的比強度
有的塑膠堅硬如石頭、鋼材,有的柔軟如紙張、皮革;從塑膠的硬度、抗張強度、延伸率和抗衝擊強度等力學性能看,分布範圍廣,有很大的使用選擇餘地。因塑膠的比重小、強度大,因而具有較高的比強度。
發展趨勢
塑膠製品塑膠的發展方向可概括為兩方面。一是提高性能,即以各種方法對現有品種進行改性,使其綜合性能得到提高;二是發展功能,即發展具有光、電、磁等物理功能的高分子材料,使塑膠能夠具有光電效應、熱電效應、壓電效應等。
世界塑膠業發展速度,德國和瑞典居首位,日本和歐洲一些國家次之,美國較慢。國外塑膠包裝呈現以下發展趨勢:
(1)共聚複合包裝膜:歐美一些國家大量投資開發非極性、極性乙烯共聚物等,這將大大提高塑膜的拉伸和共擠性能,並提高透明度、密封強度、抗應力、抗龜裂,以及增強穩定性能、改善分子量布與擠塑流變性能。
(2)多功能性複合薄膜:國外大量開發多功能性複合薄膜使其作用進一步細化。例如:耐寒薄膜可耐-18℃、-20℃、-35℃低溫環境;對PP作防潮處理製成的防潮薄膜,其系列產品可分為防潮、防結露、防蒸冷、可調節水分等幾種類型;防腐膜可包裝易腐、酸度大、甜度大的食品;摩擦薄膜堆垛穩定;特種PE薄膜耐化學、耐腐蝕;防蛀薄膜中添加了無異味防蟲劑;以雙向拉伸尼龍66的耐熱薄膜取代雙向拉伸尼龍6包裝食品,其耐高溫達140℃;新型專用食品包裝膜可提高食品包裝的保香性;非結晶尼龍薄膜透明度類似玻璃;高屏蔽薄膜可保色、香、味,營養指標及口感質量的穩定性;金屬保護膜採用LDPE改性薄膜包裝液態產品,在低溫環境下可熱封;以PP合成紙提高該包裝的耐光性、耐寒性、耐熱性、耐水性、耐潮性、抗油脂性、抗酸性、抗鹼性以及抗衝擊性能等。
底部數字含義
塑膠製品回收標識,由美國塑膠行業相關機構制定。這套標識將塑膠材質辨識碼打在容器或包裝上,從1號到7號,讓民眾無需費心去學習各類塑膠材質的異同,就可以簡單地加入回收工作的行列。每個塑膠容器都有一個小身份證——三角形的符號,一般就在塑膠容器的底部。三角形裡邊有1~7數字,每個編號代表一種塑膠容器,它們的製作材料不同,使用上禁忌上也存在不同。
第1號
PET(聚乙烯對苯二甲酸脂),這種材料製作的容器,就是常見的裝汽水的塑膠瓶,也俗稱“寶特瓶”。
常見寶特瓶、碳酸飲料瓶等。耐熱至70℃易變形,有對人體有害的物質融出。1號塑膠品用了10個月後,可能釋放出致癌物DEHP。不能放在汽車內曬太陽;不要裝酒、油等物質
第2號
HDPE(高密度聚乙烯),清潔劑、洗髮精、沐浴乳、食用油、農藥等等的容器多以HDPE製造。容器多半不透明,手感似臘。
常見白色藥瓶、清潔用品、沐浴產品。不要再用來做為水杯,或者用來做儲物容器裝其他物品。清潔不徹底,不要循環使用。
第3號
PVC(聚氯乙烯),多用以製造水管、雨衣、書包、建材、塑膠膜、塑膠盒等等器物。
常見雨衣、建材、塑膠膜、塑膠盒等。可塑性優良,價錢便宜,故使用很普遍,只能耐熱81℃.高溫時容易有不好的物質產生,很少被用於食品包裝。難清洗易殘留,不要循環使用。若裝飲品不要購買。
第4號
LDPE(低密度聚乙烯),隨處可見的塑膠袋多以LDPE製造。
常見保鮮膜、塑膠膜等。高溫時有有害物質產生,有毒物隨食物進入人體後,可能引起乳腺癌、新生兒先天缺陷等疾病。保鮮膜別進微波爐。
第5號
PP(聚丙烯),多用以製造水桶、垃圾桶、籮筐、籃子和微波爐用食物容器等等。
(常見豆漿瓶、優酪乳瓶、果汁飲料瓶、微波爐餐盒。熔點高達167℃,是唯一可以放進微波爐的塑膠盒,可在小心清潔後重複使用。需要注意,有些微波爐餐盒,盒體以5號PP製造,但盒蓋卻以1號PE製造,由於PE不能抵受高溫,故不能與盒體一併放進微波爐。)
第6號
PS(聚苯乙烯),由於吸水性低,多用以製造建材、玩具、文具、滾輪,還有速食店盛飲料的杯盒或一次性餐具。(常見碗裝泡麵盒、快餐盒。不能放進微波爐中,以免因溫度過高而釋出化學物。裝酸(如柳橙汁)、鹼性物質後,會分解出致癌物質。避免用快餐盒打包滾燙的食物。別用微波爐煮碗裝速食麵。)
第7號
其他(常見水壺、太空杯、奶瓶。百貨公司常用這樣材質的水杯當贈品。很容易釋放出有毒的物質雙酚A,對人體有害。使用時不要加熱,不要在陽光下直曬。)
生產方法
塑膠製品生產一般包括塑膠的配料、成型、機械加工、接合、修飾和裝配等。後四個工序是在塑膠已成型為製品或半制品後進行的,又稱為塑膠二次加工。塑膠製品生產之成型塑膠加工的關鍵環節。將各種形態的塑膠(粉、粒料、溶液或分散體)製成所需形狀的製品或坯件。成型的方法多達三十幾種。它的選擇主要決定於塑膠的類型(熱塑性還是熱固性)、起始形態以及製品的外形和尺寸。塑膠加工熱塑性塑膠常用的方法有擠出、注射成型、壓延、吹塑和熱成型等,塑膠加工熱固性塑膠一般採用模壓、傳遞模塑,也用注射成型。層壓、模壓和熱成型是使塑膠在平面上成型。上述塑膠加工的方法,均可用於橡膠加工。此外,還有以液態單體或聚合物為原料的澆鑄等。在這些方法中,以擠出和注射成型用得最多,也是最基本的成型方法。
塑膠製品生產之機械加工借用金屬和木材等的塑膠加工方法,製造尺寸很精確或數量不多的塑膠製品,也可作為成型的輔助工序,如擠出型材的鋸切。由於塑膠的性能與金屬和木材不同,塑膠的熱導性差,熱膨脹係數、彈性模量低,當夾具或刀具加壓太大時,易於引起變形,切削時受熱易熔化,且易粘附在刀具上。因此,塑膠進行機械加工時,所用的刀具及相應的切削速度等都要適應塑膠特點。常用的機械加工方法有鋸、剪、沖、車、刨、鑽、磨、拋光、螺紋加工等。此外,塑膠也可用雷射截斷、打孔和焊接。
塑膠製品生產之接合塑膠加工把塑膠件接合起來的方法有焊接和粘接。焊接法是使用焊條的熱風焊接,使用熱極的熱熔焊接,以及高頻焊接、摩擦焊接、感應焊接、超聲焊接等。粘接法可按所用的膠粘劑,分為熔劑、樹脂溶液和熱熔膠粘接。
塑膠製品生產之表面修飾目的是美化塑膠製品表面,通常包括:機械修飾,即用銼、磨、拋光等工藝,去除製件上毛邊、毛刺,以及修正尺寸等;塗飾,包括用塗料塗敷製件表面,用溶劑使表面增亮,用帶花紋薄膜貼覆製品表面等;施彩,包括彩繪、印刷和燙印;鍍金屬,包括真空鍍膜、電鍍以及化學法鍍銀等。塑膠加工燙印是在加熱、加壓下,將燙印膜上的彩色鋁箔層(或其他花紋膜層)轉移到製件上。許多家用電器及建築製品、日用品等,都用此法獲得金屬光澤或木紋等圖案。
塑膠製品生產之裝配用粘合、焊接以及機械連線等方法,使製成的塑膠件組裝成完整製品的作業。例如:塑膠型材,經過鋸切、焊接、鑽孔等步驟組裝成塑膠窗框和塑膠門。
組成
有些塑膠本身就是單純的樹脂,如聚乙烯、聚苯乙烯等,稱為單一組分塑膠。有些塑膠除了合成樹脂之外,還含有其他輔助材料,如增塑劑、穩定劑、著色劑、各種填料等,稱為多組分塑膠。
(一)合成樹脂
合成樹脂是指以煤、電石、石油、天然氣以及一些農副產品為主要原料,先製得具有一定合成條件的低分子化合物(單體),進而通過化學、物理等方法合成的高分子化合物。這類化合物的特性類似天然樹脂(如松香、琥珀、蟲膠等),但性能又比天然樹脂更加優越。比如說:合成樹脂的假牙。
合成樹脂的含量在塑膠的全部組分中占40%一l00%,起著粘結的作用,它決定了塑膠的主要性能,如機械強度、硬度、耐老化性、彈性、化學穩定性、光電性等。
(二)塑膠助劑
塑膠助劑在塑膠中加入助劑的目的主要是為了改善加工性能,提高使用效能和降低成本。助劑在塑膠用料中所占比例較少,但對塑膠製品的質量卻有很大影響。不同種類的塑膠,因成型加工方法以及使用條件不同,所需助劑的種類和用量也不同。主要的助劑有以下幾類:
1.增塑劑
增塑劑能增加塑膠的柔軟性、延伸性、可塑性,降低塑膠流動溫度和硬度,有利於塑膠製品的成型。常用的有苯二甲酸酯類、癸二酸酯類、氯化石蠟及樟腦等。我們最常見的是樟腦。
2.穩定劑
我們都知道塑膠製品在加工、貯存和使用過程中,在光、熱、氧的作用下,會發生褪色、脆化、裂開的老化現象。為延緩和阻止老化現象的發生,必須加入穩定劑。主要用來防止熱老化的,叫熱穩定劑;主要用來防止氧化老化的,叫做抗氧劑;主要用來防止光老化的,叫做光穩定劑,它們統稱為穩定劑。當今性能最優秀的塑膠穩定劑是甲基錫熱穩定劑(簡稱181),對硬質聚乙烯(PVC)的壓延,擠塑,注塑和吹塑成型都非常有效。又由於它安全性高,所以特別用於食品包裝和高清晰度的硬質聚乙烯製品,同時,它也被普遍套用於塑膠門窗,上水管道,裝飾材料中,以取代其他高毒性的塑膠熱穩定劑。它在美國,歐洲,日本得到了廣泛的套用。近幾年,181甲基錫熱穩定劑在我國開始大量套用。
3.阻燃劑
能夠提高塑膠耐燃性的助劑叫做阻燃劑。含有阻燃劑的塑膠大多數具有自熄性,或燃燒速率減緩等。常用的阻燃劑有氧化銻及鋁、硼的化合物,鹵化物和磷酸酯、四氯苯二甲酸酐、四澳苯二甲酸酐等。
4.抗靜電劑
抗靜電劑起著消除或減少塑膠製品表面產生靜電的作用。抗靜電劑大多數是電解質,它們與合成樹脂的相溶性有限,這樣可以遷移至塑膠表面,達到吸潮和消除靜電的作用。
5.發泡劑
塑膠發泡劑是一種在一定溫度下可以氣化的低分子有機物,如二氯二氟甲烷;或者受熱時會分解出氣體的有機化合物。這些氣體留在塑膠基體中便形成有許多細微泡沫結構的泡沫塑膠。常用的有偶氮化合物、亞硝基化合物等。
6.著色劑
著色劑用於塑膠的著色。主要起美化、修飾作用。塑膠製品中約有80%是經過著色後製成最終製品的。
7.潤滑劑
潤滑劑是為了改善塑膠加熱成型時的脫模性和提高製品的表面光潔度而加入的物質。常用的潤滑劑有:硬脂酸及其鹽類、石蠟、合成蠟等。
8.增強材料和填料
在許多塑膠中,增強材料和填料占有相當的比重,尤其是增強塑膠和鈣塑材料。主要目的是:為了提高塑膠製品的強度和剛性,一般加入各種纖維材料或無機物。最常用的增強材料有:玻璃纖維、石棉、石英、炭黑、矽酸鹽、碳酸鈣、金屬氧化物等。
行業發展2012年塑膠行業發展情況
國家已出台一系列刺激經濟計畫及十大產業振興規劃,這些都將拉動塑膠產口的需求和消費,推動塑膠行業發展。政府相繼出台各種救市措施,包括4萬億元的投資項目,布置實施擴大內需的十項措施,尤其是其中加快建設保障性安居工程、加快農村基礎設施建設、加快鐵路公路和機場等重大基
·我國塑膠製品行業地區分布情況
塑膠行業在各區域都有不同程度的增長,統計數據分析顯示,以往塑膠加工業相對薄弱的省份如湖南、海南、山西、內蒙古等地,2012年塑膠製品產量都有較大增長,增幅都在50%以上,但是區域分布不平衡格局改變不大,能耗高、加工技術含量低、勞動密集型的產品逐漸流向經濟欠發達地區。
廣東、浙江、江蘇三省塑膠製品合計為1221。33萬噸,占全國總產量的55。5%,廣東仍占全國的25%,浙江仍占20%,江蘇占10。5%,略有下降,總體格局沒有變化;居第四位的山東省占7%;河北、河南、遼寧三省產量分別占5%、4。7%、4。5%,超越福建緊隨山東之後,位居5、6、7位;福建、安徽、上海分別占3。93%、3。34%、2。82%,列在8、9、10位。(數據來源:國家統計局)
各類製品的地域特色十分明顯,各省塑膠製品品種各有側重:廣東省的塑膠棒管材、塑膠包裝箱及容器、日用塑膠製品、其他塑膠製品產量居全國首位;浙江省的塑膠薄膜、塑膠人造革位居全國之首;江蘇省的泡沫塑膠、塑膠合成革產量為全國第一;遼寧省的塑膠型材產量繼2010年後繼續居全國榜首;山東省的農膜、塑膠編織品居全國之首。
中研普華行業研究機構認為,塑膠建材和新型包裝材料將成塑膠增長的主要領域。如今化學建材被稱為鋼材、木材和水泥之後的第四代建築材料,而塑膠建材是化學建材的主要組成部分。塑膠建材主要包括塑膠管、塑膠門窗、建築防水材料、隔熱保溫材料、裝飾裝修材料等,塑膠建材在建築工程、市政工程、工業建設中用途廣泛。房地產業和建築業是我國國民經濟的支柱行業,儘管由於房價上漲過快國家不斷出台相關的巨觀調控政策,但管理層支持住宅產業健康發展的態度沒有改變;隨著中國經濟逐步進入全面小康社會,居民改善住房狀況的強大需求仍然旺盛;北京奧運會和上海世博會場館的建設也會刺激對建築業發展的需求。在這種情況下,國家化學建材領導小組也相繼制定出台有關化學建材生產和推廣套用的若干意見、綱要和辦法,為塑膠建材的穩定發展提供政策保證。中國塑膠建材產品有巨大的市場空間。以塑膠管材市場為例,已開發國家的塑膠管材市場占有率為50%,而中國只有25%。未來10年國內塑膠管道市場需求將高達8000億元。
危害性
塑膠杯子相對於紙杯來說更安全一些代號為5的塑膠製品耐溫達130度,可裝熱水、用微波加熱
顏色越深的吸管越不安全
喝熱飲不宜用塑膠吸管
儘量少用一次性筷子
塑膠碗與仿瓷碗應如何使用
不要使用深顏色的塑膠碗
仿瓷餐具不能盛酸性物
寶特瓶、純淨水桶代號“1”
塑膠瓶可以儲放乾性物品
代號為5的水瓶耐高溫,可重複使用
合格的塑膠餐盒標有“5”pp,並盒蓋上有個透氣小孔由於塑膠都會添加某些添加劑,塑膠的顏色越深,說明添加的添加劑越
限塑令
國務院辦公廳於2007年12月31日發布了關於限制生產、銷售、使用塑膠購物袋的通知,該通知被民眾稱為“限塑令”。出台理由是塑膠購物袋在為消費者提供便利的同時,由於過量使用及回收處理不到位等原因,也造成了嚴重的能源、資源浪費和環境污染。眾所周知,加上廢棄的泡沫塑膠體積大,垃圾分類回收渠道尚未暢通等原因,帶來的污染問題不容小覷。但由於發泡塑膠成本低廉,使用方便,部分知名網購店仍然繼續使用。市場上已經出現更為環保的替代品如發泡聚丙烯、蜂窩紙板及紙漿模塑產品等,亟待建立此類緩衝包裝材料的循環利用機制,比如在廢品回收中增加緩衝包裝材料這一回收種類,使此類環保材料得到大力推廣。
塑膠製品行業利潤同比增30.86%
中國工業和信息化部19日發布數據顯示,[1]2011年1-8月,塑膠製品行業實現工業銷售產值9,789.82億元人民幣,累計同比增長27.6%,累計產銷率98.1%;實現利潤412.56億元人民幣,累計同比增長30.86%;實現出口交貨值1,471.51億元人民幣,累計同比增長11.2%。2011年1-8月,塑膠薄膜累計生產538.37萬噸,同比增長14.86%,其中,農用薄膜累計生產91.23萬噸,同比增長17.98%;泡沫塑膠累計生產90.71萬噸,同比增長27.18%;塑膠人造革、合成革累計生產150.37萬噸,同比增長11.42%;日用塑膠品累計生產280.03萬噸,同比增長11.83%。

