余甘子簡介
余甘子
余甘子余甘子的神奇功效
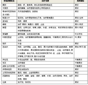
通過對全世界各時期傳統藥物體系中余甘子的治療功效進行跨文化比較,可發現,全世界有17個國家或民族在自己的傳統藥物體系中使用余甘子。在這些傳統藥物體系中,余甘子與35種治療功效有關(保肝、便秘、止血、消化不良、腸胃炎、止瀉,、健胃、眼科疾病、鎮咳、利尿、癌症、腫瘤、哮喘、解熱、皮膚病、高血壓、貧血、瘧疾、外傷、膽囊疾病、黃疸、生殖系統疾病、婦科疾病、殺寄生蟲、退燒、養發、鎮靜、麻風病、補心、發汗、頭痛、痔瘡、壞血病、鼻炎、感冒)。
余甘子的跨文化比較研究余甘子酵素
余甘子酵素是將新鮮採摘(不得超過7天)的余甘子果實,配以最適合用作發酵的手工黑糖,以自然發酵方式獲得的一種可以直接食用的果蔬酵素飲料,富含純天然植物蛋白酶、益生元和益生菌。由於使用自然發酵方式,余甘子鮮果里含有豐富的營養成份得以完整保留,如余甘子富含維生素C(其含量0.6%~0.92%,有時甚至可達1.82%)是蘋果VC含量的160倍;富含蛋白質,其總蛋白含量為蘋果的3倍;富含礦質元素和胺基酸(谷氨酸29.6%,脯氨酸14.6%,天冬氨酸8.1%,丙氨酸5.4%,賴氨酸5.3%)也較蘋果更為豐富。此外,余甘子果實中含有極其豐富的鞣質,在未成熟鮮果中鞣質含量可達30%~35%。
余甘子酵素——為什麼要將余甘子發酵
1口感改變:余甘子果肉富含鞣質及有關多元酚類化合物,既是其最有效的藥理成分,又是其果肉及由其製成的各種飲料及食品中澀味的主要來源。而經過發酵分解為易吸收的小分子的同時,也大大減輕澀味,食用舒適性大大提升。
2活性酶增加:余甘子發酵成酵素後,富含多種酶(如纖維素酶、木質素酶、澱粉酶、蛋白酶、脂酶等)作為具有高度催化效率的生物催化劑,生物活性增加。
3生物利用率提高:微生物可使余甘子的大分子物質轉化成易吸收的小分子,使血液中有效成分迅速達到有效濃度,藥效倍增。
4中藥體外預消化:余甘子經發酵後有利於胃內食物的排空和營養物質的吸收,同時會大大減輕肝臟膽汁分泌負荷。
余甘子酵素的功效
余甘子酵素除了具備普通果蔬酵素的正常功效,如能夠分解脂肪,促進消化、分解並清除各種有害物質,加速代謝反應,排毒通便,抵制自由基,增強機體抗氧化能力等等,還具備以下由於余甘子所帶來的特殊功能:
———抗肝炎。從印度壽命吠陀傳統藥中開發出的複方抗肝炎藥“Arogya-Warhni”中,余甘子乾燥果實占總比重的4.4%,此藥在臨床雙盲法實驗中,與對照組相比,可有效抑制B肝病毒並迅速減輕肝腫大,黃疸等一系列症狀。
———超強抗衰老。余甘子果實含有高含量的抗氧化活性物質SOD(超氧化物歧化酶),每克鮮果含有的SOD活力為282.14U。大批量臨床老年受試者飲用余甘子果汁後,紅細胞SOD活力明顯增加,並高於服用前(P<0.01),上升率100%,血漿中脂質過氧化物(LPO)含量下降,下降率為73%。
———抗菌、改善炎症體質。余甘子果實先用80%甲醇提取,後用乙醚提取,再經酸化處理,可得到良好的抗菌活性成分,對葡萄球、傷寒桿菌、副傷寒桿菌、大腸桿菌及痢疾桿菌均有抑制作用;由於水溶性高極性成分的抑菌作用而對胃腸炎症狀有明顯的緩解;對於炎症體質改善有明顯效果。
———抗腫瘤。余甘子果實提取物能夠阻斷強致癌物N-亞硝基化合物在動物體內外的合成,其阻斷率為90%以上;由於余甘子果實中單寧與VC協同作用而具有的抗腫瘤,抗誘變作用。
———抗心腦血管疾病。Higashino等指出,余甘子果實甲醇提取物中所含高極性成分(30mg/kg,口服)可在3小時之內將實驗動物的收縮壓(SBP)降低6%,這些成分可直接作用於心血管而且作用迅速。此外,余甘子果實提取物可增加血液中總蛋白重量而不改變各部分蛋白之間的比例,說明該提取物具有同化作用。
如何發酵——余甘子酵素髮酵工藝的選擇
余甘子酵素---有氧發酵與無氧發酵
*無氧發酵工藝簡單,對水、空氣、環境要求不高,發酵時間短,可使用大型不鏽鋼容器等自動化工業設備,
*有氧發酵工藝控制難度大,對生產地的空氣、使用水源、環境品質要求高,不能使用金屬容器和自動設備,發酵過程需要大量人力參與,人工成本高,但發酵過程與外部環境互動較好,成品的自然活性高、不需要使用添加劑。
---複合發酵與單一發酵
單一品種發酵工藝控制簡單,但是發酵後酶的種類少、功效有限;多種品種混合在一起發酵往往造成衝突,因為每種原材料所含糖分不同,糖分分解過程不一,簡單混合在一起發酵會出現相互牽制,有的發酵還不充分、有的卻發酵過度;比如有的廠家宣稱含有70-80種水果的酵素,但是別忘了水果之間性味存在相衝相剋,不經選擇的混合反而會給人造成更大危害。
---自然菌種與人工接種菌種
人工接種菌種工藝簡單,一般沒有雜菌,但發酵後酶的種類少、功效有限;自然菌種是果實自身所帶的天然菌種,發酵工藝控制不好則會出現雜菌,但是發酵後富含天然複合酶、功效最好,就像我們所熟知的最好的白酒往往都是歷經百年以上自然選擇後,傳承下來的酒窖里釀造的。
觀行健康公司的“甘之寶·余甘子酵素”選擇採用傳統發酵中藥炮製工藝——分期溫控的有氧自然複合菌種發酵工藝,不添加工業增稠劑、防腐劑、香料、色素等,充分保證了余甘子的自然功效與活性。
余甘子酵素對比普通果蔬酵素的優勢
中國中醫學自古以來就有“藥食同源”理論,即中藥和食物的來源是相同的,有些東西,只能用來治病,就稱為藥物;有些東西只能作飲食之用,就稱為食物;還有一部分既有治病的作用,同樣也能當作飲食之用,叫做藥食兩用。區別是食物的副作用小,能長期大量食用,而藥物的副作用大,只能按醫生處方劑量食用。
余甘子酵素“藥食同源”的果實在沒有發酵成酵素之前就是有明確治病功效的,發酵後活性程度增強、生物利用度提高,會使得原有治病功效倍增。而普通水果、蔬菜不可能通過發酵就憑空增加出原來不具備的治病功效。
余甘子酵素的代表
觀行出品品名:甘之寶·余甘子酵素原液
出品商:觀行健康管理有限公司
原料:野生余甘子、濃縮甘蔗汁、手工黑糖、蜂蜜
食用方法:日常調養每日30ML,以40度溫開水沖服;輔助治療每日早晚各一次,每次30-60ML,在醫生指導下服用。
特點:觀行健康的精心挑選緬甸北部無污染地區的野生余甘子,以傳統發酵中藥炮製工藝,創造出醫療級別的酵素精品。

