簡介
輸出功率頻道選擇和協定的設定可以通過SPI 接口進行設定。幾乎可以連線到各種單片機晶片,並完成無線數據傳送工作。
極低的電流消耗:當工作在發射模式下發射功率為0dBm 時電流消耗為11.3mA ,接收模式時為12.3mA,掉電模式和待機模式下電流消耗更低。
套用領域
● 無線滑鼠 鍵盤 遊戲機操縱桿
● 無線門禁
● 無線數據通訊
● 安防系統
● 遙控裝置
● 遙感勘測
● 智慧型運動設備
● 工業感測器
● 玩具
性能參數
◆ 小體積,QFN20 4x4mm封裝
◆ 寬電壓工作範圍,1.9V~3.6V,輸入引腳可承受5V電壓輸入
◆ 工作溫度範圍,-40℃~+80℃
◆ 工作頻率範圍,2.400GHz~2.525GHz
◆ 發射功率可選擇為0dBm、-6dBm、-12dBm和-18dBm
◆ 數據傳輸速率支持1Mbps、2Mbps
◆ 低功耗設計,接收時工作電流12.3mA,0dBm功率發射時11.3mA,掉電模式時僅為900nA
◆ 126個通訊通道,6個數據通道,滿足多點通訊和調頻需要
◆ 增強型“ShockBurst”工作模式,硬體的CRC校驗和點對多點的地址控制
◆ 數據包每次可傳輸1~32Byte的數據
◆ 4線SPI通訊連線埠,通訊速率最高可達8Mbps,適合與各種MCU連線,編程簡單
◆ 可通過軟體設定工作頻率、通訊地址、傳輸速率和數據包長度
◆ MCU可通過IRQ引腳塊判斷是否完成數據接收和數據傳送
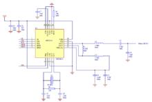
原理圖
電路原理
nRF24L01原理圖
nrf24l01引腳定義
nRF24L01引腳定義
nrf24l01接線圖
nRF24L01與5V單片機的連線通過SPI接口進行通訊。
兼容性
nRF24L01 可以兼容nRF2401A、nRF24L01+、nRF24LE1、nRF24LU1等無線模組。
nRF24L01+
nRF24L01+(或稱nRF24L01P)是nRF24L01的低功耗最佳化版,同時增加了250Kbps通訊速率的支持。nRF24L01與nRF24L01+之間可互用代碼(除極少部分需要修改外)和互相通訊。
nRF2401A
nRF2401A與nRF24L01和nRF24L01+之間可完成相互通訊,前提是它們之間必須工作在相同的工作模式下。比如工作頻率、傳輸速率、地址、數據包長度和CRC校驗方式。
nRF24LE1
nRF24LE1、nRF24LU1也可以同nRF24L01之間完成通訊。通訊建立條件同nRF2401A。

