典型的模擬數字轉換器將模擬信號轉換為表示一定比例電壓值的數位訊號。然而,有一些模擬數字轉換器並非純的電子設備,例如旋轉編碼器,也可以被視為模擬數字轉換器。
數位訊號輸出可能會使用不同的編碼結構。通常會使用二進制二補數(也稱作“補碼”)進行表示,但也有其他情況,例如有的設備使用格雷碼(一種循環碼)。
![adc[模擬數字轉換器] adc[模擬數字轉換器]](/img/7/999/nBnauM3XzczM1MTOxIjN5IDN0UTMyITNykTO0EDMwAjMwUzLyYzLxUzLt92YucmbvRWdo5Cd0FmLwE2LvoDc0RHa.jpg)
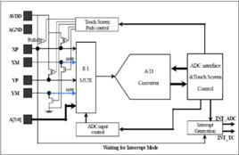
ADC,Analog-to-Digital Converter的縮寫,指模/數轉換器或者模數轉換器[1] 。是指將連續變化的模擬信號轉換為離散的數位訊號的器件。真實世界的模擬信號,例如溫度、壓力、聲音或者圖像等,需要轉換成更容易儲存、處理和發射的數字形式。模/數轉換器可以實現這個功能,在各種不同的產品中都可以找到它的身影。 與之相對應的DAC,Digital-to-Analog Converter,它是ADC模數轉換的逆向過程。 ADC最早用於對無線信號向數位訊號轉換。如電視信號,長短播電台發接收等。
典型的模擬數字轉換器將模擬信號轉換為表示一定比例電壓值的數位訊號。然而,有一些模擬數字轉換器並非純的電子設備,例如旋轉編碼器,也可以被視為模擬數字轉換器。
數位訊號輸出可能會使用不同的編碼結構。通常會使用二進制二補數(也稱作“補碼”)進行表示,但也有其他情況,例如有的設備使用格雷碼(一種循環碼)。
ADC,Analog-to-Digital Converter的縮寫,指模/數轉換器或者模數轉換器[1] 。是指將連續變化的模擬信號轉換為離散的數位訊號...
英文縮寫:ADC(Analog to Digital Converter) 中文譯名: 模數變換器;簡稱“模數轉換器”。把模擬量轉換為數字量的裝置。在計...
概念 分類 主要類型 套用ADC,即移動ADC,Application data center的縮寫,是中國移動推出的一項移動信息化產品業務,主要針對中小企業,屬於移動信息化的行...
基本概念 業務特色 ADC的產品 模數變換器ADC,Analog-to-Digital Converter的縮寫,指模/數轉換器或者模數轉換器 。是指將連續變化的模擬信號轉換為離散的數位訊號的器件...
簡介 採樣率 混疊 速度和精度 數字輸出選擇數字-模擬轉換器 音效卡最重要的功能就是將數位化的音樂信號轉化為模擬類信號,完成這一功能的部件稱為DAC(Digital-Analog Converter:數字-模擬轉換器,簡稱數模轉換器),DAC的品質決定...
數字-模擬轉換器《數字電子技術基礎》(第二版)是介紹數字電子技術相關知識的書。本書是高等職業教育電子技術技能培養規劃教材叢書之一,是國家工業和信息化高職高專“十二五”規...
內容簡介 目錄 科學出版 北京工業 機械工業將模擬信號轉換成數位訊號的電路,稱為模數轉換器(簡稱a/d轉換器或adc,analog to digital converter),A/D轉換的作用是將...
轉換器分類 主要技術指標 DA轉換器 一位DA轉換器a/d 轉換器即模數轉換器,或簡稱 adc,通常是指一個將模擬信號轉變為數位訊號的電子元件。 通常的模數轉換器是將一個輸入電壓信號轉換為一個輸出的數字信...
轉換器的分類 轉換器的指標 設計方法 基本工作原理A/D轉換器即模數轉換器,通常是指一個將模擬信號轉變為數位訊號的電子元件。A/D轉換一般要經過採樣、保持、量化及編碼4個過程。
簡介 用途 種類 原理 主要技術指標