主要功能
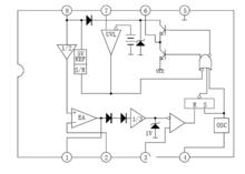
UC3842 採用固定工作頻率脈衝寬度可控調製方式,共有8 個引腳,各腳功能如下:
①腳是誤差放大器的輸出端,外接阻容元件用於改善誤差放大器的增益和頻率特性;
②腳是反饋電壓輸入端,此腳電壓與誤差放大器同相端的2.5V 基準電壓進行比較,產生誤差電壓,從而控制脈衝寬度;
③腳為電流檢測輸入端, 當檢測電壓超過1V時縮小脈衝寬度使電源處於間歇工作狀態;
④腳為定時端,內部振盪器的工作頻率由外接的阻容時間常數決定,f=1.72/(RT×CT);
⑤腳為公共地端;
⑥腳為推輓輸出端,內部為圖騰柱式,上升、下降時間僅為50ns 驅動能力為±1A ;
⑦腳是直流電源供電端,具有欠、過壓鎖定功能,晶片功耗為15mW;
⑧腳為5V 基準電壓輸出端,有50mA 的負載能力。
The UC3842 are fixed frequencycurrent-mode PWM controller. They are specially designed for Off-Line and DC to DC converter applications with minimum external components. These integrated circuits feature a trimmed oscillator for precise duty cycle control, a temperature compensated reference, high gain error amplifier, current sensing comparator and a high current totempole output for driving a Power MOSFET. The UC3842 and UC3844 have UVLO thresholds of 16V (on) and 10V (off). The UC3843 and UC3845 are 8.5V(on) and 7.9V (off). The UC3842 and UC3843 can operate within 100% duty cycle. The UC3844 and UC3845 can operate with 50% duty cycle.
工作原理
是一種性能優良的電流控制型脈寬調製晶片。該調製器單端輸出,能直接驅動雙極型的功率管或場效應管。其主要優點是其管腳效應少,外圍電路簡單,電壓調整率可達0.01%,工作頻率最高達500KHz,啟動電流小於1mA,正常工作電流為5mA,並可利用高頻變壓器實現與電網的隔離。該晶片集成了振盪器、具有高溫補償的高增益誤差放大器、電流檢測比較器、圖騰柱輸出電流、輸入和基準欠電壓鎖定電路以及PWM鎖存器電路。
相關探討
套用於電壓反饋電路的探討
UC3842的開關電源保護電路的改進通常,PWM 型開關電源把輸出電壓的採樣作為PWM 控制器的反饋電壓,該反饋電壓經PWM 控制器內部的誤差放大器後,調整開關信號的占空比以實現輸出電壓的穩定。但不同的 電壓反饋電路,其輸出電壓的穩定度是不同的。文中對電流型脈寬控制器UC3842常用的三種 穩定輸出電壓電路作了介紹,分析其各自的優缺點,在此基礎上設計了一種新的電壓反饋電路,實驗證明這種新的電路具有很好的穩壓效果。
優點介紹
UC3842是開關電源用電流控制方式的脈寬調製積體電路。與電壓控制方式相比在負載回響和線性調
整度等方面有很多優越之處。
該電路主要特點有:
內含欠電壓鎖定電路
低啟動電流(典型值為 0.12mA)
穩定的內部基準電壓源
大電流推輓輸出(驅動電流達 1A)
工作頻率可到 500kHz
自動負反饋補償電路
雙脈衝抑制
較強的負載回響特性
方框圖
uc3842
uc3842引出端功能最大額定值 (除非特別說明外,Tamb=25℃)
uc3842電特性(除非特別說明外, Vcc=15V, RT =10kΩ, CT =3.3nF, Tamb=0℃~70℃)
uc3842
測試圖
封裝外形圖UC3842N 和 Fairchild Semiconductor 信息
Manufactured by Fairchild Semiconductor, UC3842N is a 電流模式PWM控制. As a global provider of semiconductor solutions, Fairchild addresses important challenges by making household products and industrial technologies more energy efficient and enabling mobile devices with new and innovative
uc3842
uc3842features.
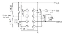
這是用UC3842製作的電動車充電器。

