附樹脂
rcc套用原理圖RCC是Resin Coated Copper,中文翻譯叫做,"附樹脂銅皮"或"樹脂塗布銅皮",主要用於高密度電路(HDI Board-High Density Interconnection Board)製造,生產時可以增加高密度小孔及細線路製作能力的材料。因為小孔製作除了包括鑽孔工作之外,也包括盲孔的電鍍工作。因為盲孔電鍍基本上不同於通孔電鍍,藥液的置換難度比較高,因此介電質材料厚度也儘量的降低。針對這兩種製作特性的需求,恰好RCC能夠提供製作的這些特性需求,因此而被採用。其中尤其是在高密度電路板發展的初期,因為雷射技術並不發達加工速度又慢,對於傳統的電路板材料而言,的確有實際使用上的困難,因此RCC應運而生,成為重要的材料。
混凝土
RCC在建築中是指碾壓混凝土(Roller Compacted Concrete簡稱為RCC)。
變換形式
RCC(Ringing Choke converter)是一種利用間歇振盪器構成的自激振盪脈衝變換器,常見於低成本小功率開關電源。
通訊設備
rcc縮寫詞 abbr. =remote communications complex 遠程通訊全套設備
救援中心
RCC縮寫詞 abbr. =Rescue Control Center 救援指揮中心
合作社
RCC縮寫詞 abbr. =Rural Credit Cooperatives 農村信用合作社
ARM
RCCARM裡面復位與時鐘控制器(Reset Clock Controller)縮寫
系統復位
系統復位將復位除時鐘控制暫存器CSR中的復位標誌和備份區域中的暫存器以外的所有暫存器
(見圖3)。
當以下事件中的一件發生時,產生一個系統復位:
1. NRST管腳上的低電平(外部復位)
2. 視窗看門狗計數終止(WWDG復位)
3. 獨立看門狗計數終止(IWDG復位)
4. 軟體復位(SW復位)
5. 低功耗管理復位
可通過查看RCC_CSR控制狀態暫存器中的復位狀態標誌位識別復位事件來源。
電源復位
當以下事件中之一發生時,產生電源復位:
1. 上電/掉電復位(POR/PDR復位)
2. 從待機模式中返回
電源復位將復位除了備份區域外的所有暫存器。(見圖3)
圖中復位源將最終作用於RESET管腳,並在復位過程中保持低電平。復位入口矢量被固定在地
址0x0000_0004。
時鐘
三種不同的時鐘源可被用來驅動系統時鐘(SYSCLK):
● HSI振盪器時鐘
● HSE振盪器時鐘
● PLL時鐘
這些設備有以下2種二級時鐘源:
● 40kHz低速內部RC,可以用於驅動獨立看門狗和通過程式選擇驅動RTC。RTC用於從停機/
待機模式下自動喚醒系統。
● 32.768kHz低速外部晶體也可用來通過程式選擇驅動RTC(RTCCLK)。
當不被使用時,任一個時鐘源都可被獨立地啟動或關閉,由此最佳化系統功耗。
電子技術
RCC(即RINGING CHOKE CONVERTER)的英文縮寫。其中文意思是振盪-阻塞變換器。
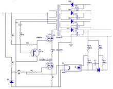
它是一種非定頻電源,在國內很多場合都有套用,我來說一下其工作原理,(原理圖如下圖示)說得不對之處還請大家指正。
自激振盪狀態
開關電源開機後,交流電通過整流濾波後一路通過變壓器初級加到開關管Q2漏極(D極),另一路通過啟動電阻R2、R3加到Q2柵極(G極),從而使開關管Q2導通。導通後,變壓器T1原邊產生上正下負(1正2負)的感應電動勢。由於互感,T1輔助繞組也產生相應的下正上負(3正4負)的感應電動勢。於是T1的3腳上的正脈衝電壓通過C5、R5加到Q2的G極與S極之間,從而使Q2的漏極電流進一步增大,於是開關管Q2在正反饋雪崩過程的作用下迅速進入飽和狀態。
開關管在飽和期間,開關變壓器T1次級繞組所接的整流濾波電路因感應電動勢反向而截止,電能便以磁能的形式儲存在T1初級繞組內部。由於正反饋雪崩過程時間極短,定時電容C5來不及充電(也就相當於短路)。在Q2進入飽和狀態之後,輔助繞組上的感應電壓對C5充電,隨著C5充電的不斷進行,其兩端電位差升高,於是Q2柵極電位就會降低,從而使Q2退出飽和狀態,當Q2退出飽和狀態之後,其內阻增大,導致漏極電流進一步下降。由於電感中的電流不能突變於是開關變壓器T1各個繞組的感應電動勢反相,輔助繞組3端負的脈衝電壓與定時電容C5所充的電壓疊加後,使Q2迅速截止。
開關管Q2在截止期間,定時電容放電,以便為下下正反饋電壓(驅動電壓)提供電路,保證開關管Q2能夠再次進入飽和狀態,同時,開關變壓器T1初級繞組存儲的能量耦合到次級繞組並通過整流管整流後,向濾波電容提供能量。
原理
當初級繞組能量下降到一定值時,根據電感中的電流不能突變的原理,初級繞組便會產生一個反鉛電動勢,以抵抗電流的下降,該電流在T1初級繞組產生1正2負的感應電動勢。T1的3腳感生和正脈衝電壓通過正 反饋迴路,使開關管Q2重新導通。因此,開關電源便工作在自激振盪狀態。
因此,RCC電路的導通時間也即是C5電容的充電時間,其關斷時間也即為C5電容的放電時間!
以上即是RCC自激振盪的過程,因為RCC=RING CHOCK CONVERTOR,其實RCC的特色也就是體現豐CHOCK上面,在上面電路中,完成CHOCK的電路是R6、R7、Z1。在電路工作時,當輸出電壓小於額定輸出電壓的時候,電路處於自激振盪狀態(也即上面所說);而當輸出電壓大於額定輸出電壓時,反饋繞組的反饋電壓就使得Z1擊穿,CHOCK電路開始工作。由於Z1擊穿,從而使得Q3飽和導通,導致Q2停震!
還有一點要指出的是,當輸出電壓在正常的調整範圍內的時候,Q3一直是處線上性放大區的,而在CHOKE的時候,Q3應該在飽和工作區。
Markets
Raeburn Christie Clark & Wallace下稱RCC,是一家致力於為全球投資者提供金融衍生品投資服務、諮詢服務的專業性金融機構。
RCC是經英國金融服務監管局(FSA)授權並受其監管的金融機構,我們的監管號碼是:112958。我們服務範圍覆蓋歐美,中東地區及亞洲各地的投資者。 RCC擁有成熟的金融管理經驗和雄厚的技術團隊,我們的金融專業分析師來自世界級的金融公司,他們有著豐富的金融投資管理經驗,具備並代表著世界一流水準,代表著先進的金融投資理念。我們與一些世界知名的銀行、券商、基金、貨幣經紀、期貨經紀公司等大型的金融機構,如:路透、Lazard Asset 、瑞銀、ING BANK、BRAR STEARNS等保持長期合作關係。
RCC公司成立的目的是為了提供優質和專業化的投資和諮詢服務,我們的主要服務專案為客戶提供外匯、貴金屬、差價契約(CFDs)等諸多品種的買賣技術分析及優質交易平台推介.高效快捷的服務作為我們的工作宗旨,將始終貫穿於我們的全部業務流程。
RCC憑藉專業的諮詢團隊,卓越的服務水準,為顧客提供一流的投資分析建議;RCC針對目前投資人的自身情況,為投資人制定一套安全、有效、科學的交易策略;使投資人作出適應現在市場環境的投資決策.因此,ELM得到了廣大投資者的信任和讚譽,更得到海內外眾多金融機構的信賴和支援。
腎細胞癌
英文名稱:renal cell carcinoma
腎細胞癌是起源於腎實質泌尿小管上皮系統的惡性腫瘤,又稱腎腺癌,簡稱腎癌,占腎臟惡性腫瘤的80%-90%。包括起源於泌尿小管不同部位的各種腎細胞癌亞型,但不包括來源於腎間質以及腎盂上皮系統的各種腫瘤。
RCC = Right coronary cusp ,右冠瓣 ,專業醫學英語縮寫。
車輛遠程動態控制
車輛遠程動態管理系統採用原車行車電腦(ECU)技術及GPS衛星定位、GSM通訊技術;通過車主的手機APP實現:車輛遠程故障診斷,保養年審提醒、定位追蹤,車輛防盜,等功能;並提供免費的違章查詢,導航,保險核算,新聞論壇等服務;4S店也可以通過手機或電腦辦公平台,時刻了解到車輛的故障信息、健康信息、保養信息等並能夠及時對車輛進行召回,獲得更多的售後利潤。

