概述
省去輸出變壓器的功率放大電路通常稱為OTL(Output TransformerLess)電路。
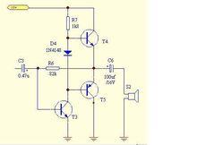
但是,這種電路有體積大、笨重、頻率特性不好等缺點,目前已較少使用,現在主流是BTL電路與OCL電路。OTL電路不再用輸出變壓器,而採用輸出電容與負載連線的互補對稱功率放大電路,使電路輕便、適於電路的集成化,只要輸出電容的容量足夠大,電路的頻率特性也能保證,是最基礎的一種功率放大電路。(右圖的電路中有錯誤,二極體D1的存在是為了抬高T4基極電壓,從而使T4處於預導通狀態,防止交越失真,這樣一個二極體在實際電路中往往是不夠的,應該在原電路中再串接一個二極體,或者將二極體換為一個較大的電阻)。
特點
OTL電路 它的特點是:採用互補對稱電路(NPN、PNP參數一致,互補對稱,均為射隨組態,串聯,中間兩管子的射極作為輸出),有輸出電容,單電源供電,電路輕便可靠。
“兩組串聯的輸出中點”可理解為採用互補對稱電路(NPN、PNP參數一致,互補對稱,均為射隨組態,串聯,中間兩管子的射極作為輸出)。
OTL電路的優點是只需要一組電源供電。缺點是需要能把一組電源變成了兩組對稱正、負電源的大電容;低頻特性差。
典型分析
下圖是典形的OTL電路,其工作點的調整有2點:
OTL電路 1.中點電位(C點電位)為EC/2.第二,BG2和BG3提供一定的正向偏置電壓.
首先調整C點電壓VC,圖3中的R3,R4,R5是BG1的集電極,其中R3和C2組成自舉電路,R5則是為了給BG2,BG3提供偏壓的.為了避免調整VC時因R5數值不合適而造成BG2,BG3的集電極電流過大,可將R5短接,R1,R2是BG1的偏流電阻,調整R1使VC=EC/2
2. 接著調整BG2,BG3的工作電流,從圖3中可看出,BG2,BG3的發射極電壓由R5兩端的電壓所確定,即VA-B=VBE1+VBE2,所以只要調整R5的大小就能達到調整BG2,BG3工作電流的目的.實際調整時因R5數值很小,可用一個100歐的電位器代替,將電流表串聯到BG2的集電極與EC之間,一邊調節電位器,一邊觀察電流表的指示,使電流指示為5--10毫安即可.
需要說明,VC及BG2,BG3電流在調整時,會相互影響,VC調好後再調IC2,IC3時,VC又要變化,因此還要再調R1使VC再回到EC/2值.而調整R1時,又使IC2,IC3變化,所以需要反覆調整幾次才行。

