簡介
ISO/OSI七層模型LAN和WAN的通信是由一種網路通信模型開放系統互連(OSI)來指導的。OSI模型是兩家標準化組織國際標準化組織(ISO)和美國國家標準協會(ANSI)的產物。ISO代表了100多個國家在經濟、人文、科學和技術標準上的發展,ANSI則與美國商界、政府機構和國際組織聯手,建立了商業產品(包括網路和計算機產品在內)的標準。OSI模型於1974年開發,套用於LAN和WAN的通信,充分體現了為網路軟體和硬體實施標準化做出的努力。
網路發展
多年以來,OSI模型通過以下幾方面的功能促進了網路通信的發展:
使得不同類型的LAN和WAN間進行通信。
提供網路設備標準化,使得一家廠商的設備可與另一家廠商的設備進行通信。
使舊的網路設備可與新的網路設備通信,因此安裝了新設備後,不必要更換原有設備,從而協助用戶投資維持較長的一段時間。
對於網路內和網路間的通信,允許使用通用接口開發軟硬體。
使世界範圍內的網路通信成為可能,Internet就是一個顯著的例子。
準則
雖然OSI模型比如今大多數網路設備都出現得早,但它不僅開創了相互合作的網路互連時代,而且不斷地去容納網路互連的新發展。它是一種嚴格的理論模型,並不是一特定的硬體設備或一套軟體例程,而是廠商在設計硬體和軟體時必須遵循的一套通信準則,就像是口語中的語法一樣。OSI模型準則指出了:
網路設備之間如何聯繫,使用不同協定的設備如何通信。
網路設備如何獲知何時傳輸或不傳輸數據。
如何安排、連線物理網路設備。
確保網路傳輸被正確接收的方法。
網路設備如何維持數據流的恆定速率。
電子數據在網路介質上如何表示。
七層模型
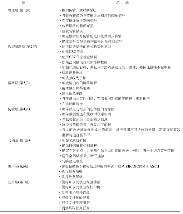
OSI模型由7個層組成,層層堆積:物理層、數據鏈路層、網路層、傳輸層、會話層、表示層和套用層。每一層都處理某特定的通信任務,使用基於協定的通信來與協定棧的下一層交換數據。兩個網路設備間的通信就是通過在每一設備的協定棧中上上下下來完成的。例如,有一工作站要與一伺服器進行通信,任務從工作站的套用層開始,經由較低的層格式化某類信息,直至數據到達物理層,然後通過網路傳輸到伺服器。伺服器於協定棧的物理層獲取信息,向上層傳送信息以解釋信息,直到到達套用層。每一層可用其名稱稱呼,也可用其在協定棧中的位置表明。例如,最底層可稱為物理層或第1層。
最底層執行的功能與物理通信相關,如構建幀、傳輸含有包的信號;中間層協調結點間的網路通信,如確保通信會話無中斷、無差錯地持續進行。最高層的工作直接影響軟體套用和數據表示,包括數據格式化、加密以及數據與檔案傳輸管理。總括起來,這些層稱為協定棧。
物理層
OSI模型的最底層為物理層。包含以下各項:
數據傳輸介質(電線電纜、光纖、無線電波和微波)。
網路插頭。
網路拓撲結構。
信令與編碼方法。
數據傳輸設備。
ISO/OSI七層模型網路接口。
信令出錯檢驗。
物理層使用的設備要傳輸、接收包含數據的信號,需負責產生、攜帶並檢查電壓。網路信號傳輸有模擬和數字兩種。模擬傳輸可不斷變化,如同具有正負級電壓的波形。模擬傳輸套用的實例如普通無線電信號和電話信號,因為它們對於聲音再生可以有無限的範圍。與此類似,模擬電視和計算機的監視器可以在任一範圍再現上百萬種顏色。在使用模擬數據機進行通信的WAN中使用的便是模擬通信,例如,用戶可以通過Internet服務提供商(ISP)利用該數據機進行Internet訪問。
在信號傳輸中,物理層處理數據傳輸速率,監控數據出錯頻率,並處理電壓電平。物理網路問題,如通信電纜裂斷、電磁干擾等均會影響物理層性能。附近的電力馬達、高壓線、照明設備和其他電氣設備都會引起干擾。電磁干擾(ElectromagneticInterference,EMI)和無線電頻率干擾(RadioFrequencyInterference,RFI)是物理層干擾的兩大起因。風扇、電梯電動機、輕便加熱器和空調設施等電力設備產生的磁場會產生電磁干擾;網路信號傳輸中要用到的電力設備(如有線電視部件、廣播電視站、業餘無線電報務器、螢光燈中的鎮流設備、計算機或電視以及CB電台)將以相同的頻率釋放無線電波,而這種無線電波就是無線電頻率干擾的起因。
數據鏈路層
LAN中數據鏈路層的作用是構造幀。每一幀均以特定的方式格式化,使得數據傳輸可以同步以將數據可靠地在結點間傳送。這一層將格式化數據,以便作為幀編碼為傳輸結點傳送的電子信號,由接收結點解碼,並檢驗錯誤。數據鏈路層創建了所謂的“數據鏈路幀”,包含著由地址和控制信息組成的域,如下所示:
幀的起始點(SOF)。
傳送幀的設備的地址(源地址)。
接收幀的設備的地址(目標地址)。
管理或通信控制信息。
數據。
差錯檢驗信息。
報尾(或稱幀的末端)標識符。
只要在兩個結點間建立了通信,它們的數據鏈路層就在物理(通過物理層)和邏輯(通過協定)上連線起來了。通信首先由用於數據流定時的簡訊號集的傳輸建立。連結一確立,接收端的數據鏈路層就將信號解碼為單獨的幀。數據鏈路層檢查接收的信號,以防接收到的數據重複、不正確或是接收不完整。如果檢測到了錯誤,就要求從傳送結點一幀接一幀地重新傳輸數據。數據連結錯誤檢測過程由循環冗餘校驗(CyclicRedundancyCheck,CRC)處理。循環冗餘校驗(CRC)是一種錯誤檢測方法,為幀中包含的整個信息域(SOF,定址方法、控制信息、數據、CRC和EOF)計算出一個值。這個值由數據鏈路層插入到傳送結點靠近幀的末端的位置上。當數據鏈路層將幀向上傳送到上一層時,該值可確保幀是以接收時的順序傳送的。
數據鏈路層包含兩個重要的子層:邏輯連結控制(LogicLinkControl,LLC)和介質訪問控制(MediaAccessControl,MAC)。LLC可對兩個結點間的通信連結進行初始化,並防止連結的中斷,從而確保了可靠的通信。而MAC則用來檢驗包含在每一幀中的地址信息。例如,工作站上的MAC子層檢驗工作站接收的每一個幀,如果幀的地址與工作站的地址相匹配,就將大多數網路設備都有自己唯一的地址,永久存在於設備的網路接口設備的晶片上。
該地址稱為設備地址或物理地址,以16進制進行編碼,如0004AC8428DE。地址的前半部分指示特定的網路廠商;如果設備只有一個接口,那么後半部分對於接口或設備而言是唯一的。許多廠商在後半部分中用一個編碼來標識設備(如計算機、網橋、路由器或網關)的類型。
兩種網路設備不能擁有同樣的物理地址,這一點是很重要的。這是網路設備生產商們實施的一種保護措施。如果兩個以上的設備擁有同樣的地址,在網路上傳遞幀時就會引起混淆。
用於LLC子層和網路層(協定棧中數據鏈路層的高一級)間的通信的服務有兩種。類型1是無連線服務,無連線服務並不建立傳送和接收結點間的邏輯連線。這裡並不檢查幀是否是按傳送時的順序接收的,也並不回答幀已經被接受,而且也沒有錯誤恢復。
類型2是面向連線的服務。在面向連線的服務中,在完整的通信開始之前,會在傳送結點和接收結點之間建立邏輯連線。幀中包含有順序號,由接收結點來檢查,以確保其按傳送時的順序進行處理。由於建立了通信,所以傳送結點不會讓傳輸數據的速度高於接收結點處理數據的速度。當數據成功傳輸後,接收結點會通知傳送結點已經接收到數據。如果發現了錯誤,就要重新傳輸數據。
網路層
協定棧中向上的第3層為網路層。這一層沿網路控制包的通路。所有的網路都由物理路由(電纜路徑)和邏輯路由(軟體路徑)組成。網路層讀取包協定地址信息並將每一個包沿最優路徑(包括物理的和邏輯的)轉發以進行有效傳輸。這一層允許包通過路由器從一個網路傳送到另一個網路。網路層控制包的通路,有些象交通控制器,沿幾條不同路徑中最有效的那一條來路由包。為確定最優路徑,網路層需要持續地收集有關各個網路和結點地址的信息,這一過程稱為發現。並非所有的協定都在網路層包含信息,這些協定是不可路由的。兩種典型的不能被路由的網路協定是DEC公司的LAT和Microsoft公司的NetBEUI。這兩種協定通常不在需要路由的中型和大型網路中實施。可以將多個目標地址指定為一個組。帶有組目標地址的包將被傳遞到多個計算機或網路設備。
網路層可以通過創建虛擬(邏輯)電路在不同的路徑上路由數據。虛擬電路是用來傳送和接收數據的邏輯通信路徑。虛擬電路只針對於網路層。既然網路層沿著多個虛擬電路管理數據,那么數據到達時就有可能出現錯誤的順序。網路層在將包傳輸給下一層前檢查數據的順序,如有必要就對其進行改正。網路層還要對幀編址並調整它們的大小使之符合接收網路協定的需要,並保證幀傳輸的速度不高於接收層接收的速度。
傳輸層
與數據鏈路層和網路層一樣,傳輸層的功能是保證數據可靠地從傳送結點傳送到目標結點。例如,傳輸層確保數據以相同的順序傳送和接收,並且傳輸後接收結點會給出回響。當在網路中採用虛擬電路時,傳輸層還要負責跟蹤指定給每一電路的唯一標識值。這一ID稱為連線埠、連線標識或套接字,是由會話層指定的。傳輸層還要確定包錯誤校驗的級別,最高的級別可以確保包在可以接受的時間內無差錯地從結點傳送到結點。
用於在傳輸層間通信的協定採用了多種可靠性措施。0類是最簡單的協定,不執行錯誤校驗或流控制,依靠網路層來執行這些功能。1類協定監控包傳輸錯誤,如果檢查到了錯誤,就通報傳送結點的傳輸層讓它重新傳送包。2類協定監控傳輸層和會話層間的傳輸錯誤並提供流控制。流控制確保設備不會以高於網路或接收設備接收信息的速度來傳送信息。3類協定除提供1類和2類協定的功能外,還可以在某些環境下恢復丟失的包。最後,4類協定除執行3類協定的功能外,還具有擴展的錯誤監控和恢復能力。
傳輸層的另一種功能就是當網路使用不同的要求包大小各異的協定時,將訊息分段為較小的單元。傳送網路上由傳輸層分割的數據單元被接收端的傳輸層重新以正確的順序組合,以便網路層解釋。
會話層
會話層負責建立並維護兩個結點間的通信連結,也為結點間通信確定正確的順序。例如,它可以確定首先傳輸哪個結點。會話層還可以確定結點可以傳輸多遠的距離以及如何從傳輸錯誤中恢復。如果傳輸在低層中無意地中斷了,會話層將努力重新建立通信。在某些工作站作業系統中,可以將工作站從網路上斷開,然後重新連線,之後無須登錄便可繼續工作。這是因為物理層斷開又重新連線後,會話層也重新進行了連線。
這個層使每一個給定的結點與唯一的地址一一對應起來,就像郵政編碼只與特定的郵政區域相關聯。一旦通信會話結束,這一層就與結點斷開了。
說明這一層上的通信的示例發生在工作站訪問Internet上的伺服器時。工作站和伺服器都有唯一的用點號分開的二進制Internet協定(IP)地址,如122.72.15.122和145.19.20.22。會話層使用這一地址信息來幫助建立結點間的聯繫。一旦建立了聯繫,工作站可以登錄了,通信會話就通過會話層建立起來了。
表示層
這一層處理數據格式化問題,由於不同的軟體應用程式經常使用不同的數據格式化方案,所以數據格式化是必需的。在某種意義上,表示層有些像語法檢查器。它可以確保數字和文本以接收結點的表示層可以閱讀的格式傳送。例如,從IBM大型機上傳送的數據可能使用的是EBCDIC字元格式化,要使運行Windows95或Windows98的工作站可以讀取信息,就必須將其解釋為ASCII字元格式。
表示層還負責數據的加密。加密是將數據編碼,讓未授權的用戶不能截取或閱讀的過程。例如,計算機的帳戶密碼可以在LAN上加密,或者信用卡號可以通過加密套接字協定層(SecureSocketsLayer,SSL)在WAN上加密。
表示層的另一功能是數據壓縮。當數據格式化後,在文本和數字中間可能會有空格也格式化了。數據壓縮將這些空格刪除並壓緊數據,減小其大小以便傳送。數據傳輸後,由接收結點的表示層來解壓縮。
套用層
套用層是OSI模型的最高層,控制著計算機用戶絕大多數對應用程式和網路服務的直接訪問。這裡的網路服務包括檔案傳輸、檔案管理、遠程訪問檔案和印表機、電子郵件的訊息處理和終端仿真。電腦程式員便是使用該層來將工作站連線到網路服務上,例如,可將套用程式鏈接到電子郵件中,或在網路上提供資料庫訪問。
MicrosoftWindows轉向器貫穿套用層工作。轉向器是使一台計算機對另一台可見,從而使得另一台計算機可以通過網路來訪問它的一種網路服務。當用戶共享Microsoft網路上的資料夾時,其他計算機可以發現這台計算機並可以使用轉向器訪問該資料夾。
功能說明
功能
