儀器介紹
AB類放大器AB類放大器,實際上是A類(甲類)和B類(乙類)的結合,每個器件的導通時間在50—100%之間,依賴於偏置電流的大小和輸出電平。該類放大器的偏置按B類(乙類)設計,然後增加偏置電流,使放大器進入AB類(甲乙類)。
AB類工作狀態通常是兩隻電晶體配合進行,在沒有信號的時候,兩隻電晶體都是導通的,但其中的電流很小,當有信號輸入時,電晶體中的電流才會變大.由於信號的作用使其中的一隻電晶體截止的時候,另一隻電晶體則一定是導通的,兩隻管子始終是輪流截止和導通,並且其中流過的電流幾乎是全部送入揚聲器,因此,甲乙類功放產生的熱量較小,並且效率高了很多,在70%以上。
AB類(甲乙類)放大器在輸出低於某一電平時,兩個輸出器件皆導通,其狀態工作於A類(甲類);當電平增高時,兩個器件將完全截止,而另一個器件將供 給更多的電流。這樣在AB類(甲乙類)狀態開始時,失真將會突然上升,其線性劣於A類(甲類)或B類(乙類)。它的正當使用在於它對A類(甲類)的補充,且當面向低負載阻抗時可繼續較好地工作。
特點
結構改進
AB類放大器的偏置介於A類放大器與B類放大器之間。AB類的效率遠遠大於A類放大器而略低於B類放大器。AB類放大器的偏置可以使工作於推挽工作方式的兩個電晶體的工作區間互有覆蓋。這樣就可以對交越失真進控制,偏置於AB類的推挽放大器就可以,實際也常用於電子戰中的高功率放大器中。從上可以看出,AB類是對A類和B類的一個改進型。
優點
A類放大器在工作中可以對輸入的信號全部線性化。但A類功放的缺點是,首先效率低,一般不大於25%,大量電能變成熱能。在同功率情況下,電源供應常常比B類和AB類大得多。而且A類功放由於工作電流高,在同樣輸出功率時它的工作電源電壓主要低得多,因此它的輸出峰值電壓就受到限制,它的輸入電壓也受到輸出電壓的放大器放大係數的限制。B類功放的優點是,效率很高,可達到75%以上,因此可以使用較小的功率管輸出較大功率,另外推挽電路對抑制偶次諧波有作用,以減低非線性失真。
設計
一種高壓擺率低電壓CMOS AB類放大器的設計
•研究背景
圖1 傳統偽AB類放大器電路示意圖運算放大器的設計要在運放設計規範要求的基礎上,通過分析性能參數與電晶體幾何參數的關係,計算出各電晶體的寬長比,進而通過軟體仿真確定設計的可行性。研究人員更喜歡最小電晶體尺寸和低電源電壓設計參數。單級放大器只能提供有限的增益,因此,為了實現高增益,研究人員通常會使用級聯放大器,其總增益是每級放大器增益的乘積。放大器的級數越多,其陷入自激的可能性越大(尤其是超過3級時)。同時,級數多還會帶來噪聲大、頻響差等一系列問題,因此,較常見的多級放大器為兩級放大器。
兩級運算放大器主要用於需要寬輸出擺幅的低電壓套用中,其可分為兩種,一種是具有單端輸出的差分放大器,另一種是A類或AB類運算放大器。A類和AB類放大器具有相同的靜態電流和最小電源要求,但AB類運算放大器具有比A類運算放大器更大的相位裕度和更高的單位增益頻率。AB類放大器廣泛套用於一些如攜帶型電子設備、音頻放大器、電機驅動器和LCD驅動器等。對於這些放大器,其產生的輸出電流遠大於輸出級的總偏置電流。運算放大器的基本功能是回響於輸入處的開關事件產生輸出的更新值,其中,採樣電容器從源極充電並放電到求和節點,最大容性負載、開環電壓增益、電源抑制比、裸片面積和功耗是重要的性能參數。
兩級CMOS運算放大器受到兩個基本性能限制,例如,頻率補償技術為有限範圍的電容性負載提供穩定操作,而電源抑制嚴重降低了開環極點頻率。為了消除兩級CMOS運算放大器中的電源抑制比問題,研究人員採用了級聯技術。在級聯技術中,放大器的頻率和電源抑制比得到較大的改善。研究人員用多級級聯電路代替了傳統的摺疊共源共柵電路,以獲得高直流增益和低電源電壓下的寬電壓擺幅。
在沒有共源共柵(或三級)放大器技術的放大器中,其獲得的直流增益和低頻線性度較差。額外的增益級大幅改善了直流增益,通過使用附加的增益級能夠提高放大器的頻寬與增益,但其不限制最大輸出電流。每當第三級中的輸出負載電流較大時,四級AB類放大器需要大量的偏置電流,可以在第三級通過使用自適應偏置技術減少偏置電流,並引入偏置線補償技術以增加頻寬和PSRR。在此技術中,隨著輸出電流的增加,放大器的總偏置電流也增加。
三級偽AB類放大器示意圖如圖1所示,它是一種高增益多級放大器,電晶體數量較少,偏置電路簡單,輸出擺幅較大,可在低電源電壓和電流下工作,但功耗較大。由於在輸出級由電晶體M和M形成電流鏡,其總偏置電流與放大器的輸出灌電流成比例增加。
真正的AB類放大器所具有的電晶體數量、偏置電路和最大輸出電流與偽AB類放大器類似,但真正的AB類放大器具有總偏置電流不隨輸出灌電流增加而增加的優點。本文提出了一種AB類放大器,其具有比偽AB類放大器更高的單位增益頻率與壓擺率,並能夠在低電源電壓下工作,同時偏置電流不隨著輸出灌電流增加而增加。
•傳統三級偽AB類和真AB類放大器
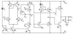
圖2 傳統AB類放大器電路示意圖三級偽AB類放大器的第一級是差分放大器M~M,接下來的兩級是共源放大器,其中第一級共源放大器M~M具有負增益,第二級共源放大器M~M具有正增益。電晶體M是PMOS電晶體,是反相共源放大器,產生從中間節點到最終輸出節點的前饋路徑,同時將產生用於放大器的推挽動作。放大器的最後一級M~M包括尺寸比為1∶k的NMOS電流鏡。由於M是輸出電晶體,其可傳遞大灌電流,使得通過M鏡像電晶體的電流相應變大。因此,當輸出為灌電流時,總偏置電流增加,導致效率損失,因此稱為偽AB類放大器。
真正的三級AB類放大器的原理圖如圖2所示。第一級M~M是差分放大器,接下來是三個反相共源放大器。前兩個反相共源放大器M~M和M~M與柵極-漏極反饋組合,其作為單個非反相共源級。電晶體M提供從節點V到輸出節點的前饋路徑。
由NMOS電流鏡M、M、M、M產生的恆定偏置電流通過所有內部級,且輸出級具有較大的源極和漏極能力。電晶體M和M具有相同的柵極-源極電壓,因為通過輸出級電晶體M和M的偏置電流變為kI,通過M的最大電源電流受施加到V和V的共模輸入電壓的限制,而通過M的最大灌電流受電源電壓的限制。
•改進的AB類放大器
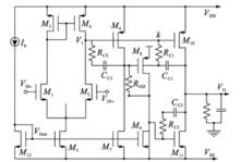
圖3 改進的AB類放大器電路示意圖由於偽AB類放大器當輸出為灌電流時,總偏置電流增加,導致效率損失,而傳統AB類放大器輸出級電晶體流過的電流受電源電壓限制,本文提出了一種改進的AB類放大器,其電路如圖3所示。放大器第一級由具有電流鏡負載的M~M和NMOS差分對M~M組成,第二反相級由共源放大器M~M實現。其中,兩個偏置電晶體M~M添加在共源放大器之間,用於增加頻寬,最後一級由AB類放大器形成。
第二級的輸出, 即共源放大器的輸出被提供給AB類放大器的下一級。PMOS電晶體M提供從節點V到輸出節點的前饋路徑。電晶體M在正循環中導通,M在負循環中導通。本文所提出的AB類放大器具有總偏置電流不隨輸出灌電流增加而增加的優點。

