學校歷史
澳大利亞黑利伯瑞學院
黑利伯瑞學院是澳大利亞聯邦政府資助, 由教育部門負責管理的傳統貴族學校。 創始於1892年,至今已有120多年的歷史。 在墨爾本有四個校區, 是一所從幼教到高中實施全面基礎教育(K12)的老牌名校。 多年來, 黑利伯瑞學校提供完善的教學設施,全部採用澳大利亞式小班授課制,提供完善的文化交流、體育以及戶外活動、國際交流等而聞名,是全澳大利亞教育資源最豐富的學校之一, 為澳大利亞和西方的教育做出了貢獻。
黑利伯瑞學院是澳大利亞規模最大的學校,中學部在全澳排名第二,黑利伯瑞學員成績出眾,每年有三分之二能進入全國頂級大學,黑利伯瑞以提供優質教育為原則。
在維多利亞州,黑利伯瑞的畢業生VCE(澳大利亞維州高中畢業證書和高考)成績的排名能夠進入全州前 20%、半數學生能夠進入全州排名前 5的高校;全州1%的頂尖畢業生絕大部分來自於本校。學校也重點培養學生創造性的思維模式和領導才能,鼓勵每個學生儘自己最大的力量,在有安全保障的環境中發展自己的興趣、開發潛能。黑利伯瑞學校的畢業生,備受澳大利亞,英國,美國等世界名牌大學的認可和青睞。
黑利伯瑞國際學校
黑利伯瑞國際學校創辦於2013年,隸屬於澳大利亞黑利伯瑞學校,是澳大利亞黑利伯瑞學校在中國唯一的一所姐妹學校。
辦學條件
校園環境
學校環境與設施黑利伯瑞國際學校雌鄰同城環狀公園,道路綠地形成多元化的開放空間。內部設有大小不等的公共、半公共空間,豐富了學生多姿多彩的戶外活動。學校內部設計完全按照總校設計理念和布局來安排。校園於一片綠地之上,學校教學區,生活區,運動區三大主區呈現出三角位置。校園於一片綠地之上,它將現代化建築與開闊綠野融為一體。黑利伯瑞國際學校與澳大利亞本校有所不同,既採用英國式學校的古老建築風格又與新派設計風格相結合,分屬於不同歷史年代的不同建築流派。
學校教學區占地面積達4.6公頃,建築面積約41300平方米。教學樓以三層為主,局部兩層。較低的樓層為學生們提供了較高的舒適度。學校設有兩個高級餐廳,位於校園中心地帶,方便了學生的就餐。學校運動區占地約1.5公頃,約達2500平方米,風雨操場臨近主入口。生活區占地1.6公頃,建築面積為25200平方米。
校園設施:體育館、實驗室、操場、籃球場、游泳館、舞蹈室、休息室等。
教學團隊
Dr Nicholas Dwyer
任職:校長
教育背景:教育學博士(墨爾本大學)、工商管理碩士(迪肯大學)、法學學士(澳大利亞國立大學)、經濟學學士(澳大利亞國立大學)
個人經歷:杜瓦爾博士在1997年進入澳大利亞黑利伯瑞學院,擔任高中部副校長兼系主任。2002年,杜瓦爾博士率先將國際VCE課程(澳大利亞高考)引進中國,大大提高了中國學生在國際名校的入學率。2004年,成為澳大利亞黑利伯瑞學院副校長。2013年,杜瓦爾博士被任命為澳大利亞黑利伯瑞學院(國際)校長,主要負責澳大利亞黑利伯瑞學院的日常運營管理以及國際交流活動。同年,他代表澳大利亞黑利伯瑞學院進駐天津黑利伯瑞國際學校,負責學校的運營和管理。這是中國和澳大利亞教育與文化交流的重要事業。為中國學生走出國門,學習西方先進的科技與文化提供了便捷。
在進入教師行業之前,杜瓦爾博士曾是法國巴黎國家銀行一名經驗豐富的金融分析師。並且在澳大利亞坎培拉文法學院任經濟學主任。另外,在學生體育教育方面,經驗豐富,擔任該校任賽艇主任。後執教於英國馬爾堡大學考菲爾德文法學院,並擔任該校寄宿部主任。在寄宿生教育和日常生活管理上,經驗豐富。在該校工作期間,杜瓦爾博士講授的企業管理課程大受好評,並因其在澳大利亞的教學推廣成績突出,1985年特被授予孟席斯獎學金。
Mr. John Cantwell
教育背景:文學學士(莫納什大學)、教育學碩士(澳大利亞天主教大學)、參加美國哈佛大學教育領導力培訓、莫納什大學歷史學院博士候選人等
個人經歷:John Cantwell校長擁有三十多年的教育和高中管理經驗,作為維多利亞州教育評估署的諮詢顧問,他長期負責VCE歷史課程的監督管理,另外,他本人精通教育學,深受師生們的愛戴。
教育理念
黑利伯瑞國際學校以滿足學生對國際化教育的需求為目標, 提供澳大利亞模式的課程, 糅合中外課程的核心內容, 在夯實文化知識基礎的同時, 注重學生性格塑造和個性化的需求, 通過各種專題、興趣和國際交流活動, 培養其獨立思考和獨立學習的能力,開闊國際視野, 培養高端素質, 使學生具備國際競爭力。
教學方法
以學生為中心, 尊重學生,在輕鬆、平等的氛圍和環境中與學生溝通、交流並傳授知識和技能, 啟發式教學,鼓勵團隊合作和交流, 注重學生的獨立思考和動手能力。 分層教學,走班上課, 照顧學生的個性需求。
辦學特色
小班制教學
黑利伯瑞國際學校採取小班制教學,每班最多不超過24個學生,確保老師密切關注到每一位學生 。
中澳雙文憑
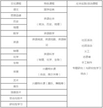
學生一經學校錄取,同時註冊中、澳兩國國中和高中雙學籍。學校開設中、澳同步課程,均使用教育部規定的統編教材和學校校本教材,學生在我校初高中學習等同於就讀澳大利亞本土初高中,同時又兼學了中國的傳統文化,學生修完高中階段規定的學分,可同時獲得中、澳兩國的初高中文憑。學生憑中澳教師評定的合格成績和澳大利亞VCE畢業證書獲得大學錄取分數線,免雅思等語言類考試可直接申請美國、英國、澳大利亞、加拿大、紐西蘭等一流大學。
VCE課程
澳大利亞黑利伯瑞國際學校VCE課程的內容和考試全部由澳大利亞維多利亞州政府VCAA直接提供,擁有完整的教學模式與考試評估體系。澳大利亞高中有100多門課程,學校根據每屆學生的興趣和需求來安排課程。核心課程在理論的基礎上更多地注重對學生的解決問題能力、實踐能力和創新能力的培養。
理工科類:物理、化學、生物、工程設計、環境系統、IT課程等;
商科管理類:經濟學、商務管理學、數學、會計、法律知識等;
人文科學:哲學、社會科學、語言、文學、歷史、地理、戲劇、音樂、體育、美術、舞蹈、動漫製作等等;
文化藝術類:戲劇、體育、美術、舞蹈、動漫製作等。
在學習過程中,學校會定期組織學生赴澳大利亞墨爾本黑利伯瑞學校進行學術、體育和文化等交流活動。讓中國學生體驗澳大利亞高中生活,到當地大學參觀學習,使在校學生儘早了解國外大學學習生活,提前適應國外生活環境。
學校榮譽
2015年12月,榮獲2015迴響中國騰訊教育年度總評榜“2015年度特色國際教育品牌”
2014年12月,榮獲2014迴響中國騰訊網教育年度總評榜“2014年度最具特色國際教育品牌”
2014年1月,榮獲新京報“金粉筆——2013年度最具成長力品牌”的獎項
2013年11月,榮獲網易教育首屆金舟獎國際高中魅力大賽“國際高中優勝獎”
課程體系
黑利伯瑞國際學校與澳大利亞黑利伯瑞學校除教學場所設計與教學設施配備一致外,在教師配備及教學要求上也按統一標準。黑利伯瑞國際學校結合中國的國情提供西式的教育,學校以提升學生能力、展現自我才華為目標,突出發展學生個性化優勢,從而獲得不同領域裡的學術成就。從根本上培養學生中西方文化溝通交流能力,為學生升入澳大利亞、加拿大、英國、美國等國家的一流大學做好鋪墊。
EAL課程
黑利伯瑞國際學校提供特別設定的英語課程,即EAL課程 (English as an Additional Language ),目的是為學生打下紮實的英語語言基礎,使其具備學習國際課程所需的語言能力。所有學生都必須學習EAL課程。
學生入學時必須接受英語水平測試,學校根據學生的實際英語水平和能力將其編入相應層次的EAL班學習。
EAL課程涵蓋英語語言學習的各個方面——聽、說、讀、寫和語言套用等,通過EAL課程學習,學生不僅提高日常英語使用能力, 同時銜接各學科所需的英語語言閱讀和理解能力。
VCE課程
澳大利亞黑利伯瑞國際學校VCE課程的內容和考試全部由澳大利亞維多利亞州政府VCAA直接提供,擁有完整的教學模式與考試評估體系。澳大利亞高中有100多門課程,學校根據每屆學生的興趣和需求來安排課程。核心課程在理論的基礎上更多地注重對學生的解決問題能力、實踐能力和創新能力的培養。
理工科類:物理、化學、生物、工程設計、環境系統、IT課程等;
商科管理類:經濟學、商務管理學、數學、會計、法律知識等;
人文科學:哲學、社會科學、語言、文學、歷史、地理、戲劇、音樂、體育、美術、舞蹈、動漫製作等等;
文化藝術類:戲劇、體育、美術、舞蹈、動漫製作等。
在學習過程中,學校會定期組織學生赴澳大利亞墨爾本黑利伯瑞學校進行學術、體育和文化等交流活動。讓中國學生體驗澳大利亞高中生活,到當地大學參觀學習,使在校學生儘早了解國外大學學習生活,提前適應國外生活環境。
國小課程
黑利伯瑞國小課程以國家義務教育體系的學術標準為綱, 強化英語學習, 融合其它特色課程。 它涵蓋了四個重點,分別是素質、英語、興趣特長和活動體驗。
國小課程英語課實行走班制教學,根據學生程度分班,一個階段學習之後進行水平測試, 適當調整,實行動態教學管理,實現第二語言學習的“私人定製”。按照國家義務教育的要求, 融入國際教育元素, 學校將課程分為必修課程和選修課程二個部分。 周一至周四為必修課程,主修義務教育課程,周五為選修課程,學生根據自身興趣選擇科目學習。
學校定期開展課外、戶外活動。每個學期學生要”四個一”體驗:一次博物館參觀、一項公益活動、一次演出經歷、一次郊遊經歷。
國中課程
國中課程黑利伯瑞國中課程設定在國小的課程設定基礎上延伸而來, 它融合中國義務教育課程與國際化課程, 包含了文化課程、特色課程、興趣特長課程和活動體驗課程。
英語和雙語學科課程是國中課程設定的重點,興趣課程和活動體驗課程將滿足學生課程之外的各種需求。
強化英語環境、深化基礎教育、擅長藝術體育、掌握信息技術。
高中課程
黑利伯瑞高中課程設定的指導思想是讓學生掌握高中生應該具備的知識和技能, 強化英語聽、說、讀、寫能力, 使其能熟練有效地學習英文原版教材。 中外課程內容的交融糅合使學生既得益於中國傳統教學的優勢, 又能學到西方的靈活多維的思維方式和實際運用能力。
澳大利亞高中VCE證書課程是學校的高中主導課程, 它融合了中外高中核心課程內容, 幫助學生夯實學科知識基礎, 為VCE、SAT和AP等考試做好準備。
VCE課程的內容和考試全部由澳大利亞維多利亞州政府VCAA直接提供,擁有完整的教學模式與考試評估體系。澳大利亞高中有100多門課程,天津黑利伯瑞國際學校根據每屆學生的興趣和需求來安排課程。
高中課程VCE證書是由澳大利亞維多利亞政府VCAA(維多利亞州教育署)直接頒發,參加VCE考試並成績合格者可進入澳大利亞大學學習本科課程,VCE考試成績同時也被大英國協國家,歐洲和美國等國家名牌大學認可,是進入世界一流名校的通行證。
在學習VCE課程的過程中,學校會根據學生申請英、美、澳、加各國大學的個性化需求,提供雅思、托福、SAT和AP等培訓,並幫助學生申請大學及獎學金。
中外融合課程英語授課。 英語課程走班上課。各種特色課程可以滿足學生求知發展的個性化需求。
高端特色課程
課程與課堂學校開設了馬術、西洋棋、高爾夫 等特色課程和體育社團。良好的英語學習環境,個性化的培養和關懷方案,使學生在語言文化、專業知識、溝通技巧、自理能力、團隊意識和領導能力等各個層面均得到鍛鍊和提高,學校希望通過多樣化的課程設計培養學生具有國際競爭力的能力和品質。
校園生活
高爾夫俱樂部:高爾夫是天津黑利伯瑞國際學校的特色課程之一,體現了注重學生個性化的需求,培養高端素質,使學生具備國際競爭力的教學目的。學校成立了高爾夫俱樂部,2015年9月,第三期俱樂部招生正在進行。
校園生活人人都是藝術家:2015年6月27日下午,秉承著“人人都是藝術家”的藝術生活理念,澳大利亞黑利伯瑞國際學校部分師生參加了在北京世貿天階舉行的繪畫活動,多名來自美術院校的藝術家親自授課,為學生們提供繪畫培訓,充分挖掘學生的審美意識,幫助他們從繪畫的過程中體驗藝術之美。
中澳籃球友誼賽:2015年6月,黑利伯瑞國際學校籃球隊與澳大利亞學生進行了一場籃球友誼賽,以40:40比分的平局結束。
英語辭彙比賽:2015年5月,黑利伯瑞國際學校進行了第一屆英語辭彙比賽。辭彙是英語學習的基礎,掌握辭彙數量的多寡也決定了學生英語學習的好壞高下,不積跬步無以成千里,點滴的積累是取得進步的關鍵。
英語朗誦比賽:2015年4月,黑利伯瑞國際學校舉辦第一屆英語朗誦比賽。朗誦是口語交際的一種重要形式。朗誦不僅可以提高閱讀能力,增強藝術鑑賞,更為重要的是,通過朗誦,大者可以陶冶性情,開闊胸懷,文明言行,增強理解;小者可以有效地培養對語言辭彙細緻入微的體味能力。
友好交流
2017年暑假期間,舉報了遊學活動,參觀澳洲總校以及友誼學校
2015年10月15日和2015年10月20日,與北京中芯學校舉行兩場足球友誼賽。
2015年9月23日,來自南澳大學,昆士蘭大學,皇家墨爾本理工大學和墨爾本大學的代表來到黑利伯瑞國際學校參觀,並在學校劇院對各大學的優勢,成就以及專業設定做了詳細介紹。黑利伯瑞國際學校10-12年級的全體學生參加了該演講。學生們不僅對各學校有了比較詳細的了解,更有助於他們未來的職業發展規劃。
2015年9月18日,來自Firbank Girls College的校長和教學主任來到黑利伯瑞國際學校參觀。他們參觀了一系列課程和學生集會,對於黑利伯瑞的高水平教學設施和師資給予了高度評價。
2015年9月,繼黑利伯瑞國際學校學生遊學澳大利亞後,總部澳大利亞黑利伯瑞學校學生來華交流學習。
2015年暑假,黑利伯瑞國際學校開展了暑期遊學活動,學生們在老師的陪伴下兵分兩路,開赴澳大利亞和北美進行了別開生面的遊學活動。
2015年6月,來自澳大利亞黑利伯瑞學校的32位同學來到黑利伯瑞國際學校,進行短期的交流訪問與學習。
2014年12月,VCE峰會在黑利伯瑞國際學校開幕,來自全國9所VCE合作學校的120多位教育精英共聚一堂,一起探討VCE項目在中國的發展與實踐。
2014年9月,北京等市教育專家來黑利伯瑞國際學校進行視察交流。
地址交通
黑利伯瑞國際學校位於天津市武清區緊鄰京津高速,距北京CBD國貿中心35公里。
學校地址:天津市武清區高村鄉公學道6號(距北京國貿45分鐘車程)

