基本特徵
基頻與音調
音頻信號處理電路頻率是指信號每秒鐘變化的次數。人對聲音頻率的感覺表現為音調的高低,在音樂中稱為音高。音調正是由頻率ω所決定的。音樂中音階的劃分是在頻率的對數坐標(20×log)上取等分而得的:
頻率(對數) 48.3 49.3 50.3 50.8 51.8 52.8 53.8
諧波與音色
n×ωO 稱為ωO 的高次諧波分量,也稱為泛音。音色是由混入基音的泛音所決定的,高次諧波越豐富,音色就越有明亮感和穿透力。不同的諧波具有不同的幅值An 和相位偏移ψn ,由此產生各種音色效果。
幅度與音強
人耳對於聲音細節的分辨只有在強度適中時才最靈敏。人的聽覺回響與強度成對數關係。一般的人只能察覺出3 分貝的音強變化,再細分則沒有太多意義。我們常用音量來描述音強,以分貝(dB=20log)為單位。在處理音頻信號時,絕對強度可以放大,但其相對強度更有意義,一般用動態範圍定義: 動態範圍=20×log(信號的最大強度 / 信號的最小強度) (dB)
音寬與頻帶
頻頻寬度或稱為頻寬,它是描述組成複合信號的頻率範圍。
指標
頻頻寬度:音頻信號的頻帶越寬,所包含的音頻信號分量越豐富,音質越好 。
動態範圍:動態範圍越大,信號強度的相對變化範圍越大,音響效果越好 。
信噪比:信噪比SNR(SignaltoNoiseRatio)是有用信號與噪聲之比的簡稱。噪音可分為環境噪音和設備噪音。信噪比越大,聲音質量越好 。
主觀度量法:人的感覺機理對聲音的度量最有決定意義。感覺上的、主觀上的測試是評價聲音質量不可缺少的部分。當然,可靠的主觀度量值是較難獲得的 。
平衡與非平衡傳輸
1.信號的平衡傳輸
平衡傳輸是一種套用非常廣泛的音頻信號傳輸方式。它是利用相位抵消的原理將音頻信號傳輸過程中所受的其他干擾降至最低。它需要並列的三根導線來實現,即接地、熱端、冷端。所以平衡輸入、輸出外掛程式必須具有3個腳位 。
傳輸線當然也得是2芯1禁止層的線,由於熱端信號線和冷端信號線在同一禁止層內相對距離很近,所以在傳輸過程中受到的其他干擾信號也幾乎相同。然而被傳輸的熱端信號和冷端信號的相位卻相反,所以在下一級設備的輸入端把熱端信號和冷端信號相減,相同的干擾信號被抵消,被傳輸信號由於相位相反而不會損失。所以在專業的場合和傳輸距離比較遠的時候通常使用平衡傳輸方法 。
2.信號的非平衡傳輸
非平衡傳輸只有兩個端子信號端與接地端,在要求不高和近距離信號傳輸的場合使用,如家庭音響系統。這種連線也常用於電子樂器、電吉他等設備 。
採集方式
音頻信號分配器電台等由於其自辦頻道的廣告、新聞、廣播劇、歌曲和轉播節目等音頻信號電平大小不一,導致節目播出時,音頻信號忽大忽小,嚴重影響用戶的收聽效果。在轉播時,由於傳輸距離等原因,在信號的輸出端也存在信號大小不一的現象。過去,對大音頻信號採用限幅方式,即對大信號進行限幅輸出,小信號不予處理。這樣,仍然存在音頻信號過小時,用戶自行調節音量,也會影響用戶的收聽效果。隨著電子技術,計算機技術和通信技術的迅猛發展,數位訊號處理技術已廣泛地深入到人們生活等各個領域。其中語音處理是數位訊號處理最活躍的研究方向之一,在IP電話和多媒體通信中得到廣泛套用。語音處理可採用通用數位訊號處理器DSP和現場可程式門陣列(FPGA) 實現,其中DSP實現方法具有實現簡便、程式可移植行強、處理速度快等優點,特別是TI公司TMS320C54X系列在音頻處理方面有很好的性價比,能夠解決複雜的算法設計和滿足系統的實時性要求,在許多領域得到廣泛套用。在DSP的基礎上對音頻信號做AGC算法處理可以使輸出電平保持在一定範圍內,能夠解決不同節目音頻不均衡等問題。
TI公司DSP晶片TMS320VC5402具有獨特的6匯流排哈佛結構,使其能夠6條流水線同時工作,工作頻率達到100MHZ。利用VC5402的2個多通道緩衝串列口(McBSP0和McBSP1)來實現與AIC23的無縫連線。VC5402的多通道帶緩衝的串列口在標準串口的基礎上加了一個2K的緩衝區。每次串口傳送數據時,CPU自動將傳送緩衝中的數據送出;而當接收數據時,CPU自動將收到的數據寫入接收快取。在自動緩衝方式下,不需每傳送一個字就發一次中斷,而是每通過一次緩衝器的邊界,才產生中斷至CPU,從而減少頻繁中斷對CPU的影響。
音頻信號產生器音頻晶片採用TLV320 AIC23,它是TI公司的一款高性能立體聲音頻A/D,D/A放大電路。AIC23的模數轉換和數模轉換部件高度集成在晶片內部,採用了先進的過採樣技術。AIC23的外部硬體接口分為模擬口和數字口。模擬口是用來輸入輸出音頻信號的,支持線路輸入和麥克風輸入;有兩組數字接口,其一是由/CS、SDIN、SCLK和MODE構成的數字控制接口。AIC23是一塊可程式的音頻晶片,通過數字控制口將晶片的控制字寫入AIC23內部的暫存器,如採樣率設定,工作方式設定等,共有12個暫存器。音頻控制口與DSP的通信主要由多通道緩衝串列口McBSP1來實現。
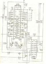
AIC23通過數字音頻口與DSP的McBSP0完成數據的通信,DSP做主機,AIC23做從機。主機提供傳送時鐘信號BCLKX0和傳送幀同步信號BFSX0。在這種工作方式下,接收時種信號BCLKR0和接收幀同步信號BFSR0實際上都是由主機提供的。圖1是AIC23與VC5402的接口連線。
AIC23的數字音頻接口支持S(通用音頓格式)模式,也支持DSP模式(專與TIDSP連線模式),在此採用DSP模式。DSP模式工作時,它的幀寬度可以為一個bit長。圖2是音頻信號採集的具體電路圖。
電路的設計和布線是信號採集過程中一個很重要的環節,它的效果直接關係到後期信號處理的質量。對於DSP達類高速器件,外部晶體經過內部的PLL倍頻以後可達上百兆。這就要求信號線走等長線和繪製多層電路板來消除電磁干擾和信號的反射。在兩層板的前提下,可以採取頂層與底層走交叉線、儘量加寬電源線和地線的寬度、電源線成"樹杈型"、模擬區和數字區分開等原則,可以達到比較好的效果。
AGC
AGC算法
音頻信號採集使放大電路的增益隨信號強度的變化而自動調整的控制方法,就是AGC-自動增益控制。實現AGC可以是硬體電路,即AGC閉環電子電路,也可以是軟體算法。本文主要討論用軟體算法來實現音頻信號的AGC。
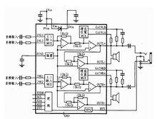
音頻AGC是音頻自動增益控制算法,更為準確的說是峰值自動增益控制算法,是一種根據輸入音頻信號水平自動動態地調整增益的機制。當音量(無論是捕捉到的音量還是再現的音量)超過某一門限值,信號就會被限幅。限幅指的是音頻設備的輸出不再隨著輸入而變化,輸出實質上變成了最大音量位置上的一條水平線;當檢測到音頻增益達到了某一門限時,它會自動減小增益來避免限幅的發生。另一方面,如果捕捉到的音量太低時,系統將自動提高增益。當然,增益的調整不會使音量超過用戶在調節嚮導中設定的值。圖3是音頻AGC算法的結構框圖。
實現過程
連線首先從串口獲取音頻數據,它是16位的整型數,一般來說,這些數都是比較小的,通過AGC算法將輸入的音頻數據投影在一個固定區間內,從而使得不論輸入的數據點數值大小都會等比例地向這個空間映射。一方面將獲得的音頻數據最大值與原來的峰值進行比較,如果有新的峰值出現就計算新的增益係數;另一方面在一定的時間周期內獲取一個新的峰值,這個峰值就具有檢測性能,又與原峰值比較,然後就計算新的增益係數。這個增益係數是相對穩定的。當音量加大時,信號峰值會自動增加,從而增益係數自動下降;當音量減小時,新的峰值會減小並且取代原來的峰值,從而使峰值下降,使增益係數上升。最後輸出的數據乘以新增益係數後映射到音頻信號輸入的投影區間內。圖4是音頻信號AGC算法的程式流程圖。
AGC_Coff是初始增益係數,初始值為1;maxAGC_in是增益峰值,初始值為0;time是採樣點計數,門限值為4096;AGC_in是新的音頻數據,MAXArrIn是新的音頻增益峰值;映射區間【-20000,20000】。
整個系統的軟體部分為5人模組。系統主函式main( )、CMD檔案、中斷向量表、DSP5402頭檔案和專為C語言開發的庫函式rtdx.lib。其中主函式部分是核心,主要包括:DSP器件初始化、MCBSP1初始化、MCBSP0初始化、AIC23初始化(內部12個可程式暫存器設定)及算法程式等。
在CCS2.0集成開發環境下,採用*.c語言和*.asm語言相結合的方式編寫程式。將編寫的程式*.c、*.asm和連結程式*.cmd檔案編譯連結後生成執行目標檔案*.out,通過仿真器將執行目標檔案*.out下載到系統板上,經過調試、編譯並運行,以音樂作為音頻信號源輸入到系統板上。
數位化
綜述
音頻信號採集電路普通的CD採用了數位技術,不過它只是簡單地把模擬信號加以數位化。為了把模擬信號數位化,首先要對模擬信號進行採樣。根據Nyquest採樣定律,通常其採樣頻率至少是信號中的最高頻率分量的兩倍。對於高質量的音頻信號,其頻率範圍是從20Hz-20kHz。所以其採樣頻率必須在40kHz以上。在CD中採用了44.1kHz的採樣頻率。在對模擬信號採樣以後,還必須對其幅度上加以分層。在CD中,其分層以後的幅度信號用16比特的二進制信號來表示,也就是把模擬的音頻信號在幅度上分為65,536層。這樣,它的動態範圍就可以達到96分貝=20Log65536(6分貝/比特)。這種直接模數(A/D)變換的方法也稱為PCM編碼。直接數位化的最大缺點是比特率非常高。達到44.1x16=705.6kbps,或即88.2kBps。比特率高就意味著要求的存儲容量很大。要記錄1分鐘的音樂,就需要5.047MB的存儲容量。對於兩路立體聲,就需要10.584MB。而要記錄幾十分鐘的音樂就需要幾百兆的存儲容量。
PCM編碼原理
把模擬信號轉換成數位訊號的過程稱為模/數轉換,它主要包括:
採樣:在時間軸上對信號數位化;
量化:在幅度軸上對信號數位化;
編碼:按一定格式記錄採樣和量化後的數字數據。
脈衝編碼調製PCM(Pulse Code Modulation)是一種模數轉換的最基本編碼方法,CD-DA就是採用的這種編碼方式。
採樣頻率
採樣頻率是指一秒鐘內採樣的次數。
採樣的三個標準頻率分別為:44.1KHz,22.05KHz和11.025KHz。
採樣理論
音頻agc放大電路圖如果對某一模擬信號進行採樣,則採樣後可還原的最高信號頻率只有採樣頻率的一半,或者說只要採樣頻率高於輸入信號最高頻率的兩倍,就能從採樣信號系列重構原始信號。
根據該採樣理論,CD雷射唱盤採樣頻率為44KHz,可記錄的最高音頻為22KHz,這樣的音質與原始聲音相差無幾,也就是我們常說的超級高保真音質(Super High Fidelity-HiFi)。
量化位數
量化位是對模擬音頻信號的幅度軸進行數位化,它決定了模擬信號數位化以後的動態範圍。由於計算機按位元組運算,一般的量化位數為8位和16位。量化位越高,信號的動態範圍越大,數位化後的音頻信號就越可能接近原始信號,但所需要的存貯空間也越大。
量化位 等份 動態範圍(dB) 套用 8 256 48-50 數字電話 16 65536 96-100 CD-DA 聲道數 有單聲道和雙聲道之分。雙聲道又稱為立體聲,在硬體中要占兩條線路,音質、音色好,但立體聲數位化後所占空間比單聲道多一倍。
編碼算法
編碼的作用一是採用一定的格式來記錄數字數據,二是採用一定的算法來壓縮數字數據。
壓縮比
壓縮編碼的基本指標之一就是壓縮比:壓縮比通常小於1。壓縮算法包括有損壓縮和無損壓縮;有損壓縮指解壓後數據不能完全復原,要丟失一部分信息。壓縮比越小,丟掉的信息越多、信號還原後失真越大。根據不同的套用,可以選用不同的壓縮編碼算法,如PCM,ADPC,MP3,RA等等。
數據格式
音頻功率放大器數據率為每秒bit數,它與信息在計算機中的實時傳輸有直接關係,而其總數據量又與計算機的存儲空間有直接關係。因此,數據率是計算機處理時要掌握的基本技術參數,未經壓縮的數字音頻數據率可按下式計算:
數據率=採樣頻率(Hz)×量化位數(bit)×聲道數(bit/s)
用數字音頻產生的數據一般以WAVE的檔案格式存貯,以“.WAV”作為檔案擴展名。WAV檔案由三部分組成:檔案頭,標明是WAVE檔案、檔案結構和數據的總位元組;數位化參數如採樣率、聲道數、編碼算法等等;最後是實際波形數據。WAVE格式是一種Windows下通用的數字音頻標準,用Windows自帶的媒體播放器可以播放WAV檔案。MP3的套用雖然很看好,但還需專門的播放軟體,其中較成熟的為RealPlayer。
為了存儲數位化了的音樂,就只能儘量開發高容量的存儲系統。在70年代末,終於開發出了利用雷射讀寫的光碟存儲系統。因為這種光碟比起密紋唱片,無論在體積和重量上都要小得多,輕得多,所以稱它為CD(CompactDisk)。意思為輕便的碟片。而一張CD的容量大約為650MB,也就只能存儲61.4分鐘音樂。
純粹音樂CD通常也稱為CD-DA。DA就是數字音頻(Digital Audio)的縮寫。它的技術指標是由一本所謂的“紅皮書”所定義。這本紅皮書是菲立普公司和索尼公司在1980年公布的。以後,在1987年,又由國際電工委員會(IEC)制定為IEC908標準。根據這些標準可以比較精確地計算一張CD所能存儲的音樂時間。實際上在CD碟片中是以扇區為單位的,每個扇區中所包含的位元組數為2352個位元組。總共有345k個扇區。因此總的位元組數為345kx2352=811440kB。可以存放76.92分鐘的立體聲音樂。還有一種方法來計算播放的時間,CD在播放時,其播放的速度為每秒鐘75個扇區。一張CD有345k個扇區,因而可以播放的時間為345k/75=4600秒=76分40秒。兩種方法計算的結果是一樣的。
信號壓縮
音頻功率放大器因為音頻信號數位化以後需要很大的存儲容量來存放,所以很早就有人開始研究音頻信號的壓縮問題。音頻信號的壓縮不同於計算機中二進制信號的壓縮,在計算機中,二進制信號的壓縮必須是無損的,也就是說,信號經過壓縮和解壓縮以後,必須和原來的信號完全一樣,不能有一個比特的錯誤。這種壓縮稱為無損壓縮。但是音頻信號的壓縮就不一樣,它的壓縮可以是有損的只要壓縮以後的聲音和原來的聲音聽上去和原來的聲音一樣就可以了。因為人的耳朵對某些失真並不靈敏,所以,壓縮時的潛力就比較大,也就是壓縮的比例可以很大。音頻信號在採用各種標準的無損壓縮時,其壓縮比頂多可以達到1.4倍。但在採用有損壓縮時其壓縮比就可以很高。下面是幾種標準的壓縮方法的性能。按質量由高往低排列。
需要注意的是,其中的Mbyte不是正好1兆比特,而是1024x1024=1048576Byte。必須指出,這些壓縮都是以犧牲音質作為代價的,尤其是最後兩種方法,完全靠降低採樣率和降低解析度來取得的。這對音質的損失太大,所以這些方法並不可取。

