生物學研究機構(中國)
正文
中國生物學各個分支學科的研究單位。中國第一個生物學研究機構是中國科學社委託秉志、胡先驌、楊銓(杏佛)等人1922年在南京創辦的中國科學社生物研究所,首任所長秉志,分設動物部和植物部,秉志任動物部主任,胡先驌任植物部主任(後由錢崇澍繼任)。1925年該所開始出版《中國科學社生物研究所報告》,1930年起該刊分為動物學和植物學兩組發行。到1942年止,刊登了大量動植物研究論文,是中國當時少數具有世界影響的學術刊物之一。1928年,尚志學會得到中華教育文化基金會的支持,在北京范靜生故居建立了靜生生物調查所。首任所長秉志,並由他和胡先驌分別主持動物部和植物部的工作,該所以調查中國北方的動植物為主,採集動物標本11.5萬多件、植物標本 4萬多件。出版物有《靜生生物調查所匯報》,也是當時著名的生物學刊物。
1920年,中央研究院在南京成立了自然歷史博物館,1934年改名為動植物研究所,1944年分為動物研究所和植物研究所。動物研究所的研究重點是魚類生物學、昆蟲學、原生動物學和實驗動物學,所長由王家楫擔任,植物研究所的研究重點是高等植物分類學、真菌學、植物病理學、植物生理學、中國重要的林木培養等,所長是羅宗洛。刊物先後有《Sinensia》、《中央研究院動物研究所專刊》及《中央研究院植物匯報》等。
1929年,北平研究院在北平建立了動物學研究所和植物學研究所。動物學研究所主要調查北方沿海動物並進行分類研究。所長陸鼎恆;植物學研究所偏重於中國北部和西北區植物的調查和分類的研究。由劉慎愕主持工作。1932年北平研究院又在北平建立了生理學研究所,由經利彬主持工作。
1931年,中國西部科學院在四川重慶成立了生物研究所,與中國科學社生物研究所、靜生生物調查所合作,調查西南地區的動植物。
此外,許多大學的生物系、博物館、植物園以及江蘇、浙江、河北、江西、湖南的昆蟲局在生物學研究方面也都取得了成績。中華民國時期的生物學研究機構雖在日本帝國主義侵略戰爭期間研究工作受到嚴重影響,但對中國動植物的分類調查、生物學研究人員的培養、以及傳播生物學知識等都作出了貢獻。
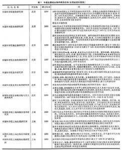
中華人民共和國建立後,1949年11月1日成立了中國科學院,又相繼建立了生物學各分支學科的研究所。同時,中國醫學科學院、中國農業科學院、中國林業科學研究院以及有些省市自治區,也都建立了相應的有關研究機構。部分生物學研究機構見表1。高等院校設定的生物研究機構見表2。
![]() | ![]() | ![]() | ![]() |





